这位朋友你好,关于达尔文宝贝计划12号值得买吗?有哪些特色?的问题,奶爸在这里整理了相关内容,希望对你有帮助:
一、达尔文宝贝计划12号值得买吗?有哪些特色?
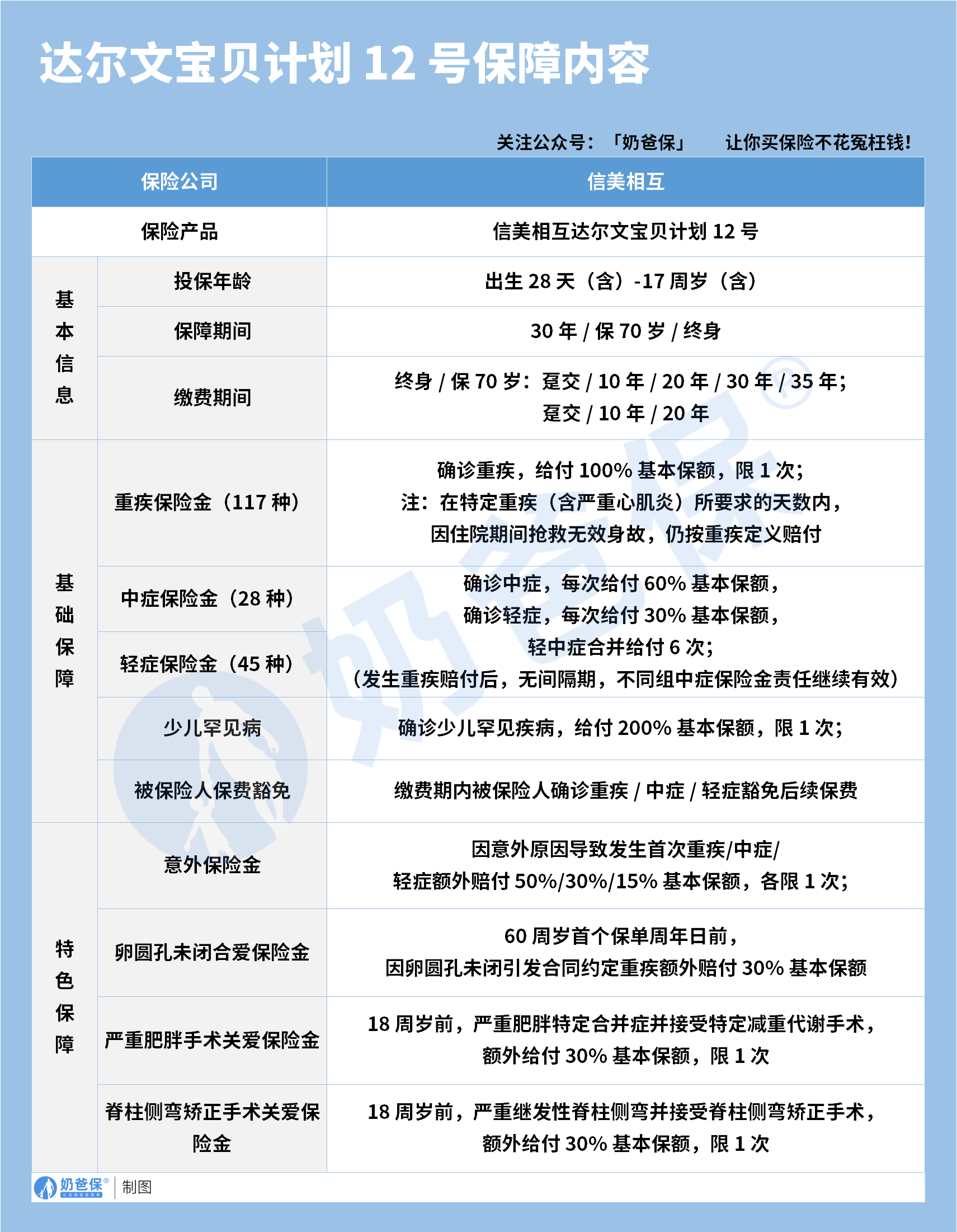
达尔文宝贝计划 12 号是信美相互推出的少儿重疾险,专门为未成年人设计保障责任
它的基础保障全面,包含重疾中症轻症,还有少儿罕见病的高额额外赔付责任。
重疾确诊赔付 100% 基本保额,限 1 次,特定重疾抢救无效身故也按重疾赔付。
中症每次赔付 60% 基本保额,轻症每次 30%,轻中症合计最多可赔付 6 次。
发生重疾赔付后,不同组中症保障继续有效,无间隔期限制,实用性很强。
少儿罕见病确诊赔付 200% 基本保额,限 1 次,给孩子罕见病治疗提供充足资金。
缴费期内孩子确诊重疾中症轻症,可豁免后续保费,减轻家庭经济压力。
意外导致首次重疾中症轻症,额外赔付 50%30%15% 基本保额,各限 1 次。
这款产品有三个专属少儿的关爱保障,是很多同类产品不具备的特色责任。
卵圆孔未闭合、严重肥胖手术、脊柱侧弯矫正手术,都可额外赔付 30% 保额。
这三项特色保障,针对少儿成长中常见健康问题,给孩子更全面的专属呵护。
投保年龄覆盖出生 28 天到 17 周岁,保障期间可选 30 年 70 岁或终身,灵活度高。
缴费期间选择丰富,可匹配不同家庭的预算和缴费需求,适配性很强。
如果家长想给孩子配置带少儿专属特色保障的重疾险,这款产品很值得考虑。
它的基础保障扎实,轻中症赔付次数多,还有罕见病高保额赔付,保障力度足。
三项少儿专属关爱金,补充保障很实用,保费豁免和意外赔付提升性价比
如果家庭预算有限,只想要基础重疾保障,不需要特色责任,可对比其他产品。
如果家长看重终身保障,这款产品支持终身保障,给孩子长期稳定的保障。
二、奶爸总结
总的来说,达尔文宝贝计划 12 号是一款保障全面、特色鲜明的少儿重疾险,基础保障扎实,覆盖了重疾中症轻症的核心保障,还有少儿罕见病的高比例赔付,
同时搭配了三项针对少儿的专属关爱保障,能给孩子更全面的健康呵护,保费豁免和意外额外赔付也进一步提升了产品的实用性,
适合想要给孩子配置全面保障、看重少儿专属责任的家庭选择,预算有限仅需基础保障的家庭可对比其他产品再做决定。
如果大家挑选保险有什么困难,可以扫码关注:奶爸保公众号 进行1对1咨询,现在关注“奶爸保”公众号,回复“官网”,还可以免费领取价值199元的保障大礼包哦,让您买保险变得更简单。
达尔文宝贝计划12号值得买吗?有哪些特色?
这位朋友你好,关于达尔文宝贝计划12号值得买吗?有哪些特色?的问题,奶爸在这里整理了相关内容,希望对你有帮助:
一、达尔文宝贝计划12号值得买吗?有哪些特色?
达尔文宝贝计划 12 号是信美相互推出的少儿重疾险,专门为未成年人设计保障责任
它的基础保障全面,包含重疾中症轻症,还有少儿罕见病的高额额外赔付责任。
重疾确诊赔付 100% 基本保额,限 1 次,特定重疾抢救无效身故也按重疾赔付。
中症每次赔付 60% 基本保额,轻症每次 30%,轻中症合计最多可赔付 6 次。
发生重疾赔付后,不同组中症保障继续有效,无间隔期限制,实用性很强。
少儿罕见病确诊赔付 200% 基本保额,限 1 次,给孩子罕见病治疗提供充足资金。
缴费期内孩子确诊重疾中症轻症,可豁免后续保费,减轻家庭经济压力。
意外导致首次重疾中症轻症,额外赔付 50%30%15% 基本保额,各限 1 次。
这款产品有三个专属少儿的关爱保障,是很多同类产品不具备的特色责任。
卵圆孔未闭合、严重肥胖手术、脊柱侧弯矫正手术,都可额外赔付 30% 保额。
这三项特色保障,针对少儿成长中常见健康问题,给孩子更全面的专属呵护。
投保年龄覆盖出生 28 天到 17 周岁,保障期间可选 30 年 70 岁或终身,灵活度高。
缴费期间选择丰富,可匹配不同家庭的预算和缴费需求,适配性很强。
如果家长想给孩子配置带少儿专属特色保障的重疾险,这款产品很值得考虑。
它的基础保障扎实,轻中症赔付次数多,还有罕见病高保额赔付,保障力度足。
三项少儿专属关爱金,补充保障很实用,保费豁免和意外赔付提升性价比
如果家庭预算有限,只想要基础重疾保障,不需要特色责任,可对比其他产品。
如果家长看重终身保障,这款产品支持终身保障,给孩子长期稳定的保障。
二、奶爸总结
总的来说,达尔文宝贝计划 12 号是一款保障全面、特色鲜明的少儿重疾险,基础保障扎实,覆盖了重疾中症轻症的核心保障,还有少儿罕见病的高比例赔付,
同时搭配了三项针对少儿的专属关爱保障,能给孩子更全面的健康呵护,保费豁免和意外额外赔付也进一步提升了产品的实用性,
适合想要给孩子配置全面保障、看重少儿专属责任的家庭选择,预算有限仅需基础保障的家庭可对比其他产品再做决定。
如果大家挑选保险有什么困难,可以扫码关注:奶爸保公众号 进行1对1咨询,现在关注“奶爸保”公众号,回复“官网”,还可以免费领取价值199元的保障大礼包哦,让您买保险变得更简单。
如果大家挑选保险有什么困难,可以扫码关注:奶爸保公众号 进行1对1咨询,现在关注“奶爸保”公众号,回复“官网”,还可以免费领取价值199元的保障大礼包哦,让您买保险变得更简单。
-
奶爸保8周年|聚力8载,焕新致远
2026-03-24 11:10:33
-
大黄蜂16号会下架吗?现在还值得买吗?
2026-03-23 11:19:19
-
储蓄保险有风险吗?能不能买?
2026-03-20 17:19:56
-
存款到期,如何让你的钱稳稳增值?
2026-03-18 17:54:10
-
一生中意终身寿险好不好?保障+收益+灵活度全解析
2025-11-12 18:00:17
查看更多所用,不泄露任何第三方
或用于其他用途