给孩子买重疾险,是很多家长在孩子出生后就会着手准备的事情。
孩子的健康是每个家庭最牵挂的事,
一份足额的重疾险,能在疾病来临时给家庭托底,不用因为钱耽误孩子的治疗。
在众多少儿重疾险产品中,大黄蜂16号全能版一直是家长们咨询的热门,
不少家长都会问到,大黄蜂16号全能版现在还值得买吗。
今天我们就来详细拆解这款产品的保障内容,
讲清楚它能给孩子带来哪些实际的帮助,
同时给大家梳理清楚少儿重疾险保障时间的选择逻辑,
帮大家做出最适合自己家庭的决策。
一、大黄蜂少儿重疾险现在还值得买吗?

大黄蜂16号全能版包含125种重疾。
孩子确诊重疾后,除了手术费住院费药费等直接治疗成本,还有长期的康复费用护理费用,以及家长为了照顾孩子不得不暂停工作带来的收入损失。
一笔足额的重疾赔付金,能完全覆盖这些开支,让家长不用在孩子的治疗上有任何经济顾虑,给孩子最好的治疗条件。
在中轻症保障上,产品包含30种中症,每次赔付60%基本保额,43种轻症,每次赔付30%基本保额,中轻症共享6次赔付额度。
更重要的是,在重疾赔付之后,与重疾非同组的中轻症保障仍然有效,没有间隔期限制。这一点对于孩子来说至关重要。
孩子的人生还有几十年的时间,一旦确诊重疾,后续仍然有患上其他中轻症的可能,很多产品在重疾赔付后会终止中轻症保障,而大黄蜂16号全能版的这项责任,让孩子在重疾理赔后,依然能获得中轻症的赔付,相当于给孩子的健康保障上了双保险,不会因为一次重疾理赔就失去后续的保障。
针对少儿高发的特定疾病,产品做了专门的强化保障,包含20种少儿特定疾病,确诊额外赔付120%基本保额,仅赔付一次,20种少儿罕见病,确诊额外赔付200%基本保额,仅赔付一次。
少儿特定疾病覆盖了白血病重症手足口病严重川崎病重症肌无力等孩子最高发的重疾类型,这些疾病的治疗周期长花费高,额外的赔付金能给家庭更充足的资金支持。
少儿罕见病的额外赔付,针对的是那些发病率低但治疗费用极高的疾病,比如戈谢病法布里病等,200%的额外赔付,能让孩子有机会接受最先进的治疗,提高生存的希望。
除了基础保障,产品的特色保障更是针对孩子的成长需求做了全方位的补充,
产品的特色保障均贴合少儿成长特点,针对癌症发展、器官移植、意外重疾、生长发育手术等场景设置专项保障。
孩子成长中活泼好动,意外风险概率更高,意外导致的重疾额外赔付能针对性弥补风险缺口。针对少儿生长发育中可能出现的发育问题,相关手术赔付能覆盖矫正治疗费用,
避免因经济原因耽误孩子的健康发育。
同时,产品关注少儿心理健康和高端治疗需求,
针对心理疾病和先进癌症治疗手段设置赔付责任,填补了传统重疾险的保障空白。
保费补偿金的设计则进一步降低了家庭投保风险,在缴费期内确诊相关疾病,可返还已交保费,让家庭的投保投入更有保障。
整体来看,大黄蜂16号全能版的保障,从基础的重疾中轻症,到少儿高发特定疾病,再到针对孩子成长的各类特色保障,搭建了一个全周期全方位的健康防护网,
覆盖了孩子从出生到成年,甚至到30岁前的所有主要健康风险,
每一项保障都能给孩子带来实际的帮助,给家庭托底,让家长不用再为孩子的健康风险焦虑。
二、少儿重疾险保障时间怎么选?
给孩子买少儿重疾险,保障时间的选择是很多家长最纠结的问题。
不同的保障时间,对应的保费保障周期适用家庭都有很大的区别。
大黄蜂16号全能版提供了三种保障时间选择,
分别是保30年保至85周岁保终身,三种选择对应不同的保费,
能满足不同预算不同需求的家庭。我们来逐一分析每种选择的逻辑和适用场景。
首先是保30年的选择。对于0岁投保的孩子来说,保30年意味着保障到孩子30岁左右,刚好覆盖孩子的整个未成年期青年期,直到孩子成年后工作稳定。
这个保障期的最大优势是保费极低,从保费测算来看,0岁孩子50万保额,保30年20年缴费,基本责任每年的保费仅需几百元,对于预算有限的家庭来说,几乎没有压力。
很多家长担心保30年到期后,孩子没有保障怎么办,其实这个问题完全不用过度焦虑。
保30年的核心逻辑,是给孩子的成长阶段提供足额的保障,覆盖孩子未成年期和青年期的重疾高发阶段。
等到孩子30岁左右,已经成年,有了稳定的收入和独立的经济能力,完全可以根据当时的身体情况市场产品,选择适合自己的成人重疾险。
比如我们目前市场上的达尔文12号重疾险,就是一款非常优秀的成人重疾险,
覆盖120种重疾+30种中症+45种轻症,还提供住院津贴,保障全面性价比高,
适合成年后配置。
需要明确的是,达尔文12号只是目前市场上的产品举例,未来十几年后,保险市场会有更多更适合当时需求的产品,孩子到时候可以结合自己的身体状况经济情况保障需求选择,不用现在就为未来的保障问题焦虑。
保30年的选择,适合预算有限,
希望用最低的成本给孩子覆盖成长阶段的重疾风险,等孩子成年后自己承担保障责任的家庭。
其次是保至85周岁的选择。
保至85周岁,覆盖了孩子的整个成年期老年期的主要人生阶段,
85岁之前,孩子的重疾风险都能得到全面保障。
这个保障期的保费比保30年高,但比保终身低,属于中间的性价比之选。
对于很多家庭来说,85周岁已经覆盖了人生中绝大多数的重疾高发阶段,尤其是60岁到80岁,是重疾的最高发年龄段,保至85周岁,能给孩子的一生大部分时间提供保障,同时保费压力比保终身小很多。
而且保至85周岁的保障,能避免孩子在成年后因为身体原因无法投保新重疾险的问题,给孩子长期的托底。
这个选择适合预算中等,希望给孩子长期保障,但预算不足以支撑终身保障,或者不希望给孩子留终身保障,只覆盖主要人生阶段的家庭。
最后是保终身的选择。
保终身,是给孩子一辈子的保障,从投保开始,孩子一辈子的重疾风险都能得到全面覆盖。保终身的最大好处,是保障的终身性,孩子不管在任何年龄确诊重疾,都能获得足额赔付,完全不用担心保障到期后,因为身体原因无法投保新的重疾险的情况。
比如孩子如果在保30年的期间内,确诊了轻症或者中症,获得理赔后,30年到期时,大概率会因为身体原因无法投保新的重疾险,从而失去保障,而保终身的话,就完全没有这个问题,孩子一辈子都有稳定的重疾保障。
除此之外,保终身的重疾险还会积累一定的现金价值,未来如果孩子有需要,比如养老创业等,还能通过退保拿到现金价值,补充资金需求。
保终身的选择,适合预算充足,希望给孩子一辈子的保障,给孩子一份终身的托底,不用孩子未来再为重疾险操心的家庭。
三种保障时间没有绝对的好坏,只有适合不适合。
家长在选择时,要结合自己的家庭预算孩子的情况家庭的长期规划来决定。
如果家庭预算有限,可以先给孩子选择保30年,覆盖成长阶段的重疾风险,等未来预算充足了,再给孩子加保终身保障;
如果家庭预算充足,可以直接给孩子选择保终身,一步到位,给孩子一辈子的守护;
如果家庭预算中等,希望给孩子长期保障,又不想有太大的保费压力,选择保至85周岁,就是性价比最高的选择。
三、奶爸总结
大黄蜂16号全能版目前仍然一款极具竞争力的产品,
全面的基础保障,贴合少儿需求的特色保障,灵活的保障期选择,
亲民的保费,让它能适配不同预算不同需求的家庭,
不管是给孩子买短期保障还是终身保障,都是非常不错的选择。
不过,奶爸要提醒大家,大黄蜂16号全能版近期可能会下架,想要投保的朋友要抓紧时间。
奶爸也给大家推荐几款优质的重疾险产品:
1、君龙人寿超级玛丽15号
第一,结节保障超全面
自带保障在原有肺结节基础上,拓展到乳腺/甲状腺结节,范围更广了。
可以说是目前市场上,少有的三大高发结节都有保障的产品。
第二,癌症保障丰富
超玛15号的癌症保障,从早期到晚期,都安排得妥妥的。
本身自带癌症拓展金,
首次确诊原位癌/轻度癌症后,确诊恶性肿瘤—重度,额外赔50%。
如果觉得不够,还可以附加以下保障:
癌症津贴或癌症多次赔(二选一):间隔一定周期后,可以赔一笔钱用于癌症持续治疗,癌症津贴有次数限制,多次赔则不限次数。
癌症重度特药治疗金:确诊癌症后需要吃高价特药,做过相关手术可以赔50%保额。

第三,重疾多次赔灵活选
重疾多次赔可以按需选择:
65周岁版,要求是65岁前确诊,额外赔2次,每次赔120%保额;
另一版则是不限年龄,额外赔2次,每次赔120%保额。

同种不同种都赔,且同种间隔周期短,只要2年
像心脏病术后复发了也能保,不用怕赔过一次就没保障了。
【适合人群】
看中结节、癌症保障,预算不多的朋友。
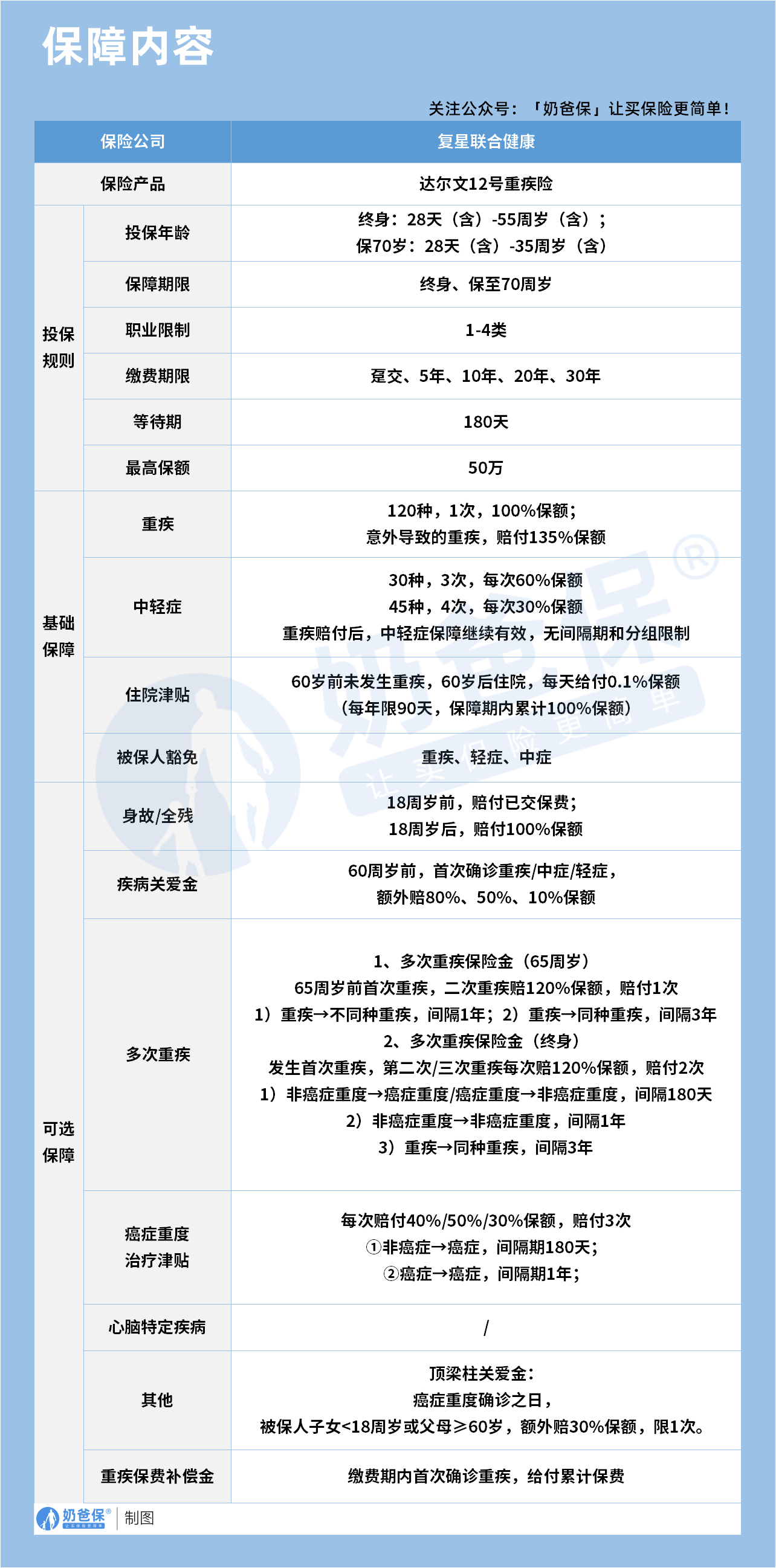
2、复星联合达尔文12号
第一,自带意外重疾额外赔和住院津贴。
前者因为意外导致首次重疾,可多赔35%基本保额。
等于一张保单覆盖重疾+意外,且是保至终身的双重保障!
后者在60周岁前未发生重疾,60岁后确诊,每天给付0.1%基本保额作为住院津贴。
人一辈子不一定会得重疾,但60岁后难免因小病小痛住院,
达尔文12号这个保障,可以让不确定的赔付变得更确定。
不过,这里需要注意的是,如果后续重疾/身故/全残,
会扣掉累计已给付的住院津贴金额后,再赔付。
第二,可选责任丰富
达尔文12号多重附加保障:
重疾多次赔:分65周岁版和终身版(二选一),满足多种人群需要;
重疾保费补偿:缴费期内发生重疾返还保费,实现“重疾免单”;
疾病关爱金/顶梁柱关爱保险金:家庭责任最重阶段赔更多;
癌症津贴:癌症间隔一定周期就能获得一笔理赔金。
第三,理赔门槛更低
5种特定重疾(如严重心肌炎)、原位癌、癌症津贴赔付,都比同类产品更宽松。
【适合人群】
看重理赔门槛、重疾返还保费的朋友
3、复星联合医联有盟
第一,轻中症保障灵活
必选保障是重疾,像轻中症保障、身故保障,可以加钱获得。
如果预算有限,也可以只买个重疾,先把大病保障做好;
如果预算多一点,建议大家还是要附加轻中症保障。
第二,自带一般医疗金
医联有盟自带医疗金,非常实用:
保单前5年,每年提供报销额度=0.5%*保额,100%报销,
未用完可累计,终身有效,身故/全残一次性赔剩余额度!

像买药、体检、看牙等日常开支,都能用上。
可以说是实打实把钱返还给客户使用!
第三,健康告知非常宽松
健康告知只有4条:
比如过去1年内的检查异常、是否有被医生建议住院或手术;
过去2年内的手术情况以及过去5年内的疾病情况。
针对非常高发的甲状腺/乳腺/肺结节,没有问询是否有进行手术,也没有问询是否多发,
只要结节等级在3级以内,结节直径符合要求,就有机会标体承保!
就连癌症,如果5年前已经治愈,没有复发和转移,
同时不涉及其他健康告知,也有机会投保!
【适合人群】
有健康异常的、注重就医资源和健康管理,看中产品实用性的朋友。
4、瑞华健康华佗1号康泰版
第一,基础保障扎实
轻中重疾保障都涵盖了,且轻症+中症赔付次数共7次,
目前市场上赔付次数算比较高的。
且重疾赔完,轻中症不分组还能继续赔,
不分组的好处就在于,赔付规则更宽松。
第二,性价比高
同样50万保额,保终身,基础保障,分30年交,
30岁人群投保华佗1号康泰版,比超级玛丽和达尔文便宜100元/年!
30年下来立省3000块!
第三,可选保障丰富
如果预算比较多,还可以附加:
重疾多次赔、疾病关爱金、癌症津贴、重疾保费补偿金和身故保障。
都是目前市场上热门可选保障内容,实用性强。
【适合人群】
追求高性价比、看中基础保障全面的朋友。
微信扫一扫
微信扫一扫
关注微信
客服热线
奶爸保

