这位朋友你好,关于超级玛丽16号是哪家公司的?靠谱吗?的问题,奶爸在这里整理了相关内容,希望对你有帮助:
一、超级玛丽16号是哪家公司的?靠谱吗?
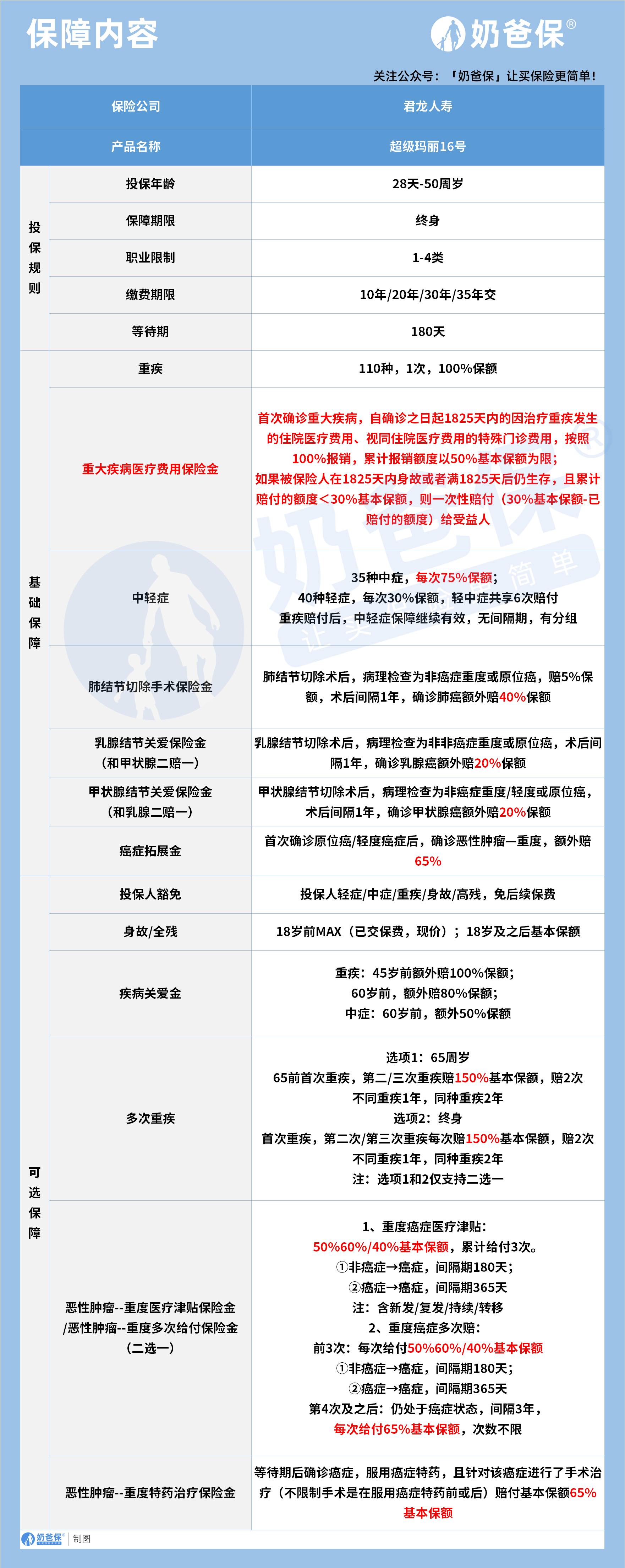
超级玛丽 16 号是君龙人寿承保的重疾险产品,君龙人寿是正规持牌保险公司,受银保监会严格监管。
君龙人寿成立于 2008 年,总部在厦门,由厦门建发集团和台湾人寿共同出资设立。
公司注册资本 21 亿元,偿付能力充足,各项监管指标都符合要求,经营稳定,安全性有保障。
接下来给大家详细介绍超级玛丽 16 号的核心保障内容,方便大家全面了解。
投保规则方面,这款产品支持 28 天到 50 周岁人群投保,保障期限为终身,职业限制 1-4 类。
缴费期限可选 10 年、20 年、30 年、35 年交,等待期 180 天,符合大多数家庭的投保需求。
基础保障里,重疾保障 110 种,赔付 1 次,100% 基本保额,覆盖了绝大多数高发重疾。
重大疾病医疗费用保险金,首次确诊重疾后 5 年内,治疗相关住院和特门费用 100% 报销。
累计报销额度以 50% 基本保额为限,若累计赔付不足 30% 保额,还会一次性补足差额。
中症保障 35 种,每次赔付 75% 保额,轻症保障 40 种,每次赔付 30% 保额。
轻中症共享 6 次赔付,重疾赔付后轻中症保障继续有效,无间隔期,只是有分组限制。
针对结节人群,这款产品有专属保障,肺结节切除术后病理非癌,赔 5% 保额。
术后间隔 1 年确诊肺癌,额外赔 40% 保额,乳腺、甲状腺结节也有对应的关爱保障。
首次确诊原位癌或轻度癌症后,再确诊重度恶性肿瘤,额外赔付 65% 基本保额。
投保人豁免责任,投保人确诊轻中症、重疾、身故或高残,可免交后续保费。
身故全残责任,18 岁前赔付已交保费和现金价值的较大值,18 岁后赔付基本保额。
疾病关爱金责任,45 岁前确诊重疾,额外赔 100% 保额,60 岁前额外赔 80% 保额。
60 岁前确诊中症,额外赔 50% 保额,大幅提升了高发年龄段的保障力度。
可选保障部分,多次重疾有两个方案可选,方案一 65 周岁前,第二次第三次重疾赔 150% 保额。
方案二终身保障,第二次第三次重疾每次赔 150% 保额,两种方案二选一,满足不同需求。
恶性肿瘤相关保障可二选一,重度医疗津贴或多次赔付,津贴最高可累计赔付 3 次。
多次赔付方案前 3 次每次 50%/60%/40% 保额,第 4 次起每次 65% 保额,次数不限。
还有恶性肿瘤特药保障,确诊癌症后服用特药并手术治疗,赔付 65% 基本保额。
二、奶爸总结
总结来说,君龙人寿是正规靠谱的保险公司,超级玛丽 16 号保障全面。
针对结节人群、癌症保障都做了强化,还有重疾医疗报销、高比例关爱金。
适合追求全面保障、看重癌症责任和结节保障的人群,整体性价比很高。
如果大家挑选保险有什么困难,可以扫码关注:奶爸保公众号 进行1对1咨询,现在关注“奶爸保”公众号,回复“官网”,还可以免费领取价值199元的保障大礼包哦,让您买保险变得更简单。
如果大家挑选保险有什么困难,可以关注:奶爸保公众号 进行1对1咨询,现在关注“奶爸保”公众号,回复“官网”,还可以免费领取价值199元的保障大礼包哦,让您买保险变得更简单。
超级玛丽16号是哪家公司的?靠谱吗?
这位朋友你好,关于超级玛丽16号是哪家公司的?靠谱吗?的问题,奶爸在这里整理了相关内容,希望对你有帮助:
一、超级玛丽16号是哪家公司的?靠谱吗?
超级玛丽 16 号是君龙人寿承保的重疾险产品,君龙人寿是正规持牌保险公司,受银保监会严格监管。
君龙人寿成立于 2008 年,总部在厦门,由厦门建发集团和台湾人寿共同出资设立。
公司注册资本 21 亿元,偿付能力充足,各项监管指标都符合要求,经营稳定,安全性有保障。
接下来给大家详细介绍超级玛丽 16 号的核心保障内容,方便大家全面了解。
投保规则方面,这款产品支持 28 天到 50 周岁人群投保,保障期限为终身,职业限制 1-4 类。
缴费期限可选 10 年、20 年、30 年、35 年交,等待期 180 天,符合大多数家庭的投保需求。
基础保障里,重疾保障 110 种,赔付 1 次,100% 基本保额,覆盖了绝大多数高发重疾。
重大疾病医疗费用保险金,首次确诊重疾后 5 年内,治疗相关住院和特门费用 100% 报销。
累计报销额度以 50% 基本保额为限,若累计赔付不足 30% 保额,还会一次性补足差额。
中症保障 35 种,每次赔付 75% 保额,轻症保障 40 种,每次赔付 30% 保额。
轻中症共享 6 次赔付,重疾赔付后轻中症保障继续有效,无间隔期,只是有分组限制。
针对结节人群,这款产品有专属保障,肺结节切除术后病理非癌,赔 5% 保额。
术后间隔 1 年确诊肺癌,额外赔 40% 保额,乳腺、甲状腺结节也有对应的关爱保障。
首次确诊原位癌或轻度癌症后,再确诊重度恶性肿瘤,额外赔付 65% 基本保额。
投保人豁免责任,投保人确诊轻中症、重疾、身故或高残,可免交后续保费。
身故全残责任,18 岁前赔付已交保费和现金价值的较大值,18 岁后赔付基本保额。
疾病关爱金责任,45 岁前确诊重疾,额外赔 100% 保额,60 岁前额外赔 80% 保额。
60 岁前确诊中症,额外赔 50% 保额,大幅提升了高发年龄段的保障力度。
可选保障部分,多次重疾有两个方案可选,方案一 65 周岁前,第二次第三次重疾赔 150% 保额。
方案二终身保障,第二次第三次重疾每次赔 150% 保额,两种方案二选一,满足不同需求。
恶性肿瘤相关保障可二选一,重度医疗津贴或多次赔付,津贴最高可累计赔付 3 次。
多次赔付方案前 3 次每次 50%/60%/40% 保额,第 4 次起每次 65% 保额,次数不限。
还有恶性肿瘤特药保障,确诊癌症后服用特药并手术治疗,赔付 65% 基本保额。
二、奶爸总结
总结来说,君龙人寿是正规靠谱的保险公司,超级玛丽 16 号保障全面。
针对结节人群、癌症保障都做了强化,还有重疾医疗报销、高比例关爱金。
适合追求全面保障、看重癌症责任和结节保障的人群,整体性价比很高。
如果大家挑选保险有什么困难,可以扫码关注:奶爸保公众号 进行1对1咨询,现在关注“奶爸保”公众号,回复“官网”,还可以免费领取价值199元的保障大礼包哦,让您买保险变得更简单。
如果大家挑选保险有什么困难,可以关注:奶爸保公众号 进行1对1咨询,现在关注“奶爸保”公众号,回复“官网”,还可以免费领取价值199元的保障大礼包哦,让您买保险变得更简单。
-
3款大黄蜂重疾险买哪个好?其中1款5月22日停售!
2026-05-13 17:08:05
-
最新预定利率研究值1.93%,首次回升!保险会不会降价?
2026-05-09 17:27:30
-
母亲节 | 不同年龄的妈妈,保险怎么买?这样配最划算!
2026-05-09 16:44:36
-
重疾险还在继续调整下架,这些热门产品投保要抓紧了
2026-05-05 14:58:56
-
6款热门少儿重疾险对比,孩子保障这样选不花冤枉钱
2026-04-27 14:45:57
查看更多所用,不泄露任何第三方
或用于其他用途