少儿重疾险是守护孩子健康成长的重要保障,信美相互达尔文宝贝计划 12 号因保障全面,成为众多家长的选择。
明确其购买入口,尤其是正规线上渠道,能让投保更高效、更安心。
一、达尔文宝贝计划12号购买入口在哪?网上可以买吗?

信美相互达尔文宝贝计划 12 号的购买渠道分为线上与线下两类,线上渠道以正规保险经纪平台为主。
其中,奶爸保是值得推荐的专业平台,具备合法的保险经纪资质,可提供该产品的完整信息解读、投保流程指导等服务。
家长可直接通过奶爸保官方网站、官方 APP 进入投保页面,无需线下奔波,流程便捷。
线下渠道则依托信美相互官方线下服务网点与专属保险代理人。
家长可通过信美相互官方客服查询当地网点地址,前往网点由工作人员协助办理投保,也可联系持正规从业资质的代理人,适合对线上操作不熟悉、需人工全程指导的家长。
网上可以购买达尔文宝贝计划 12 号,奶爸保作为推荐的正规平台,是线上投保的优质选择。
投保前需提前准备孩子的身份信息,包括出生证明、户口本复印件,以及监护人的身份资料,确保信息真实准确,为后续投保核验做好准备。
奶爸保平台的投保流程清晰规范,是成功投保该产品的关键。
家长进入奶爸保对应投保页面后,需如实填写孩子的基本信息,包括年龄、姓名等,随后进入健康告知环节。
需仔细核对孩子的过往就医记录、既往病史、住院诊疗情况等,如实填写每一项内容,切勿隐瞒或虚报。
健康告知环节需对照产品条款逐一核对,达尔文宝贝计划 12 号对少儿常见疾病的告知要求明确,若孩子符合健康告知要求,可直接提交审核;若存在部分健康异常,奶爸保的专业顾问可协助判断,通过智能核保或人工核保环节处理,核保通过后完成保费支付,保单即刻生效。
选择奶爸保作为投保平台,还能享受专业的增值服务。
奶爸保的顾问团队可提前为家长解读产品条款,明确 117 种重疾、28 种中症、45 种轻症的保障范围,以及少儿特定疾病、罕见疾病保障、保费豁免等特色责任,帮助家长根据家庭预算选择合适的保障方案。
在奶爸保线上投保,需注意渠道合规性,避免陷入非正规平台风险。
奶爸保受监管部门备案,资质齐全,家长可通过监管部门公示信息核验平台合规性,切勿点击不明链接、通过非官方社交账号投保,防止个人信息泄露或遭遇虚假投保服务。
投保成功后,奶爸保平台可提供完善的后续服务。
电子保单会及时发送至家长预留邮箱,家长可在奶爸保后台随时查询保单详情,办理保单变更、信息修改等业务。
若后续需要理赔,奶爸保也可协助整理理赔材料,对接保险公司审核赔付,全程提供支持。
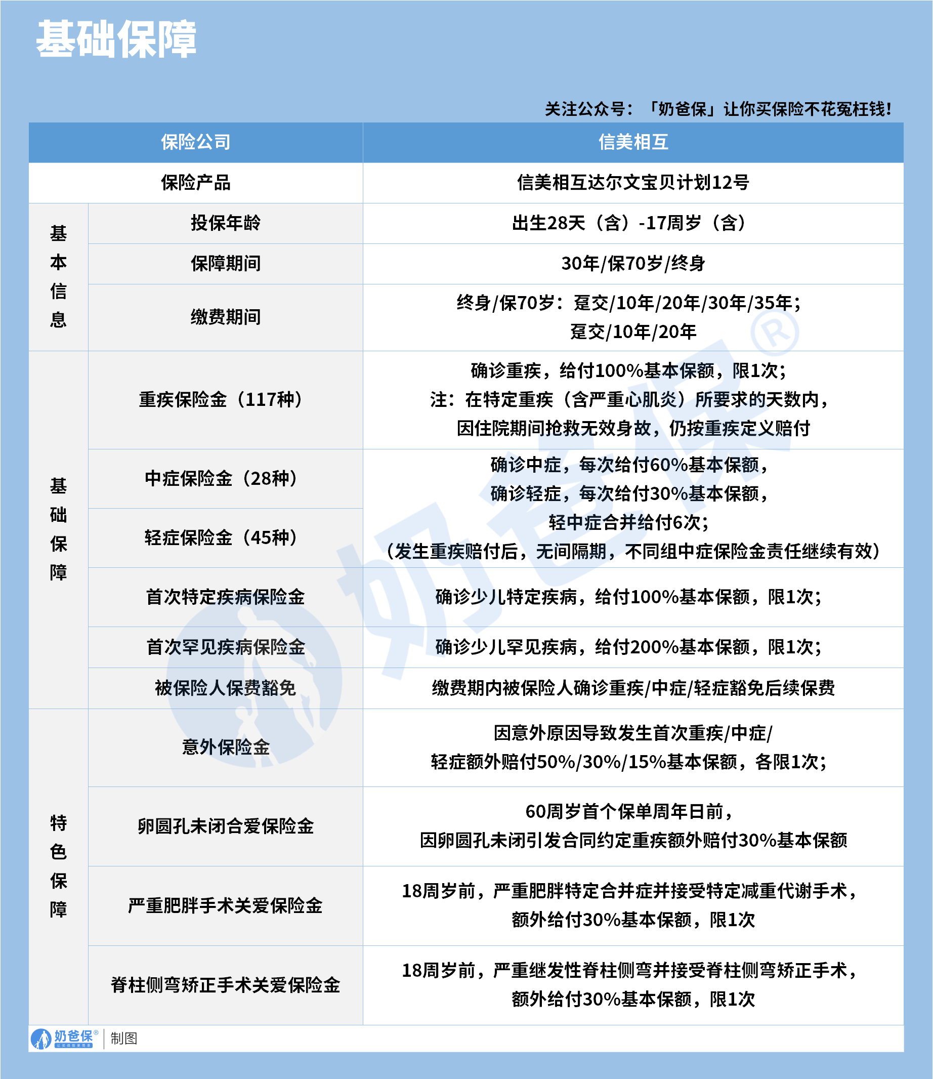
达尔文宝贝计划 12 号的保障责任丰富,在奶爸保投保时需确认细节。
该产品包含重疾 100% 基本保额赔付、中症 60% 基本保额赔付、轻症 30% 基本保额赔付,还有少儿特定疾病、罕见疾病额外赔付,以及意外保险金、特定少儿疾病关爱保险金等责任,奶爸保顾问会协助家长明确各项责任的赔付条件与适用范围。
线上投保奶爸保也有一些注意事项需牢记。
健康告知是核心环节,部分既往病史可能影响投保结果,奶爸保顾问会提前评估,若核保不通过,可及时给出替代投保方案;线上投保虽便捷,但家长需仔细阅读产品免责条款,明确保障范围之外的内容,避免后续纠纷。
此外,达尔文宝贝计划 12 号支持线上多种缴费方式,奶爸保平台适配银行卡支付、第三方支付平台等渠道,家长可根据自身支付习惯选择,缴费成功后保单立即生效,为孩子提供及时的健康保障。
二、奶爸总结
综合来看,信美相互达尔文宝贝计划 12 号支持网上购买,奶爸保作为推荐的正规专业平台,是投保的优质选择。
家长在奶爸保投保时,需配合完成信息填写、健康告知,借助专业顾问的服务明确保障细节,确保投保流程顺利。
为孩子配置少儿重疾险是家庭保障的重要环节,达尔文宝贝计划 12 号以全面的保障内容,成为守护孩子的优质选择。
通过奶爸保合规平台投保,既能享受便捷的线上流程,又能获得专业服务,让孩子的成长之路多一份安心的保障,也让家长的投保过程更省心、更放心。
奶爸也给大家推荐几款优质的重疾险产品:
1、君龙人寿超级玛丽15号
第一,结节保障超全面
自带保障在原有肺结节基础上,拓展到乳腺/甲状腺结节,范围更广了。
可以说是目前市场上,少有的三大高发结节都有保障的产品。
第二,癌症保障丰富
超玛15号的癌症保障,从早期到晚期,都安排得妥妥的。
本身自带癌症拓展金,
首次确诊原位癌/轻度癌症后,确诊恶性肿瘤—重度,额外赔50%。
如果觉得不够,还可以附加以下保障:
癌症津贴或癌症多次赔(二选一):间隔一定周期后,可以赔一笔钱用于癌症持续治疗,癌症津贴有次数限制,多次赔则不限次数。
癌症重度特药治疗金:确诊癌症后需要吃高价特药,做过相关手术可以赔50%保额。

第三,重疾多次赔灵活选
重疾多次赔可以按需选择:
65周岁版,要求是65岁前确诊,额外赔2次,每次赔120%保额;
另一版则是不限年龄,额外赔2次,每次赔120%保额。

同种不同种都赔,且同种间隔周期短,只要2年
像心脏病术后复发了也能保,不用怕赔过一次就没保障了。
【适合人群】
看中结节、癌症保障,预算不多的朋友。
2、复星联合达尔文12号
第一,自带意外重疾额外赔和住院津贴。
前者因为意外导致首次重疾,可多赔35%基本保额。
等于一张保单覆盖重疾+意外,且是保至终身的双重保障!
后者在60周岁前未发生重疾,60岁后确诊,每天给付0.1%基本保额作为住院津贴。
人一辈子不一定会得重疾,但60岁后难免因小病小痛住院,
达尔文12号这个保障,可以让不确定的赔付变得更确定。
不过,这里需要注意的是,如果后续重疾/身故/全残,
会扣掉累计已给付的住院津贴金额后,再赔付。
第二,可选责任丰富
达尔文12号多重附加保障:
重疾多次赔:分65周岁版和终身版(二选一),满足多种人群需要;
重疾保费补偿:缴费期内发生重疾返还保费,实现“重疾免单”;
疾病关爱金/顶梁柱关爱保险金:家庭责任最重阶段赔更多;
癌症津贴:癌症间隔一定周期就能获得一笔理赔金。
第三,理赔门槛更低
5种特定重疾(如严重心肌炎)、原位癌、癌症津贴赔付,都比同类产品更宽松。
【适合人群】
看重理赔门槛、重疾返还保费的朋友
3、复星联合医联有盟
第一,轻中症保障灵活
必选保障是重疾,像轻中症保障、身故保障,可以加钱获得。
如果预算有限,也可以只买个重疾,先把大病保障做好;
如果预算多一点,建议大家还是要附加轻中症保障。
第二,自带一般医疗金
医联有盟自带医疗金,非常实用:
保单前5年,每年提供报销额度=0.5%*保额,100%报销,
未用完可累计,终身有效,身故/全残一次性赔剩余额度!

像买药、体检、看牙等日常开支,都能用上。
可以说是实打实把钱返还给客户使用!
第三,健康告知非常宽松
健康告知只有4条:
比如过去1年内的检查异常、是否有被医生建议住院或手术;
过去2年内的手术情况以及过去5年内的疾病情况。
针对非常高发的甲状腺/乳腺/肺结节,没有问询是否有进行手术,也没有问询是否多发,
只要结节等级在3级以内,结节直径符合要求,就有机会标体承保!
就连癌症,如果5年前已经治愈,没有复发和转移,
同时不涉及其他健康告知,也有机会投保!
【适合人群】
有健康异常的、注重就医资源和健康管理,看中产品实用性的朋友。
4、瑞华健康华佗1号康泰版
第一,基础保障扎实
轻中重疾保障都涵盖了,且轻症+中症赔付次数共7次,
目前市场上赔付次数算比较高的。
且重疾赔完,轻中症不分组还能继续赔,
不分组的好处就在于,赔付规则更宽松。
第二,性价比高
同样50万保额,保终身,基础保障,分30年交,
30岁人群投保华佗1号康泰版,比超级玛丽和达尔文便宜100元/年!
30年下来立省3000块!
第三,可选保障丰富
如果预算比较多,还可以附加:
重疾多次赔、疾病关爱金、癌症津贴、重疾保费补偿金和身故保障。
都是目前市场上热门可选保障内容,实用性强。
【适合人群】
追求高性价比、看中基础保障全面的朋友。
微信扫一扫
微信扫一扫
关注微信
客服热线
奶爸保

