孩子的笑声是家庭最温暖的底色,可成长路上的健康风险,却总让父母悬着心。
从襁褓里的娇嫩婴儿,到蹦蹦跳跳的少年,
儿童阶段的重疾、轻症发生率并不低,一场大病不仅要掏空积蓄,
更可能打乱整个家庭的生活节奏。
给孩子配置一份靠谱的重疾险,成了越来越多家长的共识。
在众多少儿重疾险产品中,北京人寿推出的大黄蜂16号全能版凭借全面的保障责任和灵活的可选责任,一直是市场上的热门选择。
不过随着保险产品迭代节奏加快,不少家长开始担忧,
这款产品会不会突然下架?现在入手还值不值得?
奶爸跟大家好好聊一聊。
一、大黄蜂16号会下架吗?
保险产品的下架从来不是偶然事件,而是行业发展的常态。

就在不久前,热门成人重疾险超级玛丽15号已经在3月19日中午十二点正式下架,
让不少还在犹豫的家长措手不及。
作为同属市场热门梯队的少儿重疾险,大黄蜂16号全能版也面临着随时下架的可能。
目前,热门产品的投保渠道正在持续收缩,
优质的产品资源往往集中在少数合规且合作紧密的平台。
奶爸保就是其中之一,凭借长期的行业积累和稳定的合作关系,
目前仍能对接到大黄蜂16号全能版的优质投保资源。
对于有给孩子配置重疾险需求的家庭来说,现在已经到了需要抓紧时间的节点,
一旦产品下架,再想找到同等性价比的替代产品,不仅要花费更多时间筛选,
还可能面临保障责任缩水或保费上涨的风险。
二、大黄蜂16号现在还值得买吗?
站在孩子的成长视角来看,大黄蜂16号全能版的保障设计,
几乎覆盖了儿童从幼年到成年乃至终身的健康风险,无论是基础保障的全面性,
还是可选责任的灵活性,都能精准匹配儿童重疾保障的核心需求,
是当下值得家长重点考虑的少儿重疾险产品。
先看基础保障部分,这是给孩子兜底的核心防线。大黄蜂16号全能版覆盖125种重疾,确诊后赔付100%基本保额,一次赔付就能给家庭提供充足的治疗资金,应对白血病、重症脑炎等儿童高发重疾的冲击。
中轻症保障同样扎实,30种中症赔付60%基本保额,43种轻症赔付30%基本保额,中轻症共享赔付6次,能覆盖孩子成长中常见的轻症到中症过渡的风险,比如轻微脑损伤、原位癌等,早发现早治疗的情况下,也能获得相应的经济补偿。更贴心的是,重疾赔付后,与重疾非同组的中轻症保障继续有效,且没有间隔期,这意味着孩子即便先确诊了重疾,后续如果再患上其他不相关的中轻症,依然能获得赔付,保障的连续性拉满。
针对儿童特有的疾病风险,大黄蜂16号全能版做了重点强化。
20种少儿特定疾病,确诊后额外赔付120%基本保额,额外赔付的比例能让家庭在治疗、护理、康复的全流程中,都有更充足的资金支撑。
20种少儿罕见病更是额外赔付200%基本保额,罕见病的治疗往往需要长期用药和特殊护理,费用极高,双倍赔付能极大缓解家庭的经济压力,不让罕见病成为压垮家庭的重担。
除此之外,基础保障中还包含了多项针对性责任。
恶性肿瘤拓展金,若孩子先确诊原位癌或轻症癌症,之后再确诊重症癌症,可额外赔付100%基本保额,应对癌症进展的长期风险。
特疾器官移植责任,18周岁前确诊特定疾病并接受骨髓移植、干细胞移植或器官移植治疗,额外赔付80%基本保额,给孩子的生命延续提供更多可能。
特定意外重疾额外赔付,若首次重疾为13种特定意外重疾,额外赔付20%基本保额,覆盖孩子意外受伤引发重疾的风险。特定少儿生长发育手术,18岁前实施5种特定手术,赔付20%基本保额,关注孩子生长发育过程中的特殊医疗需求。
自闭症保险金,针对0-1岁投保的孩子,3-6岁确诊自闭症可赔付30%基本保额,关注儿童神经发育障碍的早期干预。严重抑郁症责任,3-17岁确诊可赔付10%基本保额,呼应了当下青少年心理健康的重要性。
质子重离子治疗责任,30周岁前患癌接受该治疗,赔付50%基本保额,让孩子有机会用上先进的癌症治疗手段。还有重疾中症保费补偿金,在缴费期内(趸交除外)确诊重疾或中症,赔付累计已交保费,减轻家庭在患病后的缴费压力,让保障不中断。
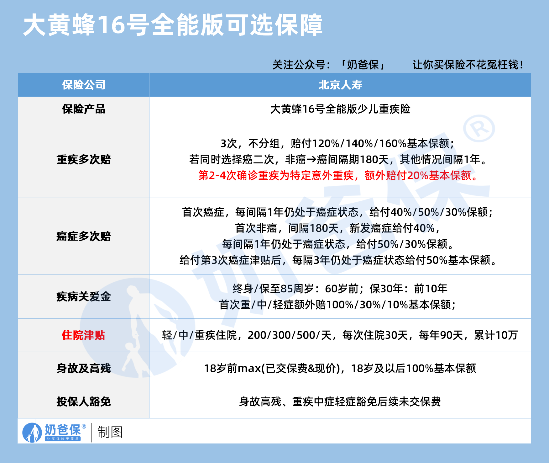
再看可选保障部分,家长可以根据家庭预算和保障需求,灵活搭配出更贴合孩子的保障方案。
重疾多次赔责任,将重疾赔付次数扩展到3次,
且不分组,赔付比例依次为120%、140%、160%基本保额,
若同时选择癌症二次赔,非癌到癌症的间隔期为180天,其他情况间隔期为1年,
第2-4次确诊重疾为特定意外重疾的,还能额外赔付20%基本保额。
孩子的生命周期很长,
多次赔付能有效应对一生中可能遇到的多次重疾风险,避免一次赔付后保障终止的尴尬。
癌症多次赔责任则针对癌症复发、转移、持续的特点,
首次确诊癌症后,每间隔1年仍处于癌症状态,依次给付40%、50%、30%基本保额;
首次确诊非癌重疾后,间隔180天新发癌症,给付40%基本保额,
之后每间隔1年仍处于癌症状态,给付50%、30%基本保额,给付第3次癌症津贴后,每隔3年仍处于癌症状态,还能给付50%基本保额,长期守护孩子的癌症治疗与康复。
疾病关爱金则根据保障期间不同,设置了不同的额外赔付阶段,
保终身或保至85周岁的,60岁前首次确诊重/中/轻症,
额外赔付100%/30%/10%基本保额;
保30年的,前10年首次确诊可享受同样的额外赔付,
在孩子年轻力壮、家庭责任最重的阶段,进一步强化保障力度。
住院津贴责任,轻症、中症、重疾住院分别给付200元、300元、500元/天,
每次住院最长30天,每年累计90天,最高给付10万元,
弥补家长因照顾孩子住院产生的收入损失和护理费用。
身故及高残责任,18岁前赔付已交保费与现金价值的较大者,
18岁及以后赔付100%基本保额,给家庭一份兜底的经济保障。
投保人豁免责任更是贴心,若投保人发生身故、高残或确诊重疾、中症、轻症,
可豁免后续未交保费,让孩子的保障不因家长的风险而中断,体现了对家庭责任的全面考量。
最后看保费情况,以0岁孩子、50万保额、保终身、分30年缴费为例,
基础责任下,男孩每年保费3065元,女孩每年2715元,这个价格对于普通家庭来说,
相当于每月几百元的支出,就能给孩子换来终身的重疾保障,杠杆效应十分明显。
如果加上重疾多次赔责任,男孩每年3245元,女孩每年2876元,保费涨幅不大,却能获得多次重疾赔付的保障。
若再加上疾病关爱金,男孩每年3905元,女孩每年3500元,
在孩子人生关键阶段获得更高比例的赔付,性价比依然突出。
如果选择基础责任+重疾多次赔+癌症多次赔+疾病关爱金的全面保障方案,
男孩每年4590元,女孩每年4305元,虽然保费有所增加,但换来的是覆盖终身、应对多次重疾和癌症长期风险的全面保障,对于重视保障全面性的家庭来说,依然是值得的选择。
综合来看,大黄蜂16号全能版在儿童重疾险市场中,
无论是基础保障的全面性、针对性,
还是可选责任的灵活性、实用性,都表现出色,保费也处于亲民区间,
能满足不同家庭的预算和需求。
对于孩子来说,这份保障不仅是一份医疗资金的支撑,更是父母给他们的一份终身守护,让他们在成长路上,即便遭遇健康风险,也能有足够的底气去面对。
三、奶爸总结
孩子的成长只有一次,健康是一切的前提。
给孩子配置重疾险,从来不是为了应对已经发生的风险,而是为了在风险来临时,能有足够的能力去守护他们。
大黄蜂16号全能版作为当下优质的少儿重疾险产品,虽然面临随时下架的风险,但也正是现在入手的好时机。与其等到产品下架后追悔莫及,不如趁现在还有可靠的投保渠道,仔细评估家庭需求,为孩子锁定一份长久的健康保障。
毕竟,最好的礼物,从来不是昂贵的玩具,而是一份能陪伴他们一生的安心。
奶爸也给大家推荐几款优质的重疾险产品:
1、君龙人寿超级玛丽15号
第一,结节保障超全面
自带保障在原有肺结节基础上,拓展到乳腺/甲状腺结节,范围更广了。
可以说是目前市场上,少有的三大高发结节都有保障的产品。
第二,癌症保障丰富
超玛15号的癌症保障,从早期到晚期,都安排得妥妥的。
本身自带癌症拓展金,
首次确诊原位癌/轻度癌症后,确诊恶性肿瘤—重度,额外赔50%。
如果觉得不够,还可以附加以下保障:
癌症津贴或癌症多次赔(二选一):间隔一定周期后,可以赔一笔钱用于癌症持续治疗,癌症津贴有次数限制,多次赔则不限次数。
癌症重度特药治疗金:确诊癌症后需要吃高价特药,做过相关手术可以赔50%保额。

第三,重疾多次赔灵活选
重疾多次赔可以按需选择:
65周岁版,要求是65岁前确诊,额外赔2次,每次赔120%保额;
另一版则是不限年龄,额外赔2次,每次赔120%保额。

同种不同种都赔,且同种间隔周期短,只要2年
像心脏病术后复发了也能保,不用怕赔过一次就没保障了。
【适合人群】
看中结节、癌症保障,预算不多的朋友。
2、复星联合达尔文12号
第一,自带意外重疾额外赔和住院津贴。
前者因为意外导致首次重疾,可多赔35%基本保额。
等于一张保单覆盖重疾+意外,且是保至终身的双重保障!
后者在60周岁前未发生重疾,60岁后确诊,每天给付0.1%基本保额作为住院津贴。
人一辈子不一定会得重疾,但60岁后难免因小病小痛住院,
达尔文12号这个保障,可以让不确定的赔付变得更确定。
不过,这里需要注意的是,如果后续重疾/身故/全残,
会扣掉累计已给付的住院津贴金额后,再赔付。
第二,可选责任丰富
达尔文12号多重附加保障:
重疾多次赔:分65周岁版和终身版(二选一),满足多种人群需要;
重疾保费补偿:缴费期内发生重疾返还保费,实现“重疾免单”;
疾病关爱金/顶梁柱关爱保险金:家庭责任最重阶段赔更多;
癌症津贴:癌症间隔一定周期就能获得一笔理赔金。
第三,理赔门槛更低
5种特定重疾(如严重心肌炎)、原位癌、癌症津贴赔付,都比同类产品更宽松。
【适合人群】
看重理赔门槛、重疾返还保费的朋友
3、复星联合医联有盟
第一,轻中症保障灵活
必选保障是重疾,像轻中症保障、身故保障,可以加钱获得。
如果预算有限,也可以只买个重疾,先把大病保障做好;
如果预算多一点,建议大家还是要附加轻中症保障。
第二,自带一般医疗金
医联有盟自带医疗金,非常实用:
保单前5年,每年提供报销额度=0.5%*保额,100%报销,
未用完可累计,终身有效,身故/全残一次性赔剩余额度!

像买药、体检、看牙等日常开支,都能用上。
可以说是实打实把钱返还给客户使用!
第三,健康告知非常宽松
健康告知只有4条:
比如过去1年内的检查异常、是否有被医生建议住院或手术;
过去2年内的手术情况以及过去5年内的疾病情况。
针对非常高发的甲状腺/乳腺/肺结节,没有问询是否有进行手术,也没有问询是否多发,
只要结节等级在3级以内,结节直径符合要求,就有机会标体承保!
就连癌症,如果5年前已经治愈,没有复发和转移,
同时不涉及其他健康告知,也有机会投保!
【适合人群】
有健康异常的、注重就医资源和健康管理,看中产品实用性的朋友。
4、瑞华健康华佗1号康泰版
第一,基础保障扎实
轻中重疾保障都涵盖了,且轻症+中症赔付次数共7次,
目前市场上赔付次数算比较高的。
且重疾赔完,轻中症不分组还能继续赔,
不分组的好处就在于,赔付规则更宽松。
第二,性价比高
同样50万保额,保终身,基础保障,分30年交,
30岁人群投保华佗1号康泰版,比超级玛丽和达尔文便宜100元/年!
30年下来立省3000块!
第三,可选保障丰富
如果预算比较多,还可以附加:
重疾多次赔、疾病关爱金、癌症津贴、重疾保费补偿金和身故保障。
都是目前市场上热门可选保障内容,实用性强。
【适合人群】
追求高性价比、看中基础保障全面的朋友。
微信扫一扫
微信扫一扫
关注微信
客服热线
奶爸保

