这位朋友你好,关于达尔文宝贝计划12号重疾险在哪儿买的问题,奶爸在这里整理了相关内容,希望对你有帮助:
一、达尔文宝贝计划12号重疾险在哪儿买?
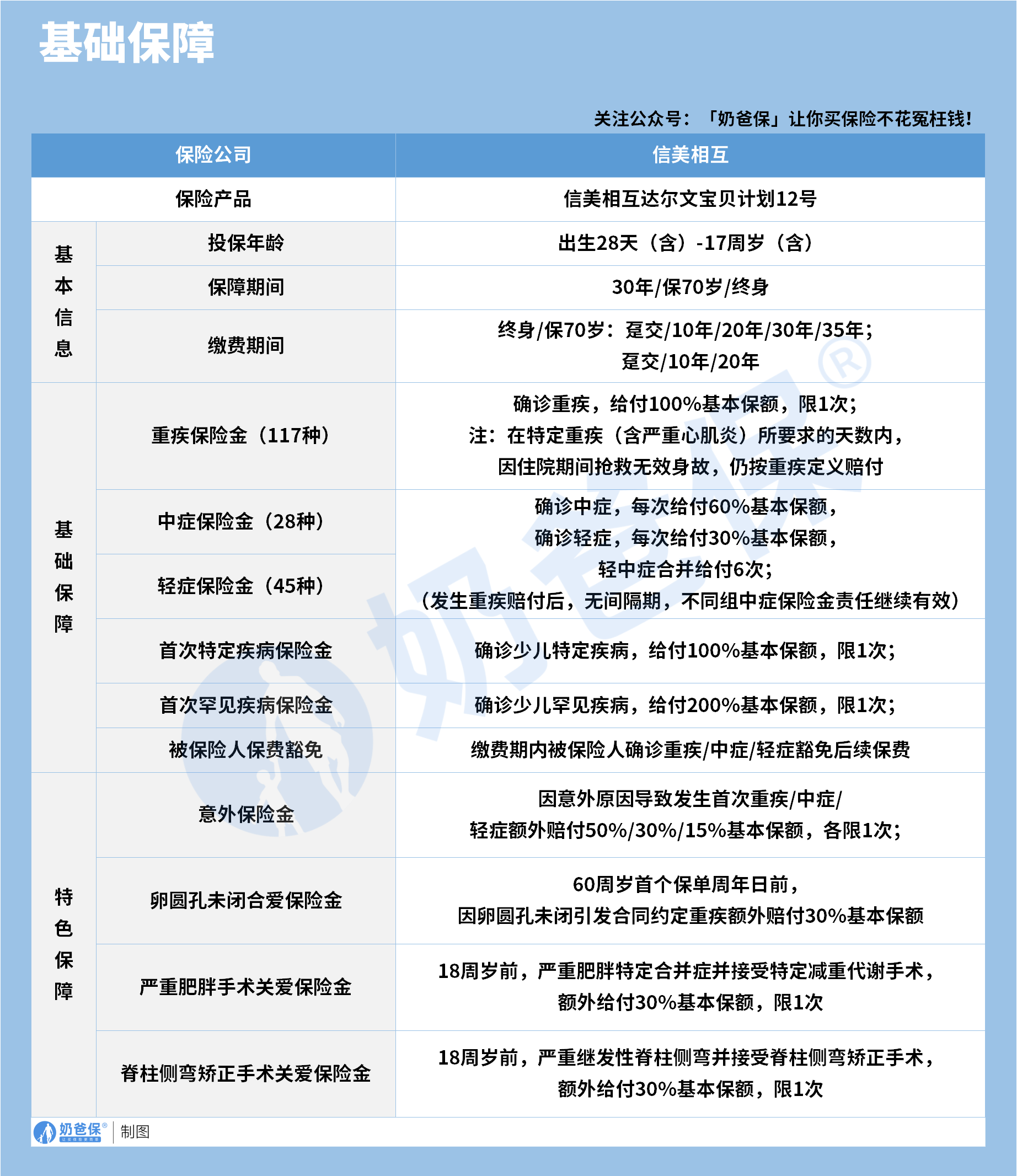
信美相互达尔文宝贝计划 12 号是一款少儿专属重疾险,不少家长都在咨询它的正规购买渠道。
首先,这款产品可以通过信美相互保险社的官方渠道购买,安全性和正规性都有充分保障。
你可以登录信美相互的官方网站,或者下载官方 APP,在产品板块找到这款少儿重疾险。
也可以拨打信美相互的官方客服电话,咨询线下投保的相关流程和服务网点信息。
除了官方渠道,这款产品也会通过正规的保险经纪平台销售,给家长更多的选择空间。
比如奶爸保这类持牌保险经纪平台,就可以为你提供这款产品的投保服务和专业咨询。
在经纪平台投保,你还能获得专属的保险顾问服务,帮你梳理需求、解读产品条款。
需要注意的是,不管选择哪个渠道,都要确认对方是持牌的正规保险机构。
避免通过非正规的个人代理或者不明链接投保,防止出现自身权益受损的情况。
投保前也要仔细阅读产品条款,明确保障责任、免责条款、健康告知等核心内容。
达尔文宝贝计划 12 号的健康告知相对宽松,但也要如实填写,避免后续理赔出现纠纷。
如果是给孩子投保,要确认孩子的年龄符合投保要求,出生 28 天到 17 周岁都可以投保。
同时要根据家庭的预算和保障需求,选择合适的保障期间和缴费期间方案。
比如预算有限可以选择保 30 年,预算充足可以选择保终身,覆盖孩子的一生。
缴费期间也可以根据家庭收入选择,拉长缴费期能有效降低每年的缴费压力。
另外,这款产品有少儿特定疾病和罕见疾病保障,能给孩子更全面的重疾保障。
还有卵圆孔未闭合、严重肥胖手术、脊柱侧弯矫正等特色保障,实用性非常强。
投保时可以结合这些保障内容,确认产品是否符合你对孩子的保障规划需求。
如果有不清楚的地方,一定要咨询专业的保险顾问,不要盲目进行投保操作。
二、奶爸总结
总的来说,达尔文宝贝计划 12 号可以通过官方渠道或正规持牌经纪平台,比如奶爸保购买。
投保前要做好充分功课,选择正规渠道,如实健康告知,结合家庭需求选保障。
这样才能给孩子配置到合适的重疾保障,让孩子在成长过程中拥有足够的健康守护。
如果大家挑选保险有什么困难,可以扫码关注:奶爸保公众号 进行1对1咨询,现在关注“奶爸保”公众号,回复“官网”,还可以免费领取价值199元的保障大礼包哦,让您买保险变得更简单。
达尔文宝贝计划12号重疾险在哪儿买?
这位朋友你好,关于达尔文宝贝计划12号重疾险在哪儿买的问题,奶爸在这里整理了相关内容,希望对你有帮助:
一、达尔文宝贝计划12号重疾险在哪儿买?
信美相互达尔文宝贝计划 12 号是一款少儿专属重疾险,不少家长都在咨询它的正规购买渠道。
首先,这款产品可以通过信美相互保险社的官方渠道购买,安全性和正规性都有充分保障。
你可以登录信美相互的官方网站,或者下载官方 APP,在产品板块找到这款少儿重疾险。
也可以拨打信美相互的官方客服电话,咨询线下投保的相关流程和服务网点信息。
除了官方渠道,这款产品也会通过正规的保险经纪平台销售,给家长更多的选择空间。
比如奶爸保这类持牌保险经纪平台,就可以为你提供这款产品的投保服务和专业咨询。
在经纪平台投保,你还能获得专属的保险顾问服务,帮你梳理需求、解读产品条款。
需要注意的是,不管选择哪个渠道,都要确认对方是持牌的正规保险机构。
避免通过非正规的个人代理或者不明链接投保,防止出现自身权益受损的情况。
投保前也要仔细阅读产品条款,明确保障责任、免责条款、健康告知等核心内容。
达尔文宝贝计划 12 号的健康告知相对宽松,但也要如实填写,避免后续理赔出现纠纷。
如果是给孩子投保,要确认孩子的年龄符合投保要求,出生 28 天到 17 周岁都可以投保。
同时要根据家庭的预算和保障需求,选择合适的保障期间和缴费期间方案。
比如预算有限可以选择保 30 年,预算充足可以选择保终身,覆盖孩子的一生。
缴费期间也可以根据家庭收入选择,拉长缴费期能有效降低每年的缴费压力。
另外,这款产品有少儿特定疾病和罕见疾病保障,能给孩子更全面的重疾保障。
还有卵圆孔未闭合、严重肥胖手术、脊柱侧弯矫正等特色保障,实用性非常强。
投保时可以结合这些保障内容,确认产品是否符合你对孩子的保障规划需求。
如果有不清楚的地方,一定要咨询专业的保险顾问,不要盲目进行投保操作。
二、奶爸总结
总的来说,达尔文宝贝计划 12 号可以通过官方渠道或正规持牌经纪平台,比如奶爸保购买。
投保前要做好充分功课,选择正规渠道,如实健康告知,结合家庭需求选保障。
这样才能给孩子配置到合适的重疾保障,让孩子在成长过程中拥有足够的健康守护。
如果大家挑选保险有什么困难,可以扫码关注:奶爸保公众号 进行1对1咨询,现在关注“奶爸保”公众号,回复“官网”,还可以免费领取价值199元的保障大礼包哦,让您买保险变得更简单。
如果大家挑选保险有什么困难,可以扫码关注:奶爸保公众号 进行1对1咨询,现在关注“奶爸保”公众号,回复“官网”,还可以免费领取价值199元的保障大礼包哦,让您买保险变得更简单。
-
奶爸保8周年|聚力8载,焕新致远
2026-03-24 11:10:33
-
大黄蜂16号会下架吗?现在还值得买吗?
2026-03-23 11:19:19
-
储蓄保险有风险吗?能不能买?
2026-03-20 17:19:56
-
存款到期,如何让你的钱稳稳增值?
2026-03-18 17:54:10
-
一生中意终身寿险好不好?保障+收益+灵活度全解析
2025-11-12 18:00:17
查看更多所用,不泄露任何第三方
或用于其他用途