最近很多朋友都在被重疾险涨价的消息搞得焦虑不已,
第四套生命表正式落地,不少重疾险产品保费预计上涨10%-20%,
同样的保额,晚买可能就要多花上千元。
大家都想趁涨价前赶紧锁定一份合适的保障,
其中热门的达尔文12号成了不少人的首选,
但很多人不清楚它的投保渠道,也想知道除了它之外,
还有没有其他高性价比的重疾险可选。
今天就围绕这两个核心点,帮大家理清思路、选对保障~
一、达尔文12号在哪里买?
首先来说达尔文12号的购买渠道,除了保险公司的官方直营渠道之外。
第三方互联网保险平台也可以正常投保,比如大家熟悉的奶爸保平台。

奶爸保作为专业的第三方保险服务平台,能给大家提供全流程的投保服务。
从投保前的方案定制,到投保中的流程协助,再到投保后的保单管理。
在选购阶段,专业的保险顾问会根据你的家庭结构收入情况,定制专属方案。
会帮你梳理产品的保障细节,解读条款里的关键内容,避免踩进保障误区。
投保过程中,会全程协助你完成健康告知,核对投保信息,确保流程顺利。
投保完成后,还会提供后续的保单管理,理赔协助等全周期的服务内容
很多朋友会担心互联网买保险的安全性,其实完全不用有过多的担忧。
互联网保险产品都是经过银保监会严格备案审批的,合规性有充分保障。
电子保单和线下的纸质保单具备完全同等的法律效力,理赔标准完全一致。
投保后的保单信息,可以在银保监会的官方平台查询到,权益不会打折扣。
第三方平台只是提供投保服务的渠道,最终承保和理赔都由保险公司负责。
所以不管是通过官方渠道还是第三方平台投保,你的保障权益完全一样。
大家可以根据自己的需求选择投保渠道,不用为安全性的问题过度焦虑。
二、达尔文12号综合实力怎么?
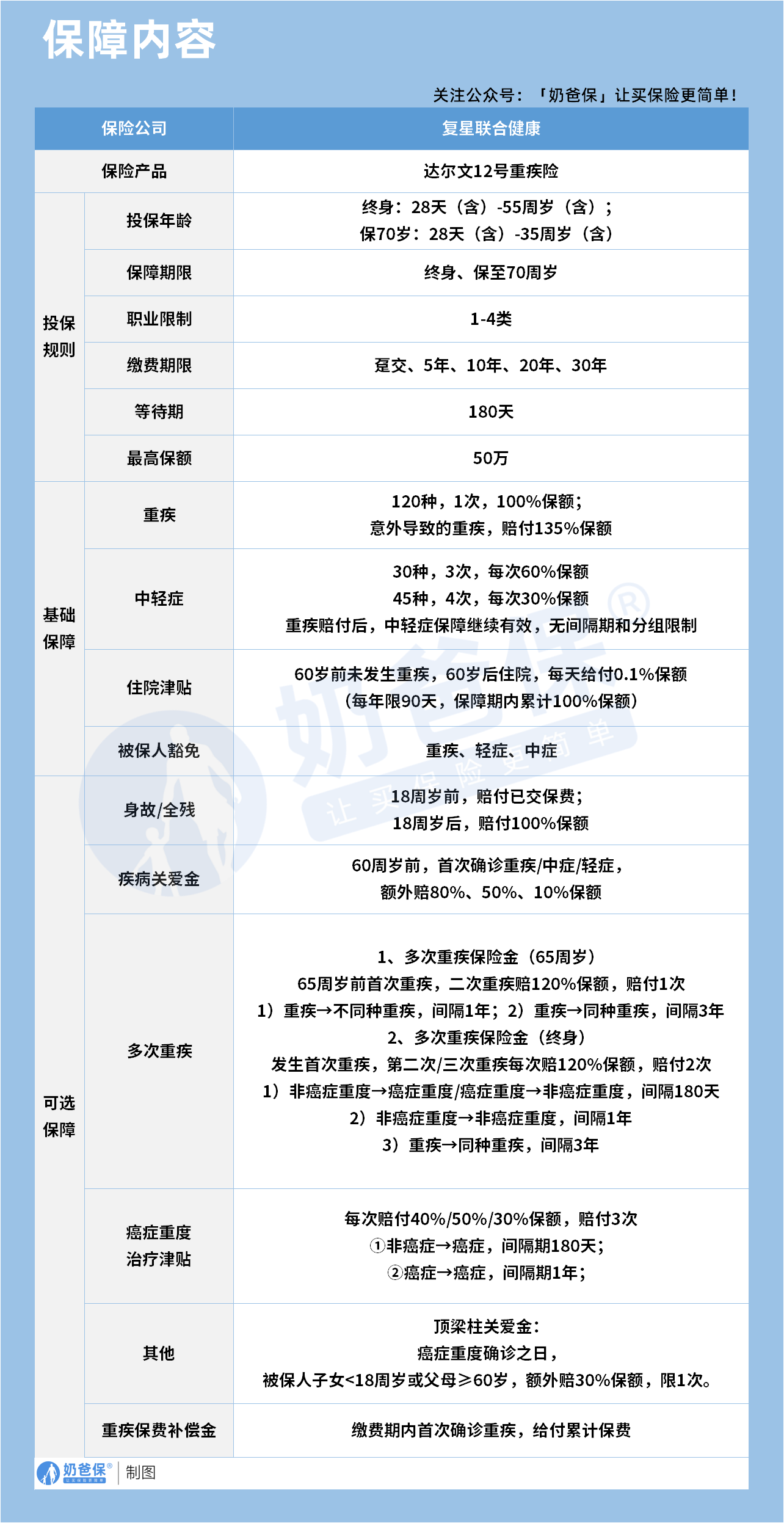
达尔文12号是复星联合健康推出的一款多次赔付型重疾险产品。
基础保障覆盖120种重疾30种中症45种轻症,保障责任全面且扎实。
重疾单次赔付100%保额,意外导致的重疾还可额外赔付35%保额。
中症可赔付3次每次60%保额,轻症可赔付4次每次30%保额。
重疾赔付后中轻症保障继续有效,无间隔期也无分组限制,保障更稳定。
产品自带住院津贴责任,60岁前未发生重疾60岁后住院可领取津贴。
每天给付0.1%保额,每年限90天,保障期内累计可给付100%保额。
可选保障方面,值得一提的是顶梁柱关爱金责任。
被保人子女未满18周岁或父母年满60周岁,额外赔付30%保额。
这项责任仅赔付1次,能给家庭经济支柱提供额外的家庭责任保障。
综合来看,达尔文12号保障还是很全面的,也考虑到住院津贴等服务,非常不错。
三、除了达尔文12号,还有哪些重疾险值得买?
1、完美人生8号
复星联合完美人生8号和达尔文12号相比,
基础保障的核心差异在于,重疾种类为135种,
比达尔文12号多15种,赔付比例与次数保持一致;
中症种类同为30种,轻症种类为50种,比达尔文12号多5种,
赔付比例一致,但轻中症采用累计赔付6次的设计,
和达尔文12号中症3次、轻症4次分开赔付的规则不同,等待期同样为180天。
这款产品自带的特色保障针对性更强,包含女性特定疾病保障、
癌症重度拓展金以及被保人豁免,在女性高发疾病和癌症保障上做了强化,
和达尔文12号的保障方向有明显区别,
更适合有女性特定保障、癌症拓展保障需求的人群。
2、医联有盟
医联有盟和达尔文12号相比,基础保障的核心差异在于,重疾种类同为120种,
赔付比例和次数一致,但中症、轻症为可选责任,而达尔文12号为自带;
中症可选30种,赔付次数为2次,
比达尔文12号少1次,轻症可选45种,赔付次数一致,
同时这款产品的等待期仅90天,远短于达尔文12号的180天,保障生效速度更快。
其自带的特色保障为一般医疗金和特色服务,
和达尔文12号的意外重疾额外赔、住院津贴不同,
更侧重医疗相关的补充保障和服务支持,
适合希望等待期更短、灵活选择中轻症责任的人群。
3、达尔文超越版12号
瑞华健康达尔文超越版12号和达尔文12号相比,
基础保障的核心差异在于,重疾种类为110种,
比达尔文12号少10种,赔付比例和次数一致;
中症种类为35种,比达尔文12号多5种,赔付次数同为3次不分组,轻症种类为40种,比达尔文12号少5种,赔付次数同为4次不分组,等待期同样为180天。
这款产品自带的特色保障包含意外重疾额外赔、良性结节切除关爱金以及被保人豁免,
相比达尔文12号,新增了良性结节切除的关爱保障,
同时保留了意外重疾额外赔的责任,
更适合有结节相关保障需求、看重意外重疾额外保障的人群。
4、哪吒2号
海保人寿哪吒2号和达尔文12号相比,基础保障的核心差异在于,重疾种类为110种,比达尔文12号少10种,赔付比例和次数一致;
中症种类为35种,比达尔文12号多5种,赔付次数同为3次不分组,
轻症种类为40种,比达尔文12号少5种,赔付次数同为4次不分组。
其自带的特色保障为肺/甲状腺/乳腺结节关爱金(3赔1)、重疾拓展金以及被保人豁免,和达尔文12号的保障方向完全不同,
针对肺、甲状腺、乳腺这类高发结节做了专门的关爱保障,
同时强化了重疾拓展责任,更适合有结节相关保障需求、看重重疾拓展保障的人群。
四、奶爸总结
总的来说,达尔文12号是一款综合实力很强的重疾险,适合大多数家庭。
不管是通过官方渠道还是第三方平台投保,都能获得同等的保障权益。
互联网买保险的安全性有充分的监管保障,完全不用有过多的担忧。
除了达尔文12号,还有多款各有特色的重疾险,适配不同人群的需求。
大家在选购重疾险的时候,不要只看产品热度,要结合自身情况选择。
要明确自己的保障需求,预算范围,身体状况,再做针对性的产品选择。
如果自己对产品的细节不够了解,可以随时找奶爸。
奶爸也给大家推荐几款优质的重疾险产品:
1、君龙人寿超级玛丽15号
第一,结节保障超全面
自带保障在原有肺结节基础上,拓展到乳腺/甲状腺结节,范围更广了。
可以说是目前市场上,少有的三大高发结节都有保障的产品。
第二,癌症保障丰富
超玛15号的癌症保障,从早期到晚期,都安排得妥妥的。
本身自带癌症拓展金,
首次确诊原位癌/轻度癌症后,确诊恶性肿瘤—重度,额外赔50%。
如果觉得不够,还可以附加以下保障:
癌症津贴或癌症多次赔(二选一):间隔一定周期后,可以赔一笔钱用于癌症持续治疗,癌症津贴有次数限制,多次赔则不限次数。
癌症重度特药治疗金:确诊癌症后需要吃高价特药,做过相关手术可以赔50%保额。

第三,重疾多次赔灵活选
重疾多次赔可以按需选择:
65周岁版,要求是65岁前确诊,额外赔2次,每次赔120%保额;
另一版则是不限年龄,额外赔2次,每次赔120%保额。

同种不同种都赔,且同种间隔周期短,只要2年
像心脏病术后复发了也能保,不用怕赔过一次就没保障了。
【适合人群】
看中结节、癌症保障,预算不多的朋友。
2、复星联合达尔文12号
第一,自带意外重疾额外赔和住院津贴。
前者因为意外导致首次重疾,可多赔35%基本保额。
等于一张保单覆盖重疾+意外,且是保至终身的双重保障!
后者在60周岁前未发生重疾,60岁后确诊,每天给付0.1%基本保额作为住院津贴。
人一辈子不一定会得重疾,但60岁后难免因小病小痛住院,
达尔文12号这个保障,可以让不确定的赔付变得更确定。
不过,这里需要注意的是,如果后续重疾/身故/全残,
会扣掉累计已给付的住院津贴金额后,再赔付。
第二,可选责任丰富
达尔文12号多重附加保障:
重疾多次赔:分65周岁版和终身版(二选一),满足多种人群需要;
重疾保费补偿:缴费期内发生重疾返还保费,实现“重疾免单”;
疾病关爱金/顶梁柱关爱保险金:家庭责任最重阶段赔更多;
癌症津贴:癌症间隔一定周期就能获得一笔理赔金。
第三,理赔门槛更低
5种特定重疾(如严重心肌炎)、原位癌、癌症津贴赔付,都比同类产品更宽松。
【适合人群】
看重理赔门槛、重疾返还保费的朋友
3、复星联合医联有盟
第一,轻中症保障灵活
必选保障是重疾,像轻中症保障、身故保障,可以加钱获得。
如果预算有限,也可以只买个重疾,先把大病保障做好;
如果预算多一点,建议大家还是要附加轻中症保障。
第二,自带一般医疗金
医联有盟自带医疗金,非常实用:
保单前5年,每年提供报销额度=0.5%*保额,100%报销,
未用完可累计,终身有效,身故/全残一次性赔剩余额度!

像买药、体检、看牙等日常开支,都能用上。
可以说是实打实把钱返还给客户使用!
第三,健康告知非常宽松
健康告知只有4条:
比如过去1年内的检查异常、是否有被医生建议住院或手术;
过去2年内的手术情况以及过去5年内的疾病情况。
针对非常高发的甲状腺/乳腺/肺结节,没有问询是否有进行手术,也没有问询是否多发,
只要结节等级在3级以内,结节直径符合要求,就有机会标体承保!
就连癌症,如果5年前已经治愈,没有复发和转移,
同时不涉及其他健康告知,也有机会投保!
【适合人群】
有健康异常的、注重就医资源和健康管理,看中产品实用性的朋友。
4、瑞华健康华佗1号康泰版
第一,基础保障扎实
轻中重疾保障都涵盖了,且轻症+中症赔付次数共7次,
目前市场上赔付次数算比较高的。
且重疾赔完,轻中症不分组还能继续赔,
不分组的好处就在于,赔付规则更宽松。
第二,性价比高
同样50万保额,保终身,基础保障,分30年交,
30岁人群投保华佗1号康泰版,比超级玛丽和达尔文便宜100元/年!
30年下来立省3000块!
第三,可选保障丰富
如果预算比较多,还可以附加:
重疾多次赔、疾病关爱金、癌症津贴、重疾保费补偿金和身故保障。
都是目前市场上热门可选保障内容,实用性强。
【适合人群】
追求高性价比、看中基础保障全面的朋友。
微信扫一扫
微信扫一扫
关注微信
客服热线
奶爸保

