作为复星联合健康推出的热门终身重疾险,
达尔文12号凭借全面的保障圈了不少粉,
很多朋友也想最后时候赶上投保的“末班车”
今天,奶爸就用通俗好懂的话,
把达尔文12号的投保入口、自身保障亮点,
还有一套省心的综合投保方案讲清楚,帮大家少走弯路,轻松配到合适的保障。
一、达尔文12号投保入口在哪?

达尔文12号由复星联合健康保险承保,
除了官方投保渠道之外,还可以在奶爸保投保。
奶爸保深耕保险行业多年,始终以用户需求为核心,
为每一位投保人提供专业全面的保险服务。
从个性化保障方案定制,到产品条款深度解读,再到投保流程全程协助,
以及后续的理赔服务跟进,奶爸保都会全程陪伴,帮大家避开投保误区,
选到真正适合自身情况的保障。
不管是第一次接触保险的新手,还是有过投保经验的朋友,
都能在这里获得省心放心的服务,
不用再为复杂的保险条款和繁琐的投保流程发愁,真正让保险更简单。
二、达尔文12号值得买吗?保障分析+方案推荐

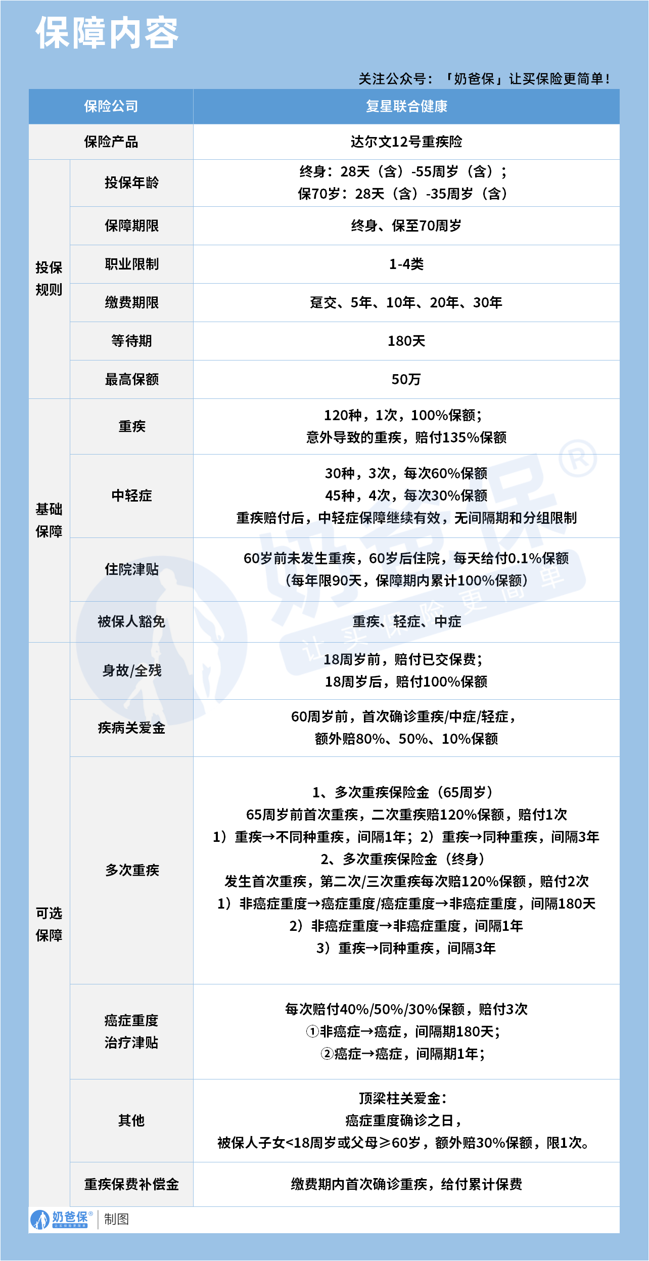
达尔文12号是一款保障全面的终身重疾险,
基础保障覆盖120种重疾,30种中症,45种轻症。
重疾单次赔付100%保额,意外导致的重疾额外赔付135%保额。
产品还包含多项特色保障,重疾赔付后中轻症保障继续有效,无间隔期和分组限制。
60岁前未发生重疾,60岁后住院可领取每日0.1%保额的住院津贴。
60周岁前首次确诊重疾中症轻症,可获得额外赔付。
同时自带被保人豁免,确诊合同约定疾病即可豁免后续保费,
为被保人提供终身稳定的健康保障。
综合来看,保障还是非常全面的。
当然,投保仅仅只有重疾险是不够的,
奶爸建议大家,在配置达尔文12号的同时,还需要配置医疗险+定期寿险+意外险。
这里,奶爸给出自己的方案,总保费9156元每年,
覆盖四大核心险种,全面抵御人生的各类风险。
首先是百万医疗险,选择金医保3号,保障期限1年,保证续保20年,年保费397元,保额400万。
这款产品保障内容全面,包含一般医疗保障,轻中症疾病保险医疗保障,重疾医疗保障,重疾关爱金,还附加院外恶性肿瘤特药医疗,附加外购药械医疗保险金,特定重疾保险金。
保证续保20年的设计,让大家在20年内不用担心产品停售无法续保的问题,不管是日常疾病住院,还是重疾治疗,都能获得充足的医疗费用报销,解决看病贵的问题,为被保人提供长期稳定的医疗保障,不用再为医疗费用发愁。
其次是重疾险,选择达尔文12号,保障期限终身,缴费期35年,年保费5955元,保额50万。
除了前面提到的基础保障,这款产品能为被保人提供终身的重疾保障,覆盖人生的各个阶段。35年的缴费期能有效降低每年的保费压力,同时最大化保费豁免的权益,一旦确诊合同约定的疾病,后续保费无需再交,保障继续有效。
50万的保额能在确诊重疾时一次性赔付,弥补收入损失,支付康复费用,让被保人在患病后能安心治疗,不用为家庭经济担忧,为自己和家庭的未来提供坚实的保障,应对人生各个阶段的重疾风险。
然后是定期寿险,选择臻爱2026A款,保障期限到65岁,缴费期交到65岁,年保费2516元,保额150万。
这款产品保障身故保险金和全残保险金,保障期限到65岁,刚好覆盖家庭责任最重的阶段。150万的保额能覆盖房贷车贷,子女教育,父母赡养等多项家庭责任,即使不幸发生风险,也能给家人留下充足的经济保障,让家庭的生活不会受到影响。
最后是意外险,选择大护甲8号旗舰版至尊版,保障期限1年,年保费288元,保额100万。
这款产品保障内容全面,包含意外身故伤残,意外医疗含门急诊和住院,意外住院津贴,以及各种交通工具意外责任,还包含急性病身故,预防接种疫苗身故伤残,意外伤害骨折脱白,意外骨折后期医疗费用,意外救护车费用等多项责任。
288元的保费就能获得100万的意外保障,性价比极高,能全面覆盖日常的意外风险,不管是小意外的医疗费用,还是严重意外的身故伤残,都能获得充足的保障,为被保人的日常出行和生活保驾护航,应对各类意外风险。
这套综合投保方案,构建了全方位的风险防护网,带来多重核心优势。
第一,保障全面无漏洞。重疾险解决收入损失和康复费用,医疗险解决医疗费用,意外险解决意外风险,定期寿险解决家庭责任,四大险种互相补充,覆盖了人生可能遇到的绝大多数风险,让被保人和家庭在风险来临时有足够的底气,不会因为单一风险的发生而陷入经济困境。
第二,保障期限匹配人生关键阶段。
重疾险保终身,为被保人提供终身的重疾保障,应对老年阶段的重疾风险,为晚年生活提供健康保障。定期寿险保到65岁,覆盖家庭责任最重的阶段,在子女成年,房贷还清后,保障责任到期,符合人生的保障需求,避免不必要的保费支出。
百万医疗险保证续保20年,解决了短期医疗险的续保问题,让被保人在20年内不用担心续保问题,获得长期稳定的医疗保障。
意外险一年期保障,灵活调整,能根据自身情况更换产品,适应不同阶段的保障需求。
三、奶爸总结
达尔文12号在奶爸保渠道都能投,奶爸还能全程帮衬,新手也不用慌。
另外要提醒大家,单一的重疾险可不够,
搭配上医疗险、定期寿险和意外险,才能形成全方位的风险防护。
有投保需求,或者想做保障方案的朋友,欢迎随时私信奶爸~
奶爸也给大家推荐几款优质的重疾险产品:
1、君龙人寿超级玛丽15号
第一,结节保障超全面
自带保障在原有肺结节基础上,拓展到乳腺/甲状腺结节,范围更广了。
可以说是目前市场上,少有的三大高发结节都有保障的产品。
第二,癌症保障丰富
超玛15号的癌症保障,从早期到晚期,都安排得妥妥的。
本身自带癌症拓展金,
首次确诊原位癌/轻度癌症后,确诊恶性肿瘤—重度,额外赔50%。
如果觉得不够,还可以附加以下保障:
癌症津贴或癌症多次赔(二选一):间隔一定周期后,可以赔一笔钱用于癌症持续治疗,癌症津贴有次数限制,多次赔则不限次数。
癌症重度特药治疗金:确诊癌症后需要吃高价特药,做过相关手术可以赔50%保额。

第三,重疾多次赔灵活选
重疾多次赔可以按需选择:
65周岁版,要求是65岁前确诊,额外赔2次,每次赔120%保额;
另一版则是不限年龄,额外赔2次,每次赔120%保额。

同种不同种都赔,且同种间隔周期短,只要2年
像心脏病术后复发了也能保,不用怕赔过一次就没保障了。
【适合人群】
看中结节、癌症保障,预算不多的朋友。
2、复星联合达尔文12号
第一,自带意外重疾额外赔和住院津贴。
前者因为意外导致首次重疾,可多赔35%基本保额。
等于一张保单覆盖重疾+意外,且是保至终身的双重保障!
后者在60周岁前未发生重疾,60岁后确诊,每天给付0.1%基本保额作为住院津贴。
人一辈子不一定会得重疾,但60岁后难免因小病小痛住院,
达尔文12号这个保障,可以让不确定的赔付变得更确定。
不过,这里需要注意的是,如果后续重疾/身故/全残,
会扣掉累计已给付的住院津贴金额后,再赔付。
第二,可选责任丰富
达尔文12号多重附加保障:
重疾多次赔:分65周岁版和终身版(二选一),满足多种人群需要;
重疾保费补偿:缴费期内发生重疾返还保费,实现“重疾免单”;
疾病关爱金/顶梁柱关爱保险金:家庭责任最重阶段赔更多;
癌症津贴:癌症间隔一定周期就能获得一笔理赔金。
第三,理赔门槛更低
5种特定重疾(如严重心肌炎)、原位癌、癌症津贴赔付,都比同类产品更宽松。
【适合人群】
看重理赔门槛、重疾返还保费的朋友
3、复星联合医联有盟
第一,轻中症保障灵活
必选保障是重疾,像轻中症保障、身故保障,可以加钱获得。
如果预算有限,也可以只买个重疾,先把大病保障做好;
如果预算多一点,建议大家还是要附加轻中症保障。
第二,自带一般医疗金
医联有盟自带医疗金,非常实用:
保单前5年,每年提供报销额度=0.5%*保额,100%报销,
未用完可累计,终身有效,身故/全残一次性赔剩余额度!

像买药、体检、看牙等日常开支,都能用上。
可以说是实打实把钱返还给客户使用!
第三,健康告知非常宽松
健康告知只有4条:
比如过去1年内的检查异常、是否有被医生建议住院或手术;
过去2年内的手术情况以及过去5年内的疾病情况。
针对非常高发的甲状腺/乳腺/肺结节,没有问询是否有进行手术,也没有问询是否多发,
只要结节等级在3级以内,结节直径符合要求,就有机会标体承保!
就连癌症,如果5年前已经治愈,没有复发和转移,
同时不涉及其他健康告知,也有机会投保!
【适合人群】
有健康异常的、注重就医资源和健康管理,看中产品实用性的朋友。
4、瑞华健康华佗1号康泰版
第一,基础保障扎实
轻中重疾保障都涵盖了,且轻症+中症赔付次数共7次,
目前市场上赔付次数算比较高的。
且重疾赔完,轻中症不分组还能继续赔,
不分组的好处就在于,赔付规则更宽松。
第二,性价比高
同样50万保额,保终身,基础保障,分30年交,
30岁人群投保华佗1号康泰版,比超级玛丽和达尔文便宜100元/年!
30年下来立省3000块!
第三,可选保障丰富
如果预算比较多,还可以附加:
重疾多次赔、疾病关爱金、癌症津贴、重疾保费补偿金和身故保障。
都是目前市场上热门可选保障内容,实用性强。
【适合人群】
追求高性价比、看中基础保障全面的朋友。
微信扫一扫
微信扫一扫
关注微信
客服热线
奶爸保

