现在给孩子配置重疾险,家长们都想找一份保障扎实、细节贴心的产品。
毕竟孩子的成长路上,未知的风险太多,一份好的重疾险不仅要覆盖常见大病,
还要在特殊情况里给足底气。
信美相互的达尔文宝贝计划12号,就是近期市场上很受关注的一款少儿重疾险,
它在基础保障、理赔细节和特色责任上都有不少亮点,
当然也有需要注意的地方。
今天我们就好好聊聊这款产品,看看它到底适不适合给孩子入手。
一、达尔文宝贝计划12号优缺点全梳理
(一)优点
1.基础保障扎实,覆盖全生命周期风险
达尔文宝贝计划12号的基础保障十分全面,覆盖了117种重疾、28种中症和45种轻症,基本囊括了少儿成长阶段可能遇到的各类重大健康风险。
重疾赔付100%基本保额,一次性为家庭提供足额经济支持;中症每次赔付60%保额,轻症每次30%,轻中症累计最多可赔付6次,且重疾赔付后不同组的中症责任仍继续有效,避免了“重疾赔完保障中断”的尴尬,让孩子在后续成长中依然能获得轻中症防护。
在此基础上,产品还针对少儿高发疾病做了强化:
确诊少儿特定疾病可额外赔付100%保额,罕见病更是直接赔付200%保额,相当于给孩子的大病保障加了一层加厚防护垫。
缴费期内若孩子确诊重疾、中症或轻症,后续保费可直接豁免,减轻家庭长期经济压力;意外导致的重疾、中症或轻症,还能额外赔付50%、30%或15%保额,针对意外引发的健康风险做了专项补充。
更贴心的是,产品还覆盖了卵圆孔未闭、严重肥胖手术、脊柱侧弯矫正这三类少儿常见问题的关爱金,把孩子成长中的特殊健康需求也纳入保障范围,这份细致在同类产品中十分难得。
2.特定疾病定义优化,给急性重疾多一份保障
很多家长可能不清楚,部分急性致死的少儿重疾,比如严重心肌炎、严重心肌病等,在传统重疾险定义中往往需要满足一定观察天数才能赔付。
如果孩子在住院抢救期间没能撑过这个天数,就可能无法获得重疾理赔,只能退保,让家庭陷入“人财两空”的困境。
达尔文宝贝计划12号针对这五类急性重疾做了关键优化:
只要在疾病定义要求的天数内,因住院抢救无效身故,依然按照重疾标准赔付。
这一调整大大降低了急性重疾的理赔门槛,尤其适合少儿这类病情进展快、抢救时间短的群体,让家长在最绝望的时刻,还能拿到一笔钱应对后续事宜,让保障更有温度。
3.理赔范围拓宽,先天性疾病不再是保障盲区
先天性疾病一直是少儿重疾险的敏感点,多数产品会将先天性畸形、遗传性疾病直接列为责任免除,一旦孩子因这类问题引发重疾,家长往往无法获得理赔,只能独自承担高额医疗费用。
达尔文宝贝计划12号打破了这一常规,只要满足两个条件,
先天性疾病确诊时已满3周岁,或先天性疾病引发重大疾病确诊时已满3周岁,就能获得重疾赔付。
这个设计大幅减少了理赔争议,也让有先天性疾病隐患的孩子,
依然能享受到足额保障,对很多家庭来说,这无疑是一份重要的安全感,
毕竟谁也不想因为孩子出生时的一点小问题,就失去未来的健康保障。
4.卵圆孔未闭专属保障,解决家长核保焦虑
卵圆孔未闭是少儿常见的心脏问题,
很多家长在给孩子投保时,都会因这个问题被要求加费、除外责任甚至拒保,既着急又无奈。
达尔文宝贝计划12号在核保上十分友好:
小于等于3mm的卵圆孔未闭,有机会直接标体承保,无需额外提交复杂检查资料,大大降低了投保门槛。更难得的是,在60周岁首个保单周年日前,若因卵圆孔未闭引发合同约定重疾,除了重疾保险金,还能额外赔付30%基本保额,这是行业首创的责任设计。
这个功能不仅解决了家长的核保焦虑,还在赔付层面提供了额外支持,把常见的“投保难题”变成了“保障优势”,对有这类情况的孩子家庭来说,堪称量身定制的福利。
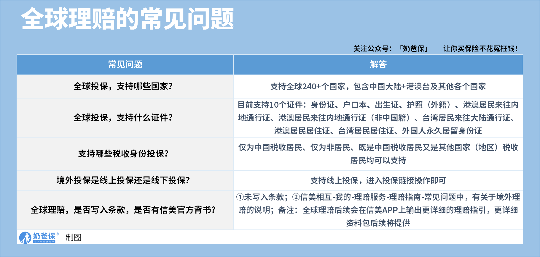
5.全球理赔便利,满足跨境家庭需求
现在不少家庭有跨境需求,比如孩子出国留学、定居,或家长在国外工作,传统重疾险往往只能在国内理赔,甚至会因被保险人在境外而拒赔,限制颇多。
达尔文宝贝计划12号支持全球240多个国家和地区的投保与理赔,覆盖中国大陆、港澳台及其他各国,投保证件也十分灵活,身份证、户口本、出生证、护照等10种证件均可使用,线上即可完成投保操作,十分便捷。
虽然全球理赔条款未直接写入合同,但信美相互在官方渠道有明确理赔指引和说明,后续还会在APP上更新更详细的资料包,让孩子不管在世界哪个角落,都能享受到稳定的重疾保障,彻底打消跨境家庭的保障顾虑。
(二)达尔文宝贝计划12号缺点

没有完美的产品,达尔文宝贝计划12号也存在需要注意的限制:
它对五种少儿高发恶性肿瘤——白血病、淋巴瘤、神经母细胞瘤、肾母细胞瘤和脑恶性肿瘤,做了赔付约束:
这五种疾病只能赔付其中一项,一旦其中一种获得赔付,另外四种的保险责任将同时终止。
这五种都是少儿阶段发病率较高的恶性肿瘤,也是家长最担心的疾病类型,虽然罕见病赔付比例很高,但这五种之间的限制,确实会在一定程度上影响保障完整性。
比如孩子先确诊白血病并获得理赔后,后续若再发生淋巴瘤,将无法再次获得赔付。
不过家长也无需过度焦虑,这五种疾病同时发生的概率极低,这个限制并不会对大部分家庭的核心保障造成太大影响。
二、达尔文宝贝计划12号值得入手吗?
综合来看,达尔文宝贝计划12号是一款极具诚意的少儿重疾险,它的核心优势十分突出:基础保障全面扎实,从常见重疾到轻中症,再到少儿特定疾病和罕见病,都覆盖到位;
理赔细节上针对急性重疾、先天性疾病和卵圆孔未闭的优化,切中了家长的实际痛点,
尤其对有特殊健康问题的孩子友好度拉满;
全球理赔设计也满足了现代家庭的跨境需求,让保障不再受地域限制。
虽然在五种少儿恶性肿瘤的赔付上有一定局限,但这个缺点并非致命,
且产品在其他方面的优势,足以弥补这一小瑕疵。
如果你的家庭符合以下情况,这款产品会是非常值得考虑的选择:
想要给孩子一份全面、无短板的重疾保障;
在意先天性疾病的理赔问题,希望给有相关隐患的孩子足额保障;
孩子存在卵圆孔未闭问题,担心无法正常投保或获得赔付;
有跨境生活、学习需求,希望孩子的保障能覆盖全球范围。
三、奶爸总结
给孩子买保险,核心是“在需要的时候能派上用场”,
达尔文宝贝计划12号没有太多花里胡哨的附加责任,而是把钱花在了刀刃上,
在核心保障和细节服务上都做到了行业前列,
是一款能给家长带来足够安全感的少儿重疾险。
奶爸也给大家推荐几款优质的重疾险产品:
1、君龙人寿超级玛丽15号
第一,结节保障超全面
自带保障在原有肺结节基础上,拓展到乳腺/甲状腺结节,范围更广了。
可以说是目前市场上,少有的三大高发结节都有保障的产品。
第二,癌症保障丰富
超玛15号的癌症保障,从早期到晚期,都安排得妥妥的。
本身自带癌症拓展金,
首次确诊原位癌/轻度癌症后,确诊恶性肿瘤—重度,额外赔50%。
如果觉得不够,还可以附加以下保障:
癌症津贴或癌症多次赔(二选一):间隔一定周期后,可以赔一笔钱用于癌症持续治疗,癌症津贴有次数限制,多次赔则不限次数。
癌症重度特药治疗金:确诊癌症后需要吃高价特药,做过相关手术可以赔50%保额。

第三,重疾多次赔灵活选
重疾多次赔可以按需选择:
65周岁版,要求是65岁前确诊,额外赔2次,每次赔120%保额;
另一版则是不限年龄,额外赔2次,每次赔120%保额。

同种不同种都赔,且同种间隔周期短,只要2年
像心脏病术后复发了也能保,不用怕赔过一次就没保障了。
【适合人群】
看中结节、癌症保障,预算不多的朋友。
2、复星联合达尔文12号
第一,自带意外重疾额外赔和住院津贴。
前者因为意外导致首次重疾,可多赔35%基本保额。
等于一张保单覆盖重疾+意外,且是保至终身的双重保障!
后者在60周岁前未发生重疾,60岁后确诊,每天给付0.1%基本保额作为住院津贴。
人一辈子不一定会得重疾,但60岁后难免因小病小痛住院,
达尔文12号这个保障,可以让不确定的赔付变得更确定。
不过,这里需要注意的是,如果后续重疾/身故/全残,
会扣掉累计已给付的住院津贴金额后,再赔付。
第二,可选责任丰富
达尔文12号多重附加保障:
重疾多次赔:分65周岁版和终身版(二选一),满足多种人群需要;
重疾保费补偿:缴费期内发生重疾返还保费,实现“重疾免单”;
疾病关爱金/顶梁柱关爱保险金:家庭责任最重阶段赔更多;
癌症津贴:癌症间隔一定周期就能获得一笔理赔金。
第三,理赔门槛更低
5种特定重疾(如严重心肌炎)、原位癌、癌症津贴赔付,都比同类产品更宽松。
【适合人群】
看重理赔门槛、重疾返还保费的朋友
3、复星联合医联有盟
第一,轻中症保障灵活
必选保障是重疾,像轻中症保障、身故保障,可以加钱获得。
如果预算有限,也可以只买个重疾,先把大病保障做好;
如果预算多一点,建议大家还是要附加轻中症保障。
第二,自带一般医疗金
医联有盟自带医疗金,非常实用:
保单前5年,每年提供报销额度=0.5%*保额,100%报销,
未用完可累计,终身有效,身故/全残一次性赔剩余额度!

像买药、体检、看牙等日常开支,都能用上。
可以说是实打实把钱返还给客户使用!
第三,健康告知非常宽松
健康告知只有4条:
比如过去1年内的检查异常、是否有被医生建议住院或手术;
过去2年内的手术情况以及过去5年内的疾病情况。
针对非常高发的甲状腺/乳腺/肺结节,没有问询是否有进行手术,也没有问询是否多发,
只要结节等级在3级以内,结节直径符合要求,就有机会标体承保!
就连癌症,如果5年前已经治愈,没有复发和转移,
同时不涉及其他健康告知,也有机会投保!
【适合人群】
有健康异常的、注重就医资源和健康管理,看中产品实用性的朋友。
4、瑞华健康华佗1号康泰版
第一,基础保障扎实
轻中重疾保障都涵盖了,且轻症+中症赔付次数共7次,
目前市场上赔付次数算比较高的。
且重疾赔完,轻中症不分组还能继续赔,
不分组的好处就在于,赔付规则更宽松。
第二,性价比高
同样50万保额,保终身,基础保障,分30年交,
30岁人群投保华佗1号康泰版,比超级玛丽和达尔文便宜100元/年!
30年下来立省3000块!
第三,可选保障丰富
如果预算比较多,还可以附加:
重疾多次赔、疾病关爱金、癌症津贴、重疾保费补偿金和身故保障。
都是目前市场上热门可选保障内容,实用性强。
【适合人群】
追求高性价比、看中基础保障全面的朋友。
微信扫一扫
微信扫一扫
关注微信
客服热线
奶爸保

