重疾险的保费测算,是大家配置保障时最关心的核心问题,
选对责任组合,既能扛住疾病风险,又能避免多花冤枉钱。
今天,我们全程围绕达尔文12号重疾险的保费展开,
详细拆解不同投保条件、不同责任搭配下的保费差异,
结合产品可选保障的特点,给出精准的保费适配建议。
同时再次提醒:这款产品将于2026年3月31日正式下架,
想要锁定现有费率和保障的朋友,务必抓紧最后投保窗口。
一、达尔文12号基础保障怎么样?
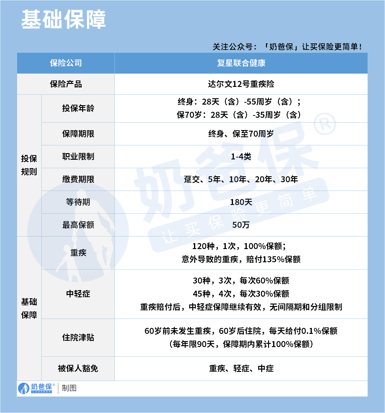
介绍保费之前,我们先看看达尔文12号基础保障的情况:

这款产品的基础保障覆盖全面,包含120种重大疾病、30种中症以及45种轻症,重疾单次赔付,中症和轻症均可多次赔付且不分组,能应对各类常见疾病风险。
它的核心特色是重疾赔付后中轻症保障依然持续有效,
能避免投保人重疾理赔后出现保障断层,应对后续身体机能下降引发的轻中度疾病风险。
同时针对意外导致的重疾设有额外赔付,可覆盖意外重疾带来的高额治疗与康复成本,
基础责任还自带60岁后住院津贴,为晚年住院支出提供补充,
并且直接包含被保人豁免责任,
确诊约定疾病即可豁免后续保费,保障持续生效,不用额外附加。
总体的保障还是比较全面的。
二、达尔文12号保费测算
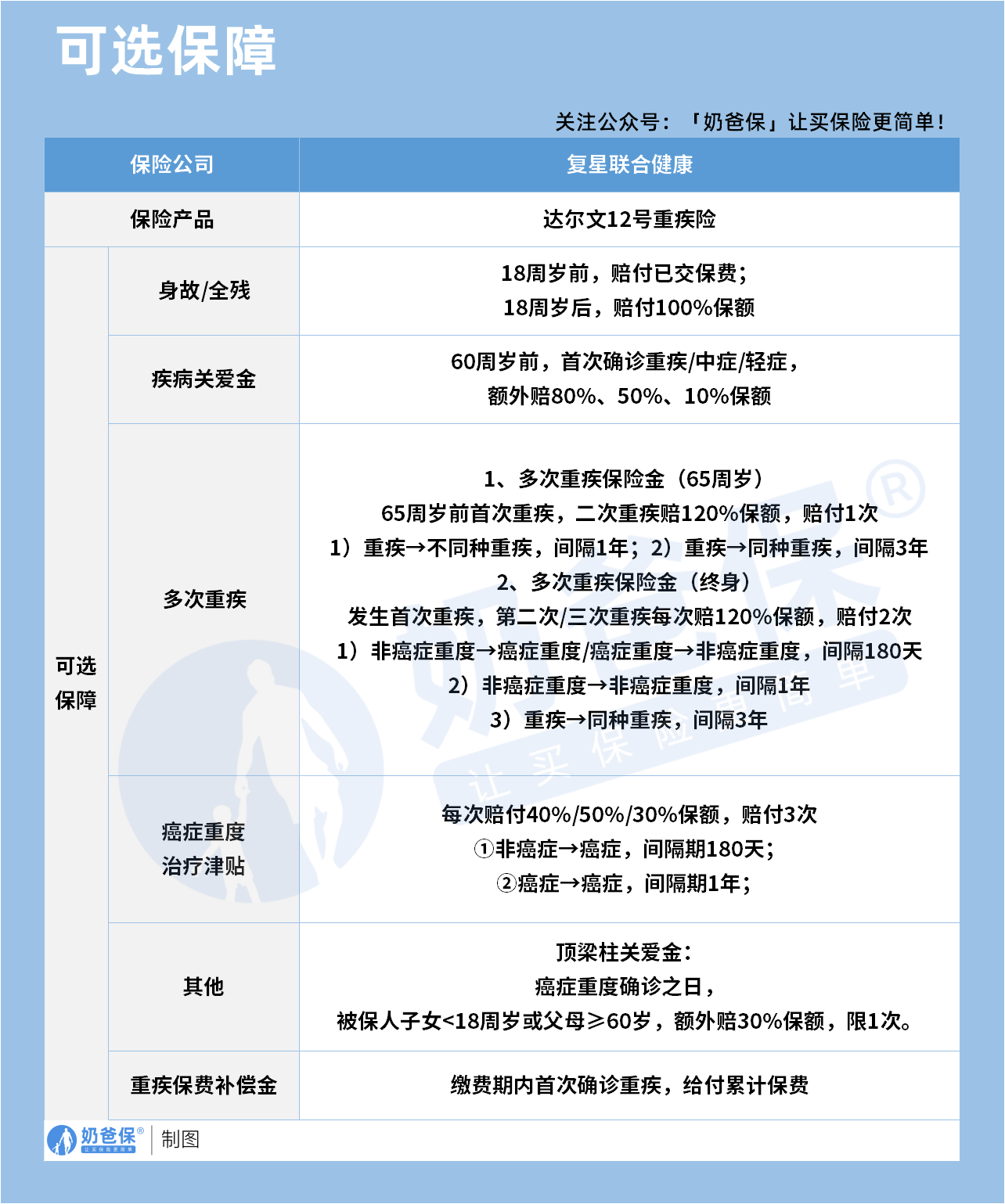
再介绍保费之前,我们先看看达尔文12号能够提供哪些附加责任:

具体来看,可选保障主要包含六大类,
每一项的保障价值都贴合实际风险需求,也直接决定了保费的高低。
疾病关爱金主打60岁前额外赔付,确诊重疾、中症、轻症可分别获得额外赔付,
能精准覆盖人生责任最重阶段的收入损失和医疗开支,尤其是对于上有老下有小、背负房贷车贷的家庭经济支柱,这项责任的实用性极强;
重疾多次赔付分为65周岁前和终身两个版本,
65周岁前版本保费更低,适合担心退休前重疾二次发病的人群,终身版本保障更全面,适合有家族重疾史、追求终身多重防护的人群;
癌症重度治疗津贴针对最高发的癌症风险,确诊后可多次领取津贴,覆盖癌症复发、转移后的长期治疗费用,适配关注癌症保障的人群;
身故全残保障可实现重疾、身故双兜底,确诊重疾或身故全残均可获得赔付,适合希望为家人留一笔传承资金的人群;
重疾保费补偿金则能解决“保费打水漂”的顾虑,缴费期内确诊重疾可返还累计已交保费,保障继续有效,保费增加不多,适合预算中等、注重保费性价比的人群;
顶梁柱关爱金则专门针对家庭支柱设计,确诊癌症后若有未成年子女或年迈父母,
可额外获得赔付,花小钱就能放大家庭保障,性价比突出。
明确了可选保障的核心内容后,我们进入最关键的保费测算环节。

本次保费测算统一以30岁投保、50万保额、30年缴费、保终身为标准,
不同责任搭配的保费情况清晰明确。
仅选择基础责任时,男性每年保费6710元,女性每年保费6290元,。
在此基础上附加不同可选责任,保费会有相应调整,
附加身故或全残责任,男性每年11080元,女性每年10575元;
附加疾病关爱金,男性每年8325元,女性每年7875元;
附加65周岁前多次重疾保障,男性每年7440元,女性每年7020元;
附加终身多次重疾保障,男性每年8330元,女性每年7775元;
附加癌症重度治疗津贴,男性每年7875元,女性每年7530元;
附加重疾保费补偿金,男性每年7305元,女性每年6790元。
结合保费测算结果,给大家针对性的附加建议。
预算有限的话,保留基础责任即可,核心重疾风险已能全面覆盖。
家庭经济支柱优先附加疾病关爱金,
60岁前额外赔付能有效弥补收入损失,覆盖家庭日常开支与负债。
有家族重疾史的人群,
可根据预算选择65周岁前或终身多次重疾保障,应对重疾复发风险。
关注癌症保障的人群,
建议附加癌症重度治疗津贴,适配癌症长期治疗需求。
希望兼顾身故保障的人群,
可按需附加身故全残责任,担心保费投入无法回本的人群,
附加重疾保费补偿金即可,
上有老下有小的家庭支柱,也可选择顶梁柱关爱金提升保障。
这里需要特别提醒,
上述所有保费测算均以50万保额、30年交为参考标准,仅供大家参考。
达尔文12号的保费会根据投保年龄、
保额高低、缴费期限、保障期限以及可选责任的搭配灵活变化。
每个人的年龄、家庭结构、预算水平和风险需求都不同,
保额、保障时间、附加内容都可以灵活调整,不用局限于现有测算方案。
三、奶爸总结
整体来看,达尔文12号的保费优势十分明显,
基础责任保费门槛适中,可选责任丰富,
能适配不同预算、不同需求的人群,
无论是刚入职场的年轻人、家庭经济支柱,还是注重晚年保障的人群,
都能通过合理搭配找到适合自己的保费方案。
奶爸也给大家推荐几款优质的重疾险产品:
1、君龙人寿超级玛丽15号
第一,结节保障超全面
自带保障在原有肺结节基础上,拓展到乳腺/甲状腺结节,范围更广了。
可以说是目前市场上,少有的三大高发结节都有保障的产品。
第二,癌症保障丰富
超玛15号的癌症保障,从早期到晚期,都安排得妥妥的。
本身自带癌症拓展金,
首次确诊原位癌/轻度癌症后,确诊恶性肿瘤—重度,额外赔50%。
如果觉得不够,还可以附加以下保障:
癌症津贴或癌症多次赔(二选一):间隔一定周期后,可以赔一笔钱用于癌症持续治疗,癌症津贴有次数限制,多次赔则不限次数。
癌症重度特药治疗金:确诊癌症后需要吃高价特药,做过相关手术可以赔50%保额。

第三,重疾多次赔灵活选
重疾多次赔可以按需选择:
65周岁版,要求是65岁前确诊,额外赔2次,每次赔120%保额;
另一版则是不限年龄,额外赔2次,每次赔120%保额。

同种不同种都赔,且同种间隔周期短,只要2年
像心脏病术后复发了也能保,不用怕赔过一次就没保障了。
【适合人群】
看中结节、癌症保障,预算不多的朋友。
2、复星联合达尔文12号
第一,自带意外重疾额外赔和住院津贴。
前者因为意外导致首次重疾,可多赔35%基本保额。
等于一张保单覆盖重疾+意外,且是保至终身的双重保障!
后者在60周岁前未发生重疾,60岁后确诊,每天给付0.1%基本保额作为住院津贴。
人一辈子不一定会得重疾,但60岁后难免因小病小痛住院,
达尔文12号这个保障,可以让不确定的赔付变得更确定。
不过,这里需要注意的是,如果后续重疾/身故/全残,
会扣掉累计已给付的住院津贴金额后,再赔付。
第二,可选责任丰富
达尔文12号多重附加保障:
重疾多次赔:分65周岁版和终身版(二选一),满足多种人群需要;
重疾保费补偿:缴费期内发生重疾返还保费,实现“重疾免单”;
疾病关爱金/顶梁柱关爱保险金:家庭责任最重阶段赔更多;
癌症津贴:癌症间隔一定周期就能获得一笔理赔金。
第三,理赔门槛更低
5种特定重疾(如严重心肌炎)、原位癌、癌症津贴赔付,都比同类产品更宽松。
【适合人群】
看重理赔门槛、重疾返还保费的朋友
3、复星联合医联有盟
第一,轻中症保障灵活
必选保障是重疾,像轻中症保障、身故保障,可以加钱获得。
如果预算有限,也可以只买个重疾,先把大病保障做好;
如果预算多一点,建议大家还是要附加轻中症保障。
第二,自带一般医疗金
医联有盟自带医疗金,非常实用:
保单前5年,每年提供报销额度=0.5%*保额,100%报销,
未用完可累计,终身有效,身故/全残一次性赔剩余额度!

像买药、体检、看牙等日常开支,都能用上。
可以说是实打实把钱返还给客户使用!
第三,健康告知非常宽松
健康告知只有4条:
比如过去1年内的检查异常、是否有被医生建议住院或手术;
过去2年内的手术情况以及过去5年内的疾病情况。
针对非常高发的甲状腺/乳腺/肺结节,没有问询是否有进行手术,也没有问询是否多发,
只要结节等级在3级以内,结节直径符合要求,就有机会标体承保!
就连癌症,如果5年前已经治愈,没有复发和转移,
同时不涉及其他健康告知,也有机会投保!
【适合人群】
有健康异常的、注重就医资源和健康管理,看中产品实用性的朋友。
4、瑞华健康华佗1号康泰版
第一,基础保障扎实
轻中重疾保障都涵盖了,且轻症+中症赔付次数共7次,
目前市场上赔付次数算比较高的。
且重疾赔完,轻中症不分组还能继续赔,
不分组的好处就在于,赔付规则更宽松。
第二,性价比高
同样50万保额,保终身,基础保障,分30年交,
30岁人群投保华佗1号康泰版,比超级玛丽和达尔文便宜100元/年!
30年下来立省3000块!
第三,可选保障丰富
如果预算比较多,还可以附加:
重疾多次赔、疾病关爱金、癌症津贴、重疾保费补偿金和身故保障。
都是目前市场上热门可选保障内容,实用性强。
【适合人群】
追求高性价比、看中基础保障全面的朋友。
微信扫一扫
微信扫一扫
关注微信
客服热线
奶爸保

