这位朋友你好,关于超级玛丽16号投保入口在哪?互联网平台可以投保吗?的问题,奶爸在这里整理了相关内容,希望对你有帮助:
一、超级玛丽16号投保入口在哪?互联网平台可以投保吗?
超级玛丽 16 号是君龙人寿的互联网重疾险,支持互联网平台投保,奶爸保是正规入口。
大家可通过奶爸保公众号、官网等官方渠道,找到这款产品的专属投保入口。
互联网投保全程线上完成,不用线下跑腿,流程简单,还能享受专属咨询服务。
所有投保流程受银保监会严格监管,保单和线下投保有同等法律效力,安全可靠。
接下来给大家介绍超级玛丽 16 号的核心保障,方便全面了解这款产品。
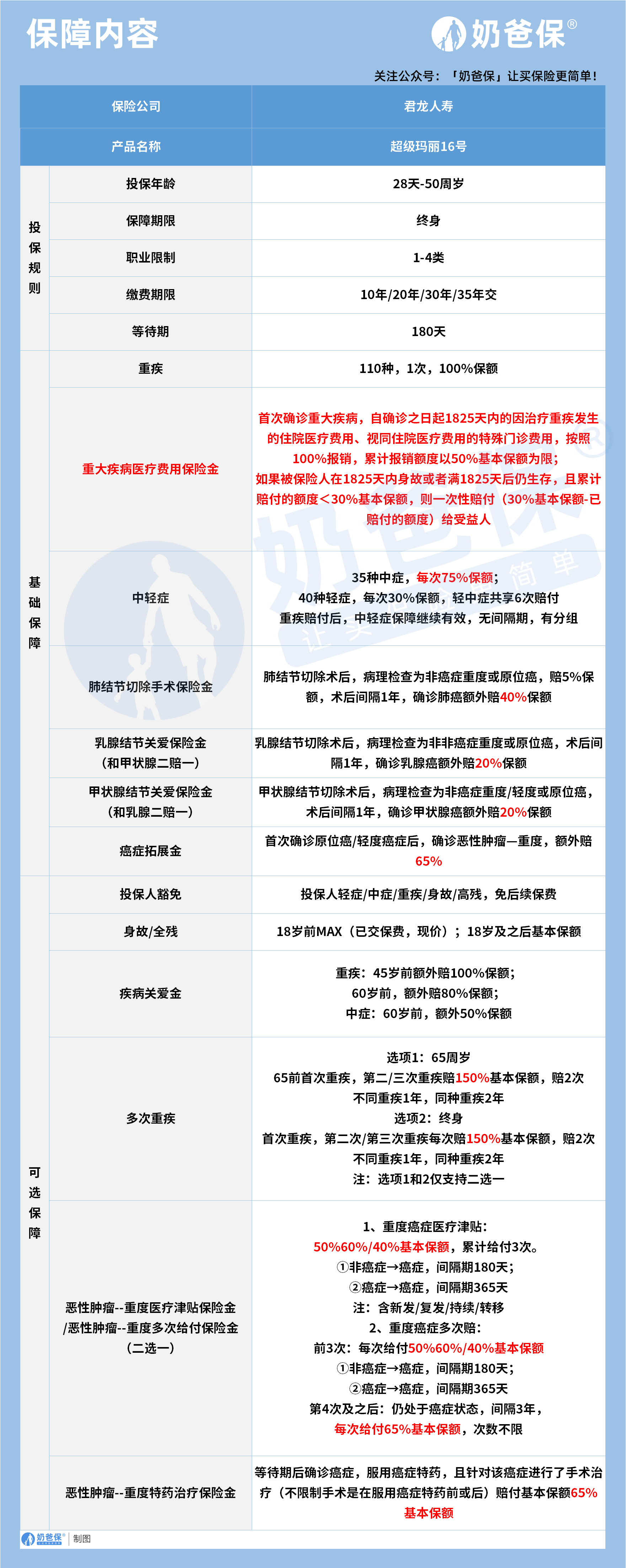
这款产品投保年龄 28 天到 50 周岁,保障终身,1-4 类职业可投,缴费期多档可选。
等待期 180 天,适配大多数家庭需求,灵活度高,能匹配不同预算。
基础保障中,重疾覆盖 110 种疾病,赔付 1 次 100% 保额,覆盖绝大多数高发重疾。
首次确诊重疾后 5 年内,治疗相关费用 100% 报销,额度 50% 保额,不足 30% 补足差额。
中症 35 种每次赔付 75% 保额,轻症 40 种每次赔付 30% 保额,轻中症共享 6 次赔付。
重疾赔付后轻中症保障继续有效,无间隔期,仅分组限制,保障更持续稳定。
针对结节人群有专属保障,肺结节、乳腺、甲状腺结节都有对应赔付责任。
肺结节切除术后非癌赔 5% 保额,1 年后肺癌额外赔 40%,其他结节也有对应保障。
首次确诊原位癌或轻度癌症后,再确诊重度恶性肿瘤,额外赔付 65% 基本保额。
投保人豁免责任,投保人确诊轻中症、重疾、身故高残,可免交后续剩余保费。
身故全残责任,18 岁前赔已交保费和现金价值较大值,18 岁后赔付基本保额。
疾病关爱金,45 岁前确诊重疾额外赔 100% 保额,60 岁前确诊重疾额外赔 80% 保额。
60 岁前确诊中症额外赔 50% 保额,大幅提升高发年龄段的保障力度。
可选多次重疾,两个方案二选一,65 岁前或终身,二三次重疾赔付 150% 保额。
恶性肿瘤保障二选一,重度医疗津贴或多次赔付,津贴最高可累计赔付 3 次。
多次赔付前 3 次按比例给付,第 4 次起每次 65% 保额,赔付次数没有限制。
还有恶性肿瘤特药保障,确诊癌症后服用特药并手术,赔付 65% 基本保额。
选择奶爸保投保超级玛丽 16 号,享全程一对一专业保险顾问服务。
顾问会根据你的家庭情况、预算和保障需求,帮你判断产品是否适合你。
投保前帮你理清保障责任,解答所有疑问,避免投保踩坑,让你投保更安心。
投保过程全程协助,帮你完成健康告知、投保流程,确保投保顺利完成。
投保后有持续保单服务,包括理赔协助、保单管理、保障调整等全流程服务。
奶爸保是正规保险服务平台,所有服务合规,不收取任何额外服务费用。
一站式搞定投保全流程,让你买保险更省心、更放心,保障更全面。
二、奶爸总结
总的来说,超级玛丽 16 号保障全面,强化癌症和结节保障,整体性价比很高。
支持互联网投保,奶爸保是正规投保入口,能提供专业投保服务和后续保障。
适合追求全面保障、看重癌症和结节保障的人群,是优质的重疾险选择。
如果大家挑选保险有什么困难,可以扫码关注:奶爸保公众号 进行1对1咨询,现在关注“奶爸保”公众号,回复“官网”,还可以免费领取价值199元的保障大礼包哦,让您买保险变得更简单。
如果大家挑选保险有什么困难,可以关注:奶爸保公众号 进行1对1咨询,现在关注“奶爸保”公众号,回复“官网”,还可以免费领取价值199元的保障大礼包哦,让您买保险变得更简单。
超级玛丽16号投保入口在哪?互联网平台可以投保吗?
这位朋友你好,关于超级玛丽16号投保入口在哪?互联网平台可以投保吗?的问题,奶爸在这里整理了相关内容,希望对你有帮助:
一、超级玛丽16号投保入口在哪?互联网平台可以投保吗?
超级玛丽 16 号是君龙人寿的互联网重疾险,支持互联网平台投保,奶爸保是正规入口。
大家可通过奶爸保公众号、官网等官方渠道,找到这款产品的专属投保入口。
互联网投保全程线上完成,不用线下跑腿,流程简单,还能享受专属咨询服务。
所有投保流程受银保监会严格监管,保单和线下投保有同等法律效力,安全可靠。
接下来给大家介绍超级玛丽 16 号的核心保障,方便全面了解这款产品。
这款产品投保年龄 28 天到 50 周岁,保障终身,1-4 类职业可投,缴费期多档可选。
等待期 180 天,适配大多数家庭需求,灵活度高,能匹配不同预算。
基础保障中,重疾覆盖 110 种疾病,赔付 1 次 100% 保额,覆盖绝大多数高发重疾。
首次确诊重疾后 5 年内,治疗相关费用 100% 报销,额度 50% 保额,不足 30% 补足差额。
中症 35 种每次赔付 75% 保额,轻症 40 种每次赔付 30% 保额,轻中症共享 6 次赔付。
重疾赔付后轻中症保障继续有效,无间隔期,仅分组限制,保障更持续稳定。
针对结节人群有专属保障,肺结节、乳腺、甲状腺结节都有对应赔付责任。
肺结节切除术后非癌赔 5% 保额,1 年后肺癌额外赔 40%,其他结节也有对应保障。
首次确诊原位癌或轻度癌症后,再确诊重度恶性肿瘤,额外赔付 65% 基本保额。
投保人豁免责任,投保人确诊轻中症、重疾、身故高残,可免交后续剩余保费。
身故全残责任,18 岁前赔已交保费和现金价值较大值,18 岁后赔付基本保额。
疾病关爱金,45 岁前确诊重疾额外赔 100% 保额,60 岁前确诊重疾额外赔 80% 保额。
60 岁前确诊中症额外赔 50% 保额,大幅提升高发年龄段的保障力度。
可选多次重疾,两个方案二选一,65 岁前或终身,二三次重疾赔付 150% 保额。
恶性肿瘤保障二选一,重度医疗津贴或多次赔付,津贴最高可累计赔付 3 次。
多次赔付前 3 次按比例给付,第 4 次起每次 65% 保额,赔付次数没有限制。
还有恶性肿瘤特药保障,确诊癌症后服用特药并手术,赔付 65% 基本保额。
选择奶爸保投保超级玛丽 16 号,享全程一对一专业保险顾问服务。
顾问会根据你的家庭情况、预算和保障需求,帮你判断产品是否适合你。
投保前帮你理清保障责任,解答所有疑问,避免投保踩坑,让你投保更安心。
投保过程全程协助,帮你完成健康告知、投保流程,确保投保顺利完成。
投保后有持续保单服务,包括理赔协助、保单管理、保障调整等全流程服务。
奶爸保是正规保险服务平台,所有服务合规,不收取任何额外服务费用。
一站式搞定投保全流程,让你买保险更省心、更放心,保障更全面。
二、奶爸总结
总的来说,超级玛丽 16 号保障全面,强化癌症和结节保障,整体性价比很高。
支持互联网投保,奶爸保是正规投保入口,能提供专业投保服务和后续保障。
适合追求全面保障、看重癌症和结节保障的人群,是优质的重疾险选择。
如果大家挑选保险有什么困难,可以扫码关注:奶爸保公众号 进行1对1咨询,现在关注“奶爸保”公众号,回复“官网”,还可以免费领取价值199元的保障大礼包哦,让您买保险变得更简单。
如果大家挑选保险有什么困难,可以关注:奶爸保公众号 进行1对1咨询,现在关注“奶爸保”公众号,回复“官网”,还可以免费领取价值199元的保障大礼包哦,让您买保险变得更简单。
-
3款大黄蜂重疾险买哪个好?其中1款5月22日停售!
2026-05-13 17:08:05
-
最新预定利率研究值1.93%,首次回升!保险会不会降价?
2026-05-09 17:27:30
-
母亲节 | 不同年龄的妈妈,保险怎么买?这样配最划算!
2026-05-09 16:44:36
-
重疾险还在继续调整下架,这些热门产品投保要抓紧了
2026-05-05 14:58:56
-
6款热门少儿重疾险对比,孩子保障这样选不花冤枉钱
2026-04-27 14:45:57
查看更多所用,不泄露任何第三方
或用于其他用途