这位朋友你好,关于分红险有保底利率吗?演示利率是什么意思?的问题,奶爸在这里整理了相关内容,希望对你有帮助:
一、分红险有保底利率吗?演示利率是什么意思?
很多朋友买分红险,都会关心有没有保底利率。
先给大家明确结论,分红险是有保底利率的。
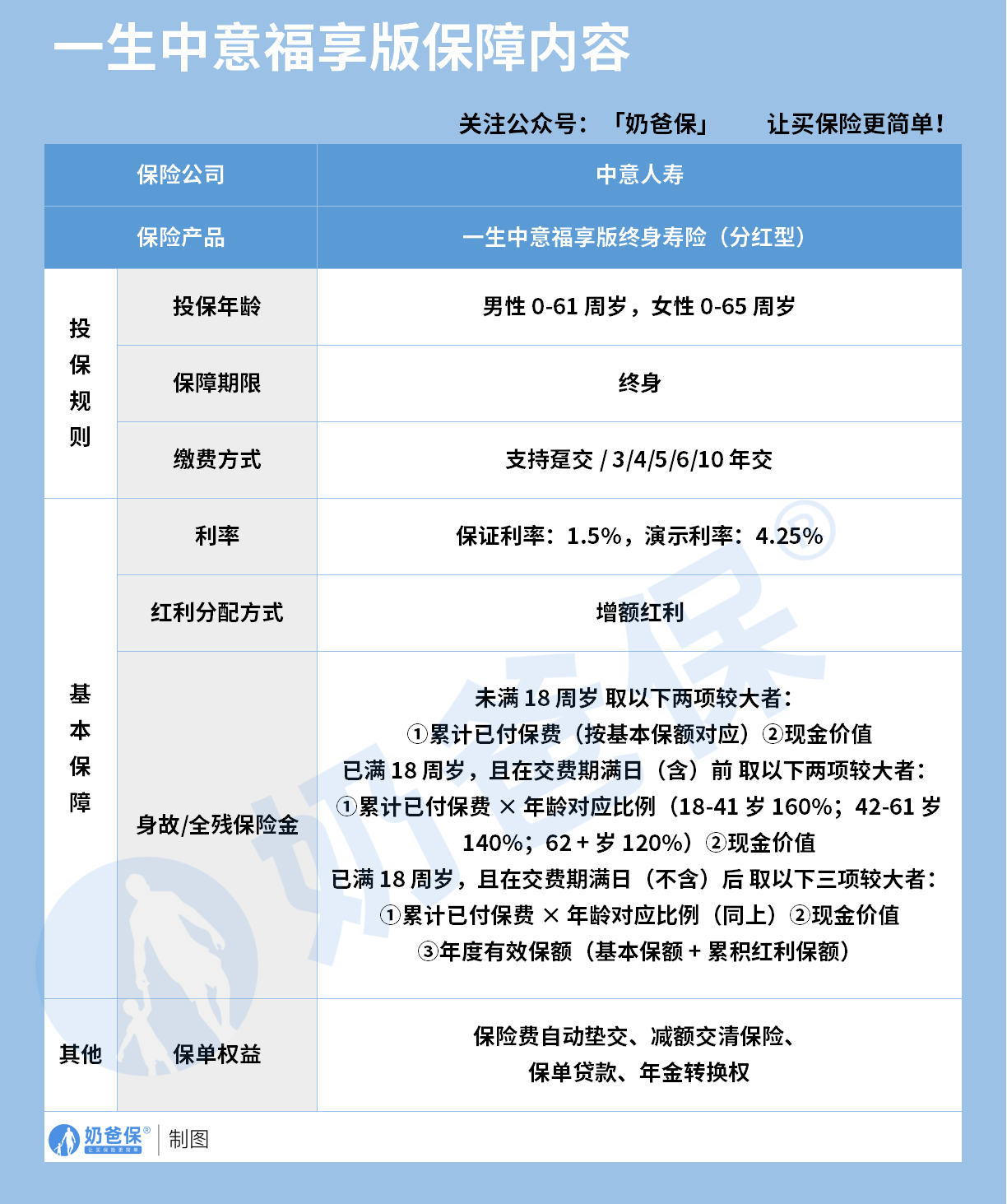
就像图里这款一生中意福享版终身寿险,它的保证利率就明确标注为 1.5%。
保底利率,是保险公司承诺的最低收益,不管公司经营好坏,这部分都能稳稳拿到。
它是写进保险合同里的,受法律严格保障,不会因市场波动或公司经营变化而改变。
这部分是确定的,给我们最基础的收益保障,也是判断分红险安全性的核心依据之一。
接下来再说说大家常看到的演示利率是什么意思。
演示利率,是保险公司用来演示未来收益的假设利率,它不是承诺的收益,只是参考的测算数值。
比如这款产品的演示利率写的是 4.25%,这个数值是基于公司历史经营情况假设的,不代表未来实际能拿到的分红收益水平。
演示利率通常分不同档位,低档、中档、高档,我们平时看到的多是中档,用来做收益参考。
它的作用是帮我们直观了解产品的收益潜力,但绝对不能把演示利率当成实际能拿到的收益。
很多人会把保底利率和演示利率搞混,这里给大家明确两者的本质区别。
保底利率是确定的、合同约定的最低收益,演示利率是不确定的、仅用于演示的假设收益。
实际分红收益,会根据保险公司经营情况波动,可能高于演示利率,也可能低于,甚至为零。
但保底利率部分,无论如何都能拿到,这是分红险里唯一确定的收益部分。
买分红险的时候,要先看保底利率高低,再理性看待演示利率,别被高演示利率误导。
要明白,演示利率只是预期,不是既定收益,实际收益还是要看保险公司每年的实际经营。
就拿这款一生中意福享版来说,1.5% 的保证利率,是我们能稳稳拿到的最低收益,无任何风险。
4.25% 的演示利率,是基于假设的收益演示,只能帮我们了解产品的收益上限潜力,不能当成未来能拿到的实际收益。
买这类分红型终身寿险,要理性看待收益,既要看到确定的保底部分,也要认清分红的不确定性。
不要只盯着高演示利率,忽略保底利率的重要性,毕竟只有保底的部分,才是真正安全的收益。
我们买保险,核心是先保障再谈收益,分红险的保底利率,是安全的第一道防线。
演示利率只是给我们一个收益的预期参考,不能作为我们购买产品的核心判断依据。
要根据自己的风险承受能力和理财需求,选择保底利率合适、公司经营稳定的产品。
不要盲目追求高演示利率,忽略了风险,毕竟分红的不确定性,是分红险的固有属性。
买分红险前,一定要看清合同里的保底利率,不要只看宣传页上的高演示利率就做决定。
要明白,只有合同里写的,才是真正能拿到的,演示的收益,只是一个美好的预期而已。
二、奶爸总结
最后给大家做个总结,分红险有保底利率,它是合同约定的最低收益,安全且确定。
演示利率是假设的收益测算值,仅作参考,不代表未来实际收益,存在一定不确定性。
买分红险时,要优先关注保底利率的高低,理性看待演示利率,不要被高演示利率误导。
同时要清楚分红的不确定性,根据自身情况,选择适合自己的产品,做好家庭保险配置。
如果大家挑选保险有什么困难,可以扫码关注:奶爸保公众号 进行1对1咨询,现在关注“奶爸保”公众号,回复“官网”,还可以免费领取价值199元的保障大礼包哦,让您买保险变得更简单。
分红险有保底利率吗?演示利率是什么意思?
这位朋友你好,关于分红险有保底利率吗?演示利率是什么意思?的问题,奶爸在这里整理了相关内容,希望对你有帮助:
一、分红险有保底利率吗?演示利率是什么意思?
很多朋友买分红险,都会关心有没有保底利率。
先给大家明确结论,分红险是有保底利率的。
就像图里这款一生中意福享版终身寿险,它的保证利率就明确标注为 1.5%。
保底利率,是保险公司承诺的最低收益,不管公司经营好坏,这部分都能稳稳拿到。
它是写进保险合同里的,受法律严格保障,不会因市场波动或公司经营变化而改变。
这部分是确定的,给我们最基础的收益保障,也是判断分红险安全性的核心依据之一。
接下来再说说大家常看到的演示利率是什么意思。
演示利率,是保险公司用来演示未来收益的假设利率,它不是承诺的收益,只是参考的测算数值。
比如这款产品的演示利率写的是 4.25%,这个数值是基于公司历史经营情况假设的,不代表未来实际能拿到的分红收益水平。
演示利率通常分不同档位,低档、中档、高档,我们平时看到的多是中档,用来做收益参考。
它的作用是帮我们直观了解产品的收益潜力,但绝对不能把演示利率当成实际能拿到的收益。
很多人会把保底利率和演示利率搞混,这里给大家明确两者的本质区别。
保底利率是确定的、合同约定的最低收益,演示利率是不确定的、仅用于演示的假设收益。
实际分红收益,会根据保险公司经营情况波动,可能高于演示利率,也可能低于,甚至为零。
但保底利率部分,无论如何都能拿到,这是分红险里唯一确定的收益部分。
买分红险的时候,要先看保底利率高低,再理性看待演示利率,别被高演示利率误导。
要明白,演示利率只是预期,不是既定收益,实际收益还是要看保险公司每年的实际经营。
就拿这款一生中意福享版来说,1.5% 的保证利率,是我们能稳稳拿到的最低收益,无任何风险。
4.25% 的演示利率,是基于假设的收益演示,只能帮我们了解产品的收益上限潜力,不能当成未来能拿到的实际收益。
买这类分红型终身寿险,要理性看待收益,既要看到确定的保底部分,也要认清分红的不确定性。
不要只盯着高演示利率,忽略保底利率的重要性,毕竟只有保底的部分,才是真正安全的收益。
我们买保险,核心是先保障再谈收益,分红险的保底利率,是安全的第一道防线。
演示利率只是给我们一个收益的预期参考,不能作为我们购买产品的核心判断依据。
要根据自己的风险承受能力和理财需求,选择保底利率合适、公司经营稳定的产品。
不要盲目追求高演示利率,忽略了风险,毕竟分红的不确定性,是分红险的固有属性。
买分红险前,一定要看清合同里的保底利率,不要只看宣传页上的高演示利率就做决定。
要明白,只有合同里写的,才是真正能拿到的,演示的收益,只是一个美好的预期而已。
二、奶爸总结
最后给大家做个总结,分红险有保底利率,它是合同约定的最低收益,安全且确定。
演示利率是假设的收益测算值,仅作参考,不代表未来实际收益,存在一定不确定性。
买分红险时,要优先关注保底利率的高低,理性看待演示利率,不要被高演示利率误导。
同时要清楚分红的不确定性,根据自身情况,选择适合自己的产品,做好家庭保险配置。
如果大家挑选保险有什么困难,可以扫码关注:奶爸保公众号 进行1对1咨询,现在关注“奶爸保”公众号,回复“官网”,还可以免费领取价值199元的保障大礼包哦,让您买保险变得更简单。
如果大家挑选保险有什么困难,可以扫码关注:奶爸保公众号 进行1对1咨询,现在关注“奶爸保”公众号,回复“官网”,还可以免费领取价值199元的保障大礼包哦,让您买保险变得更简单。
-
奶爸保8周年|聚力8载,焕新致远
2026-03-24 11:10:33
-
大黄蜂16号会下架吗?现在还值得买吗?
2026-03-23 11:19:19
-
储蓄保险有风险吗?能不能买?
2026-03-20 17:19:56
-
存款到期,如何让你的钱稳稳增值?
2026-03-18 17:54:10
-
一生中意终身寿险好不好?保障+收益+灵活度全解析
2025-11-12 18:00:17
查看更多所用,不泄露任何第三方
或用于其他用途