这位朋友你好,关于分红险身故能理赔到哪些、理赔多少钱的问题,奶爸在这里整理了相关内容,希望对你有帮助:
一、分红险身故能理赔到哪些?理赔多少钱?
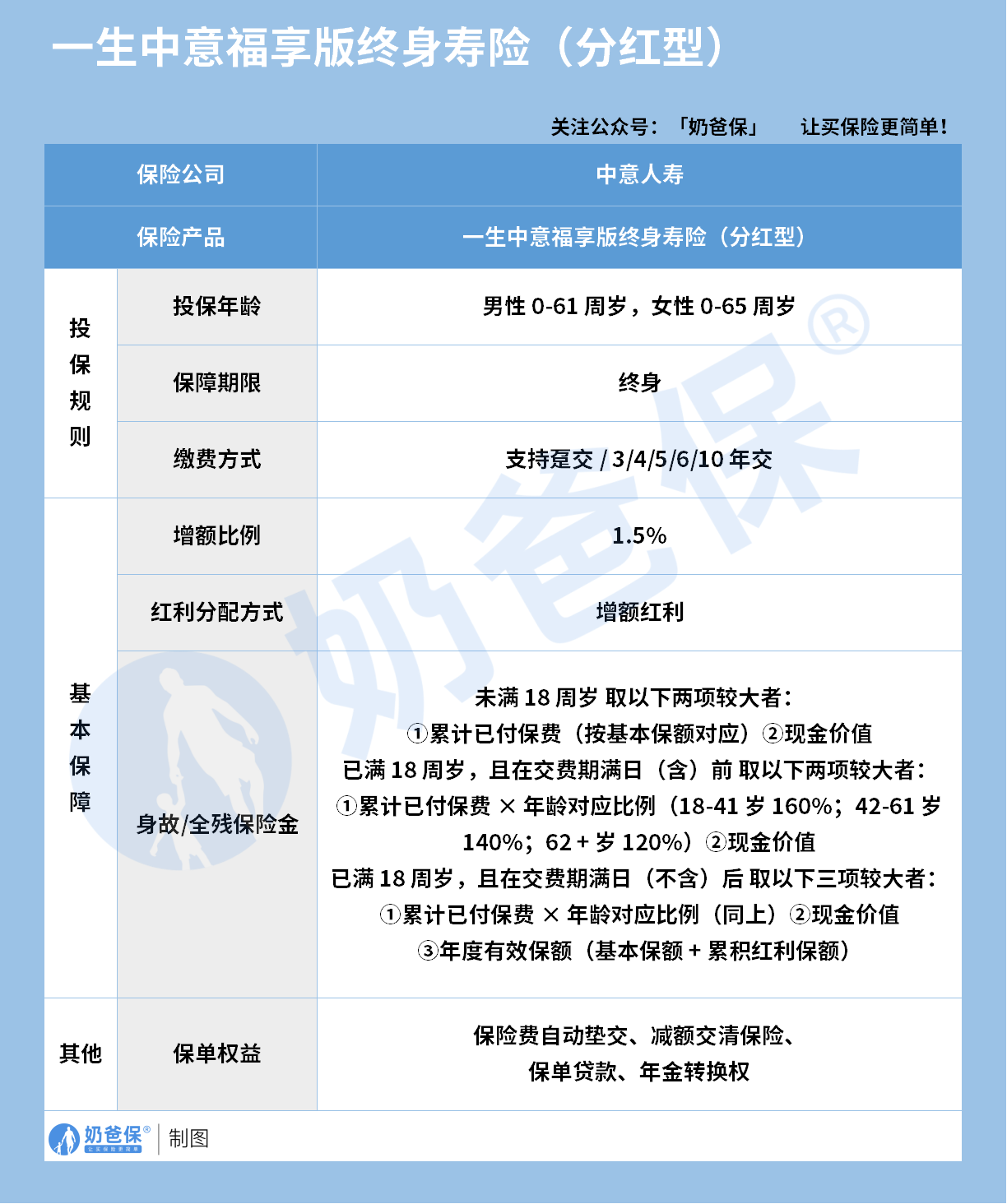
很多朋友在了解一生中意福享版终身寿险(分红型)时,最牵挂的莫过于 “万一不幸身故,家人能拿到哪些理赔、能赔多少钱”,
今天咱们就把这款产品的身故理赔逻辑掰碎了说,让你心里明明白白。
先看未成年阶段,如果被保人还没满 18 周岁就发生身故,理赔时会取两项里的较大者 —— 累计已付保费(按基本保额对应)和保单现金价值。
简单来说,这个阶段的核心是守住本金,至少能把你已经交出去的保费拿回来,不会让家庭的投入打水漂,给孩子的保障先筑牢了底线,避免因为意外让家庭经济雪上加霜。
当被保人满 18 周岁,但还在交费期内(也就是交费期满日及之前),身故理赔的规则会升级,更贴合成年人的家庭责任需求。
这时候会取 “累计已付保费 × 年龄对应比例” 和现金价值里的较大者,年龄对应的赔付比例也有清晰划分:18-41 岁赔付 160%,42-61 岁赔付 140%,62 岁及以上赔付 120%。
举个例子,35 岁的男士已经交了 20 万保费,那这部分就能拿到 20 万 ×160%=32 万,再和当时的现金价值对比,哪个高就赔哪个,相当于给本金加了一层保障杠杆,
比单纯拿回本金更能支撑家庭的突发需求,比如偿还债务、抚养子女等。
等到被保人满 18 周岁且交完所有保费后(也就是交费期满日之后),这款分红险的身故理赔优势就完全体现出来了,会取三项里的最大值:
累计已付保费 × 年龄对应比例、现金价值,以及年度有效保额(基本保额 + 累积红利保额)。因为它采用的是增额红利的分红方式,每年的红利会直接加到保额里,时间越久,年度有效保额就会越高。
长期持有下来,后期的年度有效保额往往会超过前两项,让身故理赔金跟着时间一起复利增长,既覆盖了身故风险,又实现了资产的长期增值,很适合用来做家庭财富的代际传承。
另外要注意,这款产品的全残保险金和身故保险金的理赔规则是完全一致的,也能在被保人遭遇全残时提供同样的经济支撑;
同时保单还支持保费自动垫交、减额交清、保单贷款、年金转换等权益,在保障之外也保留了不错的资金灵活性。
二、奶爸总结
总的来说,一生中意福享版终身寿险(分红型)的身故理赔设计很有层次感:未成年时优先保障本金安全,避免家庭损失;
成年交费期内加入保费比例杠杆,匹配不同年龄段的家庭责任;交完费后解锁分红增额的核心优势,让理赔金随时间持续增长,兼顾保障与储蓄。
它把身故保障和财富增值结合在一起,既守住了家庭风险的底线,又能通过长期持有实现资产传承,是一款适合想要平衡保障与理财需求朋友的产品。
如果大家挑选保险有什么困难,可以扫码关注:奶爸保公众号 进行1对1咨询,现在关注“奶爸保”公众号,回复“官网”,还可以免费领取价值199元的保障大礼包哦,让您买保险变得更简单。
分红险身故能理赔到哪些?理赔多少钱?
这位朋友你好,关于分红险身故能理赔到哪些、理赔多少钱的问题,奶爸在这里整理了相关内容,希望对你有帮助:
一、分红险身故能理赔到哪些?理赔多少钱?
很多朋友在了解一生中意福享版终身寿险(分红型)时,最牵挂的莫过于 “万一不幸身故,家人能拿到哪些理赔、能赔多少钱”,
今天咱们就把这款产品的身故理赔逻辑掰碎了说,让你心里明明白白。
先看未成年阶段,如果被保人还没满 18 周岁就发生身故,理赔时会取两项里的较大者 —— 累计已付保费(按基本保额对应)和保单现金价值。
简单来说,这个阶段的核心是守住本金,至少能把你已经交出去的保费拿回来,不会让家庭的投入打水漂,给孩子的保障先筑牢了底线,避免因为意外让家庭经济雪上加霜。
当被保人满 18 周岁,但还在交费期内(也就是交费期满日及之前),身故理赔的规则会升级,更贴合成年人的家庭责任需求。
这时候会取 “累计已付保费 × 年龄对应比例” 和现金价值里的较大者,年龄对应的赔付比例也有清晰划分:18-41 岁赔付 160%,42-61 岁赔付 140%,62 岁及以上赔付 120%。
举个例子,35 岁的男士已经交了 20 万保费,那这部分就能拿到 20 万 ×160%=32 万,再和当时的现金价值对比,哪个高就赔哪个,相当于给本金加了一层保障杠杆,
比单纯拿回本金更能支撑家庭的突发需求,比如偿还债务、抚养子女等。
等到被保人满 18 周岁且交完所有保费后(也就是交费期满日之后),这款分红险的身故理赔优势就完全体现出来了,会取三项里的最大值:
累计已付保费 × 年龄对应比例、现金价值,以及年度有效保额(基本保额 + 累积红利保额)。因为它采用的是增额红利的分红方式,每年的红利会直接加到保额里,时间越久,年度有效保额就会越高。
长期持有下来,后期的年度有效保额往往会超过前两项,让身故理赔金跟着时间一起复利增长,既覆盖了身故风险,又实现了资产的长期增值,很适合用来做家庭财富的代际传承。
另外要注意,这款产品的全残保险金和身故保险金的理赔规则是完全一致的,也能在被保人遭遇全残时提供同样的经济支撑;
同时保单还支持保费自动垫交、减额交清、保单贷款、年金转换等权益,在保障之外也保留了不错的资金灵活性。
二、奶爸总结
总的来说,一生中意福享版终身寿险(分红型)的身故理赔设计很有层次感:未成年时优先保障本金安全,避免家庭损失;
成年交费期内加入保费比例杠杆,匹配不同年龄段的家庭责任;交完费后解锁分红增额的核心优势,让理赔金随时间持续增长,兼顾保障与储蓄。
它把身故保障和财富增值结合在一起,既守住了家庭风险的底线,又能通过长期持有实现资产传承,是一款适合想要平衡保障与理财需求朋友的产品。
如果大家挑选保险有什么困难,可以扫码关注:奶爸保公众号 进行1对1咨询,现在关注“奶爸保”公众号,回复“官网”,还可以免费领取价值199元的保障大礼包哦,让您买保险变得更简单。
-
一生中意终身寿险好不好?保障+收益+灵活度全解析
2025-11-12 18:00:17
-
复星保德信星颐(分红型)养老年金保险,适合哪些人买?
2025-11-12 16:00:32
-
中国人寿2026开门红年金险值得买吗?一文深度解析
2025-11-12 14:07:56
-
福有余2025是哪个公司的?给孩子买好不好?
2025-11-12 09:28:10
-
2025年快返型年金险合集:存本取息+终身领,灵活减保超省心
2025-11-10 10:50:13
查看更多所用,不泄露任何第三方
或用于其他用途