这位朋友你好,关于分红险预定利率是多少?现在有必要买分红险吗?的问题,奶爸在这里整理了相关内容,希望对你有帮助:
一、分红险预定利率是多少?现在有必要买分红险吗?
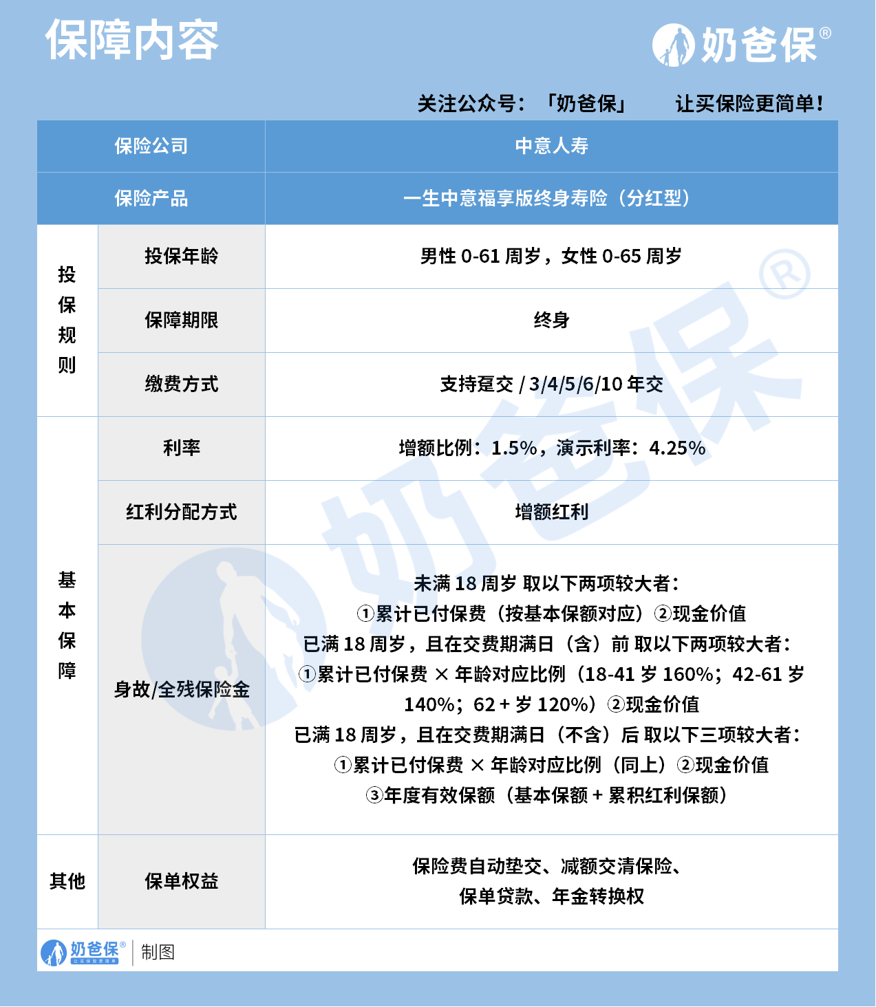
分红险的预定利率是产品定价的核心利率,是保证收益的计算基础,受监管严格管控。
图中产品增额比例 1.5%,演示利率 4.25% 仅作参考,不代表实际可拿到的分红收益。
分红属于非保证收益,最终金额以保险公司实际经营为准,无法提前确定具体数值。
接下来以中意一生中意福享版分红终身寿险为例,介绍分红险的保障和收益表现。
这款产品核心保障是身故和全残保险金,针对不同年龄和缴费阶段有不同赔付规则。
未满 18 周岁身故或全残,赔付累计已付保费和现金价值两者中的较大者。
已满 18 周岁且缴费期内,赔付保费按年龄比例金额与现金价值的较大者。
已满 18 周岁且缴费期满,赔付保费比例金额、现金价值、年度有效保额三者最大者。
年龄对应比例 18-41 岁 160%,42-61 岁 140%,62 岁及以上 120%,保障覆盖终身。
同时支持保费自动垫交、减额交清、保单贷款、年金转换等多项实用保单权益。
分红险收益分保证收益和非保证分红收益两部分,两者属性和表现有明显区别。
以 5 岁女孩年交 5 万交 3 年为例,保证收益是合同明确写入的,安全稳定无波动。
持有第 10 年保证总利益 151977 元,IRR0.1%,短期保证收益表现相对一般。
持有到 100 年时,保证总利益 579155 元,IRR 提升至 1.4%,长期保证收益稳步增长。
分红收益属于非保证部分,演示收益随持有时间延长逐步提升,长期表现更可观。
持有第 10 年分红后总利益 179962 元,IRR2.0%,比保证收益有明显提升。
持有到 100 年时,分红后总利益 3720217 元,IRR3.3%,长期增值效果更突出。
分红险核心优势是兼顾保证安全和增值潜力,适合有长期资金规划的普通家庭。
如果手里有 5 年以上不用的闲钱,想做孩子教育金或自己养老金,分红险是合适选择。
如果资金短期可能要用,或追求高收益、能接受市场波动,分红险就不太适合。
购买时要重点关注保证收益部分,不要被高演示利率误导,分红仅作参考即可。
同时要选择经营稳定、分红实现率高的保险公司,保障长期收益的稳定兑现。
二、奶爸总结
总结来说,分红险是合规保险产品,预定利率受监管,收益分保证和非保证两部分。
它适合有长期闲钱、追求稳健增值的人群,不适合短期资金或高收益需求的人群。
买前明确自身需求,看清合同条款,选择靠谱公司,才能让分红险发挥最大价值。
如果大家挑选保险有什么困难,可以关注:奶爸保公众号 进行1对1咨询,现在关注“奶爸保”公众号,回复“官网”,还可以免费领取价值199元的保障大礼包哦,让您买保险变得更简单。
分红险预定利率是多少?现在有必要买分红险吗?
这位朋友你好,关于分红险预定利率是多少?现在有必要买分红险吗?的问题,奶爸在这里整理了相关内容,希望对你有帮助:
一、分红险预定利率是多少?现在有必要买分红险吗?
分红险的预定利率是产品定价的核心利率,是保证收益的计算基础,受监管严格管控。
图中产品增额比例 1.5%,演示利率 4.25% 仅作参考,不代表实际可拿到的分红收益。
分红属于非保证收益,最终金额以保险公司实际经营为准,无法提前确定具体数值。
接下来以中意一生中意福享版分红终身寿险为例,介绍分红险的保障和收益表现。
这款产品核心保障是身故和全残保险金,针对不同年龄和缴费阶段有不同赔付规则。
未满 18 周岁身故或全残,赔付累计已付保费和现金价值两者中的较大者。
已满 18 周岁且缴费期内,赔付保费按年龄比例金额与现金价值的较大者。
已满 18 周岁且缴费期满,赔付保费比例金额、现金价值、年度有效保额三者最大者。
年龄对应比例 18-41 岁 160%,42-61 岁 140%,62 岁及以上 120%,保障覆盖终身。
同时支持保费自动垫交、减额交清、保单贷款、年金转换等多项实用保单权益。
分红险收益分保证收益和非保证分红收益两部分,两者属性和表现有明显区别。
以 5 岁女孩年交 5 万交 3 年为例,保证收益是合同明确写入的,安全稳定无波动。
持有第 10 年保证总利益 151977 元,IRR0.1%,短期保证收益表现相对一般。
持有到 100 年时,保证总利益 579155 元,IRR 提升至 1.4%,长期保证收益稳步增长。
分红收益属于非保证部分,演示收益随持有时间延长逐步提升,长期表现更可观。
持有第 10 年分红后总利益 179962 元,IRR2.0%,比保证收益有明显提升。
持有到 100 年时,分红后总利益 3720217 元,IRR3.3%,长期增值效果更突出。
分红险核心优势是兼顾保证安全和增值潜力,适合有长期资金规划的普通家庭。
如果手里有 5 年以上不用的闲钱,想做孩子教育金或自己养老金,分红险是合适选择。
如果资金短期可能要用,或追求高收益、能接受市场波动,分红险就不太适合。
购买时要重点关注保证收益部分,不要被高演示利率误导,分红仅作参考即可。
同时要选择经营稳定、分红实现率高的保险公司,保障长期收益的稳定兑现。
二、奶爸总结
总结来说,分红险是合规保险产品,预定利率受监管,收益分保证和非保证两部分。
它适合有长期闲钱、追求稳健增值的人群,不适合短期资金或高收益需求的人群。
买前明确自身需求,看清合同条款,选择靠谱公司,才能让分红险发挥最大价值。
如果大家挑选保险有什么困难,可以关注:奶爸保公众号 进行1对1咨询,现在关注“奶爸保”公众号,回复“官网”,还可以免费领取价值199元的保障大礼包哦,让您买保险变得更简单。
如果大家挑选保险有什么困难,可以关注:奶爸保公众号 进行1对1咨询,现在关注“奶爸保”公众号,回复“官网”,还可以免费领取价值199元的保障大礼包哦,让您买保险变得更简单。
-
寿险和重疾险的区别是什么?哪些产品值得买?
2026-04-13 15:16:30
-
重疾险和百万医疗险哪个更重要?哪些产品值得买?
2026-04-13 15:01:45
-
健康险到底有没有必要买?30岁左右买哪种划算?
2026-04-11 15:06:29
-
2026分红险、年金险又要调整,好产品只有这几款了!
2026-04-11 11:22:31
-
2026值得买的重疾险,测评了上百款,推荐这几款!
2026-04-09 17:38:20
查看更多所用,不泄露任何第三方
或用于其他用途