在当下的理财市场中,分红型终身寿险凭借“保障+理财”的双重属性,
成为不少家庭资产规划的重要选择。
而中意人寿推出的一生中意系列凭借亮眼的演示利率、
稳健的长期收益以及扎实的公司实力,在同类产品中脱颖而出。
很多朋友也比较好奇,一生中意分红险到底怎么样?
今天,奶爸以一生中意旗下火热的福享版为例,
全方位展开分析,同时梳理适合投保的人群,为大家提供全面的参考。
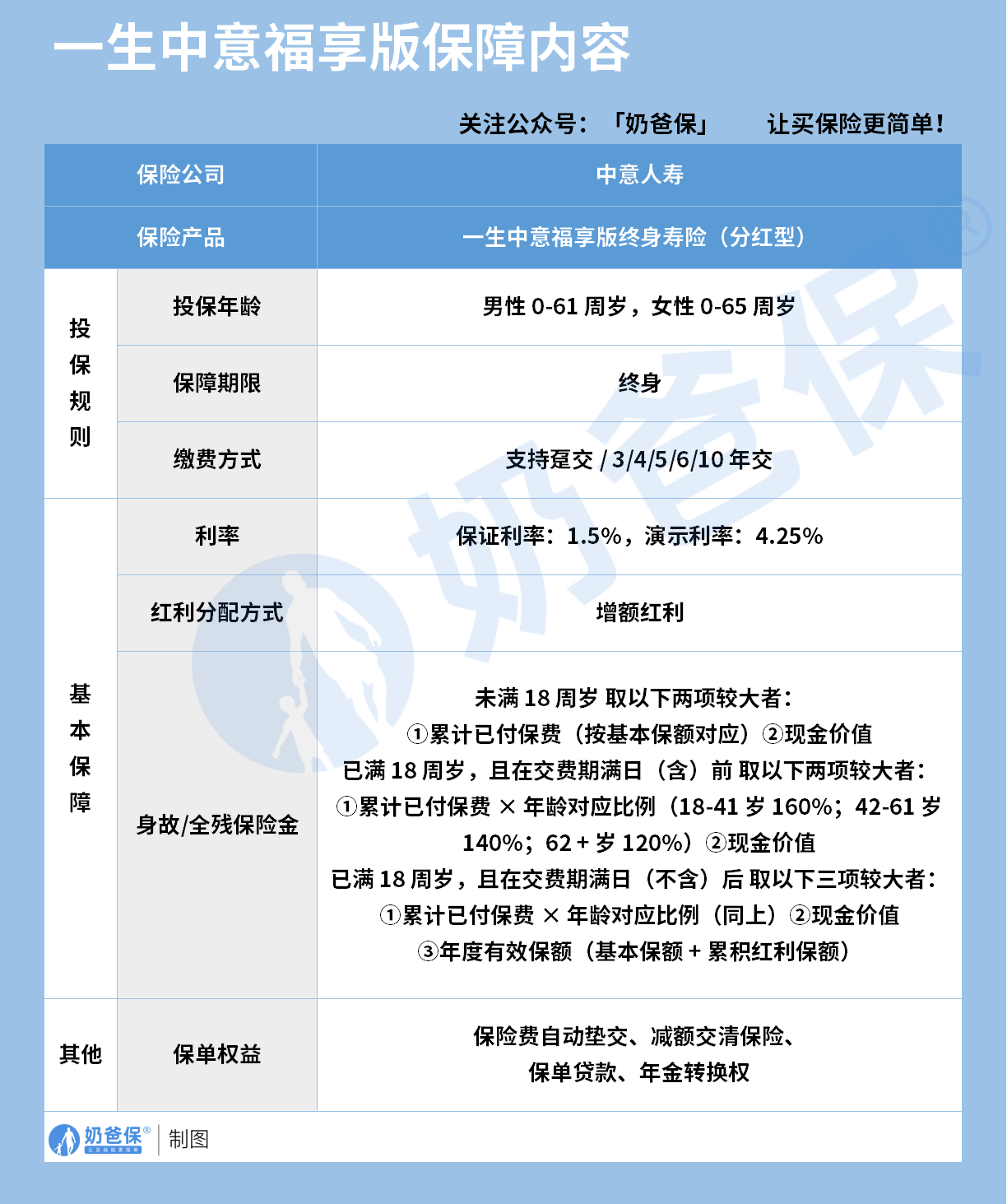
一、一生中意分红险怎么样?

一生中意福享版作为分红型终身寿险,其产品设计既兼顾了终身保障的底层逻辑,
又融入了分红理财的核心诉求,在保障与权益层面展现出明显优势。
从利率设定来看,该产品4.25%的演示利率。
在当前利率环境持续下行的背景下,显得尤为稀缺。

特别是近期,分红险演示利率即将下调至3.5%的背景下,更显得尤为珍贵。
在保障权益方面,产品覆盖了身故/全残保障,且赔付规则根据年龄和交费期节点做了细致划分,能满足不同人生阶段的保障需求。
更值得关注的是,产品配备了多项实用的保单权益,包括保险费自动垫交、减额交清保险、保单贷款以及年金转换权。
这些权益是多数纯理财型产品所不具备的,比如保单贷款功能,能让投保人在资金周转困难时,无需退保即可临时取用保单现金价值,既保留了保单的长期收益,
又解决了短期资金需求;年金转换权则为投保人提供了将保单价值转化为年金收入的可能,助力规划养老等长期现金流,让产品的实用性远超普通理财工具。

收益表现方面,一生中意福享版的收益表现,从长期维度来看表现出色。
以3岁投保、年交10万、交5年为投保案例:
随着时间推移,收益呈现持续攀升的态势。
总收益(含分红)和IRR(含分红)方面,
20岁时总收益突破73万,IRR升至2.62%;
30岁时总收益达到103万,IRR为2.93%;
40岁时IRR突破3.0%,达到3.07%,
这一收益水平在分红险中属于优秀梯队。
到了60岁,IRR进一步提升至3.20%,总收益突破282万;
80岁时总收益飙升至5549491,IRR为3.26%;
直至100岁,总收益达到10883303,IRR稳定在3.29%。
从全生命周期来看,3.0%以上的长期IRR意味着保单能为投保人带来持续且可观的复利收益。
对于儿童时期,这份保单能伴随孩子成长,
为其成年后的教育、创业、置业等关键节点提供资金支持;
对于养老时期,可作为养老补充规划,
在退休后通过保单贷款或年金转换获取稳定现金流,覆盖养老开支;
对于高龄人群,也能借助保单的现金价值实现资产传承,
同时享受终身保障。这种贯穿人生各阶段的价值,是短期理财无法比拟的。
当然,分红险的收益能否达成,核心依赖保险公司的经营实力,
中意人寿作为一生中意福享版的承保方,其基本面表现十分扎实。
从偿付能力来看,2025年四个季度的综合偿付能力充足率均远超100%的监管标准。
核心偿付能力充足率也稳定在50%以上。
充足的偿付能力是保险公司履行赔付义务的基础,
也意味着产品的保障承诺更有保障,投保人无需担忧公司履约风险。
在风险评级方面,中意人寿2025年四个季度均获得AAA级评级,
这是监管机构对保险公司经营状况、风险管控能力的最高评价之一,
进一步印证了公司的稳健性。
分红实现率是分红险的关键指标,直接关系到分红收益的兑现情况。
从2022-2024年的分红实现率数据来看,
2022年中意人寿全部51款产品分红实现率均超过100%,
平均实现率达115.6%,最高达247%;
2023年13款产品分红实现率超100%,平均实现率83.3%,最高103%;
2024年22款产品分红实现率超100%,平均实现率88.82%,最高133%。
尽管分红实现率会受市场环境影响有所波动,
但整体来看,中意人寿的分红兑现能力保持在较高水平,
为一生中意福享版的分红收益提供了坚实支撑。
综合来看:
一生中意福享版分红险展现出较高的配置价值。
4.25%的高演示利率搭配丰富的保单权益,让产品兼具理财收益与灵活实用性;
3.0%以上的长期IRR,使其在全生命周期内都能为投保人提供实质性的资金支持与资产增值;充足的偿付能力与稳健的分红实现率,又筑牢了收益与保障的底层防线。
对于追求长期稳健收益、需要多元资产规划工具的家庭而言,
这款产品是值得纳入配置清单的优质选择。
二、一生中意分红险适合哪些人购买?
结合一生中意福享版的产品特质与收益特点,以下几类人群适合选择这款分红险:
(一)儿童及青少年家长
以上述3岁儿童投保为例,产品的长期复利收益能伴随孩子成长,
为孩子的教育金、创业金、婚嫁金提供充足储备。
在孩子成年后,可通过保单贷款或年金转换获取资金,满足其人生关键阶段的资金需求,同时保单的终身保障属性,也能为孩子的人生提供基础的风险防护。
家长通过长期投入,既能为孩子搭建稳定的成长资金池,又能借助分红险的稳健收益,抵御通胀对资产的侵蚀。
(二)有养老规划需求的成年人
对于30-50岁的成年人而言,一生中意福享版是优质的养老补充工具。
在工作期间持续交费,保单现金价值会随时间稳步增长,
到退休后,可通过保单贷款提取现金,或直接转换为年金,获取稳定的养老现金流。
3.0%以上的长期收益,能有效对抗养老期间的通胀风险,
让退休生活拥有更充足的资金保障,
尤其适合社保养老金储备不足、希望补充养老收入的人群。
(三)资产规划型家庭
对于注重资产稳健增值与传承的家庭,这款产品能成为资产配置的重要组成部分。
1.5%的保证利率提供了保底收益,4.25%的演示利率又带来增值潜力,
搭配保单贷款、年金转换等权益,能实现资产的灵活调配。
同时,终身寿险的属性也能实现资产的定向传承,
避免资产传承过程中的纠纷与损耗,
适合希望实现资产稳健增值、多元规划与有序传承的家庭。
三、总结
一生中意福享版分红险作为中意人寿的核心产品,
凭借高演示利率、全周期收益优势与稳健的公司实力,成为分红险市场中的优质选择。
它不仅突破了当前理财市场的利率瓶颈,以丰富的权益配置提升产品实用性,
更以3.0%以上的长期收益,为不同人生阶段的投保人提供了切实的资产规划方案。
随着市场的调整,4.25%演示利率或将成为过去,一生中意福享版可能随时下架,
有需要的朋友建议提前投保,锁定收益。
奶爸也给大家推荐几款目前值得选择的终身寿险产品:
1、如意尊(泰来2026)
出自信泰人寿,妥妥的【快速收益黑马】。
30岁女性,5年交,年交10万,
缴费期刚结束,就已经回本了!
保单第10年,复利IRR>1.6%,就跟存个国债差不多的感觉。
如果后续没有更好的选择,还可以继续存着复利增值,最高达1.95%!
【适用人群】
看中回本速度,打算当国债来用,又或者是工薪族想存钱的朋友。
2、福有余2025
太平洋人寿承保的大品牌产品,老七家出品,保司实力不用多说。
合同期内就可以减保,而这款产品封闭期也短:
30岁女性,5年交,年交10万,回本只要5年,
搭配减保规则来看,资金使用超级灵活!
收益也在线:
长期复利IRR最高达1.91%。
【适用人群】
看中品牌实力、偏好短期回本、预算有限的月光族。
3、守护神5.0尊享版
这款产品出自爱心人寿,产品收益和如意尊(泰来2026)差不多。
30岁女性,5年交,年交10万,也是保单第5年回本,
保单第1年复利IRR接近1.6%,最高复利IRR接近1.95%
【适用人群】
看中回本速度快、整体收益还不错的朋友。
4、岁岁享3.0
出自中荷人寿,和前面几款有点不同,
这款是税优产品,最高可抵扣个税2400元/年。
还提供护理保障,确诊合同约定特疾,可以获得一笔护理金。
真的就是节税+保障+增值三合一!
收益也不错的:
30岁女生,年交2400元交10年,按3级(20%税率)来算:
每年可节税480元,累计节税4800元,
保单第10年,复利IRR(含节税)达4.251%,非常高!
【适用人群】
准备即将年底了,有节税需求的朋友,可以着手安排一波!
想要了解产品详细信息的朋友,也可以私聊奶爸~
微信扫一扫
微信扫一扫
关注微信
客服热线
奶爸保

