这位朋友你好,关于一生中意增额寿利率多少?收益表现怎么样?的问题,奶爸在这里整理了相关内容,希望对你有帮助:
一、一生中意增额寿利率多少?收益表现怎么样?
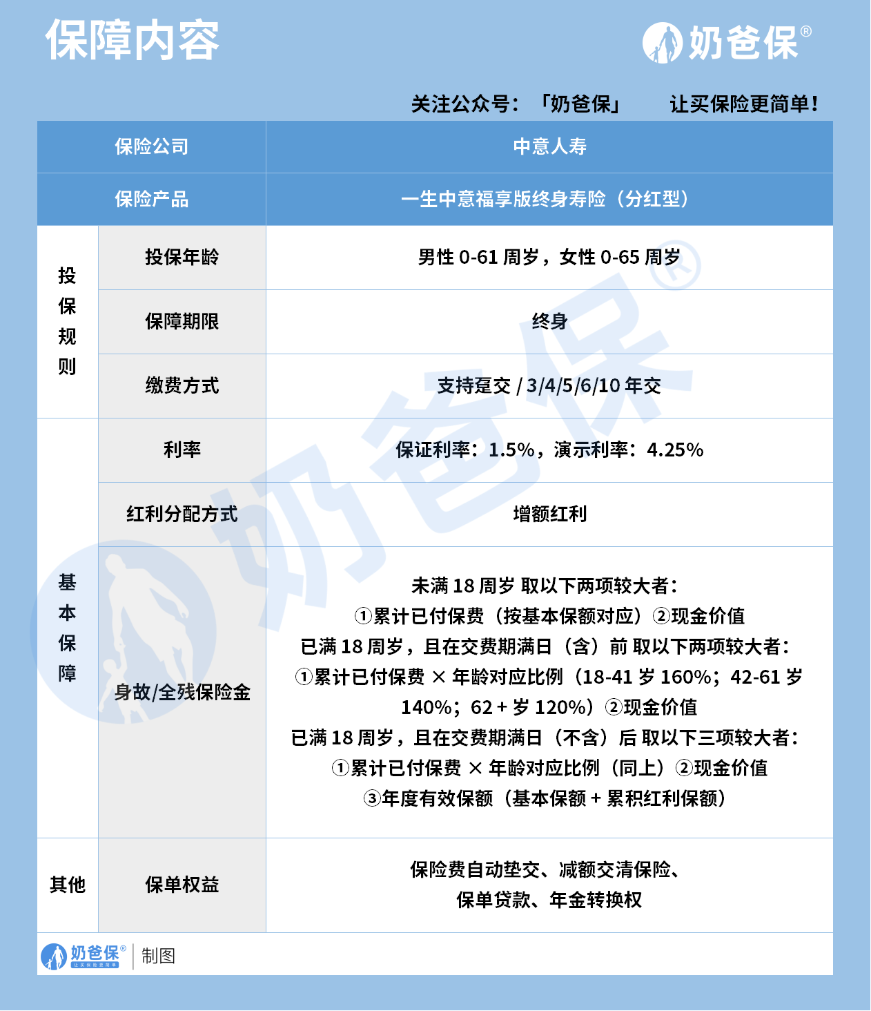
很多朋友问一生中意福享版终身寿险的利率和收益,今天就给大家讲清楚。
这款产品是中意人寿推出的分红型增额终身寿,有明确的保证利率和演示利率。
它的保证利率为 1.5%,这部分是写入合同、100% 确定能拿到的收益。
演示利率为 4.25%,这是保险公司基于历史分红情况做的非保证收益演示。
分红分配方式为增额红利,也就是分红会直接增加保单的有效保额。
接下来我们以 20 岁女性,年交 20 万,交 3 年为例,看它的实际收益表现。
总保费 60 万,在封闭期结束后,固定收益部分会逐步增长。
30 岁时,固定总收益为 606564 元,此时固定 IRR 仅为 0.12%。
40 岁时,固定总收益 702497 元,固定 IRR 提升至 0.83%。
60 岁时,固定总收益 944955 元,固定 IRR 为 1.17%,仍低于保证利率 1.5%。
80 岁时,固定总收益 1272692 元,固定 IRR 为 1.28%,接近保证利率水平。
100 岁时,固定总收益 1714154 元,固定 IRR 为 1.34%,105 岁时达 1.35%。
可以看到,固定收益部分的 IRR 长期低于 1.5% 的保证利率,增长速度较慢。
再看含分红的收益部分,这是产品的核心收益来源,也是非保证部分。
26 岁时,含分红总收益 615970 元,此时 IRR 为 0.53%,刚超过本金。
30 岁时,含分红总收益 718111 元,IRR 提升至 2.02%,收益开始明显增长。
40 岁时,含分红总收益 1003627 元,IRR 达 2.74%,收益表现大幅提升。
60 岁时,含分红总收益 1965805 元,IRR 为 3.09%,突破 3% 关口。
80 岁时,含分红总收益 3855147 元,IRR 为 3.20%,长期持有收益可观。
100 岁时,含分红总收益 7560599 元,IRR 达 3.26%,105 岁时为 3.27%。
从数据能看出,分红部分对整体收益的提升作用非常明显。
但要注意,分红是不确定的,实际分红可能高于或低于演示利率 4.25%。
产品的身故全残保障也很清晰,不同年龄段和缴费期的赔付规则不同。
未满 18 周岁,赔付累计已付保费和现金价值的较大者。
已满 18 周岁且在交费期满日及之前,赔付保费按比例和现金价值的较大者。
已满 18 周岁且在交费期满日之后,赔付保费按比例、现金价值、年度有效保额三者的较大者。
保单还支持保费自动垫交、减额交清、保单贷款、年金转换权等权益。
二、奶爸总结
总结一下,一生中意福享版增额寿的保证利率 1.5%,演示利率 4.25%。
固定收益部分 IRR 长期偏低,仅能作为保底,核心收益依赖分红。
长期持有下,分红演示 IRR 能达到 3.2% 以上,收益表现不错。
但分红不确定,适合能接受收益波动、追求长期增值的朋友。
如果追求 100% 确定的收益,这款产品的固定部分可能无法满足需求。
大家要根据自己的风险承受能力和理财目标,理性选择是否投保。
如果大家挑选保险有什么困难,可以扫码关注:奶爸保公众号 进行1对1咨询,现在关注“奶爸保”公众号,回复“官网”,还可以免费领取价值199元的保障大礼包哦,让您买保险变得更简单。
如果大家挑选保险有什么困难,可以关注:奶爸保公众号 进行1对1咨询,现在关注“奶爸保”公众号,回复“官网”,还可以免费领取价值199元的保障大礼包哦,让您买保险变得更简单。
一生中意增额寿利率多少?收益表现怎么样?
这位朋友你好,关于一生中意增额寿利率多少?收益表现怎么样?的问题,奶爸在这里整理了相关内容,希望对你有帮助:
一、一生中意增额寿利率多少?收益表现怎么样?
很多朋友问一生中意福享版终身寿险的利率和收益,今天就给大家讲清楚。
这款产品是中意人寿推出的分红型增额终身寿,有明确的保证利率和演示利率。
它的保证利率为 1.5%,这部分是写入合同、100% 确定能拿到的收益。
演示利率为 4.25%,这是保险公司基于历史分红情况做的非保证收益演示。
分红分配方式为增额红利,也就是分红会直接增加保单的有效保额。
接下来我们以 20 岁女性,年交 20 万,交 3 年为例,看它的实际收益表现。
总保费 60 万,在封闭期结束后,固定收益部分会逐步增长。
30 岁时,固定总收益为 606564 元,此时固定 IRR 仅为 0.12%。
40 岁时,固定总收益 702497 元,固定 IRR 提升至 0.83%。
60 岁时,固定总收益 944955 元,固定 IRR 为 1.17%,仍低于保证利率 1.5%。
80 岁时,固定总收益 1272692 元,固定 IRR 为 1.28%,接近保证利率水平。
100 岁时,固定总收益 1714154 元,固定 IRR 为 1.34%,105 岁时达 1.35%。
可以看到,固定收益部分的 IRR 长期低于 1.5% 的保证利率,增长速度较慢。
再看含分红的收益部分,这是产品的核心收益来源,也是非保证部分。
26 岁时,含分红总收益 615970 元,此时 IRR 为 0.53%,刚超过本金。
30 岁时,含分红总收益 718111 元,IRR 提升至 2.02%,收益开始明显增长。
40 岁时,含分红总收益 1003627 元,IRR 达 2.74%,收益表现大幅提升。
60 岁时,含分红总收益 1965805 元,IRR 为 3.09%,突破 3% 关口。
80 岁时,含分红总收益 3855147 元,IRR 为 3.20%,长期持有收益可观。
100 岁时,含分红总收益 7560599 元,IRR 达 3.26%,105 岁时为 3.27%。
从数据能看出,分红部分对整体收益的提升作用非常明显。
但要注意,分红是不确定的,实际分红可能高于或低于演示利率 4.25%。
产品的身故全残保障也很清晰,不同年龄段和缴费期的赔付规则不同。
未满 18 周岁,赔付累计已付保费和现金价值的较大者。
已满 18 周岁且在交费期满日及之前,赔付保费按比例和现金价值的较大者。
已满 18 周岁且在交费期满日之后,赔付保费按比例、现金价值、年度有效保额三者的较大者。
保单还支持保费自动垫交、减额交清、保单贷款、年金转换权等权益。
二、奶爸总结
总结一下,一生中意福享版增额寿的保证利率 1.5%,演示利率 4.25%。
固定收益部分 IRR 长期偏低,仅能作为保底,核心收益依赖分红。
长期持有下,分红演示 IRR 能达到 3.2% 以上,收益表现不错。
但分红不确定,适合能接受收益波动、追求长期增值的朋友。
如果追求 100% 确定的收益,这款产品的固定部分可能无法满足需求。
大家要根据自己的风险承受能力和理财目标,理性选择是否投保。
如果大家挑选保险有什么困难,可以扫码关注:奶爸保公众号 进行1对1咨询,现在关注“奶爸保”公众号,回复“官网”,还可以免费领取价值199元的保障大礼包哦,让您买保险变得更简单。
如果大家挑选保险有什么困难,可以关注:奶爸保公众号 进行1对1咨询,现在关注“奶爸保”公众号,回复“官网”,还可以免费领取价值199元的保障大礼包哦,让您买保险变得更简单。
-
3款热门重疾险横评:超级玛丽16号vs达尔文12号vs完美人生8号
2026-05-20 10:53:16
-
520不止鲜花!给彼此一份保险,才是长久的情书
2026-05-20 10:43:14
-
3款大黄蜂重疾险买哪个好?其中1款5月22日停售!
2026-05-13 17:08:05
-
最新预定利率研究值1.93%,首次回升!保险会不会降价?
2026-05-09 17:27:30
-
母亲节 | 不同年龄的妈妈,保险怎么买?这样配最划算!
2026-05-09 16:44:36
查看更多所用,不泄露任何第三方
或用于其他用途