很多人在接触分红型保险时,都会有两个核心疑问,它是不是坑,收益有没有保证。
我们结合中意一生中意福享版这款产品,来拆解分红险的真实情况和核心逻辑。
先明确分红险的本质,再分析收益的确定性,最后讲适合人群和避坑要点。
一、分红型保险是坑人的吗?收益有保证吗?
分红型保险是兼具保障和分红功能的人身保险,属于监管认可的新型寿险产品。
它的保费分为两部分,一部分用于提供基础保障,另一部分进入投资账户产生分红。
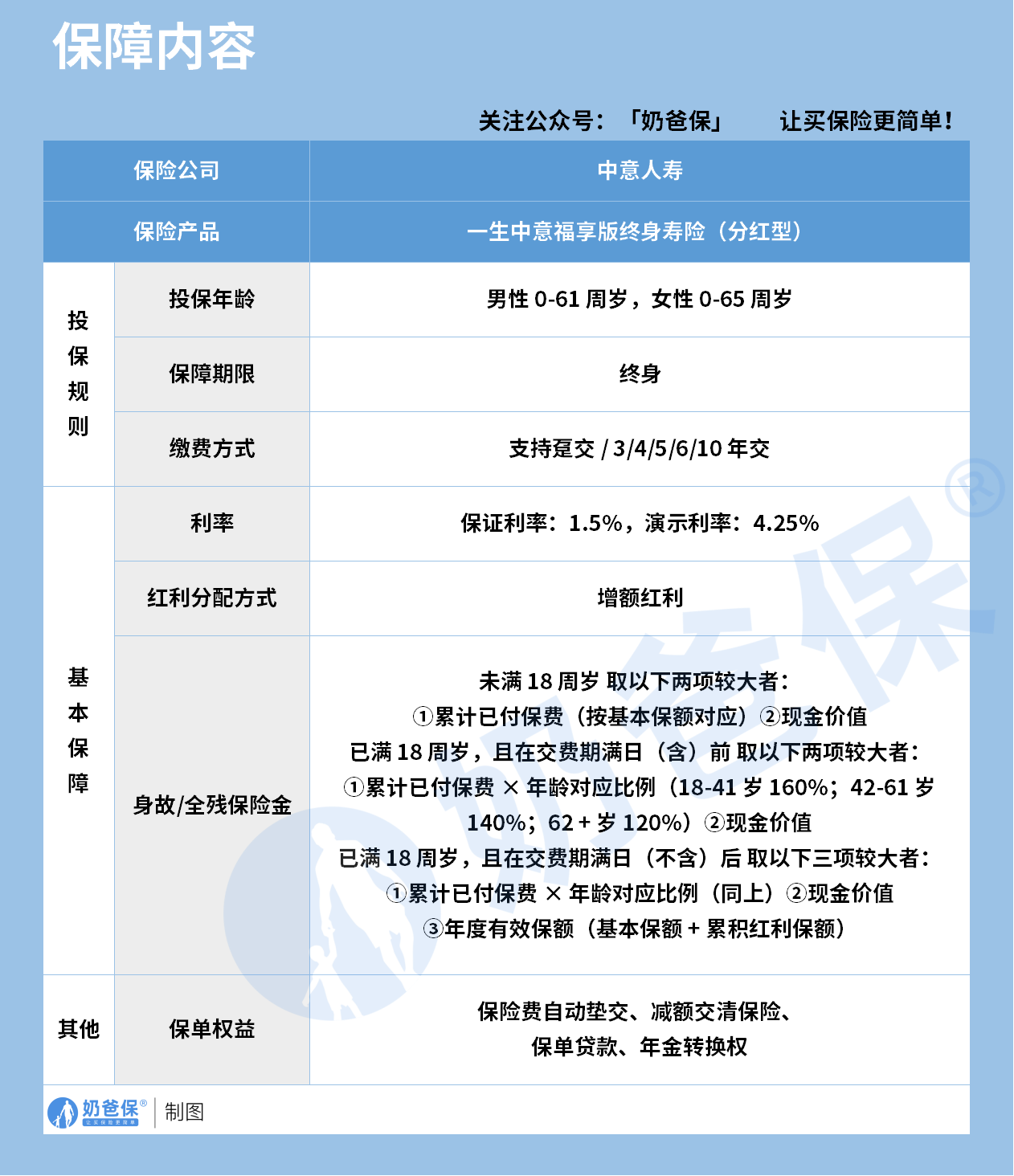
以中意一生中意福享版为例,它是终身寿险,基础保障是身故全残保险金。
同时保单会分配增额红利,增加年度有效保额,让保障和潜在收益同步提升。
分红险的分红来源于保险公司的可分配盈余,这是分红的核心资金来源。
可分配盈余是保险公司实际经营高于定价假设的部分,按比例分配给保单持有人。
监管要求保险公司每年将不低于 70% 的可分配盈余,分配给分红险保单持有人。
这意味着分红的多少,完全取决于保险公司的实际经营业绩,没有固定标准。
分红险的基础保障是写进合同的,这部分是确定的,而分红部分是完全不确定的。
很多人混淆了确定保障和不确定分红,才会产生分红险是坑的错误认知。
以中意一生中意福享版为例,保证利率 1.5% 是写进合同的,属于确定的保底收益。
而演示利率 4.25% 只是基于假设的演算,不代表未来实际收益,不能作为承诺。
分红型保险的本质,是用确定的保障,搭配不确定的分红,分享保险公司经营成果。
它不是单纯的理财工具,是保障加理财的结合体,不能用纯理财的标准去衡量。
很多人把分红险当成高收益理财,预期收益达不到就觉得是坑,这是认知偏差导致的。
分红险的核心价值,首先是确定的保障,其次才是不确定的分红,不能本末倒置。
我们购买分红险时,首先要关注保障责任是否符合需求,再考虑分红的潜在收益。
如果只看重分红收益,忽略保障责任,就会偏离分红险的设计初衷,容易踩坑。
分红型保险的收益,分为确定部分和不确定部分,不能一概而论有没有保证。
首先是确定部分,也就是写进保险合同的内容,这部分是 100% 有法律保证的。

以中意一生中意福享版为例,保证利率 1.5%,身故全残保险金的赔付规则,都是确定的。
现金价值的固定部分,也是写进合同的,无论保险公司经营好坏,都不会改变。
比如 10 岁女孩年交 20 万交 3 年,固定总收益在 105 岁时是 2147974 元,这是确定的。
这部分确定收益,对应的 IRR 在 105 岁时是 1.37%,是合同保证的最低收益水平。
然后是不确定部分,也就是分红收益,这部分是没有任何书面保证的。
演示利率 4.25% 只是精算假设的演算,实际分红可能高于、等于甚至低于演示值。
极端情况下,保险公司经营不佳,分红可能为零,这是保险合同允许的情况。

以图中的收益演示为例,含分红的 IRR 在 105 岁时是 3.29%,只是乐观假设下的结果。
实际分红能不能达到这个水平,完全取决于保险公司未来的投资和经营情况。
很多销售会把演示收益当成保证收益,误导消费者,这是分红险纠纷的主要来源。
监管明确要求,分红险的演示收益不能作为承诺,必须提示分红的不确定性。
所以分红型保险的收益,是确定部分有保证,不确定部分完全没有保证。
我们不能把演示的高收益当成实际收益,更不能把不确定分红当成保证收益。
判断分红险的收益,首先要看确定部分的收益能不能满足需求,再看分红空间。
如果只看演示的高分红,忽略确定部分的收益,很容易陷入预期过高的陷阱。
对于追求绝对保本保收益的人来说,分红险的不确定部分,确实不符合需求。
但对于能接受部分不确定,同时想要确定保障的人来说,分红险有其价值。
我们评估分红险收益时,要以确定部分为底线,把分红当成额外的增值部分。
不要把分红当成必然能拿到的收益,更不能用演示收益规划刚性支出。
不适合谁买分红型保险不是适合所有人的产品,我们需要明确它的适配人群和避坑要点。
适合购买分红型保险的人群,有几个明确的核心特征。
第一,已经配置好基础保障,比如重疾险、医疗险、意外险,有多余的闲置资金。
第二,有长期资金规划需求,比如子女教育、养老储备,能持有保单几十年。
第三,能接受收益的不确定性,不把分红当成保证收益,理性看待演示数据。
第四,信任保险公司的经营能力,愿意分享保险公司的长期经营成果。
以中意一生中意福享版为例,适合给孩子做教育金、婚嫁金,或者自己做养老储备。
它的确定部分能保证本金安全,分红部分能提升长期收益,适合长期持有。
不适合购买分红型保险的人群,也有非常明确的特征。
第一,把分红险当成短期理财,想要几年内取出获得高收益的人群。
分红险前期现金价值低,有较长封闭期,短期退保会有本金损失,不适合短期投资。
第二,追求绝对保本保息,无法接受任何收益不确定性的人群。
分红险的分红部分不确定,无法满足这类人群的刚性收益需求,不适合购买。
第三,没有配置基础保障,把所有钱都投入分红险的人群。
分红险的保障是身故全残,无法覆盖疾病、意外等风险,不能替代基础保障。
第四,收入不稳定,无法承担长期保费压力的人群。
分红险是长期缴费产品,断缴会影响保障和现金价值,不适合收入不稳定的人。
购买分红险的核心避坑要点,首先是区分确定和不确定部分,不被演示收益误导。
其次是选择经营稳健、分红实现率高的保险公司,提升分红的可靠性。
最后是仔细阅读保险合同,所有承诺都以合同条款为准,避免被误导销售。
二、奶爸总结
分红型保险本身不是坑,它是有明确监管规则的保险产品,有确定保障和不确定分红。
坑人的从来不是产品本身,而是销售的误导,以及消费者自身的认知偏差。
我们需要客观看待分红险,明确它的确定收益和不确定分红,匹配自己的真实需求。
对于适合的人群来说,分红险是不错的长期规划工具,能兼顾保障和潜在收益。
对于不适合的人群来说,强行购买只会带来预期不符的损失,得不偿失。
购买任何保险产品,核心都是先明确自己的需求,再匹配对应的产品,理性决策。
只有这样,才能避免踩坑,让保险真正发挥作用,守护自己的财富和生活。
奶爸也给大家推荐几款目前值得选择的终身寿险产品:
1、一生中意福享版(分红型)
中意人寿经典款——一生中意系列!
虽然保底收益都在1.3%左右,但演示利率是目前少有的4.25%产品。
叠加分红收益后,封闭期只有7年,
10年预期红利IRR达1.8%以上,最高红利IRR有机会超过3.2%,目前5款产品最高。
保单权益丰富、增值服务又多,资金周转更方便。
【适用人群】
能接受较低的确定性,来换取更高的分红预期的朋友。
2、一生中意鑫享版(分红型)
同样也出自中意人寿热门IP,但和福享版优点不一样的是,
鑫享版的保底收益更高一点,演示红利就下调了些。
30岁女性,5年交,年交10万,叠加红利收益,
封闭期只有7年,而持有10年预期IRR就超过1.5%,
最高无限接近3%!
【适用人群】
追求更稳定收益、看重保司综合实力、产品保单权益的朋友。
3、鸿利鑫享3.0(分红型)
陆家嘴国泰人寿出品,和中意人寿一样,有着20多年的分红险运营经验。
保司实力出众,产品也很优秀:
30岁女性,5年交,年交10万,单保证收益最高也超过1.5%,
如果叠加红利收益,最高超过3.1%!
可以说两者都兼得。
【适用人群】
看中保司综合实力,兼顾保底+分红的朋友。
4、悦享盈佳福享版(分红型)
中邮人寿出品,妥妥的大保司系分红险。
且投保门槛超低的,年交5000元起就能买了,普通工薪阶层都能拥有!
30岁女性,5年交,年交10万,
单看保证收益,比鸿利鑫享3.0还略高一点点。
附加红利收益后,封闭期只有6年,
持有10年,预期红利超过1.7%,最高有机会超过3.1%!
【适用人群】
看中大品牌产品、预算不多,兼顾保底+分红收益的朋友。
5、光明至尊乐享版(分红型)
光大永明人寿的爆款系列——光明至尊,一直以来好评都非常不错。
新上的光明至尊乐享版,前期现价增长非常快,
单看保证收益,回本只要8年;叠加分红只要6年。
而且,保证收益是这里面最高的:
30岁女性,5年交,年交10万,最高超过1.6%!
如果叠加红利收益,
保单第10年,预期红利IRR>2%,市场少有,
最高预期红利IRR>3%
【适用人群】
看中前期回本速度快、保证收益高,有养老社区需求朋友。
想要了解产品详细信息的朋友,也可以私聊奶爸~
微信扫一扫
微信扫一扫
关注微信
客服热线
奶爸保

