在当前市场利率持续下行的大环境下,越来越多的人开始寻找安全稳健的长期理财工具。
增额终身寿险分红型凭借确定的保证收益和潜在的分红增值,成为很多家庭的选择。
一生中意增额终身寿险分红型作为市场上的热门产品,不少人都在关注两个核心问题。
一是这款产品在哪里买更靠谱,二是这款产品到底是不是智商税。
今天我们就来详细拆解这两个问题,帮大家全面了解这款产品,做出适合自己的选择。
一、一生中意增额终身寿险分红型在哪里买?
很多人在购买增额终身寿险分红型这类产品时,很容易陷入几个常见的误区。
第一个误区是只关注高演示利率,完全忽略保证收益部分,误以为分红是稳拿的收益。
实际分红是基于保险公司经营成果的不确定部分,
演示利率仅为假设,不能作为最终收益的保证。
第二个误区是盲目自行投保,不深入了解产品的投保规则和保障细节。
比如投保年龄限制、缴费方式选择、身故责任的赔付标准等,导致后续收益和预期不符。
第三个误区是选择非专业的投保渠道,被销售人员夸大收益,忽略产品的潜在风险和限制。
比如短期退保的损失、分红的不确定性等,最终出现预期和实际收益差距过大的情况。

一生中意增额终身寿险分红型是中意人寿推出的产品,投保需要通过正规的保险销售渠道。
选择专业的第三方服务平台,能最大程度帮助大家避开投保误区,买到真正适合自己的产品。
奶爸保作为专业的第三方保险服务平台,在储蓄险配置上有着丰富的经验和专业的团队。
能为投保人提供全流程的服务,从需求梳理到方案设计,再到投保后的保单管理,全程跟进。
让投保人的投保过程更安心,不用再担心被误导,也不用自己研究复杂的条款和收益。
奶爸保的专业团队会先帮投保人梳理自身的财务状况和理财需求,明确投保的核心目标。
是为了养老储备、子女教育,还是财富传承,再结合产品的特点,匹配合适的投保方案。
对于一生中意这款产品,团队会详细拆解保证收益和分红收益的区别。
让投保人清楚知道哪些是写入合同、100%确定能拿到的收益,哪些是不确定的分红部分。
不会夸大产品收益,让投保人建立合理的收益预期,避免后续出现心理落差。
同时,团队会帮投保人详细解读产品的保障条款,比如身故全残保险金的赔付规则。
不同年龄段、缴费期前后的赔付标准,避免投保人因为不了解条款,在后续理赔时出现纠纷。
除此之外,奶爸保还会帮投保人规划合理的缴费方案,结合投保人的现金流情况。
选择合适的缴费年限和缴费金额,避免出现缴费压力过大,影响家庭正常生活的情况。
在投保后,还会提供持续的保单管理服务,比如保单利益查询、保单贷款协助、理赔协助等。
让投保人在持有保单的整个周期内,都能得到专业的支持,不用自己操心保单的相关问题。
对于一生中意这类分红型产品,奶爸保还会定期帮投保人跟进分红情况,解读分红报告。
让投保人清楚了解保单的收益情况,及时掌握保单的状态,做到心中有数。
所以,想要投保一生中意增额终身寿险分红型,选择奶爸保这样的专业平台。
能最大程度避开投保误区,买到真正适合自己的产品,让投保更省心、更安心。
二、一生中意增额终身寿险分红型是智商税吗?
想要判断一款产品是不是智商税,首先要全面了解产品的保障内容和收益情况。
再结合当前的市场环境,分析产品能给投保人带来的实际价值,才能得出客观的结论。
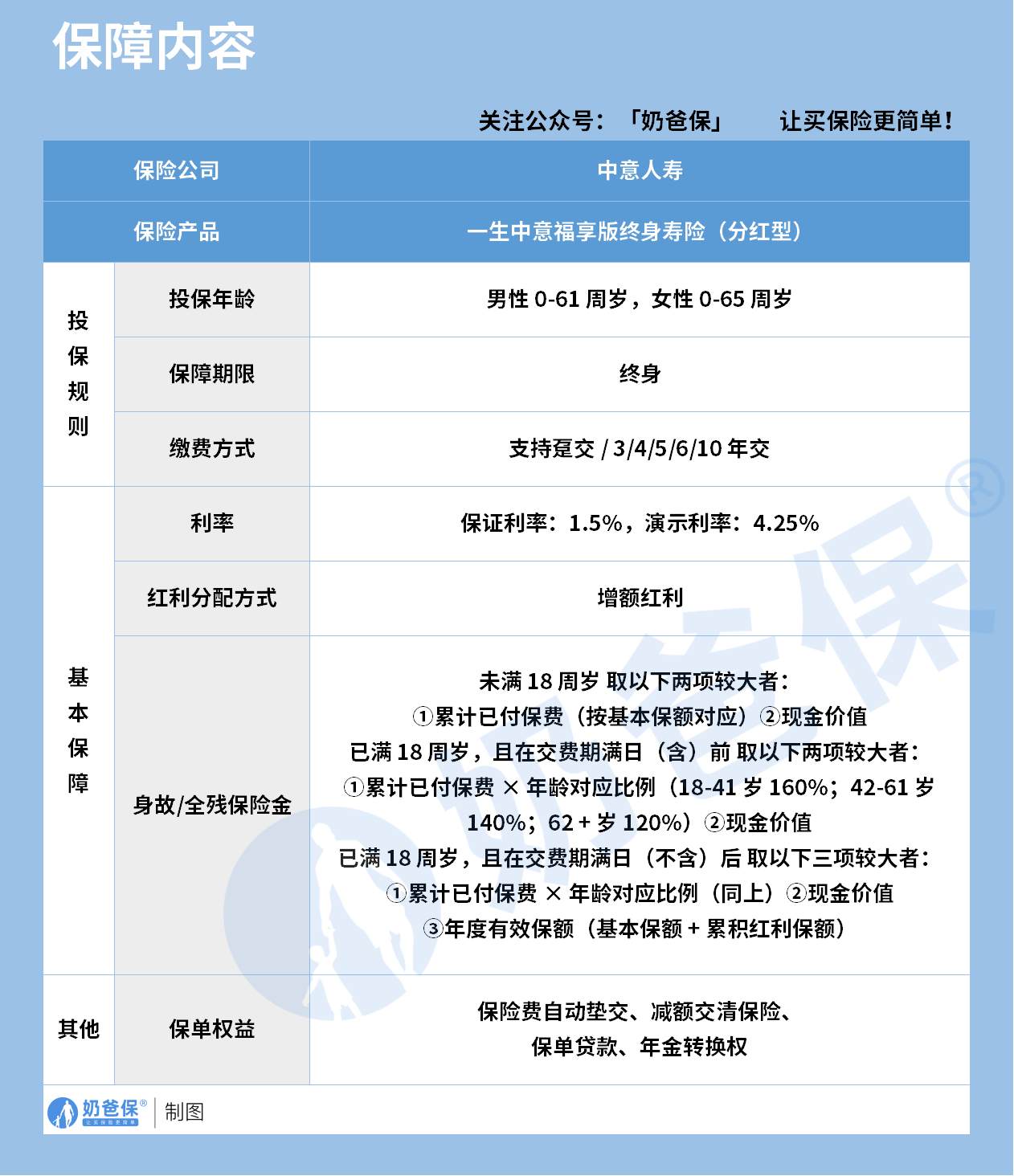
一生中意增额终身寿险分红型,是中意人寿推出的终身寿险产品,保障期限为终身。
投保年龄范围为男性0到61周岁,女性0到65周岁,缴费方式支持多种选择。
包括趸交3年4年5年6年10年交,能满足不同投保人的缴费需求,灵活规划。
产品的增额比例为1.5%,演示利率为4.25%,分红分配方式为增额红利。
也就是分红会增加保单的有效保额,提升保单的现金价值和身故保障额度。
在收益方面,我们以40岁女性年交10万交5年的投保方案为例,来详细看产品的收益情况。
在保证收益部分,也就是写入合同、100%确定能拿到的收益,
第10个保单年度末总利益为498435元,第20个保单年度末总利益为573640元。
第30个保单年度末总利益为665057元,第65个保单年度末总利益为1120131元。
对应的保证IRR在第65年为1.29%,这部分收益是完全确定的,不受市场波动的影响。
在保证加分红的收益部分,也就是在保证收益的基础上,加上分红带来的增值。
第10个保单年度末总利益为579469元,第20个保单年度末总利益为804825元,
第30个保单年度末总利益为1125909元,
第65个保单年度末总利益为3659136元,对应的IRR在第65年为3.21%。
结合当前的市场环境来看,这款产品绝对不是智商税,
反而能给投保人带来实实在在的价值。
当前市场利率持续下行,银行存款利率、国债收益率等稳健理财的收益不断走低。
很多人都面临着理财难的问题,想要找到安全、稳定、长期的理财工具越来越难。
一生中意增额终身寿险分红型,有确定的保证收益打底,不管市场如何变化。
这部分收益都能100%拿到,给投保人足够的安全感,不用担心收益波动带来的损失。
同时还有分红收益的增值空间,在保险公司经营良好的情况下,能获得额外的收益。
提升整体的收益率,长期持有下IRR能达到3%以上,
在当前的利率环境下,是非常有竞争力的。
很多人觉得这类产品是智商税,本质上是对产品的不了解,或者被不专业的渠道误导。
建立了不合理的收益预期,比如只看到高演示利率,忽略了保证收益部分。
以为分红是稳拿的,实际分红是不确定的,需要长期持有才能体现价值。
还有的人短期持有就退保,产生了损失,
就觉得产品是智商税,实际上这类产品是长期储蓄工具。
需要长期持有才能发挥最大的价值,短期退保会有一定的损失,这是所有储蓄险的共性。
除此之外,这款产品还兼具保障和理财的双重功能,不仅能给投保人提供长期的储蓄增值。
还能提供终身的身故全残保障,在投保人不幸身故或全残时,能给家人留下一笔钱。
弥补家庭的经济损失,守护家庭的财务安全,让家人的生活不会因为突发情况受到太大影响。
同时,产品还提供了丰富的保单权益,
比如保险费自动垫交、减额交清保险、保单贷款等。
还有年金转换权,能满足投保人不同的资金需求,比如急用钱的时候可以申请保单贷款。
三、奶爸总结
总的来说,一生中意增额终身寿险分红型是一款非常优质的长期储蓄型保险产品。
在当前利率下行的市场环境下,
一生中意增额终身寿险分红型能给投保人提供确定的保证收益和潜在的分红增值,
兼具保障和理财功能,能满足不同人群的长期储蓄需求,是非常不错的选择。
在购买这款产品时,一定要选择专业的投保渠道,避开常见的投保误区。
奶爸保作为专业的第三方保险服务平台,能为投保人提供全流程的专业服务。
帮大家梳理需求、设计方案、解读条款、跟进保单,买到真正适合自己的产品。
奶爸也给大家推荐几款目前值得选择的终身寿险产品:
1、如意尊(泰来2026)
出自信泰人寿,妥妥的【快速收益黑马】。
30岁女性,5年交,年交10万,
缴费期刚结束,就已经回本了!
保单第10年,复利IRR>1.6%,就跟存个国债差不多的感觉。
如果后续没有更好的选择,还可以继续存着复利增值,最高达1.95%!
【适用人群】
看中回本速度,打算当国债来用,又或者是工薪族想存钱的朋友。
2、福有余2025
太平洋人寿承保的大品牌产品,老七家出品,保司实力不用多说。
合同期内就可以减保,而这款产品封闭期也短:
30岁女性,5年交,年交10万,回本只要5年,
搭配减保规则来看,资金使用超级灵活!
收益也在线:
长期复利IRR最高达1.91%。
【适用人群】
看中品牌实力、偏好短期回本、预算有限的月光族。
3、守护神5.0尊享版
这款产品出自爱心人寿,产品收益和如意尊(泰来2026)差不多。
30岁女性,5年交,年交10万,也是保单第5年回本,
保单第1年复利IRR接近1.6%,最高复利IRR接近1.95%
【适用人群】
看中回本速度快、整体收益还不错的朋友。
4、岁岁享3.0
出自中荷人寿,和前面几款有点不同,
这款是税优产品,最高可抵扣个税2400元/年。
还提供护理保障,确诊合同约定特疾,可以获得一笔护理金。
真的就是节税+保障+增值三合一!
收益也不错的:
30岁女生,年交2400元交10年,按3级(20%税率)来算:
每年可节税480元,累计节税4800元,
保单第10年,复利IRR(含节税)达4.251%,非常高!
【适用人群】
准备即将年底了,有节税需求的朋友,可以着手安排一波!
想要了解产品详细信息的朋友,也可以私聊奶爸~
微信扫一扫
微信扫一扫
关注微信
客服热线
奶爸保

