少儿阶段身体机能尚未发育完全,是重疾与特定疾病的高发期。
为孩子配置一份合适的重疾险,能在风险来临时为家庭提供坚实的经济支撑。
今天我们来详细拆解信美相互达尔文宝贝计划 12 号,全面分析它的保障细节与优劣势。
一、达尔文宝贝计划12号优缺点有哪些?值得吗?

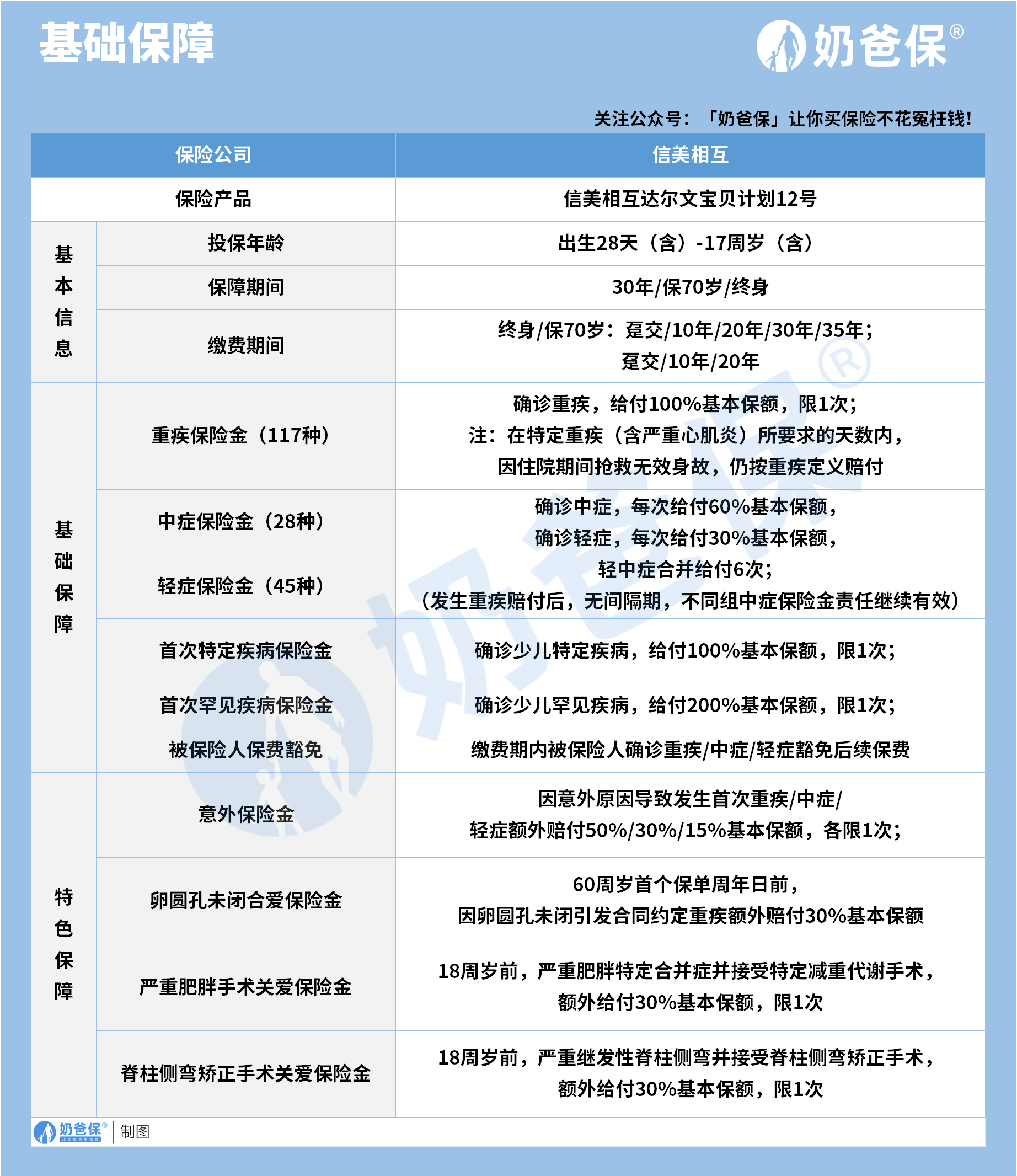
投保年龄覆盖出生 28 天至 17 周岁,适配绝大多数少儿群体的投保需求。
保障期间提供 30 年保 70 岁或终身三种选项,能满足不同家庭的长期或短期保障规划。
缴费期间设置灵活,可选择趸交或分 10 年 20 年 30 年 35 年交,有效减轻家庭的保费缴纳压力。
重疾保障覆盖 117 种疾病,确诊即赔付 100% 基本保额,且包含特定重疾的人性化赔付约定。
若孩子在因严重心肌炎住院期间抢救无效身故,仍可按重疾定义获得对应赔付,保障更贴心。
中症保障包含 28 种疾病,每次赔付 60% 基本保额,赔付比例处于当前少儿重疾险的主流水平。
轻症保障覆盖 45 种疾病,每次赔付 30% 基本保额,轻中症合计可赔付 6 次,保障次数充足。
轻中症赔付后无间隔期限制,不同组的中症轻症责任可继续有效,大幅提升保障的实用性。
首次少儿特定疾病可额外赔付 100% 基本保额,限赔付一次,强化少儿高发重疾的保障力度。
首次少儿罕见疾病可额外赔付 200% 基本保额,限赔付一次,大幅提升罕见病的经济支持力度。
被保人保费豁免责任包含重疾中症轻症三种情况,确诊后可免交后续保费,保障持续有效。
额外设置意外保险金责任,因意外导致首次重疾中症轻症可额外赔付对应比例的基本保额。
意外导致的重疾可额外赔付 50% 保额,中症额外赔付 30% 保额,轻症额外赔付 15% 保额,各限一次。
这款产品针对少儿阶段的特定健康风险,设置了三项专属关爱责任,覆盖多种高发情况。
卵圆孔未闭合关爱保险金,针对 60 周岁前因卵圆孔未闭引发的约定重疾额外赔付 30% 基本保额。
卵圆孔未闭是少儿常见的心脏问题,这项责任能为相关治疗提供额外的经济支持,缓解家庭压力。
严重肥胖手术关爱保险金,针对 18 周岁前的严重肥胖特定合并症,术后额外赔付 30% 基本保额。
少儿肥胖问题的发生率逐年上升,相关合并症的治疗成本较高,这项责任能有效减轻家庭负担。
脊柱侧弯矫正手术关爱保险金,针对 18 周岁前的严重继发性脊柱侧弯术后额外赔付 30% 基本保额。
脊柱侧弯是少儿高发的骨骼健康问题,矫正手术的费用较高,额外赔付能为治疗提供更多资金支持。
这些特色责任都是针对少儿阶段高发的健康问题设置,大幅提升了保障的针对性与实用性。
对比同类少儿重疾险产品,这类针对特定疾病和手术的额外保障,能体现产品的差异化优势。
对于有相关家族史或担心孩子出现这类健康问题的家庭,这些责任能提供更全面的保障支持。
额外的意外保险金责任,也能为孩子因意外导致的重疾中症轻症提供额外的经济补偿。
对于活泼好动的少儿来说,意外风险的概率较高,这项责任能进一步强化意外相关的保障力度。
二、奶爸总结
综合来看,信美相互达尔文宝贝计划 12 号是一款保障全面,针对性较强的少儿重疾险产品。
它的基础保障扎实全面,特色责任能覆盖少儿高发的健康问题,同时也存在一定的局限性。
家长在为孩子配置保险时,需要结合家庭的预算保障需求,以及对保险公司的偏好来理性选择。
没有一款保险产品能适合所有家庭,找到匹配自身需求的产品,才能为孩子提供合适的保障。
奶爸建议家长在投保前多对比同类产品,明确各项责任的细节,选择最适合孩子的重疾险方案。
也可以结合家庭的整体保障规划,合理搭配其他险种,为孩子构建更全面的健康保障体系。
奶爸也给大家推荐几款优质的重疾险产品:
1、君龙人寿超级玛丽15号
第一,结节保障超全面
自带保障在原有肺结节基础上,拓展到乳腺/甲状腺结节,范围更广了。
可以说是目前市场上,少有的三大高发结节都有保障的产品。
第二,癌症保障丰富
超玛15号的癌症保障,从早期到晚期,都安排得妥妥的。
本身自带癌症拓展金,
首次确诊原位癌/轻度癌症后,确诊恶性肿瘤—重度,额外赔50%。
如果觉得不够,还可以附加以下保障:
癌症津贴或癌症多次赔(二选一):间隔一定周期后,可以赔一笔钱用于癌症持续治疗,癌症津贴有次数限制,多次赔则不限次数。
癌症重度特药治疗金:确诊癌症后需要吃高价特药,做过相关手术可以赔50%保额。

第三,重疾多次赔灵活选
重疾多次赔可以按需选择:
65周岁版,要求是65岁前确诊,额外赔2次,每次赔120%保额;
另一版则是不限年龄,额外赔2次,每次赔120%保额。

同种不同种都赔,且同种间隔周期短,只要2年
像心脏病术后复发了也能保,不用怕赔过一次就没保障了。
【适合人群】
看中结节、癌症保障,预算不多的朋友。
2、复星联合达尔文12号
第一,自带意外重疾额外赔和住院津贴。
前者因为意外导致首次重疾,可多赔35%基本保额。
等于一张保单覆盖重疾+意外,且是保至终身的双重保障!
后者在60周岁前未发生重疾,60岁后确诊,每天给付0.1%基本保额作为住院津贴。
人一辈子不一定会得重疾,但60岁后难免因小病小痛住院,
达尔文12号这个保障,可以让不确定的赔付变得更确定。
不过,这里需要注意的是,如果后续重疾/身故/全残,
会扣掉累计已给付的住院津贴金额后,再赔付。
第二,可选责任丰富
达尔文12号多重附加保障:
重疾多次赔:分65周岁版和终身版(二选一),满足多种人群需要;
重疾保费补偿:缴费期内发生重疾返还保费,实现“重疾免单”;
疾病关爱金/顶梁柱关爱保险金:家庭责任最重阶段赔更多;
癌症津贴:癌症间隔一定周期就能获得一笔理赔金。
第三,理赔门槛更低
5种特定重疾(如严重心肌炎)、原位癌、癌症津贴赔付,都比同类产品更宽松。
【适合人群】
看重理赔门槛、重疾返还保费的朋友
3、复星联合医联有盟
第一,轻中症保障灵活
必选保障是重疾,像轻中症保障、身故保障,可以加钱获得。
如果预算有限,也可以只买个重疾,先把大病保障做好;
如果预算多一点,建议大家还是要附加轻中症保障。
第二,自带一般医疗金
医联有盟自带医疗金,非常实用:
保单前5年,每年提供报销额度=0.5%*保额,100%报销,
未用完可累计,终身有效,身故/全残一次性赔剩余额度!

像买药、体检、看牙等日常开支,都能用上。
可以说是实打实把钱返还给客户使用!
第三,健康告知非常宽松
健康告知只有4条:
比如过去1年内的检查异常、是否有被医生建议住院或手术;
过去2年内的手术情况以及过去5年内的疾病情况。
针对非常高发的甲状腺/乳腺/肺结节,没有问询是否有进行手术,也没有问询是否多发,
只要结节等级在3级以内,结节直径符合要求,就有机会标体承保!
就连癌症,如果5年前已经治愈,没有复发和转移,
同时不涉及其他健康告知,也有机会投保!
【适合人群】
有健康异常的、注重就医资源和健康管理,看中产品实用性的朋友。
4、瑞华健康华佗1号康泰版
第一,基础保障扎实
轻中重疾保障都涵盖了,且轻症+中症赔付次数共7次,
目前市场上赔付次数算比较高的。
且重疾赔完,轻中症不分组还能继续赔,
不分组的好处就在于,赔付规则更宽松。
第二,性价比高
同样50万保额,保终身,基础保障,分30年交,
30岁人群投保华佗1号康泰版,比超级玛丽和达尔文便宜100元/年!
30年下来立省3000块!
第三,可选保障丰富
如果预算比较多,还可以附加:
重疾多次赔、疾病关爱金、癌症津贴、重疾保费补偿金和身故保障。
都是目前市场上热门可选保障内容,实用性强。
【适合人群】
追求高性价比、看中基础保障全面的朋友。
微信扫一扫
微信扫一扫
关注微信
客服热线
奶爸保

