华贵大麦A款定期寿险,涨幅超低,家庭顶梁柱必备!

奶爸保 2026-04-14 17:56:00
原创

这几年,猝死的新闻是越来越多。

 

每每看到这些,总不免心有戚戚。

 

毕竟作为当代牛马,上有老下有小,身上背着上百万房贷,

 

万一哪天倒下了,就担心自己家人的生活,是否还有依靠。

 

定期寿险作为家庭经济支柱的兜底保险,一直以来都是我非常推荐大家买的。

 

在约定年限内,若被保险人不幸身故或全残,保险公司就一次性赔付约定保额。

 

这笔钱不是给被保险人自己的,而是给家人的生活救命钱。

 

不过3月份,因为定寿赔付率等原因,所有产品都下架了,

 

新上的定期寿险,保费都小涨了一波。

 

像大家比较关心的热门产品——华贵大麦2026A款,也重新升级上线。

 

一起来看看具体保障内容情况,升级后涨了多少?

 

一、华贵大麦2026A款定期寿险保障内容有哪些?

 

其实定期寿险的保障内容都非常简单,华贵大麦2026A款保障内容如下:

 

身故和全残保险金(必选);

猝死关爱金(可选);

麦芽糖失能金(可选);

航空意外身故或全残保险金(可选);

水陆公共交通意外身故或全残保险金(可选)。

 

和大麦2026对比,也就是可选保障多了麦芽糖失能金,其他内容都没有什么变化。



华贵大麦2026A款的保障优势有:

 

1、高额保障,安全感十足

 

买定寿,其实核心买的就是保额。

 

毕竟真的遇到了极端风险,保额就是真金白银能赔到家人手里的钱。

 

钱越多,留下的保障就越厚实,房贷、车贷、娃的学费才越稳。

 

华贵大麦2026A款直接把高保额+免体检做到极致:

 

最高可买400万,足够覆盖大多数家庭的房贷、教育金、父母赡养开支。

 

但需要注意的是:

 

不同年龄、地区和是否有社保,最高可投保额不一样:

 

拿捏不准的朋友,可以咨询我们。



2、猝死+交通额外赔,精准戳中职场人痛点

 

现在职场人熬夜、加班、高压是常态,猝死风险越来越受关注。

 

数据显示:

 

我国每年心源性猝死达54.4万人,平均年龄仅43.8岁,正是家庭支柱的黄金年纪。

 

华贵大麦2026A款可附加猝死关爱金:

 

65岁前猝死,最高可额外赔30万,给高压职场人多一份安心。

 

经常出差、通勤的人,还能附加两项实用责任:

 

航空意外身故/全残:最高赔1000万,飞国内国外都覆盖;

水陆公共交通意外:最高赔800万,高铁、地铁、公交、轮船全包含。

 

3、新增麦芽糖失能金

 

都说一人失能,全家失衡。

 

失能后,没法工作、没收入,身边可能还需要一个人照顾。

 

这种经济压力,细水长流下来,也是蛮大的。

 

而华贵大麦2026A款可附加麦芽糖失能金:

 

经认可医院的专科医生首次确诊达到本合同定义的7种功能损伤失能状态、或意外1-3级伤残(国标),赔付累计已交保费(关爱金)和每月失能金(累计60或120个月)。

 


万一真的出现失能情况,相当于保险公司每月给你发工资,

 

弥补收入缺口,保障更全面。

 

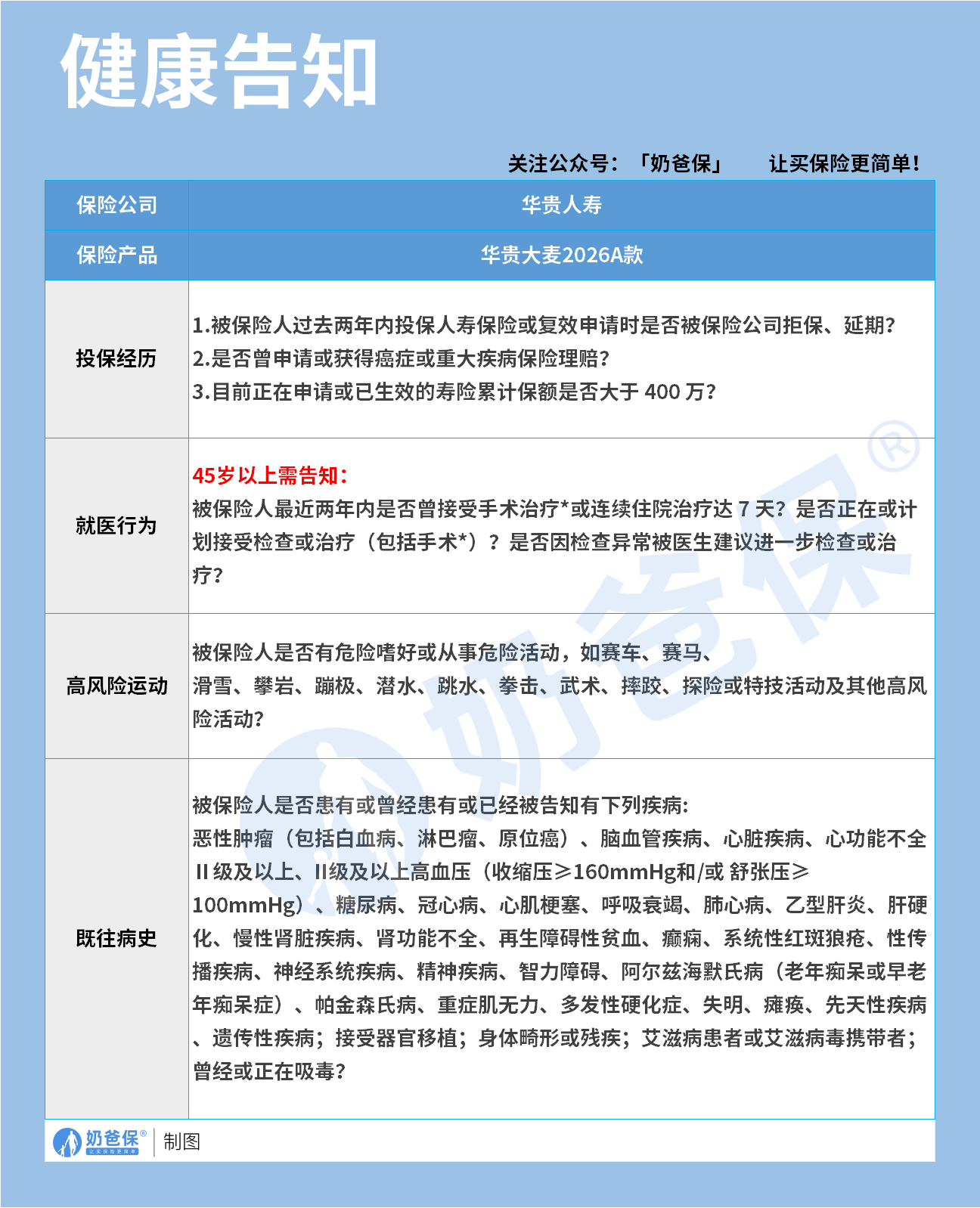
4、健告宽松,投保门槛低

 

和其他同类产品一样,大麦2026A款也是有健康告知的:

 

18-45周岁:3条;

45-60周岁:4条。



没有问及肺结节、甲状腺结节和乳腺结节。

 

但45岁以上多了一条就医行为,会问及到:

 

近两年内的手术或住院情况,以及检查异常需要进一步治疗,略严格一点点。

 

不过也不用太担心,大麦2026A款还支持智能核保+邮件核保,

 

如果有问题,可以进步一核保尝试。

 

二、华贵大麦2026A款涨了多少钱?

 

3月底,定期寿险因赔付率恶化+过往定价过于激进,

 

已全网下架调整。

 

有些朋友比较关心,新上的大麦2026A款,对比大麦2026涨了多少钱?

 

我们以30岁人群为例子,对比了一下:

 


这个涨幅,可以说同类产品里面,也算是比较低的,

 

略有小涨,但没有很多。

 

三、华贵大麦2026A款适合哪些人买?

 

总的来说,定期寿险适合这几种人群:

 

1、家庭经济支柱:

 

家庭经济支柱是家庭收入的主要来源,一旦发生极端风险,整个家庭的经济会瞬间崩塌。

 

传统意义上的三口之家,上有老,下有小,不只是爸爸,

 

即便是全职妈妈也是承担家庭责任的,也需要买定期寿险。

 

2、有房贷/车贷的人:

 

房贷、车贷是家庭最沉重的长期刚性负债,少则几十万,

 

多则上百万,是每月雷打不动的固定支出。

 

一旦遭遇意外,这笔债务不会凭空消失,只会直接转嫁到配偶、父母身上。

 

让家人在承受生离死别的痛苦时,还要被迫扛起巨额欠款,

 

给自己配上华贵大麦 2026A,就是用低保费把负债风险彻底兜底,不让债务压垮整个家庭。

 

3、有娃父母:

 

孩子从幼年到成年,教育、生活、成长的每一笔开销,都是父母沉甸甸的责任。

 

从奶粉、衣物到学费、培训费,十几年的成长投入,是父母想给孩子的安稳未来。

 

一旦作为父母的我们发生意外,孩子的教育资金、生活保障会立刻断档,原本规划好的人生轨道会被彻底打乱。

 

华贵大麦2026A的高保额,能提前预留好孩子的基础教育金、生活费,

 

就算我们无法陪在身边,也能守护孩子安稳长大、完成学业,守住孩子的未来。

 

4、经常出差的职场人:

 

常年奔波出差、往返各地,飞机、高铁、轮船、公交等公共交通是日常标配,交通出行风险远高于普通上班族。

 

高压工作+频繁出行,双重风险叠加,一旦发生意外,

 

不仅家庭失去经济来源,家人还要承受巨大的精神与经济打击。

 

华贵大麦2026A可附加高额航空、水陆公共交通意外责任,把出行风险全面覆盖。

 

让每一次出差都有保障兜底,在外奔波更安心,也给家人最踏实的守护。

 

四、华贵人寿靠谱吗?

 

多人买保险时会有“小公司不靠谱”的顾虑,尤其是面对华贵人寿这种非传统巨头险企时,

 

会有些担心“交了保费没保障”“理赔找不到人”。

 

但在保险行业,【靠谱】从来不是看公司名气大小,而是看监管力度和硬实力。

 

华贵人寿,成立于2017年,注册资本10亿元。

 

背后股东实力非常强——

 

大股东是茅台集团,国家特大型国有企业,

 

实力懂得都懂。

 

第二股东是黔晟国资,是贵州省国资委的下属企业,

 

主要涉及类金融、资产管理、实业经营等领域,拥有雄厚的国资背景和资源整合能力。

 

第三股东是贵州金融控股集团,是省人民政府出资,

 

授权省财政厅为出资人代表的一家国有独资大型地方金融龙头企业,单注册资本就高达400亿。

 

华贵人寿,真的是背靠大树好乘凉,实力必须稳。

 

历年公司总资产稳步增值:

 


核心偿付能力、综合偿付能力和风险评级,也都全部符合监管要求。

 

不加二维码


开业至今累计赔了7个亿,而华贵大麦系列稳站赔付排行榜TOP5:

 

五、奶爸总结

 

定寿买的不是保险,是兜底的底气,是给家人的承诺。

 

我们拼命工作,是为了家人过得更好;

 

一份合适的定寿,是为了防止意外来临时,所有努力付诸东流,家人陷入困境。

 

华贵大麦2026A款用最实在的方式,帮普通家庭守住最核心的风险。

 

如果你也背负着家庭责任,担心自己倒下后家人无依无靠,不妨好好看看这款产品。

 

不用花大钱、不用费精力,就能给家人一份稳稳的安全感。

 

不知道这款产品适不适合你,或者想了解更多产品问题,欢迎随时咨询我们,1V1帮您分析。


大家也可以看看奶爸推荐的优质定期寿险产品:


 

1、投保规则

 

这3款产品的投保年龄、等待期都是一样的,

 

保障期和缴费期略有不同,但也几乎差别不是很大。

 

我们重点来说两点:

 

一个是健康告知,

 

大多数会从以下几个方面进行询问:

 

投保经历、高风险运动和既往病史。

 

只有大麦2026针对45岁以上人群,还多了就医行为问询,

 

内容涉及近两年内的手术或住院情况,以及检查异常需要进一步治疗等。 

 

 

从投保经历来看,三款产品都会问到:

 

最近两年的投保异常经历→3款产品差不多;


重疾理赔经历→定海柱7号额外问询了轻中症理赔;


累计投保保额→擎天柱11号一生中意版更宽松,只问的是最近1年的保额。

 

从高风险运动来看,三款产品都差不多,

 

只有定海柱7号问询是否有长期从事。

 

从既往病史来看,定期寿险问的都是一些重大疾病,

 

比如癌症、冠心病、心肌梗死等。

 

常见的肺结节、甲状腺结节和乳腺结节都没有问。

 

像擎天柱11号一生中意版对先天性心脏病比较友好,心超复查已自行闭合的不在问询范围。

 

拿捏不准的,可以点这里协助核保。

 

另一个是最高保额,

 

单从保额上限来看,大麦2026是最高的,上限是400万。

 

但不同地区、年龄、职业可能略有不同。

 

以大麦2026为例子:

 

 

 

只有超一类和一类地区,18-45岁以内人群,且符合BMI要求,

 

才能买到400万保额。

 

超一类和一类地区如:

 

北京、上海、重庆、广州、深圳、杭州、南京、成都、宁波、苏州、武汉、厦门、佛山。

  

2、必选保障

 

作为定期寿险,其实必选保障,

 

都是差不多的,即都含身故和全残保障。

 

不过这里需要提醒大家的是,

 

身故和全残,只能二赔一。

 

擎天柱11号一生中意版还额外多了一项——家庭守护保障:

 

被保人及法定配偶因同一意外事故身故或全残,额外赔付100%基本保额。

 

 

 

作为家里的双顶梁柱,如果同时出险,对家中双亲和孩子来说,打击真的太大了。

 

这个双倍保额保障,至少可以让父母孩子在经济上有足够多的补偿和支持。

 

而且,这里说的是【出险时】存在法定配偶,

 

即买的时候不管是否结婚,婚后都会额外获得这个保障。

 

所以,如果是夫妻双方投保,擎天柱11号一生中意版有机会赔得更多。

 

3、可选保障

 

3款产品都含猝死关爱金+交通意外身故或全残。

 

只是赔付力度略有不同。

 

定海柱7号还多了个身故或全残特别关爱金:

 

45周岁后,身故或全残额外赔50%保额。

 

如果比较看重特殊年龄赔付比例的,可以重点考虑。


如果你想详细了解上述几款定期寿险测评,也可以联系奶爸~


标签:
热门工具
1000+产品评测
您选的保险坑不坑,一目了然
1对1保险方案定制
免费定制专属保险方案
保险知识库
能解答您投保前中后90%的疑问
产品对比
智能对比多款产品优缺点
{{msg}}
称呼
先生
女士
电话号码
验证码
问题类型
您的信息仅供预约咨询所用,不泄露至任何第三方或用于其他用途
关注微信公众号『奶爸保』
扫一扫
公众号二维码弹窗