在家庭资产配置和风险保障的体系中,定期寿险往往容易被忽视。
很多人专注于重疾险和医疗险,却忽略了对 “家庭经济支柱” 生命价值的保障。
定期寿险作为以被保险人死亡或全残为给付条件、保障期限固定的保险,其核心作用是对冲早逝风险。
它能在家庭经济支柱遭遇不幸时,提供一笔现金流,偿还房贷车贷,覆盖子女教育和父母赡养开支。
对于上有老下有小、背负巨额债务的成年人来说,定期寿险不是可有可无,而是刚需。
判断是否需要购买,核心取决于家庭经济责任的轻重,而非个人的身体状况或财富多少。
如果家庭目前没有负债,且子女已独立、无赡养压力,定期寿险的配置优先级可以适当降低。
但只要家庭仍依赖你维持运转,无论收入高低,配置一份定期寿险都非常有必要,能给家人兜底。
一、定期寿险有必要买吗?哪款定期寿险靠谱?
定期寿险的核心价值,在于用极低的成本撬动高额的生命保障,覆盖家庭财务缺口。
它只保障特定时间段,比如 20 年、30 年或保至 60/70 岁,保费远低于终身寿险,性价比极高。
对于背负房贷的年轻家庭,定期寿险能确保即使家庭支柱倒下,银行贷款也能被覆盖,房产不被处置。
对于有年幼子女的家庭,它能确保孩子在成年前,能够获得稳定的资金支持,完成学业。
定期寿险的理赔条件简单且严格,仅针对身故或全残,无繁琐的医疗理赔流程,赔付金可自由支配。
它不具备储蓄和理财功能,纯保障属性,因此能以最经济的方式解决最核心的风险担忧。
购买定期寿险,本质是一种 “责任转移”,将无法承受的巨额经济风险转移给保险公司。
从风险概率来看,人身风险无法预测,定期寿险提供的是心理上的安宁和财务上的确定性。
很多人觉得自己身体好不会出事,这恰恰是最危险的想法,风险降临前从不会打招呼。
定期寿险是家庭责任的具象化体现,是成年人对家庭责任感的最直接表达。
定期寿险的选择,需重点关注保额、保障期限、缴费期和健康告知四个核心维度。
保额的设定需覆盖家庭负债总额、未来 5-10 年的家庭开支、子女教育金及父母赡养费用。
一般建议保额为家庭年收入的 5-10 倍,或直接覆盖剩余房贷总额,确保家庭能维持现有生活水平。
保障期限建议覆盖家庭责任最重的时期,通常与房贷剩余年限一致,或保至 60/65 岁退休年龄。
若退休后无债务压力且子女独立,保障期限无需过长,可有效控制保费成本。
缴费期限建议尽量拉长,选择与保障期限一致或更长的缴费期,能最大程度降低每年的保费压力。
健康告知是投保前提,定期寿险健康告知较宽松,主要询问吸烟史、既往病史、职业类别等。
1-6 类职业通常可正常投保,高危职业需筛选特定产品,吸烟人群保费可能会有小幅上浮。
投保时需如实告知健康状况,避免因隐瞒导致理赔纠纷,诚信是投保的第一原则。
产品的免责条款、等待期(通常为 90 天)、全残定义也需仔细阅读,确保符合自身需求。

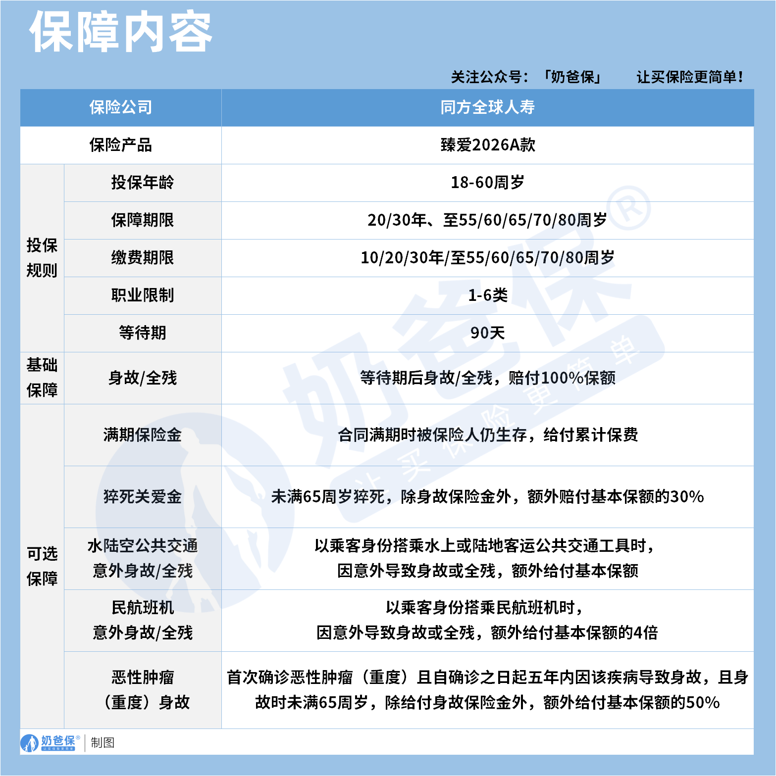
同方全球人寿推出的臻爱 2026A 款定期寿险,是当前市场上表现优异的定期寿险产品。
该产品投保年龄覆盖 18-60 周岁,等待期仅 90 天,职业限制宽松,支持 1-6 类职业投保。
保障期限选择灵活,可选择 20/30 年,或保至 55/60/65/70/80 周岁,适配不同人生阶段需求。
缴费期限同样丰富,支持 10/20/30 年交,或选择保至特定年龄的趸交 / 按年龄缴费方式。
基础保障责任为身故 / 全残保障,等待期后出险赔付 100% 基本保额,责任清晰、赔付直接。
满期保险金责任是一大亮点,合同满期时被保险人仍生存,可赔付累计已交保费,实现资金返还。
可选保障责任全面,可根据需求灵活附加,满足不同家庭的个性化保障需求。
猝死关爱金可选,未满 65 周岁猝死,额外赔付 30% 基本保额,契合成年人猝死风险高发需求。
水陆空公共交通意外身故 / 全残保障,意外导致的身故 / 全残额外赔付 100% 基本保额,强化意外保障。
民航航班意外身故 / 全残保障,意外导致的身故 / 全残额外赔付 400% 基本保额,航空意外保障力度拉满。
恶性肿瘤(重度)身故保障可选,确诊 5 年内因该病身故且未满 65 周岁,额外赔付 50% 基本保额。

以 30 岁投保 100 万保额为例,不同保障期限和缴费期下,男性保费最低 1254 元,女性最低 684 元,性价比突出。
产品整体兼顾了基础保障、特色附加责任、灵活选择和高性价比,是家庭经济支柱配置定期寿险的优质选择。
投保前需结合自身家庭负债、收入情况、职业风险,确定合适保额与保障期限,确保保障精准覆盖。
二、奶爸总结
定期寿险是家庭保障体系中不可或缺的一环,尤其对家庭经济支柱而言,配置价值极高。
它以低成本转移高风险,确保家庭在遭遇重大变故时,不会因经济崩塌而陷入绝境。
选择定期寿险时,需精准匹配家庭责任需求,合理规划保额、保障期限,结合健康状况筛选产品。
同方全球臻爱 2026A 款等产品,凭借灵活的保障责任、宽松的投保规则和高性价比,成为优质之选。
配置定期寿险不是一次性行为,可随家庭责任变化而调整,确保保障始终适配自身需求。
为家庭负责,为自己留一份保障,定期寿险是每个成年人都应纳入的基础配置,早买早安心。
奶爸也给大家推荐几款目前值得选择的终身寿险产品:
1、一生中意福享版(分红型)
中意人寿经典款——一生中意系列!
虽然保底收益都在1.3%左右,但演示利率是目前少有的4.25%产品。
叠加分红收益后,封闭期只有7年,
10年预期红利IRR达1.8%以上,最高红利IRR有机会超过3.2%,目前5款产品最高。
保单权益丰富、增值服务又多,资金周转更方便。
【适用人群】
能接受较低的确定性,来换取更高的分红预期的朋友。
2、一生中意鑫享版(分红型)
同样也出自中意人寿热门IP,但和福享版优点不一样的是,
鑫享版的保底收益更高一点,演示红利就下调了些。
30岁女性,5年交,年交10万,叠加红利收益,
封闭期只有7年,而持有10年预期IRR就超过1.5%,
最高无限接近3%!
【适用人群】
追求更稳定收益、看重保司综合实力、产品保单权益的朋友。
3、鸿利鑫享3.0(分红型)
陆家嘴国泰人寿出品,和中意人寿一样,有着20多年的分红险运营经验。
保司实力出众,产品也很优秀:
30岁女性,5年交,年交10万,单保证收益最高也超过1.5%,
如果叠加红利收益,最高超过3.1%!
可以说两者都兼得。
【适用人群】
看中保司综合实力,兼顾保底+分红的朋友。
4、悦享盈佳福享版(分红型)
中邮人寿出品,妥妥的大保司系分红险。
且投保门槛超低的,年交5000元起就能买了,普通工薪阶层都能拥有!
30岁女性,5年交,年交10万,
单看保证收益,比鸿利鑫享3.0还略高一点点。
附加红利收益后,封闭期只有6年,
持有10年,预期红利超过1.7%,最高有机会超过3.1%!
【适用人群】
看中大品牌产品、预算不多,兼顾保底+分红收益的朋友。
5、光明至尊乐享版(分红型)
光大永明人寿的爆款系列——光明至尊,一直以来好评都非常不错。
新上的光明至尊乐享版,前期现价增长非常快,
单看保证收益,回本只要8年;叠加分红只要6年。
而且,保证收益是这里面最高的:
30岁女性,5年交,年交10万,最高超过1.6%!
如果叠加红利收益,
保单第10年,预期红利IRR>2%,市场少有,
最高预期红利IRR>3%
【适用人群】
看中前期回本速度快、保证收益高,有养老社区需求朋友。
想要了解产品详细信息的朋友,也可以私聊奶爸~
微信扫一扫
微信扫一扫
关注微信
客服热线
奶爸保

