对于每一个上有老下有小,背负着家庭责任的人来说,
定期寿险都是一份不可或缺的兜底保障。
当意外或疾病突然降临,我们无法再陪伴家人前行时,
这份保单能为他们留下一笔足额的资金,撑起整个家庭的未来。
今天要和大家详细介绍的,就是和泰人寿最新推出的擎天柱12号定期寿险泰然一生版,
这款产品在保障责任健康告知和保费定价上,
都有着非常亮眼的表现,是当下定期寿险市场中极具竞争力的一款产品。
一、和泰人寿最新推出的擎天柱12号定期寿险泰然一生版保障如何?

保障责任全面,健康告知宽松友好和泰人寿擎天柱12号定期寿险泰然一生版,
首先在投保规则上就给了用户充分的选择空间。
投保年龄覆盖18到60周岁,绝大多数有家庭责任的人群都能符合投保要求。
保险期间可以选择20年30年,也可以选择保至60周岁65周岁70周岁,
可以根据自己的家庭责任周期灵活选择。
交费方式同样灵活,支持10年20年30年交,也可以选择交至59周岁64周岁69周岁,刚好对应保障到期的年龄,能让用户在工作期间完成缴费,退休后无需再承担保费压力。
产品的等待期为90天,等待期内出险仅退还已交保费,等待期后则按照合同约定赔付。
保额方面,支持10万到350万的基本保额选择,可以根据自己的家庭负债子女教育老人赡养等需求,定制合适的保额。
在核心保障上,产品延续了定期寿险的基础责任,被保人身故或全残,
即可赔付100%基本保额,这是定期寿险最核心的功能,也是守护家庭的基础。
除了基础责任,产品还加入项特色保障,进一步提升了保障力度。
其中家庭守护金责任,是这款产品的一大亮点。
当被保人和法定配偶因同一意外身故或全残时,
除了赔付基础的身故全残保险金,还会额外赔付100%基本保额。
这项责任对于夫妻双方共同承担家庭责任的家庭来说,意义重大。
如果夫妻二人遭遇共同意外,双倍的赔付金额能给孩子和老人留下更充足的生活资金,
彻底解决家庭的后顾之忧。
除了基础和特色保障,产品还提供可选的意外身故或全残保险金责任,可以根据自己的出行需求灵活附加。
其中,比较重要的是猝死责任。
当下社会,年轻人工作压力大,猝死风险逐年升高,
这款产品针对65周岁前的猝死,提供额外30%保额的赔付,赔付上限为50万。
这项责任不需要额外附加,是基础保障自带的内容,
相当于给被保人多了一层针对猝死风险的防护,
对于经常加班熬夜的上班族来说,是非常贴心的补充。
航空意外责任,额外赔付400%基本保额,
对于经常出差乘坐飞机的人群来说,这项责任能提供极高的保障力度。
水陆公共交通意外责任,额外赔付100%基本保额,
覆盖了日常乘坐地铁公交火车轮船等出行场景。
法定节假日自驾车或乘坐责任,额外赔付50%基本保额,满足了节假日出行的保障需求。
三项可选责任覆盖了绝大多数出行场景,用户可以按需选择,让保障更贴合自己的生活。
在健康告知方面,产品针对不同年龄段设置了差异化的告知要求,
对不同人群都非常友好。
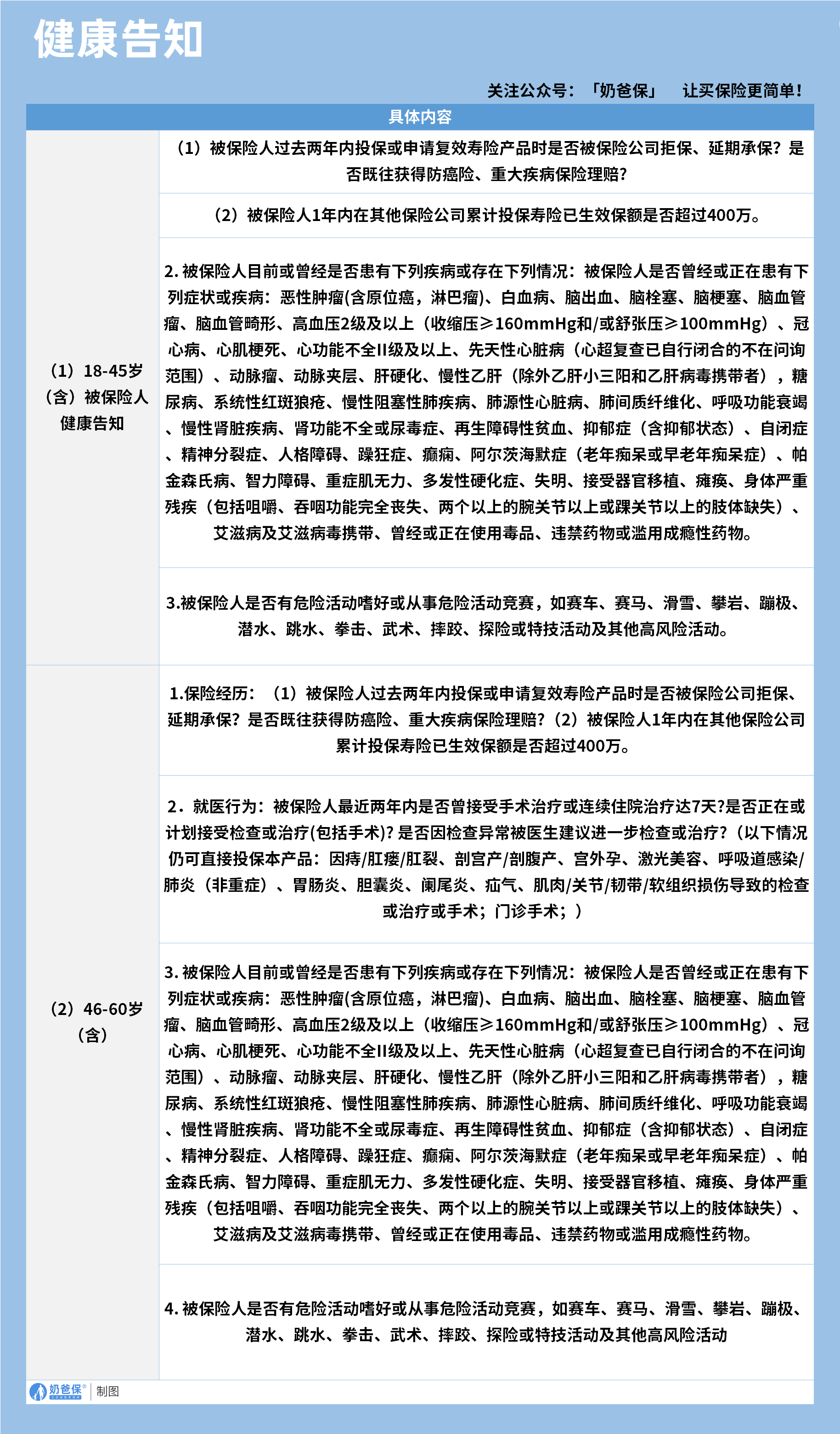
18到45周岁的被保人,健康告知分为三个部分。
第一部分是保险经历询问,
询问过去两年内投保或申请复效寿险产品时是否被保险公司拒保延期承保,
是否既往获得防癌险重大疾病保险理赔,
同时询问1年内在其他保险公司累计投保寿险已生效保额是否超过400万。
第二部分是疾病询问,涵盖多种疾病
第三部分是危险活动嗜好询问。
对于46到60周岁的被保人,
健康告知在18到45岁版本的基础上,增加了就医行为的询问。
具体询问被保人最近两年内是否曾接受手术治疗或连续住院治疗达7天,
是否正在或计划接受检查或治疗包括手术,
是否因检查异常被医生建议进一步检查或治疗。
同时明确部分情况可直接投保,
这意味着很多常见的小手术小疾病,都不会影响投保,大大降低了投保门槛。
46到60岁版本的疾病询问和危险活动询问,
与18到45岁版本保持一致,同时保留了保险经历的询问。
整体来看,这款产品的健康告知非常宽松。
二、和泰人寿最新推出的擎天柱12号定期寿险保费贵吗?
和泰人寿擎天柱12号定期寿险泰然一生版,
在保费定价上做到了高性价比,同时提供了丰富的保障计划,满足不同人群的需求。
从男性保费来看,不同年龄不同保障计划的保费都非常亲民。
25岁男性选择保至60周岁交至59周岁,
100万保额年交保费仅945元,150万保额年交1417.5元,200万保额年交1890元。
30岁男性同样保障计划,
100万保额年交1112元,150万保额年交1668元,200万保额年交2224元。
35岁男性,100万保额年交1326元,150万保额年交1899元,200万保额年交2652元。
如果选择保至65周岁交至64周岁,
25岁男性100万保额年交1256元,30岁男性年交1472元,35岁男性年交1751元。
选择保至70周岁交至69周岁,
25岁男性100万保额年交1670元,30岁男性年交1950元,35岁男性年交2304元。
对于需要短期保障的人群,保20年交20年的计划也非常划算,
25岁男性100万保额年交仅426元,30岁男性年交642元,35岁男性年交1008元。
女性的保费相比男性更低,性价比更加突出。
25岁女性选择保至60周岁交至59周岁,
100万保额年交仅519元,150万保额年交778.5元,200万保额年交1038元。
30岁女性同样保障计划,100万保额年交609元,
150万保额年交913.5元,200万保额年交1218元。
35岁女性,100万保额年交727元,
150万保额年交1090.5元,200万保额年交1454元。
选择保至65周岁交至64周岁,
25岁女性100万保额年交709元,30岁女性年交831元,35岁女性年交990元。
保至70周岁交至69周岁,
25岁女性100万保额年交997元,30岁女性年交1164元,35岁女性年交1378元。
保20年交20年的计划,
25岁女性100万保额年交仅224元,30岁女性年交337元,35岁女性年交542元。
从保费结构可以看出,产品的保费随着年龄增长而上升,
符合定期寿险的定价规律,
同时不同保障期限的保费梯度合理,用户可以根据自己的需求灵活选择。
对于背负房贷的家庭支柱来说,选择保至60周岁或65周岁,
刚好覆盖房贷还款周期,保费压力小,保障力度足。
对于刚步入社会的年轻人来说,选择20年保障期,保费极低,
用很少的钱就能获得足额的保障。
对于希望覆盖更长家庭责任周期的人群,
保至70周岁的计划也能以合理的保费,提供长期的保障。
同时产品的交费方式灵活,交至对应年龄的交费方式,
让用户在工作期间完成缴费,退休后无需再承担保费,完美匹配人生的收入周期。
三、奶爸总结
和泰人寿擎天柱12号定期寿险泰然一生版,
是一款保障全面健康告知宽松保费性价比极高的定期寿险产品,
适合绝大多数有家庭责任的人群投保。
产品的核心优势非常突出,首先保障责任全面,基础身故全残责任扎实。
对于每一个为家庭打拼的人来说,定期寿险不是为了自己,
而是为了给家人一份确定的未来。
和泰人寿擎天柱12号定期寿险泰然一生版,
用扎实的保障宽松的投保门槛亲民的保费,成为了家庭责任的坚实后盾。
如果你正在为自己和家人配置定期寿险,
这款产品绝对是值得重点考虑的选择,用一份保单,守护家庭的稳稳幸福。
大家也可以看看奶爸推荐的优质定期寿险产品:

1、投保规则
这3款产品的投保年龄、等待期都是一样的,
保障期和缴费期略有不同,但也几乎差别不是很大。
我们重点来说两点:
一个是健康告知,
大多数会从以下几个方面进行询问:
投保经历、高风险运动和既往病史。
只有大麦2026针对45岁以上人群,还多了就医行为问询,
内容涉及近两年内的手术或住院情况,以及检查异常需要进一步治疗等。

从投保经历来看,三款产品都会问到:
最近两年的投保异常经历→3款产品差不多;
重疾理赔经历→定海柱7号额外问询了轻中症理赔;
累计投保保额→擎天柱11号一生中意版更宽松,只问的是最近1年的保额。
从高风险运动来看,三款产品都差不多,
只有定海柱7号问询是否有长期从事。
从既往病史来看,定期寿险问的都是一些重大疾病,
比如癌症、冠心病、心肌梗死等。
常见的肺结节、甲状腺结节和乳腺结节都没有问。
像擎天柱11号一生中意版对先天性心脏病比较友好,心超复查已自行闭合的不在问询范围。
拿捏不准的,可以点这里协助核保。
另一个是最高保额,
单从保额上限来看,大麦2026是最高的,上限是400万。
但不同地区、年龄、职业可能略有不同。
以大麦2026为例子:

只有超一类和一类地区,18-45岁以内人群,且符合BMI要求,
才能买到400万保额。
超一类和一类地区如:
北京、上海、重庆、广州、深圳、杭州、南京、成都、宁波、苏州、武汉、厦门、佛山。
2、必选保障
作为定期寿险,其实必选保障,
都是差不多的,即都含身故和全残保障。
不过这里需要提醒大家的是,
身故和全残,只能二赔一。
擎天柱11号一生中意版还额外多了一项——家庭守护保障:
被保人及法定配偶因同一意外事故身故或全残,额外赔付100%基本保额。

作为家里的双顶梁柱,如果同时出险,对家中双亲和孩子来说,打击真的太大了。
这个双倍保额保障,至少可以让父母孩子在经济上有足够多的补偿和支持。
而且,这里说的是【出险时】存在法定配偶,
即买的时候不管是否结婚,婚后都会额外获得这个保障。
所以,如果是夫妻双方投保,擎天柱11号一生中意版有机会赔得更多。
3、可选保障
3款产品都含猝死关爱金+交通意外身故或全残。
只是赔付力度略有不同。
定海柱7号还多了个身故或全残特别关爱金:
45周岁后,身故或全残额外赔50%保额。

如果比较看重特殊年龄赔付比例的,可以重点考虑。
如果你想详细了解上述几款定期寿险测评,也可以联系奶爸~
微信扫一扫
微信扫一扫
关注微信
客服热线
奶爸保

