青云卫6号核保放宽了,孩子有这些小毛病也能买保险!

奶爸保 2026-04-14 17:49:00
原创

作为宝妈宝爸,谁没为孩子的保险操过心?

 

各种做功课、看攻略,好不容易了解清楚了,

 

准备要买的时候,因为孩子早产、地中海贫血等各种健康异常,

 

意外险还好,重疾险就很难买得上。

 

现在机会来了!

 

招商仁和青云卫6号少儿重疾险,正在进行限时核保放宽,

 

很多之前买不了保险的孩子,现在都有机会正常承保了!

 

我们抓紧时间来看看。

 

一、青云卫6号重疾险核保放宽政策

 

青云卫6号重疾险这次核保放宽的时间是:

 

即日起——6月30日,针对少儿常见的20 +种健康问题,

 

只要满足条件,都可以走人工核保,有机会标体承保。

 


我帮大家分了几类,看看你家娃有没有中:

 

1、新生儿&早产相关问题

 

包括早产儿/难产、足月低体重儿、新生儿黄疸/高胆红素血症、胎儿窘迫、轻度窒息等问题。

 

以常见早产儿/难产为例子:

 

出生孕周满36周及以上,出生时无异常,目前已满3个月且儿保检查无异常。

 

有机会标体承保!

 

2、血液相关问题

 

包括蚕豆病、地中海贫血。

 

以蚕豆病为例子:

 

无贫血或轻度贫血,无其他并发症,有机会标体承保。

 

3、感染&炎症问题

 

包括普通肺炎、泌尿系感染、结膜炎、泪管炎和手足口病等。

 

以常见肺炎为例子:

 

未入住ICU治疗,已痊愈满1个月,无后遗症或并发症。

 

有机会标体承保。

 

4、皮肤问题

 

包括皮炎、湿疹、皮肤血管瘤。

 

比如皮肤血管瘤,最大直径≤3cm且未被建议手术,或已手术切除。

 

有机会买上。

 

5、消化&外科小问题

 

急性肠套叠住院、肠系膜淋巴结肿大、先天性巨结肠、脐疝、隐睾、尿道下裂、鞘膜积液、精索静脉曲张。

 

比如急性肠套叠住院,痊愈出院,复查无异常,就能正常卖了。

 

6、发育&其他常见问题

 

臀纹不对称/髋关节发育不良、心脏瓣膜返流、单纯性热性痉挛、高热惊厥、抽动障碍/多动症、新生儿甲状腺功能减退、川崎病、斜视等。

 

比如心脏瓣膜返流,已排除其他心脏疾病,仅为二尖瓣/三尖瓣轻度返流,无相关临床症状

 

也有机会买上。

 

不过,这里需要说明的是:

 

以上情况仅针对单项异常,提供完整病历和检查报告后可进入人工核保评估;

 

若合并多项异常,也可提交资料综合评估,最终结果以保险公司核保意见为准。

 

需要核保协助的,可以咨询我们。

 

二、青云卫6号重疾险怎么样?

 

除了这次核保放宽,青云卫6号作为大公司的少儿重疾险,

 

保障本身也足够能打:

 

1、央企背景,大品牌更安心

 

青云卫6号由招商仁和人寿承保,股东是招商局和中国移动,属于妥妥的央企背景,

 

对于看重大品牌的家长来说,安全感拉满。

 

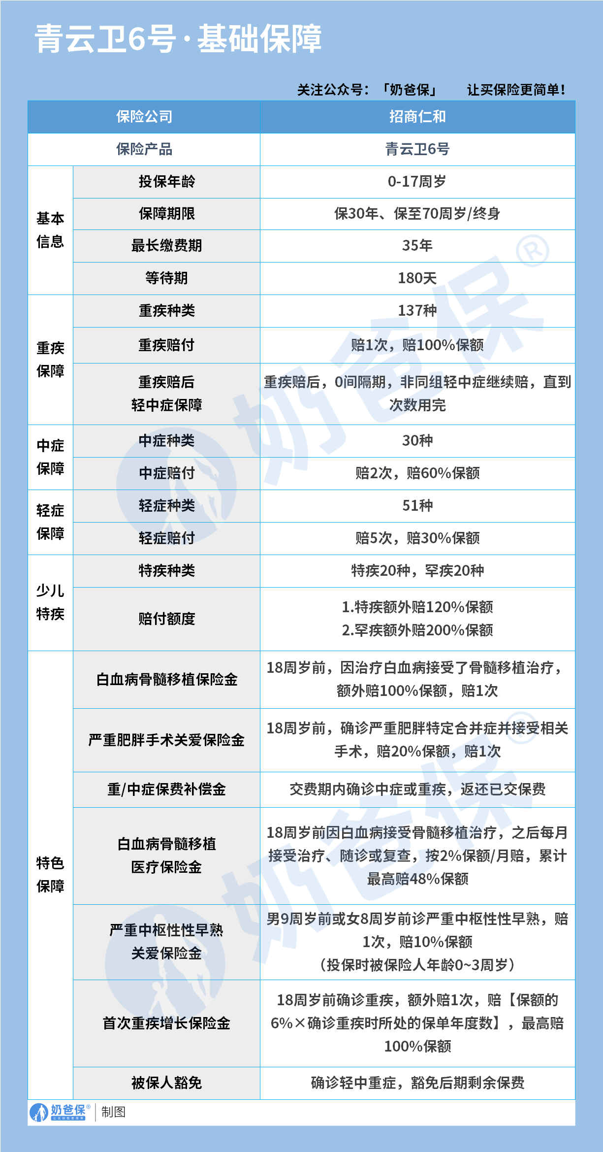
2、基础保障全面,重疾保额会长大

 


基础的轻中重疾保障,全都有,

 

而且重疾赔付后,非同组的中轻症依然可以赔,无间隔期,实用性很强。

 

针对20种高发少儿特疾/罕见病,也有额外赔:

 

特疾额外赔120%保额,罕见病额外赔200%保额,

 

能覆盖治疗、康复的大部分费用。

 

同时还自带多种特色保障,比如:

 

白血病骨髓移植金、白血病骨髓移植医疗金、严重肥胖手术关爱金、严重中枢性性早熟关爱金、首次重疾增长金和被保人豁免。

 

就拿首次重疾增长金来说,可以说是整个行业首创:

 

18周岁前确诊重疾,额外赔1次,

 

赔【保额的6%×确诊重疾时所处的保单年度数】,最高赔100%保额。

 

等于保额每年按6%单利递增,17年后最高可以涨到100%!


举个例子:

 

比如老王给0岁儿子买了50万保额的青云卫6号,

 

如果在保单第10年,老王的儿子出险了,那么重疾可获赔:

 

50万(基础重疾赔付)+50万*6%*10年(首次重疾增长金赔付)=80万

 

如果在保单第17年出险,那么重疾可获赔:

 

50万(基础重疾赔付)+50万*6%*17年(首次重疾增长金赔付)=100万

 

因为最高可赔是100%保额,所以最终赔的是100万,等于双倍赔付!

 

这是一份和孩子共同成长的保额,越往后孩子能赔到手的钱就越多。

 

至少不用担心通货膨胀,未来保额够不够用的问题了。

 

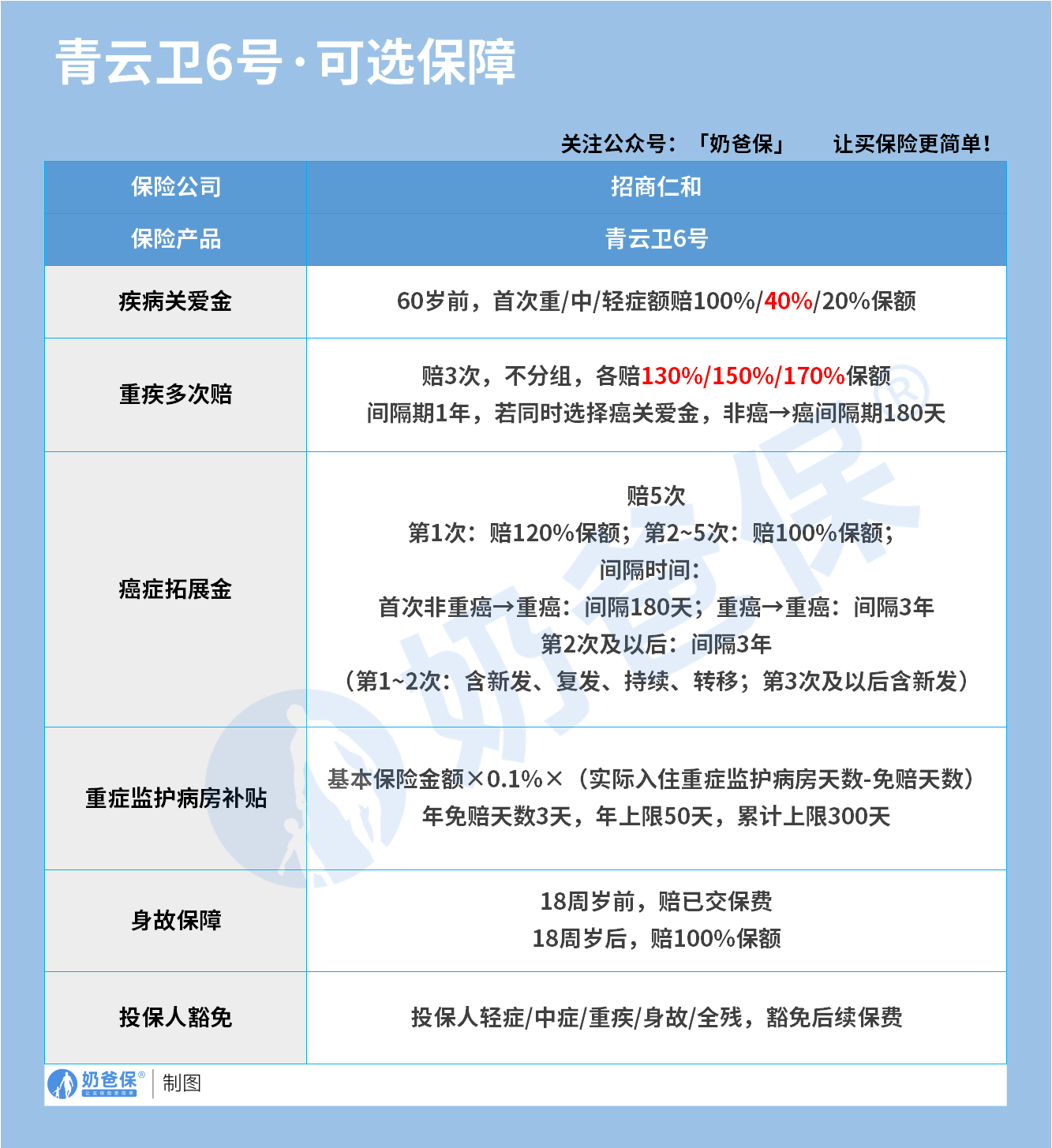
3、可选责任丰富,按需搭配不踩坑

 

可以根据预算选择附加责任:



就拿重疾多次赔来说,

 

附加后,孩子在60岁前,重疾可以额外赔3次,

 

每次各赔130%/150%/170%保额。

 

如果希望多赔一些,可以附加疾病关爱金:

 

60岁前,首次重/中/轻症额赔100%/40%/20%保额。

 

比如买50万保额,60岁前出险,重疾最高可赔100万!

 

4、增值服务实用,覆盖就医全流程

 

包含少儿全周期健康管理服务,比如重疾绿通、住院垫付、二次诊疗意见等,

 

孩子生病时不用自己排队找资源,省心又省力。

 

三、青云卫6号重疾险值得买吗?

 

市面上热门的少儿重疾险还有大黄蜂16号、小青龙、达尔文宝贝计划等,

 

很多家长纠结到底选哪个,我帮大家做了个对比:

 


这几款产品都是目前市面上优质的少儿重疾险,保障都非常全面,

 

那怎么选呢?

 

青云卫6号:

 

核心优势是大公司+核保放宽+保额增长/白血病保障超全面,

 

适合孩子有健康异常、其他产品买不了的家庭,同时看重品牌和服务的家长。

 

大黄蜂16号全能版/旗舰版:

 

两款产品性价比非常高。

 

看中特疾+少儿心理疾病保障的朋家长友,推荐大黄蜂16号全能版;

看中医疗资源、以及先天性疾病保障的家长朋友,推荐大黄蜂16号旗舰版。

 

小青龙8号A款:

 

核心优势是重疾/罕见/特疾赔付次数多+特定先天性疾病也能赔。

 

适合追求赔付次数、想要更全面保障,想保先天性疾病的家长。

 

达尔文宝贝计划12号:

 

核心优势是部分疾病核保宽松+卵孔未闭关爱金+部分疾病的理赔门槛低。

 

适合身体健康有异常、追求较低理赔门槛的家长。

 

妈咪保贝爱常在B款:

 

核心优势是孤独/自闭症保障+放宽5种重疾理赔+三同条款。

 

适合追求性价比以及关注儿童心理疾病保障的家长朋友。

 

四、奶爸总结

 

给孩子买保险,从来都不是一件容易的事,

 

尤其是孩子有一点健康异常的时候,那种无力感很多家长都体会过。

 

但这次青云卫6号的限时核保放宽,给了很多非标体孩子一个获得保障的机会,

 

而且本身作为大公司的产品,保障也足够全面。

 

当然,保险没有绝对的好坏,只有适不适合。

 

如果你的孩子健康状况完美,预算有限,大黄蜂16号这类高性价比的产品依然是很好的选择;

 

但如果你的孩子因为一些小毛病被拒保过,或者你更看重大公司的品牌和服务,那这次的核保窗口,一定不要错过。

 

毕竟,给孩子的保障,早一天配置,早一天安心。

 

如果你不确定孩子的情况能不能过核保,或者不知道怎么搭配保障,

 

可以咨询我们,一对一帮您整理好核保资料清单和保障配置方案,省时省力更省心!

奶爸也给大家推荐几款优质的重疾险产品: 

  

 

1、君龙人寿超级玛丽15号

 

第一,结节保障超全面

 

自带保障在原有肺结节基础上,拓展到乳腺/甲状腺结节,范围更广了。

 

可以说是目前市场上,少有的三大高发结节都有保障的产品。

 

第二,癌症保障丰富

 

超玛15号的癌症保障,从早期到晚期,都安排得妥妥的。

 

本身自带癌症拓展金,

 

首次确诊原位癌/轻度癌症后,确诊恶性肿瘤—重度,额外赔50%。

 

如果觉得不够,还可以附加以下保障:

 

癌症津贴或癌症多次赔(二选一):间隔一定周期后,可以赔一笔钱用于癌症持续治疗,癌症津贴有次数限制,多次赔则不限次数。

 

癌症重度特药治疗金:确诊癌症后需要吃高价特药,做过相关手术可以赔50%保额。

 

 

 

第三,重疾多次赔灵活选

 

重疾多次赔可以按需选择:

 

65周岁版,要求是65岁前确诊,额外赔2次,每次赔120%保额;


另一版则是不限年龄,额外赔2次,每次赔120%保额。 

 

 

同种不同种都赔,且同种间隔周期短,只要2年

 

像心脏病术后复发了也能保,不用怕赔过一次就没保障了。

 

【适合人群】

 

看中结节、癌症保障,预算不多的朋友。

 

2、复星联合达尔文12号

 

第一,自带意外重疾额外赔和住院津贴。

 

前者因为意外导致首次重疾,可多赔35%基本保额。

 

等于一张保单覆盖重疾+意外,且是保至终身的双重保障!

 

后者在60周岁前未发生重疾,60岁后确诊,每天给付0.1%基本保额作为住院津贴。

 

人一辈子不一定会得重疾,但60岁后难免因小病小痛住院,

 

达尔文12号这个保障,可以让不确定的赔付变得更确定。

 

不过,这里需要注意的是,如果后续重疾/身故/全残,

 

会扣掉累计已给付的住院津贴金额后,再赔付。

 

第二,可选责任丰富

 

达尔文12号多重附加保障:

 

重疾多次赔:分65周岁版和终身版(二选一),满足多种人群需要;

 

重疾保费补偿:缴费期内发生重疾返还保费,实现“重疾免单”;

 

疾病关爱金/顶梁柱关爱保险金:家庭责任最重阶段赔更多;

 

癌症津贴:癌症间隔一定周期就能获得一笔理赔金。

 

第三,理赔门槛更低

 

5种特定重疾(如严重心肌炎)、原位癌、癌症津贴赔付,都比同类产品更宽松。

 

【适合人群】

 

看重理赔门槛、重疾返还保费的朋友

 

3、复星联合医联有盟

 

第一,轻中症保障灵活

 

必选保障是重疾,像轻中症保障、身故保障,可以加钱获得。

 

如果预算有限,也可以只买个重疾,先把大病保障做好;

 

如果预算多一点,建议大家还是要附加轻中症保障。

 

第二,自带一般医疗金

 

医联有盟自带医疗金,非常实用:

 

保单前5年,每年提供报销额度=0.5%*保额,100%报销,

 

未用完可累计,终身有效,身故/全残一次性赔剩余额度!

 

 

 

像买药、体检、看牙等日常开支,都能用上。

 

可以说是实打实把钱返还给客户使用!

 

第三,健康告知非常宽松

 

健康告知只有4条:

 

比如过去1年内的检查异常、是否有被医生建议住院或手术;

 

过去2年内的手术情况以及过去5年内的疾病情况。

 

针对非常高发的甲状腺/乳腺/肺结节,没有问询是否有进行手术,也没有问询是否多发,

 

只要结节等级在3级以内,结节直径符合要求,就有机会标体承保!

 

就连癌症,如果5年前已经治愈,没有复发和转移,

 

同时不涉及其他健康告知,也有机会投保!

 

【适合人群】

 

有健康异常的、注重就医资源和健康管理,看中产品实用性的朋友。

 

4、瑞华健康华佗1号康泰版

 

第一,基础保障扎实

 

轻中重疾保障都涵盖了,且轻症+中症赔付次数共7次,

 

目前市场上赔付次数算比较高的。

 

且重疾赔完,轻中症不分组还能继续赔,

 

不分组的好处就在于,赔付规则更宽松。

 

第二,性价比高

 

同样50万保额,保终身,基础保障,分30年交,

 

30岁人群投保华佗1号康泰版,比超级玛丽和达尔文便宜100元/年!

 

30年下来立省3000块!

 

第三,可选保障丰富

 

如果预算比较多,还可以附加:

 

重疾多次赔、疾病关爱金、癌症津贴、重疾保费补偿金和身故保障。

 

都是目前市场上热门可选保障内容,实用性强。

 

【适合人群】

 

追求高性价比、看中基础保障全面的朋友。


想要了解产品详细信息的朋友,也可以私聊奶爸~


标签:
热门工具
1000+产品评测
您选的保险坑不坑,一目了然
1对1保险方案定制
免费定制专属保险方案
保险知识库
能解答您投保前中后90%的疑问
产品对比
智能对比多款产品优缺点
{{msg}}
称呼
先生
女士
电话号码
验证码
问题类型
您的信息仅供预约咨询所用,不泄露至任何第三方或用于其他用途
关注微信公众号『奶爸保』
扫一扫
公众号二维码弹窗