一生中意系列分红型终身寿险,是当下长期财富规划赛道里的热门产品,
每天都有朋友来咨询相关细节,
其中问得最集中的,就是承保主体和高龄投保这两个关键问题。
究竟一生中意是哪个保险公司的产品?一生中意50岁还能买吗?
奶爸来为大家解读:
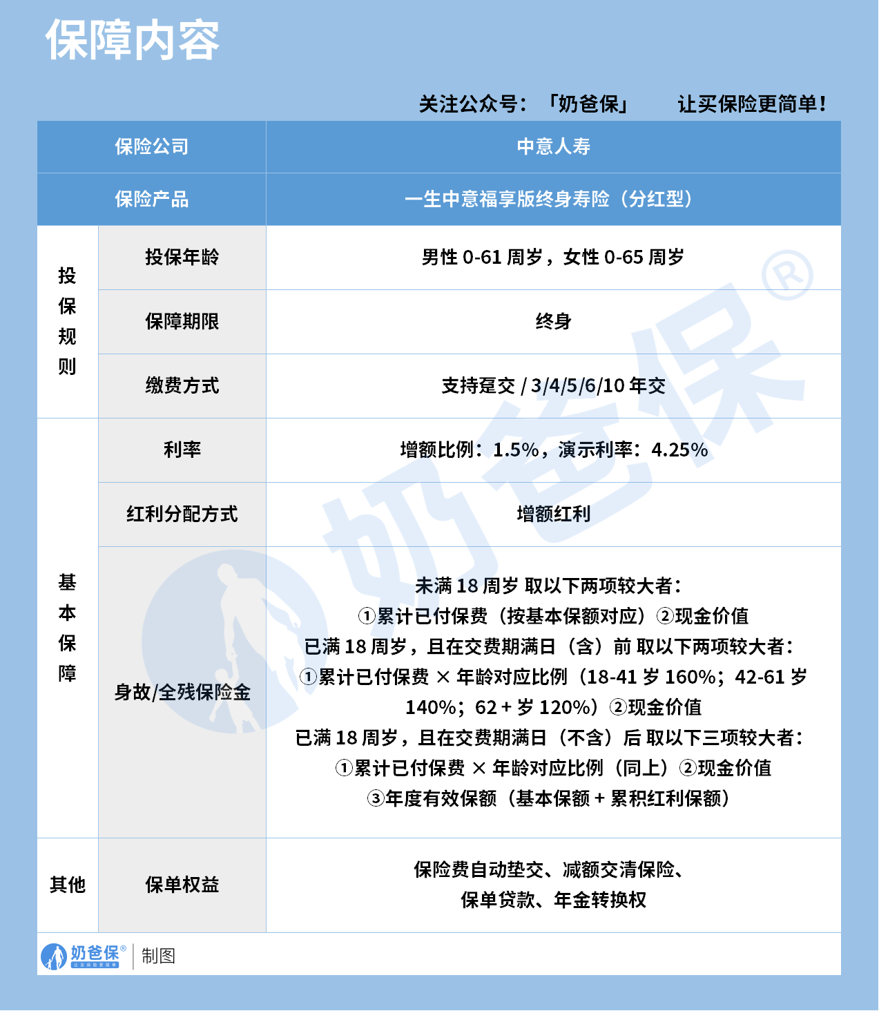
一、一生中意是哪个保险公司的产品?
首先要明确,一生中意系列终身寿险,是中意人寿推出的产品。
对于保险产品而言,尤其是分红型长期寿险,
保险公司的实力直接决定了保障的兑现能力和分红的稳定性,
是投保前必须了解的核心信息。
中意人寿的股东背景十分扎实。
中方股东为中石油资本控股有限公司,
依托中石油集团的雄厚资本与产业资源,拥有坚实的资金支撑。
外方股东为意大利忠利集团,这是一家拥有超过190年历史的国际保险集团,
在全球保险市场积累了成熟的运营经验和风控体系。
中外两大实力股东的加持,让中意人寿从成立之初就具备了稳定发展的核心优势。
偿付能力是衡量保险公司安全性的核心标尺。
根据监管要求,保险公司的综合偿付能力充足率不得低于100%,
核心偿付能力充足率不得低于50%,风险综合评级不得低于B级。
从最新的公开数据来看,中意人寿2025年四个季度的综合偿付能力充足率,
分别为210.02%、212.24%、190.65%、185.73%,
核心偿付能力充足率分别为166.92%、166.14%、145.67%、137.55%,
各项指标均远高于监管标准,且连续多个季度保持稳定。
同时,中意人寿的风险综合评级连续多个季度为AAA,
这是监管评级中的最高等级,充分说明公司的风险管控能力、经营稳定性都处于行业领先水平,能为保单持有人提供长期、稳定的保障。
对于分红型终身寿险来说,分红实现率是判断产品分红兑现能力的关键指标。
分红实现率代表保险公司实际派发的分红与产品演示分红的比例,
比例越高,说明实际分红越接近甚至超过预期水平。
从公开披露的数据来看,中意人寿2022年披露的51款分红产品,
全部实现了超过100%的分红实现率,平均分红实现率达到115.6%,最高甚至达到247%。
2023年,51款产品中有13款分红实现率超过100%,
平均分红实现率为83.3%,最高为103%。
2024年,51款产品中有22款分红实现率超过100%,
平均分红实现率为88.82%,最高为133%。
从过往三年的表现可以看出,中意人寿的分红产品整体兑现能力较强,
在市场环境向好的年份,能为保单持有人带来超出预期的分红收益,
即使在市场波动的年份,也能保持相对稳定的分红水平,
为保单的长期收益提供了有力支撑,让投保人的分红预期更有保障。
二、一生中意50岁还能买吗?
很多50岁左右的投保人会有疑问,
这个年纪再买终身寿险,收益会不会大打折扣,还值不值得投入。
我们以一生中意福享版终身寿险为例,

以50岁女性,年交10万,交3年的投保方案,
来详细分析产品的收益表现,以及50岁投保的适配性。
首先看回本时间。
对于保险产品来说,回本时间直接关系到资金的流动性,对于50岁的投保人来说,
这一点尤为重要,因为距离退休的时间越来越近,资金需要尽快具备灵活性。
一生中意福享版的收益分为保证利益和分红利益两部分。
从保证利益来看,投保人累计交纳保费30万,
在第10个保单年度,保证总利益首次超过已交保费,实现保证回本。
如果算上分红利益,在第6个保单年度,总利益就已经超过已交保费,回本速度大幅提升。
对于50岁的投保人来说,60岁左右就能实现带分红回本,10年实现保证回本,
资金的灵活性在同类产品中表现十分突出,能更好地应对退休后的各类资金需求。
接下来看整体的收益表现。
终身寿险的收益核心体现在内部收益率,也就是IRR,
这是衡量资金长期收益的核心指标,能直观反映资金的实际增值能力。
从保证利益来看,第10个保单年度,保证IRR为0.01%,
之后随着保单年度的增加,保证IRR逐步提升,
到第55个保单年度,保证IRR达到1.23%,长期保持稳定增长,
为投保人提供了确定的收益底线。
如果算上分红利益,收益表现会更加亮眼。
第6个保单年度,带分红IRR就达到0.43%,
第10个保单年度达到1.90%,第20个保单年度达到2.65%,
第30个保单年度达到2.91%,到第55个保单年度,带分红IRR达到3.15%,
长期收益表现十分优秀,能有效对抗通胀,实现资产的长期增值。
需要客观说明的是,50岁投保终身寿险,
确实会因为投保年龄较大,保障期相对缩短,收益水平会略低于年轻投保人。
但一生中意福享版的核心优势在于,即使是50岁投保,
依然能实现较快的回本速度和不错的长期收益,完美适配50岁人群的财富需求,
可以作为一笔稳定的资产传承给下一代,实现资产的平稳传承,
避免家庭资产的分割损耗,同时也能规避相关的税务风险,
为家庭财富的代际传承提供安全的通道。
除了财富传承,这款产品还能兼顾养老需求,真正实现一张保单,两代受益。
产品自带年金转换权,投保人在满足一定条件后,
可以将终身寿险保单转换为年金保险,
按照约定的方式固定领取年金,为晚年生活提供稳定的现金流。
对于50岁的投保人来说,在退休年龄前后,就可以通过年金转换,
将保单的现金价值转化为每年固定领取的养老金,提高养老生活的质量,
让资金在传承的同时,也能为自己的晚年生活提供坚实的保障,
实现养老与传承的双重需求。
此外,一生中意福享版还拥有丰富的保单权益,进一步提升了产品的实用性。
比如保险费自动垫交,能避免因忘记交费导致保单失效;
保单贷款,在需要资金周转时,可以通过保单贷款获取资金,
无需退保,不影响保单的保障和收益。
这些权益能更好地匹配投保人不同阶段的资金需求,让保单的灵活性大幅提升。
三、奶爸总结
综合来看,一生中意福享版终身寿险,是一款实力与收益兼具的分红型终身寿险产品。
中意人寿强大的股东背景、充足的偿付能力、稳定的分红实现率,
为产品的长期兑现提供了坚实的保障,让投保人可以放心配置。
对于50岁的投保人来说,这款产品依然能实现较快的回本速度和优秀的长期收益,
既可以作为财富传承的工具,为家庭资产的代际传承保驾护航,
也可以通过年金转换兼顾养老需求,
为自己的晚年生活提供稳定的现金流,是50岁人群进行财富规划的优质选择。
当然,保险产品的选择需要结合个人的实际情况,包括资金状况、保障需求、传承规划等。
在投保前,建议大家充分了解产品的保障内容和收益情况,结合自身需求做出最适合的选择。
奶爸也给大家推荐几款目前值得选择的终身寿险产品:
1、如意尊(泰来2026)
出自信泰人寿,妥妥的【快速收益黑马】。
30岁女性,5年交,年交10万,
缴费期刚结束,就已经回本了!
保单第10年,复利IRR>1.6%,就跟存个国债差不多的感觉。
如果后续没有更好的选择,还可以继续存着复利增值,最高达1.95%!
【适用人群】
看中回本速度,打算当国债来用,又或者是工薪族想存钱的朋友。
2、福有余2025
太平洋人寿承保的大品牌产品,老七家出品,保司实力不用多说。
合同期内就可以减保,而这款产品封闭期也短:
30岁女性,5年交,年交10万,回本只要5年,
搭配减保规则来看,资金使用超级灵活!
收益也在线:
长期复利IRR最高达1.91%。
【适用人群】
看中品牌实力、偏好短期回本、预算有限的月光族。
3、守护神5.0尊享版
这款产品出自爱心人寿,产品收益和如意尊(泰来2026)差不多。
30岁女性,5年交,年交10万,也是保单第5年回本,
保单第1年复利IRR接近1.6%,最高复利IRR接近1.95%
【适用人群】
看中回本速度快、整体收益还不错的朋友。
4、岁岁享3.0
出自中荷人寿,和前面几款有点不同,
这款是税优产品,最高可抵扣个税2400元/年。
还提供护理保障,确诊合同约定特疾,可以获得一笔护理金。
真的就是节税+保障+增值三合一!
收益也不错的:
30岁女生,年交2400元交10年,按3级(20%税率)来算:
每年可节税480元,累计节税4800元,
保单第10年,复利IRR(含节税)达4.251%,非常高!
【适用人群】
准备即将年底了,有节税需求的朋友,可以着手安排一波!
想要了解产品详细信息的朋友,也可以私聊奶爸~
微信扫一扫
微信扫一扫
关注微信
客服热线
奶爸保

