随着预定利率下调,分红型保险成为市场热门选择,不少人在配置长期储蓄险时都会关注这类产品。
很多人会疑惑,分红型保险到底靠不靠谱,会不会出现分红为零的情况,又有哪些产品值得入手。
今天就从产品本质、可靠性、适配人群和优质产品等维度,全面拆解分红型保险,帮大家理性选择。
一、保险分红型可靠吗?哪款分红型保险值得买?
分红型保险是保险公司将可分配盈余按比例分配给保单持有人的人身保险,核心由保证利益与非保证分红两部分构成。
保证利益明确写进保险合同,受银保监会监管,是投保人能稳定获得的确定收益,不受公司经营影响。
分红收益源于保险公司的实际经营成果,依赖投资收益、费控水平等,不具备保底属性,实际分配可能为零。
市场对分红险的争议多围绕分红不确定性展开,部分人担心演示收益无法落地,影响实际收益体验。
监管层面为分红险设置了严格约束,银保监会对分红实现率、信息披露、演示利率等有明确规范要求。
保险公司需定期披露分红实现情况,公开可分配盈余计算方式,保障投保人对分红信息的知情权。
同时,分红险的保证利率有严格上限,演示利率也不能超出监管划定范围,从制度上降低非理性宣传风险。
整体来看,分红险的保证部分可靠度高,分红部分虽不确定,但有监管护航,并非完全无保障的 “空中楼阁”。
选择分红险时,核心是理性区分确定与不确定部分,避免过度依赖演示收益,结合自身需求判断适配性。
分红型保险的核心价值,是在提供基础保障的同时,为长期资产规划提供稳健增值的可能性。
它适合有长期闲置资金、追求资产稳健增值,且能接受收益波动的人群,不适合短期资金周转需求者。
对于风险承受能力较低的家庭,分红险的保证利益可作为资产配置的 “压舱石”,保障基础资产安全。
长期持有视角下,分红险的红利累积效应能逐步显现,尤其适合养老规划、子女教育金储备等长期目标。
与纯保障型保险相比,分红险兼顾保障与理财属性,可满足投保人在保障基础上的财富积累需求。
其增额红利分配方式,能通过增加保单保额的方式,实现保障额度与资产价值的同步增长。
对于有传承需求的高净值人群,分红型终身寿险可通过终身保障与红利累积,实现资产的长期保值增值。
同时,分红险的保单贷款等权益,可在需要资金时灵活支取,兼顾长期规划与短期流动性需求。
但分红险不适合追求高收益、短期持有、风险承受能力弱,或是对收益有刚性预期的人群。
这类人群若盲目投保,很容易因分红不及预期产生不满,无法发挥分红险的长期价值。

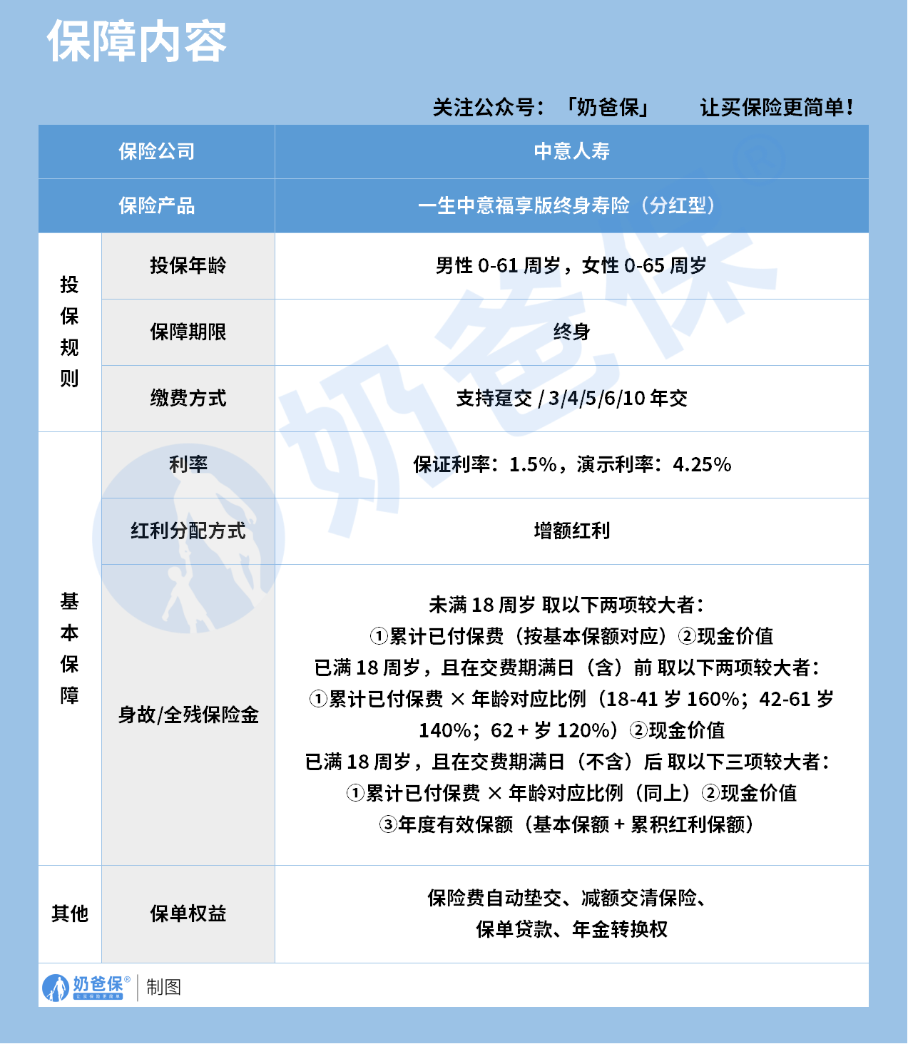
中意人寿一生中意福享版终身寿险(分红型),是当前市场上表现突出的分红型储蓄险产品。
该产品支持 3/4/5/6/10 年交,投保年龄覆盖男性 0-61 周岁、女性 0-65 周岁,保障期限为终身。
产品保证利率为 1.5%,演示利率为 4.25%,采用增额红利分配方式,红利可累积增加保额。

以 5 岁女孩,年交 10 万,交 5 年为例,产品的收益表现清晰,能直观体现长期持有价值。
第 10 个保单年度,保证利益总利益达 500840 元,保证 IRR 为 0.02%,保证 + 红利总利益 582360 元,IRR1.92%。
第 30 个保单年度,保证利益总利益 673429 元,保证 IRR1.07%,保证 + 红利总利益 1140104 元,IRR2.98%。
第 60 个保单年度,保证利益总利益 1052349 元,保证 IRR1.29%,保证 + 红利总利益 3129723 元,IRR3.21%。
第 100 个保单年度,保证利益总利益 1909836 元,保证 IRR1.38%,保证 + 红利总利益 12036896 元,IRR3.30%。
产品身故 / 全残保障责任完善,未满 18 周岁取累计已付保费与现金价值较大者。
已满 18 周岁且在交费期内,取累计已付保费按年龄比例与现金价值较大者,18-41 岁按 160% 给付。
已满 18 周岁且交费期满后,取累计已付保费按年龄比例、现金价值、年度有效保额三者较大者。
同时产品支持保费自动垫交、减额交清、保单贷款、年金转换权等多项保单权益,灵活性拉满。
该产品的保证利益稳定,长期持有下分红收益可观,适合子女教育金、养老规划、资产传承等需求。
选择分红型保险时,除了关注收益演示,更要关注保险公司的分红实现率、投资能力与品牌实力。
同时要明确自身的资金规划周期,确保能长期持有,避免中途退保造成本金损失,影响最终收益。
二、奶爸总结
分红型保险并非 “高收益陷阱”,也不是 “稳赚不赔” 的理财工具,而是兼顾保障与长期增值的储蓄险。
其可靠性核心在于保证利益的合同约定,分红部分的不确定性需要投保人理性看待,不盲目追求演示收益。
对于有长期资金规划、能接受收益波动的人群,分红险是适配的资产配置选择,反之则需谨慎。
中意人寿一生中意福享版等优质产品,在保证利益、分红潜力、保障责任上都有突出表现。
投保前务必结合自身需求,理性区分确定与不确定收益,选择符合自身规划的产品,才能发挥其价值。
如果对分红险的选择还有疑问,可以结合自身的投保预算、资金周期,进一步筛选适配的产品。
奶爸也给大家推荐几款目前值得选择的终身寿险产品:
1、一生中意福享版(分红型)
中意人寿经典款——一生中意系列!
虽然保底收益都在1.3%左右,但演示利率是目前少有的4.25%产品。
叠加分红收益后,封闭期只有7年,
10年预期红利IRR达1.8%以上,最高红利IRR有机会超过3.2%,目前5款产品最高。
保单权益丰富、增值服务又多,资金周转更方便。
【适用人群】
能接受较低的确定性,来换取更高的分红预期的朋友。
2、一生中意鑫享版(分红型)
同样也出自中意人寿热门IP,但和福享版优点不一样的是,
鑫享版的保底收益更高一点,演示红利就下调了些。
30岁女性,5年交,年交10万,叠加红利收益,
封闭期只有7年,而持有10年预期IRR就超过1.5%,
最高无限接近3%!
【适用人群】
追求更稳定收益、看重保司综合实力、产品保单权益的朋友。
3、鸿利鑫享3.0(分红型)
陆家嘴国泰人寿出品,和中意人寿一样,有着20多年的分红险运营经验。
保司实力出众,产品也很优秀:
30岁女性,5年交,年交10万,单保证收益最高也超过1.5%,
如果叠加红利收益,最高超过3.1%!
可以说两者都兼得。
【适用人群】
看中保司综合实力,兼顾保底+分红的朋友。
4、悦享盈佳福享版(分红型)
中邮人寿出品,妥妥的大保司系分红险。
且投保门槛超低的,年交5000元起就能买了,普通工薪阶层都能拥有!
30岁女性,5年交,年交10万,
单看保证收益,比鸿利鑫享3.0还略高一点点。
附加红利收益后,封闭期只有6年,
持有10年,预期红利超过1.7%,最高有机会超过3.1%!
【适用人群】
看中大品牌产品、预算不多,兼顾保底+分红收益的朋友。
5、光明至尊乐享版(分红型)
光大永明人寿的爆款系列——光明至尊,一直以来好评都非常不错。
新上的光明至尊乐享版,前期现价增长非常快,
单看保证收益,回本只要8年;叠加分红只要6年。
而且,保证收益是这里面最高的:
30岁女性,5年交,年交10万,最高超过1.6%!
如果叠加红利收益,
保单第10年,预期红利IRR>2%,市场少有,
最高预期红利IRR>3%
【适用人群】
看中前期回本速度快、保证收益高,有养老社区需求朋友。
想要了解产品详细信息的朋友,也可以私聊奶爸~
微信扫一扫
微信扫一扫
关注微信
客服热线
奶爸保

