近期很多朋友向奶爸咨询少儿重疾险的保额问题,
大家普遍陷入两难:保额太低,担心关键时刻保障力度不足,无法抵御重疾带来的经济风险;保额太高,又怕长期缴费给自己和家庭造成过重压力。
今天,奶爸就以当下热门的少儿重疾险——青云卫6号为例,
为大家详细介绍这款产品的保额详情,
同时帮大家盘一盘哪些因素会影响少儿重疾险的保费,
助力大家更科学、更省心地做出选择。
一、青云卫6号少儿重疾险最高保额是多少?
青云卫6号少儿重疾险的最高保额是80万,属于少儿重疾险里的高保额水平。
对于孩子来说,足够高的保额是抵御重疾风险最核心的底气来源。
少儿阶段高发的重疾,比如白血病、重症手足口病等,治疗周期都非常长。
这类疾病不仅治疗费用高昂,还会伴随长期的康复护理支出。
甚至需要家长停工陪护,这些隐性开支都需要足够的保额来覆盖。
保额的高低也会影响保费,奶爸以保终身分30年交的必选保障为例,
来看不同保额的保费情况。

0岁男宝宝选择30万保额,每年需要缴纳的保费是2106元。
选择50万保额,每年需要缴纳的保费是3510元。
选择80万保额,每年需要缴纳的保费是5616元。
0岁女宝宝选择30万保额,每年需要缴纳的保费是1854元。
选择50万保额,每年需要缴纳的保费是3090元。
选择80万保额,每年需要缴纳的保费是4944元。
我们可以清晰看到,青云卫6号的保费会随着保额的增加而增长。
这意味着,家长需要根据自己的家庭预算,灵活选择保额档位。
奶爸的建议是,30万保额打底,50万及以上更好,
当然,选择保额的时候要注意保费的变得,不要给自己造成过高的缴费压力。
二、除了保额,还有哪些因素会影响保费?
除了保额之外,性别、年龄、保障期限等因素,都会直接影响重疾险的保费高低。
不过考虑到很多家长配置少儿重疾险时,
更关注如何通过灵活选择保障责任来适配家庭预算,
今天就重点和大家讲一讲,
不同的可选责任究竟如何影响少儿重疾险的保费。

青云卫6号的基础保障是必选的,包含了全面的重疾中症轻症保障。
还有20种特疾20种罕疾的额外赔付,以及多项特色保障。
给孩子提供全面的基础守护,覆盖绝大多数少儿重疾风险。
在此基础上,产品还提供了多项可选保障,家长可以灵活附加。
根据自己的需求打造完全个性化的保障方案,适配不同家庭。
我们以30万保额保终身分30年交为例,来看不同附加责任的保费。
必选保障的情况下,0岁男宝宝每年保费2106元,0岁女宝宝1854元。
如果附加疾病关爱金,0岁男宝宝每年保费2646元,0岁女宝宝2355元。
疾病关爱金的责任是60岁前首次确诊重疾中症轻症,额外赔付对应保额。
这个责任的核心价值,是给孩子的终身保障增加长期额外赔付buff。
不仅覆盖少儿阶段的重疾风险,还能在孩子成年后提供额外保障。
每年只需要多交几百元的保费,就能在60岁前确诊重疾拿到双倍赔付。
性价比非常高,适合所有想要提高保障力度的家庭选择。
接下来是附加癌症拓展金,0岁男宝宝每年保费2391元,0岁女宝宝2265元。
癌症拓展金的责任是可以赔付5次,第一次赔付120%保额。
第二次到第五次每次赔付100%保额,间隔期设置非常友好。
首次非重疾到重疾间隔180天,重疾到重疾间隔3年。
第一次和第二次赔付包含新发复发持续转移,第三次及以后包含新发。
癌症是所有重疾里最高发的类型,而且复发转移率极高。
很多孩子在治愈后,还会面临长期的复发和转移风险。
这个责任可以给孩子提供长达终身的癌症多次保障。
覆盖癌症的新发复发转移持续等各种情况,给孩子全面的癌症保障。
每年多交的保费非常亲民,适合有癌症家族史的家庭选择。
也适合所有担心孩子未来癌症风险的家长,给孩子加一层保障。
然后是附加身故保障,0岁男宝宝每年保费3603元,0岁女宝宝3366元。
身故保障的责任是18周岁前赔付已交保费,18周岁后赔付100%保额。
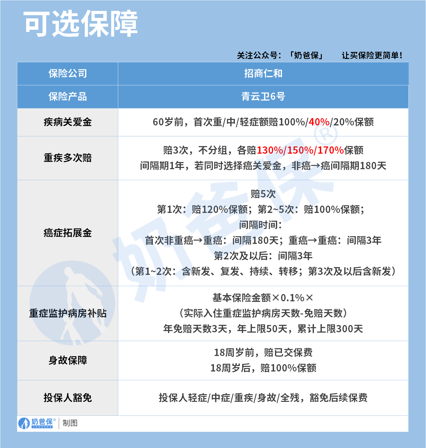
除了这三项之外,青云卫6号还有多项其他实用的可选保障。
比如重疾多次赔,责任是可以赔付3次,不分组,各赔对应比例保额。
间隔期1年,如果同时选择癌关爱心金,非癌到癌间隔180天。
这个责任适合想要给孩子多次重疾保障的家庭,覆盖终身多次重疾风险。
还有重症监护病房补贴,按照保额比例乘以实际入住天数赔付。
年免赔天数3天,年上限50天,累计上限300天。
这个责任可以覆盖孩子入住ICU的费用,给家庭减轻经济压力。
还有投保人豁免,责任是投保人确诊轻症中症重疾身故全残,豁免后续保费。
这个责任几乎是所有家庭都应该附加的,给保单加了双保险。
即使家长发生意外,孩子的保障也不会中断,继续有效守护孩子。
这些可选保障的设计非常灵活,家长可以自由组合适配需求:
预算有限的家庭,可以只选择必选保障,给孩子基础守护。
预算充足的家庭,可以附加疾病关爱金和癌症拓展金,提高保障力度。
想要全面保障的家庭,可以附加身故保障和重疾多次赔,拉满保障。
而投保人豁免则是给孩子保障的兜底,确保保障不会因为意外中断。
家长在选择的时候,要结合自己的家庭情况和需求来判断。
不要盲目附加所有责任,只选适合自己的,才是最划算的。
三、奶爸总结
总的来说,青云卫6号少儿重疾险是一款非常优秀的少儿重疾产品。
不仅提供了最高80万的高保额,满足不同家庭的保障需求。
还提供了灵活的可选保障,让家长打造个性化的保障方案。
给孩子配置重疾险,从来都不是越贵越好,而是越适合越好。
家长需要根据自己的家庭预算,孩子的保障需求来做选择。
选择合适的保额和附加责任,给孩子最适合的守护。
奶爸也给大家推荐几款优质的重疾险产品:
1、君龙人寿超级玛丽15号
第一,结节保障超全面
自带保障在原有肺结节基础上,拓展到乳腺/甲状腺结节,范围更广了。
可以说是目前市场上,少有的三大高发结节都有保障的产品。
第二,癌症保障丰富
超玛15号的癌症保障,从早期到晚期,都安排得妥妥的。
本身自带癌症拓展金,
首次确诊原位癌/轻度癌症后,确诊恶性肿瘤—重度,额外赔50%。
如果觉得不够,还可以附加以下保障:
癌症津贴或癌症多次赔(二选一):间隔一定周期后,可以赔一笔钱用于癌症持续治疗,癌症津贴有次数限制,多次赔则不限次数。
癌症重度特药治疗金:确诊癌症后需要吃高价特药,做过相关手术可以赔50%保额。

第三,重疾多次赔灵活选
重疾多次赔可以按需选择:
65周岁版,要求是65岁前确诊,额外赔2次,每次赔120%保额;
另一版则是不限年龄,额外赔2次,每次赔120%保额。

同种不同种都赔,且同种间隔周期短,只要2年
像心脏病术后复发了也能保,不用怕赔过一次就没保障了。
【适合人群】
看中结节、癌症保障,预算不多的朋友。
2、复星联合达尔文12号
第一,自带意外重疾额外赔和住院津贴。
前者因为意外导致首次重疾,可多赔35%基本保额。
等于一张保单覆盖重疾+意外,且是保至终身的双重保障!
后者在60周岁前未发生重疾,60岁后确诊,每天给付0.1%基本保额作为住院津贴。
人一辈子不一定会得重疾,但60岁后难免因小病小痛住院,
达尔文12号这个保障,可以让不确定的赔付变得更确定。
不过,这里需要注意的是,如果后续重疾/身故/全残,
会扣掉累计已给付的住院津贴金额后,再赔付。
第二,可选责任丰富
达尔文12号多重附加保障:
重疾多次赔:分65周岁版和终身版(二选一),满足多种人群需要;
重疾保费补偿:缴费期内发生重疾返还保费,实现“重疾免单”;
疾病关爱金/顶梁柱关爱保险金:家庭责任最重阶段赔更多;
癌症津贴:癌症间隔一定周期就能获得一笔理赔金。
第三,理赔门槛更低
5种特定重疾(如严重心肌炎)、原位癌、癌症津贴赔付,都比同类产品更宽松。
【适合人群】
看重理赔门槛、重疾返还保费的朋友
3、复星联合医联有盟
第一,轻中症保障灵活
必选保障是重疾,像轻中症保障、身故保障,可以加钱获得。
如果预算有限,也可以只买个重疾,先把大病保障做好;
如果预算多一点,建议大家还是要附加轻中症保障。
第二,自带一般医疗金
医联有盟自带医疗金,非常实用:
保单前5年,每年提供报销额度=0.5%*保额,100%报销,
未用完可累计,终身有效,身故/全残一次性赔剩余额度!

像买药、体检、看牙等日常开支,都能用上。
可以说是实打实把钱返还给客户使用!
第三,健康告知非常宽松
健康告知只有4条:
比如过去1年内的检查异常、是否有被医生建议住院或手术;
过去2年内的手术情况以及过去5年内的疾病情况。
针对非常高发的甲状腺/乳腺/肺结节,没有问询是否有进行手术,也没有问询是否多发,
只要结节等级在3级以内,结节直径符合要求,就有机会标体承保!
就连癌症,如果5年前已经治愈,没有复发和转移,
同时不涉及其他健康告知,也有机会投保!
【适合人群】
有健康异常的、注重就医资源和健康管理,看中产品实用性的朋友。
4、瑞华健康华佗1号康泰版
第一,基础保障扎实
轻中重疾保障都涵盖了,且轻症+中症赔付次数共7次,
目前市场上赔付次数算比较高的。
且重疾赔完,轻中症不分组还能继续赔,
不分组的好处就在于,赔付规则更宽松。
第二,性价比高
同样50万保额,保终身,基础保障,分30年交,
30岁人群投保华佗1号康泰版,比超级玛丽和达尔文便宜100元/年!
30年下来立省3000块!
第三,可选保障丰富
如果预算比较多,还可以附加:
重疾多次赔、疾病关爱金、癌症津贴、重疾保费补偿金和身故保障。
都是目前市场上热门可选保障内容,实用性强。
【适合人群】
追求高性价比、看中基础保障全面的朋友。
微信扫一扫
微信扫一扫
关注微信
客服热线
奶爸保

