这位朋友你好,关于华贵麦兜兜少儿重大疾病保险值得买吗?的问题,奶爸在这里整理了相关内容,希望对你有帮助:
一、华贵麦兜兜少儿重大疾病保险值得买吗?
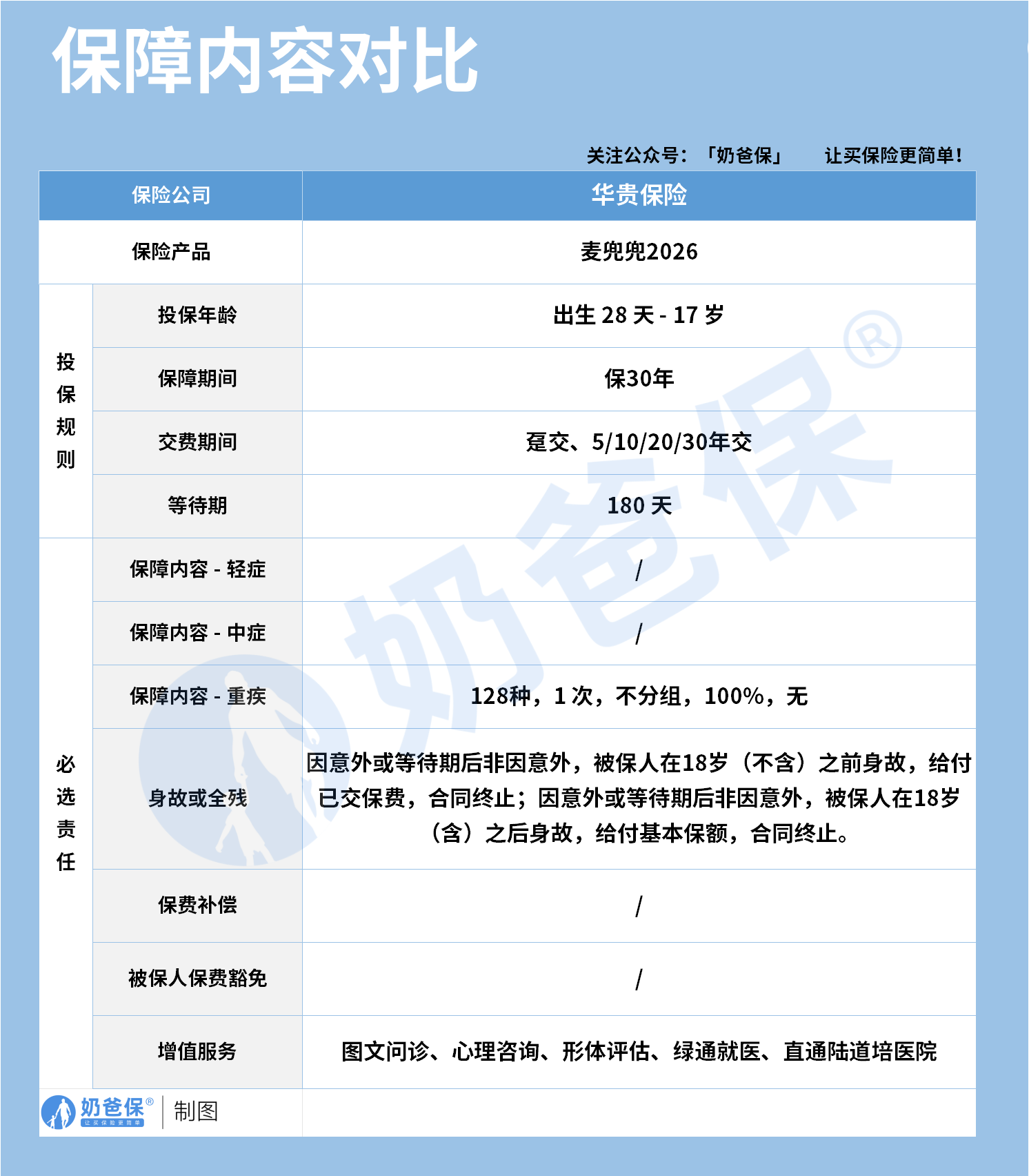
不少家长在给孩子选重疾险时,会关注到华贵麦兜兜 2026 这款定期产品,今天我们结合它的保障内容,聊聊它到底适不适合给孩子配置。
这款产品由华贵保险承保,专门面向少儿群体,投保年龄覆盖出生 28 天到 17 岁,保障期限为 30 年,刚好能覆盖孩子从幼年到成年的关键成长阶段。
交费方式很灵活,支持趸交或最长 30 年交,能根据家庭预算灵活调整,长期交费还能降低每年的保费压力,杠杆表现不错。
从核心保障来看,它的重疾责任比较纯粹,覆盖 128 种重疾,不分组赔付 1 次,赔付比例为 100% 基本保额,能应对少儿高发重疾的大额医疗支出。
身故或全残责任分阶段设计:18 岁前赔付已交保费,18 岁后赔付基本保额,符合定期保障的逻辑。
此外,它还自带实用的增值服务,包括图文问诊、心理咨询、绿通就医,甚至能直通陆道培医院,对需要特殊治疗的孩子来说,能有效提升就医效率和资源获取能力。
不过,这款产品的保障短板也很明显。首先是缺少轻症和中症保障,这是少儿重疾险的重要组成部分,像原位癌、轻微脑中风这类常见的轻中症疾病,无法获得理赔,保障全面性不足。其次,没有被保人保费豁免功能,如果孩子不幸患病,后续保费仍需继续缴纳,会给家庭带来额外的经济压力。
另外,180 天的等待期比不少同类产品的 90 天更长,保障生效的时间稍慢,对被保人来说不够友好。
二、奶爸总结
整体来看,华贵麦兜兜 2026 是一款偏基础型的定期少儿重疾险。
它的优势在于保费亲民、交费灵活、重疾保障扎实,还有实用的就医增值服务,适合预算有限、希望给孩子做阶段性重疾保障,优先覆盖大额重疾风险的家庭。
但如果家长追求更全面的保障(比如轻中症、保费豁免),或是想给孩子配置终身保障,这款产品就不太合适了,建议搭配其他产品或选择保障更完整的少儿重疾险。
如果大家挑选保险有什么困难,可以扫码关注:奶爸保公众号 进行1对1咨询,现在关注“奶爸保”公众号,回复“官网”,还可以免费领取价值199元的保障大礼包哦,让您买保险变得更简单。
如果大家挑选保险有什么困难,可以关注:奶爸保公众号 进行1对1咨询,现在关注“奶爸保”公众号,回复“官网”,还可以免费领取价值199元的保障大礼包哦,让您买保险变得更简单。
华贵麦兜兜少儿重大疾病保险值得买吗?
这位朋友你好,关于华贵麦兜兜少儿重大疾病保险值得买吗?的问题,奶爸在这里整理了相关内容,希望对你有帮助:
一、华贵麦兜兜少儿重大疾病保险值得买吗?
不少家长在给孩子选重疾险时,会关注到华贵麦兜兜 2026 这款定期产品,今天我们结合它的保障内容,聊聊它到底适不适合给孩子配置。
这款产品由华贵保险承保,专门面向少儿群体,投保年龄覆盖出生 28 天到 17 岁,保障期限为 30 年,刚好能覆盖孩子从幼年到成年的关键成长阶段。
交费方式很灵活,支持趸交或最长 30 年交,能根据家庭预算灵活调整,长期交费还能降低每年的保费压力,杠杆表现不错。
从核心保障来看,它的重疾责任比较纯粹,覆盖 128 种重疾,不分组赔付 1 次,赔付比例为 100% 基本保额,能应对少儿高发重疾的大额医疗支出。
身故或全残责任分阶段设计:18 岁前赔付已交保费,18 岁后赔付基本保额,符合定期保障的逻辑。
此外,它还自带实用的增值服务,包括图文问诊、心理咨询、绿通就医,甚至能直通陆道培医院,对需要特殊治疗的孩子来说,能有效提升就医效率和资源获取能力。
不过,这款产品的保障短板也很明显。首先是缺少轻症和中症保障,这是少儿重疾险的重要组成部分,像原位癌、轻微脑中风这类常见的轻中症疾病,无法获得理赔,保障全面性不足。其次,没有被保人保费豁免功能,如果孩子不幸患病,后续保费仍需继续缴纳,会给家庭带来额外的经济压力。
另外,180 天的等待期比不少同类产品的 90 天更长,保障生效的时间稍慢,对被保人来说不够友好。
二、奶爸总结
整体来看,华贵麦兜兜 2026 是一款偏基础型的定期少儿重疾险。
它的优势在于保费亲民、交费灵活、重疾保障扎实,还有实用的就医增值服务,适合预算有限、希望给孩子做阶段性重疾保障,优先覆盖大额重疾风险的家庭。
但如果家长追求更全面的保障(比如轻中症、保费豁免),或是想给孩子配置终身保障,这款产品就不太合适了,建议搭配其他产品或选择保障更完整的少儿重疾险。
如果大家挑选保险有什么困难,可以扫码关注:奶爸保公众号 进行1对1咨询,现在关注“奶爸保”公众号,回复“官网”,还可以免费领取价值199元的保障大礼包哦,让您买保险变得更简单。
如果大家挑选保险有什么困难,可以关注:奶爸保公众号 进行1对1咨询,现在关注“奶爸保”公众号,回复“官网”,还可以免费领取价值199元的保障大礼包哦,让您买保险变得更简单。
-
最新预定利率研究值1.93%,首次回升!保险会不会降价?
2026-05-09 17:27:30
-
母亲节 | 不同年龄的妈妈,保险怎么买?这样配最划算!
2026-05-09 16:44:36
-
重疾险还在继续调整下架,这些热门产品投保要抓紧了
2026-05-05 14:58:56
-
6款热门少儿重疾险对比,孩子保障这样选不花冤枉钱
2026-04-27 14:45:57
-
中意分红险怎么样?中意人寿靠谱吗?
2026-04-22 15:18:49
查看更多所用,不泄露任何第三方
或用于其他用途