这位朋友你好,关于达尔文宝贝计划12号值得买吗?少儿重疾险靠谱吗的问题,奶爸在这里整理了相关内容,希望对你有帮助:
一、达尔文宝贝计划12号值得买吗?少儿重疾险靠谱吗?
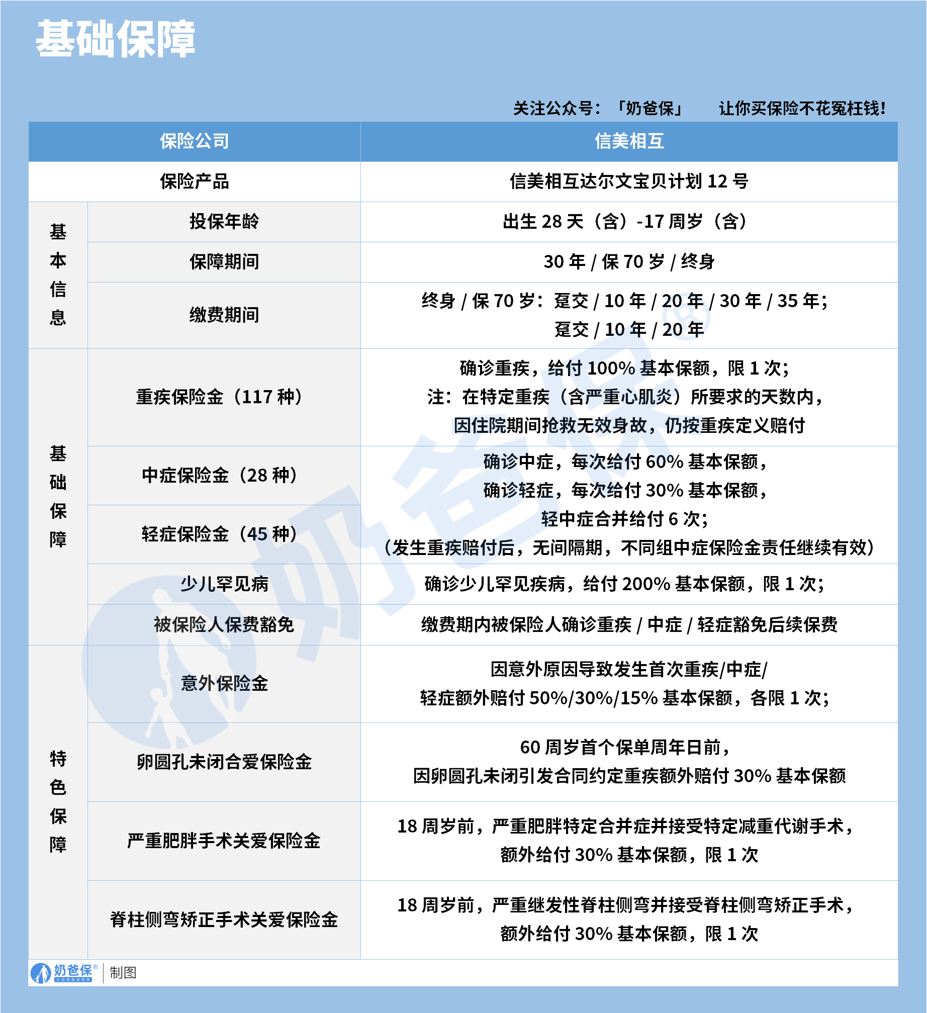
信美相互达尔文宝贝计划 12 号是一款专为少儿设计的重疾险,整体保障扎实且针对性强,我们可以从保障细节和适配性来聊聊它是否值得买,以及少儿重疾险的靠谱性。
这款产品的投保年龄覆盖出生 28 天到 17 周岁,保障期间可灵活选择 30 年、保至 70 岁或终身,缴费期也能按需调整,最长可 35 年缴费,能有效分摊保费压力,适合不同预算的家庭。
核心保障上,它覆盖 117 种重疾,确诊即赔 100% 基本保额,仅赔 1 次,针对严重心肌炎等特定重疾,即便住院抢救期间身故也能按重疾标准赔付,细节很贴心;
28 种中症每次赔 60% 保额,45 种轻症每次赔 30% 保额,轻中症最多可赔 6 次,而且重疾赔付后,不同组的中症责任仍继续有效,保障延续性不错。针对少儿高发罕见病,能直接赔付 200% 保额,给孩子更充足的经济支撑,同时缴费期内确诊轻中重疾,还能豁免后续保费,减轻家庭负担。
特色保障也很贴合少儿需求,因意外导致的首次轻中重疾,能额外赔 15%/30%/50% 保额,各限 1 次,补充了意外相关的保障缺口。另外还有三项少儿专属关爱保障:
60 周岁前因卵圆孔未闭引发重疾,额外赔 30% 保额;18 岁前孩子做严重肥胖减重手术或脊柱侧弯矫正手术,也能各额外赔 30% 保额,这些都是少儿阶段容易遇到的健康问题,针对性很强。
从靠谱性来看,信美相互是受银保监会监管的正规保险机构,产品条款清晰,理赔流程有明确规范,只要如实告知健康情况、符合投保要求,这份保障是可靠的。
至于是否值得买,它的优势是保障全面、少儿特色保障实用、缴费灵活,适合预算有限、想给孩子做基础重疾保障,或关注少儿特定疾病的家庭。
但它重疾仅赔 1 次,没有多次赔付责任,如果看重重疾多次赔的家庭,可能需要对比其他产品。
二、奶爸总结
整体来说,达尔文宝贝计划 12 号是一款务实的少儿重疾险,能覆盖孩子成长阶段的核心重疾风险,特色保障也精准贴合少儿需求,在同类产品中竞争力不错。
少儿重疾险本身是靠谱的,只要选择正规保险公司的产品,就能给孩子有效的健康保障,这款产品适合追求基础全面、侧重少儿特定保障的家庭。
如果大家挑选保险有什么困难,可以扫码关注:奶爸保公众号 进行1对1咨询,现在关注“奶爸保”公众号,回复“官网”,还可以免费领取价值199元的保障大礼包哦,让您买保险变得更简单。
如果大家挑选保险有什么困难,可以关注:奶爸保公众号 进行1对1咨询,现在关注“奶爸保”公众号,回复“官网”,还可以免费领取价值199元的保障大礼包哦,让您买保险变得更简单。
达尔文宝贝计划12号值得买吗?少儿重疾险靠谱吗?
这位朋友你好,关于达尔文宝贝计划12号值得买吗?少儿重疾险靠谱吗的问题,奶爸在这里整理了相关内容,希望对你有帮助:
一、达尔文宝贝计划12号值得买吗?少儿重疾险靠谱吗?
信美相互达尔文宝贝计划 12 号是一款专为少儿设计的重疾险,整体保障扎实且针对性强,我们可以从保障细节和适配性来聊聊它是否值得买,以及少儿重疾险的靠谱性。
这款产品的投保年龄覆盖出生 28 天到 17 周岁,保障期间可灵活选择 30 年、保至 70 岁或终身,缴费期也能按需调整,最长可 35 年缴费,能有效分摊保费压力,适合不同预算的家庭。
核心保障上,它覆盖 117 种重疾,确诊即赔 100% 基本保额,仅赔 1 次,针对严重心肌炎等特定重疾,即便住院抢救期间身故也能按重疾标准赔付,细节很贴心;
28 种中症每次赔 60% 保额,45 种轻症每次赔 30% 保额,轻中症最多可赔 6 次,而且重疾赔付后,不同组的中症责任仍继续有效,保障延续性不错。针对少儿高发罕见病,能直接赔付 200% 保额,给孩子更充足的经济支撑,同时缴费期内确诊轻中重疾,还能豁免后续保费,减轻家庭负担。
特色保障也很贴合少儿需求,因意外导致的首次轻中重疾,能额外赔 15%/30%/50% 保额,各限 1 次,补充了意外相关的保障缺口。另外还有三项少儿专属关爱保障:
60 周岁前因卵圆孔未闭引发重疾,额外赔 30% 保额;18 岁前孩子做严重肥胖减重手术或脊柱侧弯矫正手术,也能各额外赔 30% 保额,这些都是少儿阶段容易遇到的健康问题,针对性很强。
从靠谱性来看,信美相互是受银保监会监管的正规保险机构,产品条款清晰,理赔流程有明确规范,只要如实告知健康情况、符合投保要求,这份保障是可靠的。
至于是否值得买,它的优势是保障全面、少儿特色保障实用、缴费灵活,适合预算有限、想给孩子做基础重疾保障,或关注少儿特定疾病的家庭。
但它重疾仅赔 1 次,没有多次赔付责任,如果看重重疾多次赔的家庭,可能需要对比其他产品。
二、奶爸总结
整体来说,达尔文宝贝计划 12 号是一款务实的少儿重疾险,能覆盖孩子成长阶段的核心重疾风险,特色保障也精准贴合少儿需求,在同类产品中竞争力不错。
少儿重疾险本身是靠谱的,只要选择正规保险公司的产品,就能给孩子有效的健康保障,这款产品适合追求基础全面、侧重少儿特定保障的家庭。
如果大家挑选保险有什么困难,可以扫码关注:奶爸保公众号 进行1对1咨询,现在关注“奶爸保”公众号,回复“官网”,还可以免费领取价值199元的保障大礼包哦,让您买保险变得更简单。
如果大家挑选保险有什么困难,可以关注:奶爸保公众号 进行1对1咨询,现在关注“奶爸保”公众号,回复“官网”,还可以免费领取价值199元的保障大礼包哦,让您买保险变得更简单。
-
6款热门少儿重疾险对比,孩子保障这样选不花冤枉钱
2026-04-27 14:45:57
-
中意分红险怎么样?中意人寿靠谱吗?
2026-04-22 15:18:49
-
中意人寿行业首创“约定减保”,增额寿也能自动领钱
2026-04-22 15:16:45
-
中邮悦享盈佳福享版对比一生中意福享版,该怎么选?
2026-04-20 14:52:39
-
保险公司的分红险靠谱吗?一生中意值得买吗?
2026-04-20 12:01:10
查看更多所用,不泄露任何第三方
或用于其他用途