人到中年,就像站在人生的承重梁上,
一边是日渐老去的父母需要赡养陪伴,一边是尚未成年的孩子需要抚育成长,
肩上扛着未还清的房贷车贷,手里握着全家的生计来源。
这个阶段,身体的小毛病越来越多,重疾的风险也在悄然升高,
一份合适的保障,不仅是对自己的负责,更是对整个家庭的守护。
很多中年人在挑选重疾险时,常常会被严格的健康告知卡住,
或是觉得保障不够贴合自身需求,哪吒2号重疾险的出现,
恰好击中了中年人的保障痛点,成为很多中年人配置重疾险的优质选择。
而除了重疾险,还需要医疗险和定期寿险的加持,
才能真正筑牢家庭的风险防线。
接下来,奶爸来跟大家聊一聊中年人保障的问题,帮助大家更好、更完善的配置保障。
一、哪吒2号适合中年人买吗?

哪吒2号的保障设计,从基础责任到特色责任,都精准贴合了中年人的保障需求,
是一款真正为家庭责任期人群打造的重疾险产品。
基础保障层面,产品覆盖110种重疾、35种中症、40种轻症,
实现了疾病保障的全层级覆盖,
其中中症可赔付3次,每次60%保额,
轻症可赔付4次,每次30%保额,且中症轻症赔付无间隔期,
能在疾病早期就为被保人提供资金支持,
帮助中年人及时干预治疗,避免因资金问题耽误病情,把小毛病拖成大问题。
针对中年人体检中高频出现的肺、乳腺、甲状腺结节问题,
哪吒2号还设置了专属的结节关爱金责任,在年满60周岁的首个保单周年日之前,
切除特定器官的良性结节,365天后确诊该器官重度恶性肿瘤,
可额外赔付15%基本保额,为有结节病史的人群提供了额外的保障,
让结节不再是投保和保障的隐患。
更重要的是,哪吒2号的健康告知十分宽松,
对中年人常见的各类小毛病都有更友好的承保机会。
针对肺结节,单发、多发或磨玻璃结节不超过8mm,就有机会标体或除外承保;
高血压不超过160/100mmHg可正常投保;
仅血糖升高不超过7.1,就有机会标体;
乙肝携带、小三阳人群,
未曾接受乙肝治疗、肝功能正常,或肝功能不超过1.5倍且HBV-DNA正常,即可标体投保;
非重度抑郁症、焦虑症等精神类疾病,
停药1年且目前状态正常,就有机会标体;
胃息肉、肠道息肉无手术时间要求,
病理结果为良性且近1年有复查,即可投保;
肾结石单双侧体检发现均有机会标体,
发病就诊的需治愈超过半年;
脂肪肝BMI不超过30,无血脂血糖异常,
肝功能不超过1.5倍,非重度且无烟酒嗜好,可标体投保。
这些宽松的核保规则,让很多有既往小毛病的中年人也能顺利投保,
不用被严格的健康告知拒之门外,真正做到了让更多中年人能买得上、买得足重疾保障。
二、除了重疾险还需要买哪些保险?
除了重疾险,奶爸建议还要配齐医疗险和定期寿险。
重疾险是给付型保险,确诊合同约定的疾病,
一次性赔付保额,用来覆盖收入损失、康复费用、家庭开支,
而医疗险是报销型保险,用来报销住院期间的医疗费用,两者互补,缺一不可。
对于中年人来说,一场大病的医疗费用动辄几十万上百万,
仅仅靠重疾险的保额很难完全覆盖,医疗险的作用,
就是报销这些大额的医疗费用,让被保人不用自己掏大钱,安心治疗。
目前市场上优质的百万医疗险,都有长期保证续保的责任,
能给中年人提供长期稳定的保障。
金医保3号保证续保20年,覆盖从壮年到老年的医疗需求。
产品一般住院医疗保额200万,重疾医疗保额400万,覆盖120种重疾,
一般免赔额1万,与轻中症医疗共享,
重疾免赔额0,让重疾治疗的费用能全额报销,不用自己承担免赔部分。
重疾关爱金责任,覆盖120种重疾,赔付1万,给被保人提供额外的资金,
用于治疗或生活开支。特殊门诊、门诊手术、
住院前后30天门急诊责任,全面覆盖了住院前后的各项医疗费用。
质子重离子治疗责任,覆盖目前最先进的癌症治疗手段,
给癌症患者更多的治疗选择。
特药医疗责任可选,覆盖163种特药,200万保额,
院外特药也能报销,解决了癌症治疗的特药费用问题。
蓝医保系列产品同样适合中年人,
目前推出了好医好药版和Pro版两款核心产品,各有特色适配不同需求的中年人。
好医好药版一般住院保额300万,重疾保额600万,覆盖120种重疾,
采用1万免赔额设计,特药保障覆盖207种特药加64种大湾区、海南博鳌高品药,
保额300万,就医范围拓展至186家医保定点民营医院,给了中年人更多就医选择;
好医好药Pro版则在基础版之上进行了全面升级,同样支持20年保证续保,
一般住院与重疾保额共享提升至600万,保证续保期间总保额达1000万,
特药保障扩展至276种特药加64种临床急需进口药,
包含5种CAR-T疗法,覆盖最新医保创新药目录中的12种抗肿瘤新药,用药保障更全面。
最显著的升级是0免赔设计,1万元以内医疗费提供30%、50%或80%三档报销比例可选,
1万元以上部分100%报销,
解决了小病小痛住院费用无法报销的痛点,特别适合经常就医的中年人;
就医范围进一步扩大,除公立医院普通部外,
还覆盖特需部和更多优质私立医院,给了中年人更高品质的医疗选择;
同时增加了线上问诊2000元0免赔、线下门急诊疾病医疗金1万元、
线下门急诊意外医疗金2万元等增值保障,
全方位覆盖日常医疗需求,适合预算充足、追求更全面医疗保障的中年人。
定期寿险是以身故、全残为给付条件的保险,
一旦被保人身故、全残,一次性赔付保额,
用来覆盖家庭的债务、孩子的教育、父母的赡养,
给家庭留下一笔钱,保障家庭的生活不会因为顶梁柱的倒下而崩塌。
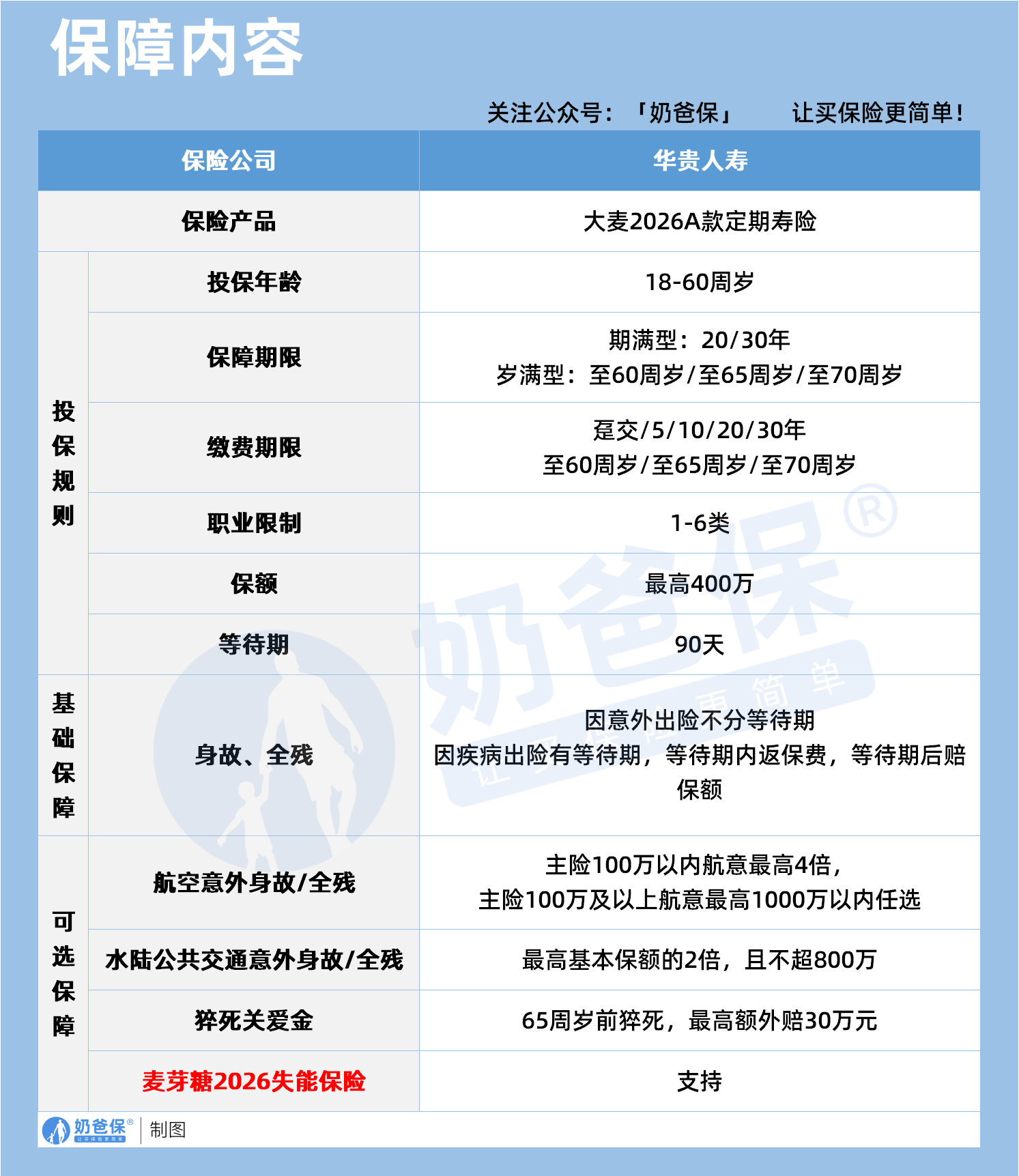
大麦2026A款定期寿险,是目前市场上非常优质的定期寿险产品,
专为中年人打造,保障灵活,保额高,职业限制宽。
产品投保年龄18-60岁,覆盖了中年人的全部年龄段,
保障期限灵活,期满型20/30年,岁满型至60/65/70岁,
中年人可以根据自己的家庭责任期,
选择合适的保障期限,比如保障到孩子成年,或者保障到房贷还清。
缴费期限灵活,趸交/5/10/20/30年,也可以选择缴费至60/65/70岁,
中年人可以根据自己的收入情况,选择合适的缴费期限,降低缴费压力。
职业限制1-6类,大部分职业都能投保,
无论是办公室白领,还是体力劳动者,都能顺利投保。
最高保额400万,足够覆盖中年人的家庭债务和各项开支,等待期90天,
意外出险不分等待期,疾病出险有等待期,
等待期内返保费,等待期后赔保额,给被保人快速的保障。
可选保障部分,航空意外身故、全残责任,
主险100万以内航意最高4倍,主险100万及以上航意最高1000万以内任选,
适合经常出差的中年人,给航空出行提供额外的保障。
水陆公共交通意外身故、全残责任,最高基本保额2倍,且不超800万,
适合经常通勤出差的中年人,给公共交通出行提供额外的保障。
猝死关爱金责任,65周岁前猝死,最高额外赔30万,
中年人工作压力大,熬夜加班多,猝死风险高,
这一责任给了猝死额外的保障,让被保人在不幸猝死时,
给家人留下更多的钱。产品还可以附加麦芽糖2026失能保险,给被保人提供失能保障。
麦芽糖2026失能保险,针对中年人的失能风险,
每月按基本保额给付保险金,最高给付120个月或60个月,
给失能患者提供长期的收入补偿,
覆盖失能后的家庭开支,让中年人在面对失能风险时,也能从容应对。
三、奶爸总结
人到中年,保障不是选择题,而是必答题。
哪吒2号重疾险,以全面的保障和宽松的健康告知,
成为中年人配置重疾险的优质选择,给中年人提供了充足的重疾保障,应对重疾风险。
而医疗险和定期寿险,作为保障体系的重要组成部分,
分别解决了大额医疗费用的报销问题,和家庭责任的保障问题,
给中年人提供了全方位的保障。
一套完整的保障,不仅是对自己的守护,更是对整个家庭的责任。
在人生的道路上,有了这些保障的加持,
中年人才能更安心地打拼,守护家人的幸福,迎接人生的每一个挑战。
大家也可以看看奶爸推荐的优质定期寿险产品:

1、投保规则
这3款产品的投保年龄、等待期都是一样的,
保障期和缴费期略有不同,但也几乎差别不是很大。
我们重点来说两点:
一个是健康告知,
大多数会从以下几个方面进行询问:
投保经历、高风险运动和既往病史。
只有大麦2026针对45岁以上人群,还多了就医行为问询,
内容涉及近两年内的手术或住院情况,以及检查异常需要进一步治疗等。

从投保经历来看,三款产品都会问到:
最近两年的投保异常经历→3款产品差不多;
重疾理赔经历→定海柱7号额外问询了轻中症理赔;
累计投保保额→擎天柱11号一生中意版更宽松,只问的是最近1年的保额。
从高风险运动来看,三款产品都差不多,
只有定海柱7号问询是否有长期从事。
从既往病史来看,定期寿险问的都是一些重大疾病,
比如癌症、冠心病、心肌梗死等。
常见的肺结节、甲状腺结节和乳腺结节都没有问。
像擎天柱11号一生中意版对先天性心脏病比较友好,心超复查已自行闭合的不在问询范围。
拿捏不准的,可以点这里协助核保。
另一个是最高保额,
单从保额上限来看,大麦2026是最高的,上限是400万。
但不同地区、年龄、职业可能略有不同。
以大麦2026为例子:

只有超一类和一类地区,18-45岁以内人群,且符合BMI要求,
才能买到400万保额。
超一类和一类地区如:
北京、上海、重庆、广州、深圳、杭州、南京、成都、宁波、苏州、武汉、厦门、佛山。
2、必选保障
作为定期寿险,其实必选保障,
都是差不多的,即都含身故和全残保障。
不过这里需要提醒大家的是,
身故和全残,只能二赔一。
擎天柱11号一生中意版还额外多了一项——家庭守护保障:
被保人及法定配偶因同一意外事故身故或全残,额外赔付100%基本保额。

作为家里的双顶梁柱,如果同时出险,对家中双亲和孩子来说,打击真的太大了。
这个双倍保额保障,至少可以让父母孩子在经济上有足够多的补偿和支持。
而且,这里说的是【出险时】存在法定配偶,
即买的时候不管是否结婚,婚后都会额外获得这个保障。
所以,如果是夫妻双方投保,擎天柱11号一生中意版有机会赔得更多。
3、可选保障
3款产品都含猝死关爱金+交通意外身故或全残。
只是赔付力度略有不同。
定海柱7号还多了个身故或全残特别关爱金:
45周岁后,身故或全残额外赔50%保额。

如果比较看重特殊年龄赔付比例的,可以重点考虑。
如果你想详细了解上述几款定期寿险测评,也可以联系奶爸~
微信扫一扫
微信扫一扫
关注微信
客服热线
奶爸保

