随着重疾发病率持续年轻化,越来越多普通家庭开始重视重疾险的配置。
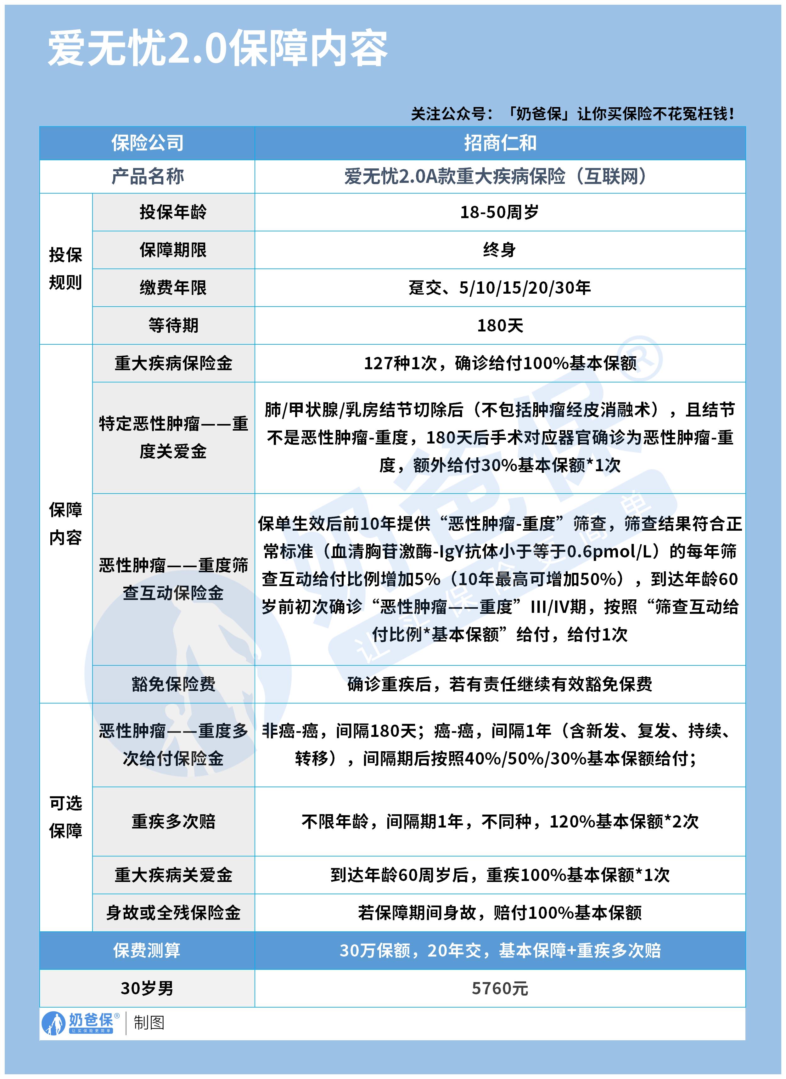
招商仁和爱无忧 2.0A 款重疾险,是互联网专属产品,主打恶性肿瘤相关保障。
产品兼顾基础重疾责任,实用性较强,接下来从三方面全面分析。
一、招商仁和爱无忧2.0重疾险保障如何?适合哪些人买?

基础重疾保障扎实,覆盖 127 种重大疾病,确诊一次性给付 100% 基本保额。
特定恶性肿瘤重度关爱金,针对结节切除后再确诊癌症额外赔付 30% 保额 1 次。
仅针对肺甲状腺乳腺结节,切除后 180 天对应器官确诊癌症可获得赔付。
核心特色为恶性肿瘤筛查互动保险金,提升 60 岁前晚期癌症的赔付额度。
保单生效前 10 年筛查符合标准,每年增加 5% 给付比例,10 年最高加 50%。
60 岁前初次确诊恶性肿瘤 III 或 IV 期,按提升后的比例给付 1 次,实用性突出。
支持多种缴费年限选择,适配不同预算需求,等待期 180 天符合行业常规。
自带重疾保费豁免责任,确诊重疾后免交后续保费,保障继续有效。
可选责任丰富,可灵活附加癌症多次赔、重疾多次赔等多项责任。
恶性肿瘤多次赔责任,非癌到癌间隔 180 天,癌到癌间隔 1 年,三次赔付。
赔付比例分别为 40%、50%、30% 基本保额,覆盖癌症复发转移等情况。
重疾多次赔责任不限年龄,间隔期 1 年,不同种重疾赔付 120% 基本保额 2 次。
60 岁后重大疾病关爱金,确诊重疾额外给付 100% 基本保额 1 次。
身故或全残保险金,保障期间身故给付 100% 基本保额,覆盖身故风险。
30 岁男性 30 万保额 20 年交,基本保障加重疾多次赔年交 5760 元,保费适中。
有肺甲状腺乳腺结节病史,担心术后再患癌的人群,适合这款产品。
特定恶性肿瘤关爱金针对结节术后再患癌,提供额外保障,填补保障空白。
重视恶性肿瘤保障,尤其是晚期癌症保障的人群,适配产品核心特色责任。
晚期癌症治疗费用高昂,筛查互动金提升赔付额度,有效补充医疗开支。
希望灵活配置保障,根据自身需求附加责任的人群,可自主选择附加项。
不需要的责任可以不附加,有效控制保费支出,平衡保障与家庭预算。
18 到 50 周岁,希望配置终身重疾保障的人群,符合产品投保年龄要求。
刚步入职场的年轻人,或者有家庭责任的中年人群,适合长期保障规划。
重视定期癌症筛查,希望通过筛查提升保障额度的人群,契合产品设计。
有家庭责任,上有老下有小的中年人群,可附加身故责任覆盖家庭风险。
预算中等,希望在可控保费内获得针对性癌症保障的普通家庭适合选择。
担心癌症复发转移,需要多次赔付保障的人群,可附加癌症多次赔责任。
产品投保年龄限制为 18 到 50 周岁,超过 50 周岁无法投保这款产品。
保障期限仅支持终身,无法选择定期保障,适合长期保障规划。
如果只需要短期重疾保障,这款产品无法满足相关需求。
等待期为 180 天,等待期内确诊重疾无法获得赔付,需注意相关要求。
在等待期内尽量避免不必要的体检,防止影响保障的正常生效。
特定恶性肿瘤重度关爱金有明确适用范围,仅针对肺甲状腺乳腺结节。
且不包括肿瘤经皮消融术,需仔细阅读条款,明确责任适用条件。
恶性肿瘤筛查互动保险金有时间限制,仅前 10 年可提升给付比例。
仅 60 岁前初次确诊恶性肿瘤 III 或 IV 期,才可按提升比例赔付。
可选责任需要额外支付保费,附加责任越多,每年保费支出越高。
附加责任时需结合自身预算和需求,避免过度附加增加经济负担。
重疾多次赔责任要求不同种重疾,间隔期 1 年,同种重疾无法多次赔付。
恶性肿瘤多次赔责任中,癌到癌间隔 1 年,非癌到癌间隔 180 天。
需要注意间隔期要求,间隔期内确诊无法获得对应次数的赔付。
产品为互联网重疾险,投保和理赔线上完成,需确认健康告知符合要求。
保费测算仅为 30 岁男性参考,不同情况保费不同,需精准测算。
身故责任为可选责任,附加后保费增加,可根据需求选择是否附加。
二、奶爸总结
总的来说,招商仁和爱无忧 2.0 是一款针对性较强的互联网重疾险产品。
核心优势在于恶性肿瘤相关保障,适合有结节病史、重视癌症保障的人群。
投保前需明确保障责任、限制条件,结合需求选择附加责任,匹配预算。
符合投保要求和保障需求的话,这款产品是不错的重疾险选择之一。
奶爸也给大家推荐几款优质的重疾险产品:
1、君龙人寿超级玛丽15号
第一,结节保障超全面
自带保障在原有肺结节基础上,拓展到乳腺/甲状腺结节,范围更广了。
可以说是目前市场上,少有的三大高发结节都有保障的产品。
第二,癌症保障丰富
超玛15号的癌症保障,从早期到晚期,都安排得妥妥的。
本身自带癌症拓展金,
首次确诊原位癌/轻度癌症后,确诊恶性肿瘤—重度,额外赔50%。
如果觉得不够,还可以附加以下保障:
癌症津贴或癌症多次赔(二选一):间隔一定周期后,可以赔一笔钱用于癌症持续治疗,癌症津贴有次数限制,多次赔则不限次数。
癌症重度特药治疗金:确诊癌症后需要吃高价特药,做过相关手术可以赔50%保额。

第三,重疾多次赔灵活选
重疾多次赔可以按需选择:
65周岁版,要求是65岁前确诊,额外赔2次,每次赔120%保额;
另一版则是不限年龄,额外赔2次,每次赔120%保额。

同种不同种都赔,且同种间隔周期短,只要2年
像心脏病术后复发了也能保,不用怕赔过一次就没保障了。
【适合人群】
看中结节、癌症保障,预算不多的朋友。
2、复星联合达尔文12号
第一,自带意外重疾额外赔和住院津贴。
前者因为意外导致首次重疾,可多赔35%基本保额。
等于一张保单覆盖重疾+意外,且是保至终身的双重保障!
后者在60周岁前未发生重疾,60岁后确诊,每天给付0.1%基本保额作为住院津贴。
人一辈子不一定会得重疾,但60岁后难免因小病小痛住院,
达尔文12号这个保障,可以让不确定的赔付变得更确定。
不过,这里需要注意的是,如果后续重疾/身故/全残,
会扣掉累计已给付的住院津贴金额后,再赔付。
第二,可选责任丰富
达尔文12号多重附加保障:
重疾多次赔:分65周岁版和终身版(二选一),满足多种人群需要;
重疾保费补偿:缴费期内发生重疾返还保费,实现“重疾免单”;
疾病关爱金/顶梁柱关爱保险金:家庭责任最重阶段赔更多;
癌症津贴:癌症间隔一定周期就能获得一笔理赔金。
第三,理赔门槛更低
5种特定重疾(如严重心肌炎)、原位癌、癌症津贴赔付,都比同类产品更宽松。
【适合人群】
看重理赔门槛、重疾返还保费的朋友
3、复星联合医联有盟
第一,轻中症保障灵活
必选保障是重疾,像轻中症保障、身故保障,可以加钱获得。
如果预算有限,也可以只买个重疾,先把大病保障做好;
如果预算多一点,建议大家还是要附加轻中症保障。
第二,自带一般医疗金
医联有盟自带医疗金,非常实用:
保单前5年,每年提供报销额度=0.5%*保额,100%报销,
未用完可累计,终身有效,身故/全残一次性赔剩余额度!

像买药、体检、看牙等日常开支,都能用上。
可以说是实打实把钱返还给客户使用!
第三,健康告知非常宽松
健康告知只有4条:
比如过去1年内的检查异常、是否有被医生建议住院或手术;
过去2年内的手术情况以及过去5年内的疾病情况。
针对非常高发的甲状腺/乳腺/肺结节,没有问询是否有进行手术,也没有问询是否多发,
只要结节等级在3级以内,结节直径符合要求,就有机会标体承保!
就连癌症,如果5年前已经治愈,没有复发和转移,
同时不涉及其他健康告知,也有机会投保!
【适合人群】
有健康异常的、注重就医资源和健康管理,看中产品实用性的朋友。
4、瑞华健康华佗1号康泰版
第一,基础保障扎实
轻中重疾保障都涵盖了,且轻症+中症赔付次数共7次,
目前市场上赔付次数算比较高的。
且重疾赔完,轻中症不分组还能继续赔,
不分组的好处就在于,赔付规则更宽松。
第二,性价比高
同样50万保额,保终身,基础保障,分30年交,
30岁人群投保华佗1号康泰版,比超级玛丽和达尔文便宜100元/年!
30年下来立省3000块!
第三,可选保障丰富
如果预算比较多,还可以附加:
重疾多次赔、疾病关爱金、癌症津贴、重疾保费补偿金和身故保障。
都是目前市场上热门可选保障内容,实用性强。
【适合人群】
追求高性价比、看中基础保障全面的朋友。
微信扫一扫
微信扫一扫
关注微信
客服热线
奶爸保

