很多人在配置重疾险的时候,都会遇到一个共同的难题,那就是体检报告上的一些小异常,让投保之路变得坎坷。
要么被要求加费承保,要么直接被拒保,辛苦做的保障规划,就这样卡在了健康告知这一步。
其实,一款好的重疾险,不仅要有全面的保障,更要有宽松的核保政策,
让更多有小异常的人群,也能顺利拥有属于自己的保障。
今天要给大家介绍的,就是复星联合健康保险推出的完美人生8号重疾险,
这款产品不仅保障全面,更在2026年一季度推出了专属的核保支持政策,
同时本身的健康告知也十分友好,尤其是对女性群体来说,
是一款不可多得的高性价比重疾险。
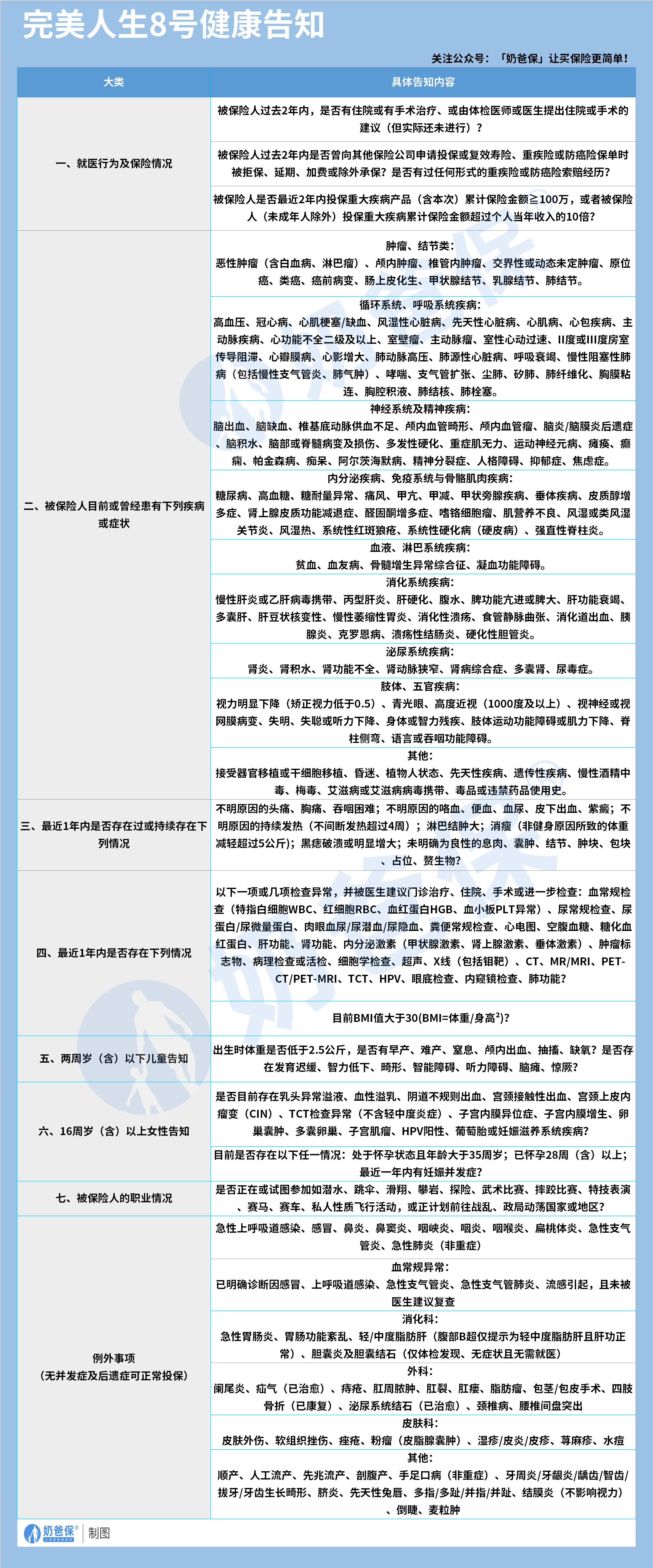
一、完美人生8号重疾险健康告知严格吗?有哪些特色?

完美人生8号的健康告知,整体设计十分人性化,既覆盖了必要的风险问询,也给了很多常见小异常的投保空间。
在健康告知的问询内容中,主要围绕就医行为、既往疾病、检查异常、职业情况等维度展开,而在例外事项中,很多大家生活中常见的小毛病,都不需要进行告知,
比如急性上呼吸道感染、感冒、鼻炎等常见轻症,已经治愈的阑尾炎、疝气、痔疮等外科问题,还有皮肤外伤、痤疮、湿疹等皮肤问题,以及顺产、人工流产等妇科常见情况,
都不会影响投保,这就给了很多有轻微健康问题的人群,顺利投保的机会。

更值得一提的是,在2026年一季度,完美人生8号推出了专属的成人核保优待助力政策,政策有效期从通知下发日到2026年3月31日,针对个人长期重疾险产品,
实施阶段性的核保支持规则,让很多原本可能被加费或拒保的体检异常,有机会以标准体承保。
具体来看,这些核保放宽的内容,覆盖了很多成年人常见的体检异常。
比如心电图检查中常见的ST段异常T波改变,只要是仅体检发现无不适症状的非特异性异常,被保险人年龄在30周岁及以下,就可以标准体承保。
针对心脏瓣膜问题,三尖瓣轻度返流或关闭不全,仅体检发现无症状及治疗史,返流程度为轻度,仅单个瓣膜轻度返流,可标准体承保。肺动脉瓣轻微返流或关闭不全,同样仅体检发现无症状及治疗史,返流程度为轻微,仅单个瓣膜轻微返流,也可标准体承保。
针对消化系统的常见问题,慢性萎缩性胃炎,只要无营养不良贫血,未被怀疑恶性改变,半年内胃镜检查未见异常或者仅为慢性萎缩性胃炎,就可以除外承保。
针对女性常见的妇科问题,卵巢囊肿,近半年内超声提示为边界清晰的无回声囊肿单侧最多三个囊肿最大囊肿直径不超过4CM,可标准体承保。子宫肌瘤,发现肌瘤超过半年,最大直径不超过6厘米,且边界清晰,无红色变性,无贫血,可标准体承保,这对很多有妇科小问题的女性来说,是极大的利好。
除此之外,肝部常见的肝囊肿肝血管瘤,也有宽松的核保政策。
肝囊肿仅体检发现,无症状及治疗史,囊肿数量不超过2个,最大直径不超过6cm,未被确诊或怀疑为多囊肝或多囊肾,无相关家族史,可标准体承保。肝血管瘤仅体检发现,无症状及治疗史,最大直径不超过6cm,可标准体承保。
轻度脂肪肝,仅体检发现,无酒精性脂肪肝或中重度脂肪肝诊断或治疗史,既往肝功能检查结果无超过正常值1.6倍,可标准体承保。
双肾囊肿,囊肿不超过2个,且最大直径不超过4cm,尿常规及肾功能检查均正常,无症状,未被确诊或怀疑为多囊肝或多囊肾,无相关家族史,可标准体承保。
针对产后女性常见的妊娠相关问题,
妊娠糖尿病,怀孕前未被诊断为糖尿病,分娩结束已满2个月,且产后2个月复查的血糖及糖化血红蛋白检查均正常,可标准体承保。
妊娠高血压,怀孕前无血压升高,分娩结束已满2个月,且产后复查血压正常,尿蛋白阴性,无水肿,无心脏异常,可标准体承保。这对很多产后想要配置重疾险的女性来说,解决了妊娠相关异常的投保难题。
需要注意的是,这些核保优待政策,
不适用于多个疾病或健康异常同时存在的情况,
最终会结合客户年龄产品保额健康告知以及详细病史检查资料等综合评估,
最终结论以具体投保时人工核保结论为准,但不可否认的是,
这些政策给了很多有小异常的人群,顺利投保的机会,大大降低了重疾险的投保门槛。
二、完美人生8号重疾险有哪些特色?
除了宽松的核保政策和友好的健康告知,完美人生8号本身的保障内容也十分全面,尤其是针对女性群体的设计,让它成为一款真正意义上的女性友好型重疾险。

首先看基础保障,完美人生8号覆盖135种重大疾病,
30种中度疾病,50种轻度疾病,确诊后按30%基本保额赔付,
轻中症累计可赔付6次,覆盖了绝大多数高发的疾病类型,给被保险人全面的基础保障。

在特色保障部分,完美人生8号的设计充分考虑了女性的保障需求。
首先是女性特定疾病保障,被保险人确诊4种女性特定疾病,可额外赔付10%基本保额。
女性群体在一生中,面临着乳腺子宫卵巢等部位的高发重疾风险,
这些特定疾病保障,针对女性高发的重疾类型,给予额外的赔付,让女性在面对重疾时,能获得更充足的经济支持,覆盖治疗康复生活等多方面的开支。
其次是癌症重度拓展金保障,被保险人先确诊癌症相关的轻度或原位癌,后确诊癌症重度,可额外赔付50%基本保额。
癌症是重疾险中最高发的疾病类型,而女性群体中,乳腺癌宫颈癌卵巢癌等癌症的发病率逐年上升,很多女性在体检中会发现乳腺结节宫颈原位癌等癌前病变,后续有发展为重度癌症的可能。
这项保障,就覆盖了从癌前病变到重度癌症的保障缺口,让被保险人在确诊重度癌症时,能获得额外的赔付,更好地应对癌症治疗的高额费用。
三、奶爸总结
总的来说,完美人生8号重疾险,
是一款兼顾了宽松核保全面保障女性友好的优质重疾险产品。
它不仅通过友好的健康告知和阶段性的核保优待政策,
降低了投保门槛,让很多有体检小异常的人群,
尤其是有妇科小问题产后异常的女性,能顺利拥有保障。
更通过针对性的女性特定疾病保障癌症拓展金等特色责任,
给女性群体更全面更充足的重疾保障。
对于想要配置终身重疾险的人群来说,尤其是女性群体,
完美人生8号是一个十分值得考虑的选择。
目前2026年一季度的核保优待政策,有效期到2026年3月31日,
想要投保的人群,可以抓住这个机会,结合自己的健康情况和保障需求,
配置适合的重疾保障,为自己和家庭,筑牢健康保障的防线。
奶爸也给大家推荐几款优质的重疾险产品:
1、君龙人寿超级玛丽15号
第一,结节保障超全面
自带保障在原有肺结节基础上,拓展到乳腺/甲状腺结节,范围更广了。
可以说是目前市场上,少有的三大高发结节都有保障的产品。
第二,癌症保障丰富
超玛15号的癌症保障,从早期到晚期,都安排得妥妥的。
本身自带癌症拓展金,
首次确诊原位癌/轻度癌症后,确诊恶性肿瘤—重度,额外赔50%。
如果觉得不够,还可以附加以下保障:
癌症津贴或癌症多次赔(二选一):间隔一定周期后,可以赔一笔钱用于癌症持续治疗,癌症津贴有次数限制,多次赔则不限次数。
癌症重度特药治疗金:确诊癌症后需要吃高价特药,做过相关手术可以赔50%保额。

第三,重疾多次赔灵活选
重疾多次赔可以按需选择:
65周岁版,要求是65岁前确诊,额外赔2次,每次赔120%保额;
另一版则是不限年龄,额外赔2次,每次赔120%保额。

同种不同种都赔,且同种间隔周期短,只要2年
像心脏病术后复发了也能保,不用怕赔过一次就没保障了。
【适合人群】
看中结节、癌症保障,预算不多的朋友。
2、复星联合达尔文12号
第一,自带意外重疾额外赔和住院津贴。
前者因为意外导致首次重疾,可多赔35%基本保额。
等于一张保单覆盖重疾+意外,且是保至终身的双重保障!
后者在60周岁前未发生重疾,60岁后确诊,每天给付0.1%基本保额作为住院津贴。
人一辈子不一定会得重疾,但60岁后难免因小病小痛住院,
达尔文12号这个保障,可以让不确定的赔付变得更确定。
不过,这里需要注意的是,如果后续重疾/身故/全残,
会扣掉累计已给付的住院津贴金额后,再赔付。
第二,可选责任丰富
达尔文12号多重附加保障:
重疾多次赔:分65周岁版和终身版(二选一),满足多种人群需要;
重疾保费补偿:缴费期内发生重疾返还保费,实现“重疾免单”;
疾病关爱金/顶梁柱关爱保险金:家庭责任最重阶段赔更多;
癌症津贴:癌症间隔一定周期就能获得一笔理赔金。
第三,理赔门槛更低
5种特定重疾(如严重心肌炎)、原位癌、癌症津贴赔付,都比同类产品更宽松。
【适合人群】
看重理赔门槛、重疾返还保费的朋友
3、复星联合医联有盟
第一,轻中症保障灵活
必选保障是重疾,像轻中症保障、身故保障,可以加钱获得。
如果预算有限,也可以只买个重疾,先把大病保障做好;
如果预算多一点,建议大家还是要附加轻中症保障。
第二,自带一般医疗金
医联有盟自带医疗金,非常实用:
保单前5年,每年提供报销额度=0.5%*保额,100%报销,
未用完可累计,终身有效,身故/全残一次性赔剩余额度!

像买药、体检、看牙等日常开支,都能用上。
可以说是实打实把钱返还给客户使用!
第三,健康告知非常宽松
健康告知只有4条:
比如过去1年内的检查异常、是否有被医生建议住院或手术;
过去2年内的手术情况以及过去5年内的疾病情况。
针对非常高发的甲状腺/乳腺/肺结节,没有问询是否有进行手术,也没有问询是否多发,
只要结节等级在3级以内,结节直径符合要求,就有机会标体承保!
就连癌症,如果5年前已经治愈,没有复发和转移,
同时不涉及其他健康告知,也有机会投保!
【适合人群】
有健康异常的、注重就医资源和健康管理,看中产品实用性的朋友。
4、瑞华健康华佗1号康泰版
第一,基础保障扎实
轻中重疾保障都涵盖了,且轻症+中症赔付次数共7次,
目前市场上赔付次数算比较高的。
且重疾赔完,轻中症不分组还能继续赔,
不分组的好处就在于,赔付规则更宽松。
第二,性价比高
同样50万保额,保终身,基础保障,分30年交,
30岁人群投保华佗1号康泰版,比超级玛丽和达尔文便宜100元/年!
30年下来立省3000块!
第三,可选保障丰富
如果预算比较多,还可以附加:
重疾多次赔、疾病关爱金、癌症津贴、重疾保费补偿金和身故保障。
都是目前市场上热门可选保障内容,实用性强。
【适合人群】
追求高性价比、看中基础保障全面的朋友。
微信扫一扫
微信扫一扫
关注微信
客服热线
奶爸保

