很多朋友在配置重疾险的时候,都会优先关注那些口碑好的系列产品,
超级玛丽系列就是其中的代表之一,每次新版本上线,都会引来不少讨论。
最近超级玛丽16号重疾险正式推出,
不少人来问这款产品到底怎么样,今天就来好好聊一聊这款产品,
从承保公司到保障内容,再到性价比,帮大家把细节都捋清楚。
一、超级玛丽16号属于哪个公司重疾险?
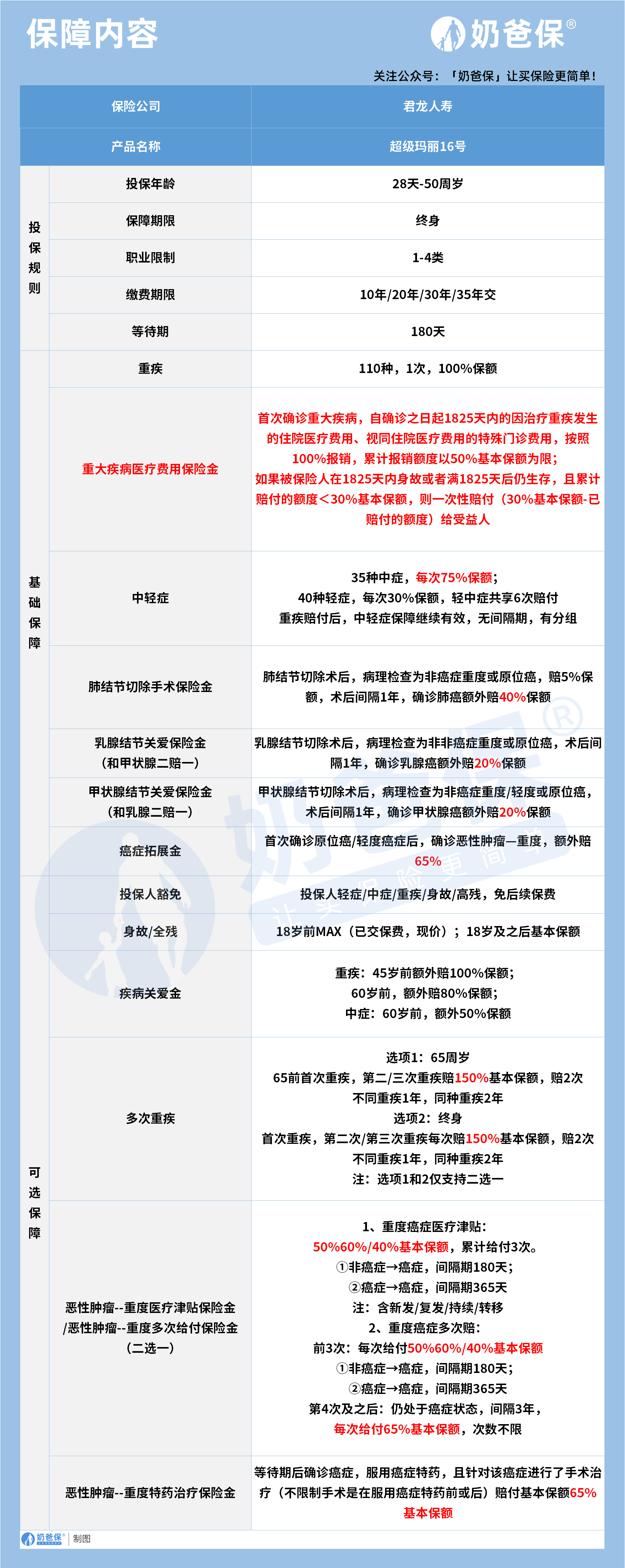
超级玛丽16号是君龙人寿推出的一款终身重疾险,
很多人可能对君龙人寿不太熟悉,担心小公司的稳定性,其实完全不用有这种顾虑。
君龙人寿是一家正规的寿险公司,受银保监会的严格监管,
成立以来一直合规运营,背后的股东实力也比较扎实,经营状况一直保持稳定。

很多朋友都关心的偿付能力和风险评级,君龙人寿的表现也很亮眼,
从2025年的四个季度数据来看,综合偿付能力充足率始终保持在170%以上,核心偿付能力充足率也都在125%以上,
远高于监管要求的核心偿付能力充足率不低于50%、综合偿付能力充足率不低于100%的标准,风险综合评级也连续多个季度保持在BBB级,
说明公司的经营状况和风险管控能力都在合格水平以上,
能够稳定履行保险合同的赔付责任,不用担心后续理赔的问题。
很多人觉得只有大公司的保险才靠谱,其实不是的,
银保监会对保险公司的监管非常严格,无论是大公司还是中小公司,
都必须满足偿付能力的要求,一旦出现偿付能力不达标的情况,监管会及时介入,保障消费者的权益。
君龙人寿作为正规的寿险公司,在监管下合规运营,偿付能力充足,风险评级合格,
完全有能力承担超级玛丽16号的赔付责任,
大家不用过度担心公司的大小问题,更应该关注产品本身的保障内容和条款细节。
二、超级玛丽16号性价比怎么样?
接下来大家最关心的就是这款产品的性价比,我们可以从保障内容和保费两个方面来看,
先说说保障内容,

超级玛丽16号的基础保障非常扎实,
覆盖了重疾中轻症的核心责任,重疾保障110种疾病,
确诊一次就能赔付100%的基本保额,
中症有35种疾病,每次赔付75%保额,轻症有40种疾病,每次赔付30%保额,
中轻症总共可以赔付6次,
而且重疾赔付之后,中轻症的保障依然有效,没有间隔期,
也没有分组限制,对很多人担心的重疾后无法再赔中轻症的问题,这款产品很好地解决了。
很多重疾险的中症赔付比例在60%左右,轻症在30%,
而超级玛丽16号的中症赔付比例达到了75%,比市面上很多产品都要高,
而且中轻症的赔付次数也不少,对多次发生中轻症的情况,也能提供不错的保障,
尤其是重疾赔付后中轻症保障依然有效这一点,非常实用。
除了基础的重疾中轻症,它还有不少实用的特色责任,
比如针对肺结节、乳腺结节和甲状腺结节的关爱保障,很多人因为这些结节问题,
买重疾险会被除外责任或者加费,
而超级玛丽16号对结节切除术后病理检查为非癌症或原位癌的情况,
设置了额外的赔付责任,术后间隔一年确诊对应的癌症,
就能额外赔付一定比例的保额,对有结节困扰的朋友来说,是非常友好的设计。
还有原位癌或轻度癌症确诊后,
确诊恶性肿瘤重度可以额外赔付65%保额的癌症拓展金,也能提升癌症保障的力度。
最值得一提的是这款产品自带的重大疾病医疗费用保险金,
这也是它和很多其他重疾险不一样的地方,很多重疾险只关注确诊后的一次性赔付,
而超级玛丽16号在确诊重大疾病之后,还能提供额外的医疗费用报销保障,
被保险人首次确诊重大疾病,从确诊之日起五年内,因为治疗重疾发生的住院医疗费用,
还有视同住院医疗费用的特殊门诊费用,都可以按100%的比例报销,
累计报销的额度可以达到基本保额的50%,
如果是买了50万保额,就有最高25万的额外报销额度。
如果在这五年内被保险人身故,或者五年之后依然生存,
超级玛丽16号保底会额外给付的30%保额,50万保额的话是保底15万。
相当于在一次性的重疾赔付之外,
又额外增加了一笔可以报销重疾治疗费用的保障,
而且这笔保障是自带的,不需要额外加保费。
很多人可能会疑惑,重疾险已经一次性赔付了保额,为什么还需要医疗费用报销?
其实重疾险的一次性保额,主要是用来弥补患病后的收入损失、康复费用、护理费用等,
而治疗重疾的住院费用,很多时候需要靠医疗险来报销,但医疗险大多是一年期的,
而且有续保的不确定性,如果因为重疾理赔之后,
医疗险无法续保,那么后续的治疗费用就没有保障了,
而超级玛丽16号自带的重大疾病医疗费用保险金,
是和重疾险绑定的,只要重疾险合同有效,这个责任就有效,在确诊重疾后的五年内,
不管有没有医疗险,都可以用这个责任来报销住院和特殊门诊的费用,
而且报销比例是100%,没有免赔额,对担心重疾治疗费用高昂的朋友来说,
这个责任的实用性非常强,相当于用一份重疾险的保费,
拿到了重疾一次性赔付加重疾医疗报销的双重保障,比很多只给一次性赔付的重疾险要更实用。

再来看大家最关心的保费情况,
以30岁的投保人为例,选择50万保额,30年交,保障终身的方案,
如果只选基础责任,男性每年的保费是8685元,女性每年的保费是8085元,
如果附加了疾病关爱金,男性每年的保费是10460元,女性每年的保费是9780元,
这个保费水平在同类型的重疾险里是很有竞争力的,
尤其是它自带了重大疾病医疗费用保险金,相当于额外增加了最高25万,
保底15万的重疾医疗报销额度,
而保费并没有比其他同类型产品高出多少,
甚至在附加了疾病关爱金之后,保费依然保持在比较合理的水平,
对预算有限但想要全面保障的朋友来说,这个保费是很友好的。
三、奶爸总结
综合来看,超级玛丽16号重疾险是一款性价比很高的产品,
基础保障扎实,自带的重大疾病医疗费用保险金是它的一大亮点,
相当于给重疾保障加了一层额外的兜底保障,
对担心重疾治疗费用的朋友来说非常实用,
同时针对肺结节、乳腺甲状腺结节的友好设计,
也让不少因为结节问题投保困难的朋友有了新的选择。
如果大家对这款产品感兴趣,欢迎随时私信奶爸~
奶爸也给大家推荐几款优质的重疾险产品:
1、君龙人寿超级玛丽15号
第一,结节保障超全面
自带保障在原有肺结节基础上,拓展到乳腺/甲状腺结节,范围更广了。
可以说是目前市场上,少有的三大高发结节都有保障的产品。
第二,癌症保障丰富
超玛15号的癌症保障,从早期到晚期,都安排得妥妥的。
本身自带癌症拓展金,
首次确诊原位癌/轻度癌症后,确诊恶性肿瘤—重度,额外赔50%。
如果觉得不够,还可以附加以下保障:
癌症津贴或癌症多次赔(二选一):间隔一定周期后,可以赔一笔钱用于癌症持续治疗,癌症津贴有次数限制,多次赔则不限次数。
癌症重度特药治疗金:确诊癌症后需要吃高价特药,做过相关手术可以赔50%保额。

第三,重疾多次赔灵活选
重疾多次赔可以按需选择:
65周岁版,要求是65岁前确诊,额外赔2次,每次赔120%保额;
另一版则是不限年龄,额外赔2次,每次赔120%保额。

同种不同种都赔,且同种间隔周期短,只要2年
像心脏病术后复发了也能保,不用怕赔过一次就没保障了。
【适合人群】
看中结节、癌症保障,预算不多的朋友。
2、复星联合达尔文12号
第一,自带意外重疾额外赔和住院津贴。
前者因为意外导致首次重疾,可多赔35%基本保额。
等于一张保单覆盖重疾+意外,且是保至终身的双重保障!
后者在60周岁前未发生重疾,60岁后确诊,每天给付0.1%基本保额作为住院津贴。
人一辈子不一定会得重疾,但60岁后难免因小病小痛住院,
达尔文12号这个保障,可以让不确定的赔付变得更确定。
不过,这里需要注意的是,如果后续重疾/身故/全残,
会扣掉累计已给付的住院津贴金额后,再赔付。
第二,可选责任丰富
达尔文12号多重附加保障:
重疾多次赔:分65周岁版和终身版(二选一),满足多种人群需要;
重疾保费补偿:缴费期内发生重疾返还保费,实现“重疾免单”;
疾病关爱金/顶梁柱关爱保险金:家庭责任最重阶段赔更多;
癌症津贴:癌症间隔一定周期就能获得一笔理赔金。
第三,理赔门槛更低
5种特定重疾(如严重心肌炎)、原位癌、癌症津贴赔付,都比同类产品更宽松。
【适合人群】
看重理赔门槛、重疾返还保费的朋友
3、复星联合医联有盟
第一,轻中症保障灵活
必选保障是重疾,像轻中症保障、身故保障,可以加钱获得。
如果预算有限,也可以只买个重疾,先把大病保障做好;
如果预算多一点,建议大家还是要附加轻中症保障。
第二,自带一般医疗金
医联有盟自带医疗金,非常实用:
保单前5年,每年提供报销额度=0.5%*保额,100%报销,
未用完可累计,终身有效,身故/全残一次性赔剩余额度!

像买药、体检、看牙等日常开支,都能用上。
可以说是实打实把钱返还给客户使用!
第三,健康告知非常宽松
健康告知只有4条:
比如过去1年内的检查异常、是否有被医生建议住院或手术;
过去2年内的手术情况以及过去5年内的疾病情况。
针对非常高发的甲状腺/乳腺/肺结节,没有问询是否有进行手术,也没有问询是否多发,
只要结节等级在3级以内,结节直径符合要求,就有机会标体承保!
就连癌症,如果5年前已经治愈,没有复发和转移,
同时不涉及其他健康告知,也有机会投保!
【适合人群】
有健康异常的、注重就医资源和健康管理,看中产品实用性的朋友。
4、瑞华健康华佗1号康泰版
第一,基础保障扎实
轻中重疾保障都涵盖了,且轻症+中症赔付次数共7次,
目前市场上赔付次数算比较高的。
且重疾赔完,轻中症不分组还能继续赔,
不分组的好处就在于,赔付规则更宽松。
第二,性价比高
同样50万保额,保终身,基础保障,分30年交,
30岁人群投保华佗1号康泰版,比超级玛丽和达尔文便宜100元/年!
30年下来立省3000块!
第三,可选保障丰富
如果预算比较多,还可以附加:
重疾多次赔、疾病关爱金、癌症津贴、重疾保费补偿金和身故保障。
都是目前市场上热门可选保障内容,实用性强。
【适合人群】
追求高性价比、看中基础保障全面的朋友。
微信扫一扫
微信扫一扫
关注微信
客服热线
奶爸保

