重疾险是应对重大疾病经济风险的重要工具,能为患者的治疗与康复提供稳定的资金支持。
君龙人寿推出的超级玛丽 16 号重疾险近期受到不少用户关注,大家对它的保障与费用情况十分好奇。
本文将结合产品的保障内容与保费测算数据,为大家全面解析这款重疾险的实际表现与性价比。
一、超级玛丽16号重疾险费用高吗?一年多少钱?

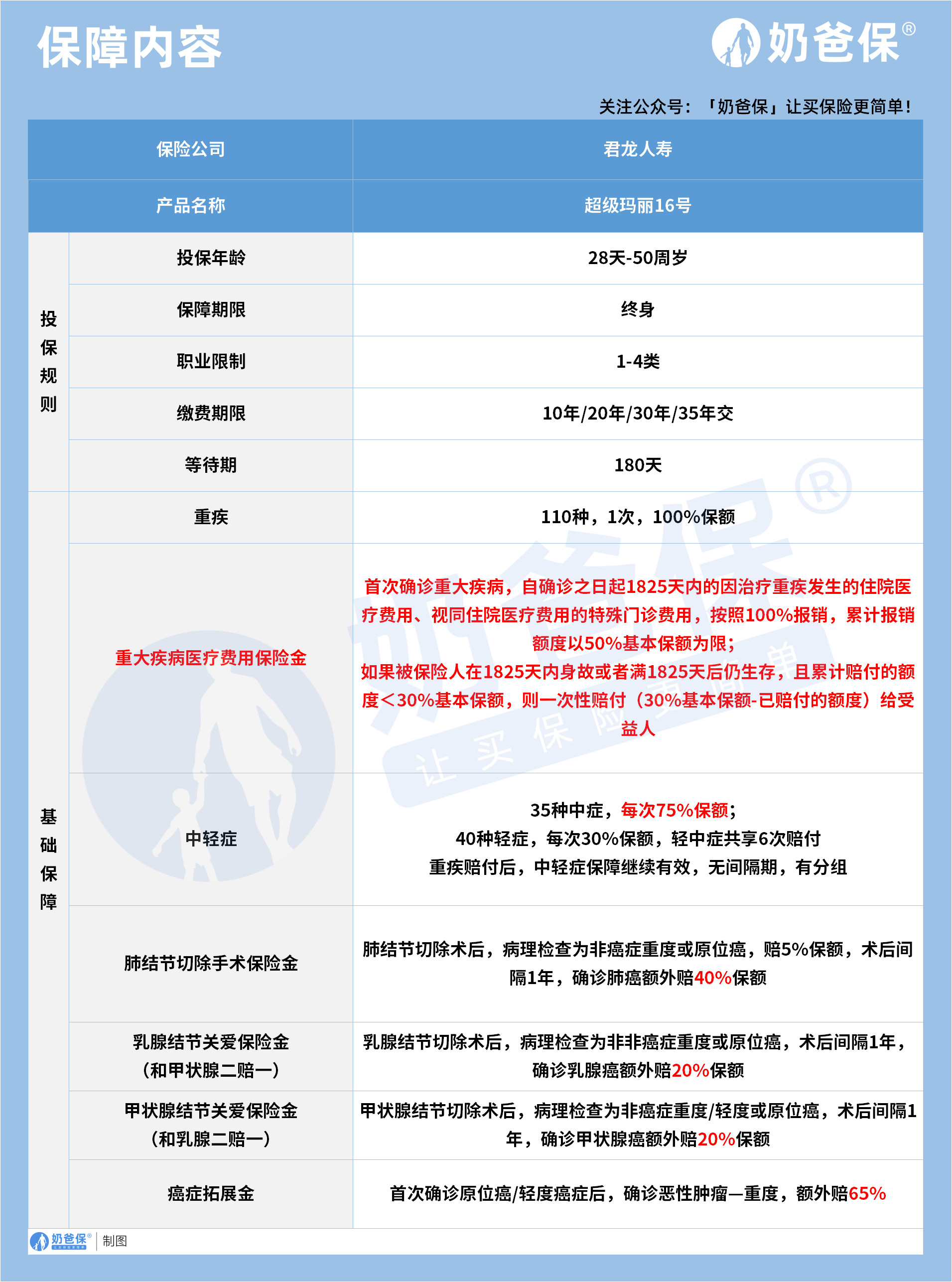
超级玛丽 16 号的保障内容全面,覆盖基础重疾责任与多项特色保障,适配多数普通家庭的保障需求。
产品的投保规则设置较为友好,投保年龄覆盖 28 天至 50 周岁,能满足不同年龄段用户的投保需求。
保障期限为终身,可提供长期稳定的重疾保障,缴费期限支持 10 年至 35 年交,选择灵活多样。
职业限制为 1 至 4 类,多数普通职业人群都可顺利投保,等待期为 180 天,符合行业常规设置。
基础重疾责任包含 110 种重大疾病,可赔付 1 次,赔付比例为 100% 基本保额,能覆盖多数高发重疾。
重大疾病医疗费用保险金是产品的核心特色之一,首次确诊重疾后 1825 天内的住院医疗费用可报销。
报销比例为 100%,累计报销额度最高为 50% 基本保额,能有效补充重疾治疗过程中的高额医疗开支。
若被保人在 1825 天内身故或期满生存,累计赔付额度不足 30% 基本保额,可一次性补足差额部分。
中轻症保障设置合理完善,包含 35 种中症与 40 种轻症,中症每次赔付 75% 保额,轻症每次赔付 30% 保额。
轻中症共享 6 次赔付次数,重疾赔付后轻中症保障继续有效,无间隔期且分组设计对用户更友好。
针对高发的肺部结节问题,产品设置了肺结节切除手术保险金,术后病理为非癌症重度或原位癌可赔 5% 保额。
若术后间隔 1 年确诊肺癌,还可额外赔付 40% 保额,为肺部结节人群提供更全面的疾病保障支持。
针对女性高发的乳腺结节,产品设置了乳腺结节关爱保险金,术后病理为非癌症重度或原位癌可享对应保障。
术后间隔 1 年确诊乳腺癌,可额外赔付 20% 保额,甲状腺结节也设置了对应的关爱保险金责任。
甲状腺结节切除术后病理为非癌症重度或轻度或原位癌,术后间隔 1 年确诊甲状腺癌可额外赔付 20% 保额。
癌症拓展金责任也十分实用,首次确诊原位癌或轻度癌症后,再次确诊恶性肿瘤重度可额外赔付 65% 保额。

本次保费测算以保额 50 万、30 年交、保障终身为基础条件,30 岁用户的保费数据具有较强的参考价值。
产品的实际保障力度较强,保证给付额度为 65 万,加上医疗费用报销责任,最高可获得 75 万的保障支持。
仅投保基础责任的情况下,30 岁男性用户的年交保费为 8685 元,女性用户的年交保费为 8085 元。
选择基础责任加癌症津贴责任的情况下,30 岁男性用户的年交保费为 10070 元,女性用户为 9690 元。
选择基础责任加疾病关爱金责任的情况下,30 岁男性用户的年交保费为 10460 元,女性用户为 9780 元。
不同责任组合的保费差异反映了附加保障的成本,用户可根据自身健康状况与保障需求选择合适方案。
女性用户的整体保费略低于同年龄男性用户,这与重疾险产品的定价逻辑和女性疾病风险特征相关。
30 年交的缴费方式能有效降低年交保费压力,将保费分摊到更长周期,减少用户的短期经济负担。
用户也可根据自身预算调整缴费期限,10 年、20 年交的方式虽年交保费更高,但总保费支出会有所降低。
从市场同类产品的保费水平来看,超级玛丽 16 号的基础责任保费处于中等区间,没有明显的溢价情况。
附加责任的保费增幅较为合理,用户无需承担过高的额外成本即可获得更全面的疾病保障支持。
二、奶爸总结
超级玛丽 16 号的保障内容丰富全面,保费处于市场中等水平,整体性价比表现较为突出。
产品的特色保障针对结节人群设置了额外赔付责任,对有相关健康异常的用户来说是较为友好的选择。
重疾医疗费用保险金的设置能有效补充重疾治疗的医疗开支,减轻用户在治疗期间的经济压力与负担。
轻中症保障无间隔期且分组合理,重疾赔付后轻中症保障继续有效,能为用户提供持续的疾病保障支持。
保费方面,30 岁用户的基础责任年交保费在八千至九千元区间,符合多数普通家庭的预算承受范围。
附加责任的保费增幅较为合理,用户可根据自身的健康状况与家族病史选择是否附加癌症相关保障。
预算有限的用户可优先选择基础责任,以较低的保费获得核心的重疾保障,满足基础的风险兜底需求。
有癌症家族病史或健康异常的用户,可考虑附加癌症拓展金或结节相关保障,提升整体的保障力度。
投保前用户需结合自身的职业、年龄、健康状况与预算,综合判断产品是否适配自身的保障需求。
同时用户也需仔细阅读产品条款,了解各项保障责任的赔付条件与限制,避免后续理赔出现不必要的纠纷。
对于追求全面保障且预算适中的用户来说,超级玛丽 16 号是一款值得重点考虑的重疾险产品。
奶爸也给大家推荐几款优质的重疾险产品:
1、君龙人寿超级玛丽15号
第一,结节保障超全面
自带保障在原有肺结节基础上,拓展到乳腺/甲状腺结节,范围更广了。
可以说是目前市场上,少有的三大高发结节都有保障的产品。
第二,癌症保障丰富
超玛15号的癌症保障,从早期到晚期,都安排得妥妥的。
本身自带癌症拓展金,
首次确诊原位癌/轻度癌症后,确诊恶性肿瘤—重度,额外赔50%。
如果觉得不够,还可以附加以下保障:
癌症津贴或癌症多次赔(二选一):间隔一定周期后,可以赔一笔钱用于癌症持续治疗,癌症津贴有次数限制,多次赔则不限次数。
癌症重度特药治疗金:确诊癌症后需要吃高价特药,做过相关手术可以赔50%保额。

第三,重疾多次赔灵活选
重疾多次赔可以按需选择:
65周岁版,要求是65岁前确诊,额外赔2次,每次赔120%保额;
另一版则是不限年龄,额外赔2次,每次赔120%保额。

同种不同种都赔,且同种间隔周期短,只要2年
像心脏病术后复发了也能保,不用怕赔过一次就没保障了。
【适合人群】
看中结节、癌症保障,预算不多的朋友。
2、复星联合达尔文12号
第一,自带意外重疾额外赔和住院津贴。
前者因为意外导致首次重疾,可多赔35%基本保额。
等于一张保单覆盖重疾+意外,且是保至终身的双重保障!
后者在60周岁前未发生重疾,60岁后确诊,每天给付0.1%基本保额作为住院津贴。
人一辈子不一定会得重疾,但60岁后难免因小病小痛住院,
达尔文12号这个保障,可以让不确定的赔付变得更确定。
不过,这里需要注意的是,如果后续重疾/身故/全残,
会扣掉累计已给付的住院津贴金额后,再赔付。
第二,可选责任丰富
达尔文12号多重附加保障:
重疾多次赔:分65周岁版和终身版(二选一),满足多种人群需要;
重疾保费补偿:缴费期内发生重疾返还保费,实现“重疾免单”;
疾病关爱金/顶梁柱关爱保险金:家庭责任最重阶段赔更多;
癌症津贴:癌症间隔一定周期就能获得一笔理赔金。
第三,理赔门槛更低
5种特定重疾(如严重心肌炎)、原位癌、癌症津贴赔付,都比同类产品更宽松。
【适合人群】
看重理赔门槛、重疾返还保费的朋友
3、复星联合医联有盟
第一,轻中症保障灵活
必选保障是重疾,像轻中症保障、身故保障,可以加钱获得。
如果预算有限,也可以只买个重疾,先把大病保障做好;
如果预算多一点,建议大家还是要附加轻中症保障。
第二,自带一般医疗金
医联有盟自带医疗金,非常实用:
保单前5年,每年提供报销额度=0.5%*保额,100%报销,
未用完可累计,终身有效,身故/全残一次性赔剩余额度!

像买药、体检、看牙等日常开支,都能用上。
可以说是实打实把钱返还给客户使用!
第三,健康告知非常宽松
健康告知只有4条:
比如过去1年内的检查异常、是否有被医生建议住院或手术;
过去2年内的手术情况以及过去5年内的疾病情况。
针对非常高发的甲状腺/乳腺/肺结节,没有问询是否有进行手术,也没有问询是否多发,
只要结节等级在3级以内,结节直径符合要求,就有机会标体承保!
就连癌症,如果5年前已经治愈,没有复发和转移,
同时不涉及其他健康告知,也有机会投保!
【适合人群】
有健康异常的、注重就医资源和健康管理,看中产品实用性的朋友。
4、瑞华健康华佗1号康泰版
第一,基础保障扎实
轻中重疾保障都涵盖了,且轻症+中症赔付次数共7次,
目前市场上赔付次数算比较高的。
且重疾赔完,轻中症不分组还能继续赔,
不分组的好处就在于,赔付规则更宽松。
第二,性价比高
同样50万保额,保终身,基础保障,分30年交,
30岁人群投保华佗1号康泰版,比超级玛丽和达尔文便宜100元/年!
30年下来立省3000块!
第三,可选保障丰富
如果预算比较多,还可以附加:
重疾多次赔、疾病关爱金、癌症津贴、重疾保费补偿金和身故保障。
都是目前市场上热门可选保障内容,实用性强。
【适合人群】
追求高性价比、看中基础保障全面的朋友。
微信扫一扫
微信扫一扫
关注微信
客服热线
奶爸保

