复星联合妈咪保贝哪吒守护是一款面向少儿群体的重疾险产品。
很多家长在为孩子配置重疾险时,都会将这款产品纳入重点考量范围。
它的保障内容丰富,责任设计贴合少儿成长阶段的各类健康风险需求。
接下来我们从保障内容接下来我们从保障内容、产品优劣、保费返还等维度,全面分析这款产品。
一、复星联合妈咪保贝重疾险怎么样?保费返还吗?

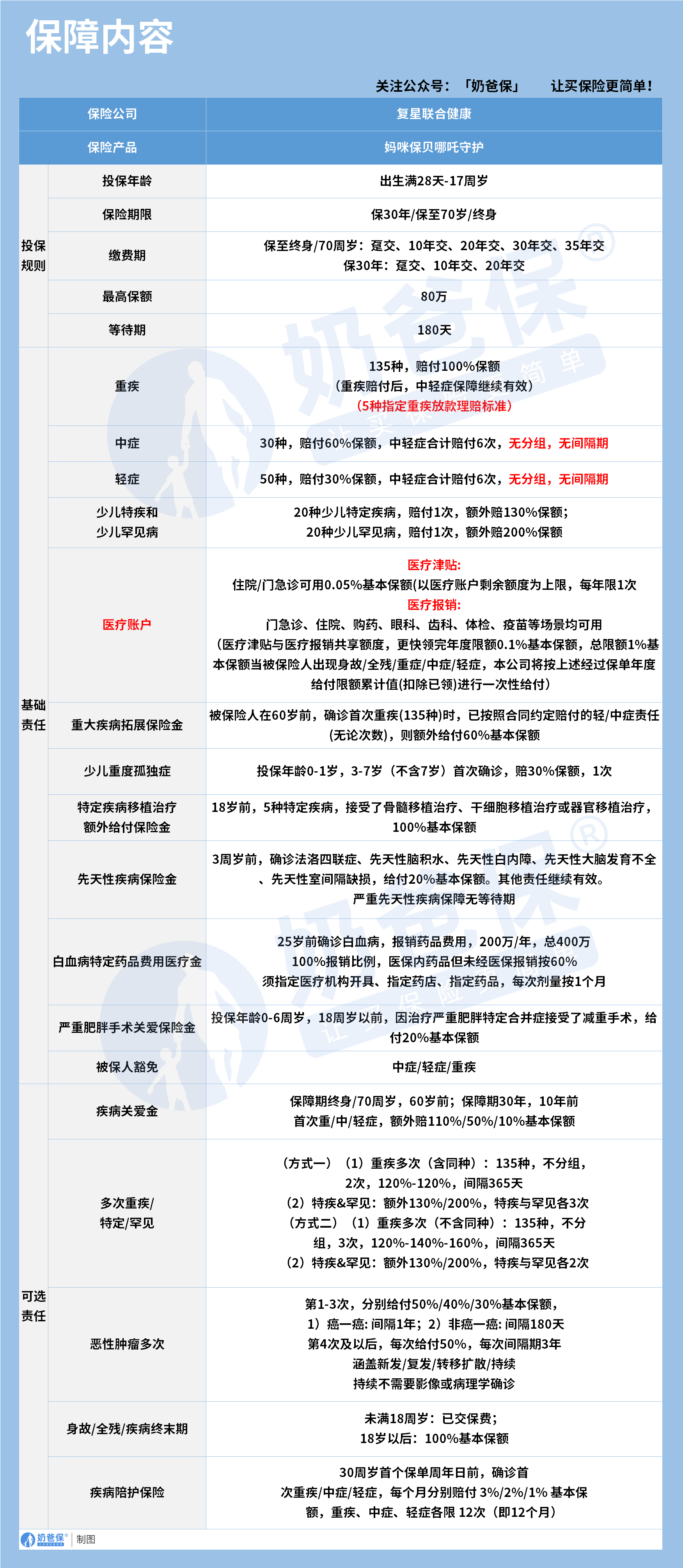
复星联合妈咪保贝哪吒守护的投保年龄为出生满 28 天至 17 周岁。
保险期限可选择保 30 年、保至 70 岁或保终身,适配不同家庭的保障需求。
缴费期根据保障期限不同,有趸交、10 年交、20 年交等多种选择。
最高保额为 80 万,等待期 180 天,等待期内出险保险公司不承担赔付责任。
基础责任包含 135 种重疾,确诊赔付 100% 保额,重疾赔付后中症保障继续有效。
其中 5 种指定重疾采用放宽理赔标准,降低了部分高发重疾的理赔门槛。
中症责任包含 30 种疾病,赔付 60% 保额,合计可赔付 6 次,无分组无间隔期。
轻症责任包含 50 种疾病,赔付 30% 保额,同样合计可赔付 6 次,无分组无间隔期。
针对少儿群体,产品设置 20 种少儿特定疾病,确诊额外赔付 130% 保额。
同时包含 20 种少儿罕见病,确诊额外赔付 200% 保额,两类疾病各赔付 1 次。
医疗账户责任分为医疗津贴和医疗报销,共享额度,覆盖多类医疗相关场景。
医疗津贴为住院或门急诊可用 0.05% 基本保额,每年限 1 次,以账户余额为上限。
医疗报销可用于门急诊、住院、购药、眼科、齿科、体检、疫苗等多个场景。
年度限额 0.1% 基本保额,总限额 1% 基本保额,出险后按保单年度给付剩余额度。
重大疾病拓展保险金责任,被保人 60 岁前首次确诊重疾,额外给付 60% 基本保额。
少儿重度孤独症责任,0 至 1 岁投保,3 至 7 岁首次确诊,赔付 30% 保额 1 次。
特定疾病移植治疗额外给付,18 岁前 5 种特定疾病移植,赔付 100% 基本保额。
先天性疾病保险金,3 周岁前确诊 4 类先天性疾病,给付 20% 基本保额,保障继续。
白血病特定药品费用医疗金,25 岁前确诊白血病,报销药品费用,最高 400 万。
严重肥胖手术关爱保险金,0 至 6 岁投保,18 岁前减重手术,给付 20% 基本保额。
被保人豁免责任,覆盖中症、轻症、重疾,出险后剩余保费无需再缴纳。
疾病关爱金责任,保终身或 70 岁时 60 岁前,保 30 年时 10 年前,首次重中轻症额外赔。
可选责任包含多次重疾、特定 / 罕见病二次赔付,有两种不同的保障方式可选。
方式一为重疾多次含同种,135 种不分组,2 次赔付 120% 保额,间隔 365 天。
特疾和罕见病各 3 次,额外赔付 130% 和 200%,覆盖多次发病的潜在风险。
方式二为重疾多次不含同种,135 种不分组,3 次赔付 120% 至 160%,间隔 365 天。
特疾和罕见病各 2 次,额外赔付 130% 和 200%,适合担心多次重疾的家庭。
恶性肿瘤多次责任,第 1 至 3 次分别赔付 50%、40%、30% 基本保额,间隔 1 年。
非癌一癌间隔 180 天,第 4 次及以后每次赔付 50%,间隔 3 年,覆盖复发转移扩散。
身故全残疾病终末期责任,未满 18 岁赔付已交保费,18 岁以后赔付 100% 保额。
疾病陪护保险金,30 周岁首个保单周年日前,首次重中轻症按月赔付保额。
重疾、中症、轻症各限 12 次,也就是各赔付 12 个月,覆盖家庭陪护相关开支。
复星联合妈咪保贝哪吒守护的核心优势,首先是保障责任全面且灵活度高。
基础责任覆盖重疾、中症、轻症、少儿特疾、罕见病,满足少儿基础保障需求。
中症轻症不分组无间隔期,合计各赔付 6 次,大幅提升多次轻症中症的获赔概率。
5 种指定重疾放宽理赔标准,降低部分高发重疾的理赔门槛,让被保人更易获赔。
少儿特疾和罕见病额外赔付比例高,特疾 130%、罕见病 200%,覆盖高发疾病。
医疗账户责任拓展了重疾险的保障范围,覆盖门急诊、体检、疫苗等日常场景。
多项针对少儿的特色责任,贴合少儿成长阶段的专属健康风险,实用性强。
可选责任丰富,可根据家庭需求灵活附加多次重疾、癌症多次、陪护金等责任。
产品支持多种保障期限和缴费期,适配不同预算和保障需求的家庭选择。
这款产品也存在一些不足,需要家长在投保前充分了解相关细节。
产品等待期为 180 天,相比部分 90 天等待期的产品,等待期相对更长。
最高保额 80 万,对于部分追求高保额的家庭来说,保额上限相对有限。
部分特色责任有投保年龄限制,比如孤独症、肥胖手术仅针对低龄投保儿童。
可选责任附加后保费会有一定幅度上涨,需要家庭根据预算合理选择。
产品整体定位为消费型重疾险,不自带保费返还责任,需明确这一产品属性。
复星联合妈咪保贝哪吒守护本身是消费型重疾险,不自带保费返还责任。
消费型重疾险的核心逻辑是,保障期内出险赔付保额,未出险不退还已交保费。
如果家长希望获得保费返还的责任,需要选择专门的返还型重疾险产品。
返还型重疾险通常保费更高,保障期届满未出险,会返还已交保费或约定保额。
妈咪保贝哪吒守护没有保费返还责任,无法在保障期满后退还已缴纳的保费。
部分消费者会混淆消费型和返还型重疾险,需要明确两者的产品设计逻辑差异。
消费型重疾险的核心优势是保费更低,用更少的保费获得更高的保障杠杆。
返还型重疾险的优势是未出险可返还保费,但保费成本远高于消费型产品。
对于给孩子配置重疾险,多数普通家庭更适合消费型,用低保费覆盖高保障。
如果家庭预算充足,单纯追求保费返还,这款产品并不适配相关需求。
妈咪保贝哪吒守护的核心定位是保障型产品,而非储蓄返还型产品。
家长在选择时,要明确自身需求,是优先保障还是优先保费返还。
返还型重疾险虽然有返还责任,但保费压力大,保障杠杆远低于消费型。
给孩子配置重疾险,核心是覆盖重疾风险,而非通过保险进行储蓄。
因此多数家庭选择妈咪保贝这类消费型产品,性价比会更高。
如果坚持要保费返还,可选择其他带返还责任的少儿重疾险产品。
同时要注意,返还型重疾险的返还条件通常较为严格,需仔细阅读条款。
二、奶爸总结
综合来看,复星联合妈咪保贝哪吒守护是一款优质的少儿重疾险产品。
它的保障全面,特色责任贴合少儿需求,可选责任灵活,适配多数家庭。
产品为消费型,不提供保费返还,家长需要根据自身需求选择是否投保。
给孩子配置重疾险,优先关注保障责任的全面性和理赔的友好性。
如果家庭预算有限,选择基础责任加必要可选责任,性价比会更高。
如果追求保费返还,这款产品并不适合,可选择其他返还型重疾险产品。
家长在投保前,要仔细阅读保险条款,明确保障责任和免责条款内容。
同时要严格做好健康告知,避免因告知问题影响后续的理赔权益。
总的来说,这款产品适合大多数给孩子配置重疾险的家庭选择。
它能为孩子的成长提供全面的重疾保障,守护孩子的健康成长。
奶爸也给大家推荐几款优质的重疾险产品:
1、君龙人寿超级玛丽15号
第一,结节保障超全面
自带保障在原有肺结节基础上,拓展到乳腺/甲状腺结节,范围更广了。
可以说是目前市场上,少有的三大高发结节都有保障的产品。
第二,癌症保障丰富
超玛15号的癌症保障,从早期到晚期,都安排得妥妥的。
本身自带癌症拓展金,
首次确诊原位癌/轻度癌症后,确诊恶性肿瘤—重度,额外赔50%。
如果觉得不够,还可以附加以下保障:
癌症津贴或癌症多次赔(二选一):间隔一定周期后,可以赔一笔钱用于癌症持续治疗,癌症津贴有次数限制,多次赔则不限次数。
癌症重度特药治疗金:确诊癌症后需要吃高价特药,做过相关手术可以赔50%保额。

第三,重疾多次赔灵活选
重疾多次赔可以按需选择:
65周岁版,要求是65岁前确诊,额外赔2次,每次赔120%保额;
另一版则是不限年龄,额外赔2次,每次赔120%保额。

同种不同种都赔,且同种间隔周期短,只要2年
像心脏病术后复发了也能保,不用怕赔过一次就没保障了。
【适合人群】
看中结节、癌症保障,预算不多的朋友。
2、复星联合达尔文12号
第一,自带意外重疾额外赔和住院津贴。
前者因为意外导致首次重疾,可多赔35%基本保额。
等于一张保单覆盖重疾+意外,且是保至终身的双重保障!
后者在60周岁前未发生重疾,60岁后确诊,每天给付0.1%基本保额作为住院津贴。
人一辈子不一定会得重疾,但60岁后难免因小病小痛住院,
达尔文12号这个保障,可以让不确定的赔付变得更确定。
不过,这里需要注意的是,如果后续重疾/身故/全残,
会扣掉累计已给付的住院津贴金额后,再赔付。
第二,可选责任丰富
达尔文12号多重附加保障:
重疾多次赔:分65周岁版和终身版(二选一),满足多种人群需要;
重疾保费补偿:缴费期内发生重疾返还保费,实现“重疾免单”;
疾病关爱金/顶梁柱关爱保险金:家庭责任最重阶段赔更多;
癌症津贴:癌症间隔一定周期就能获得一笔理赔金。
第三,理赔门槛更低
5种特定重疾(如严重心肌炎)、原位癌、癌症津贴赔付,都比同类产品更宽松。
【适合人群】
看重理赔门槛、重疾返还保费的朋友
3、复星联合医联有盟
第一,轻中症保障灵活
必选保障是重疾,像轻中症保障、身故保障,可以加钱获得。
如果预算有限,也可以只买个重疾,先把大病保障做好;
如果预算多一点,建议大家还是要附加轻中症保障。
第二,自带一般医疗金
医联有盟自带医疗金,非常实用:
保单前5年,每年提供报销额度=0.5%*保额,100%报销,
未用完可累计,终身有效,身故/全残一次性赔剩余额度!

像买药、体检、看牙等日常开支,都能用上。
可以说是实打实把钱返还给客户使用!
第三,健康告知非常宽松
健康告知只有4条:
比如过去1年内的检查异常、是否有被医生建议住院或手术;
过去2年内的手术情况以及过去5年内的疾病情况。
针对非常高发的甲状腺/乳腺/肺结节,没有问询是否有进行手术,也没有问询是否多发,
只要结节等级在3级以内,结节直径符合要求,就有机会标体承保!
就连癌症,如果5年前已经治愈,没有复发和转移,
同时不涉及其他健康告知,也有机会投保!
【适合人群】
有健康异常的、注重就医资源和健康管理,看中产品实用性的朋友。
4、瑞华健康华佗1号康泰版
第一,基础保障扎实
轻中重疾保障都涵盖了,且轻症+中症赔付次数共7次,
目前市场上赔付次数算比较高的。
且重疾赔完,轻中症不分组还能继续赔,
不分组的好处就在于,赔付规则更宽松。
第二,性价比高
同样50万保额,保终身,基础保障,分30年交,
30岁人群投保华佗1号康泰版,比超级玛丽和达尔文便宜100元/年!
30年下来立省3000块!
第三,可选保障丰富
如果预算比较多,还可以附加:
重疾多次赔、疾病关爱金、癌症津贴、重疾保费补偿金和身故保障。
都是目前市场上热门可选保障内容,实用性强。
【适合人群】
追求高性价比、看中基础保障全面的朋友。
微信扫一扫
微信扫一扫
关注微信
客服热线
奶爸保

