君龙小青龙 8 号是君龙人寿推出的一款针对未成年人的重疾险产品,投保年龄覆盖出生满 14 天至 17 周岁,
保障期限为终身,从产品定位来看,核心围绕儿童群体的重疾保障需求设计,下文将从核心保障、特色责任、投保适配性三个维度展开分析,帮你清晰判断其是否适合为孩子投保。
一、君龙小青龙8号重疾险怎么样?适合孩子投保吗?
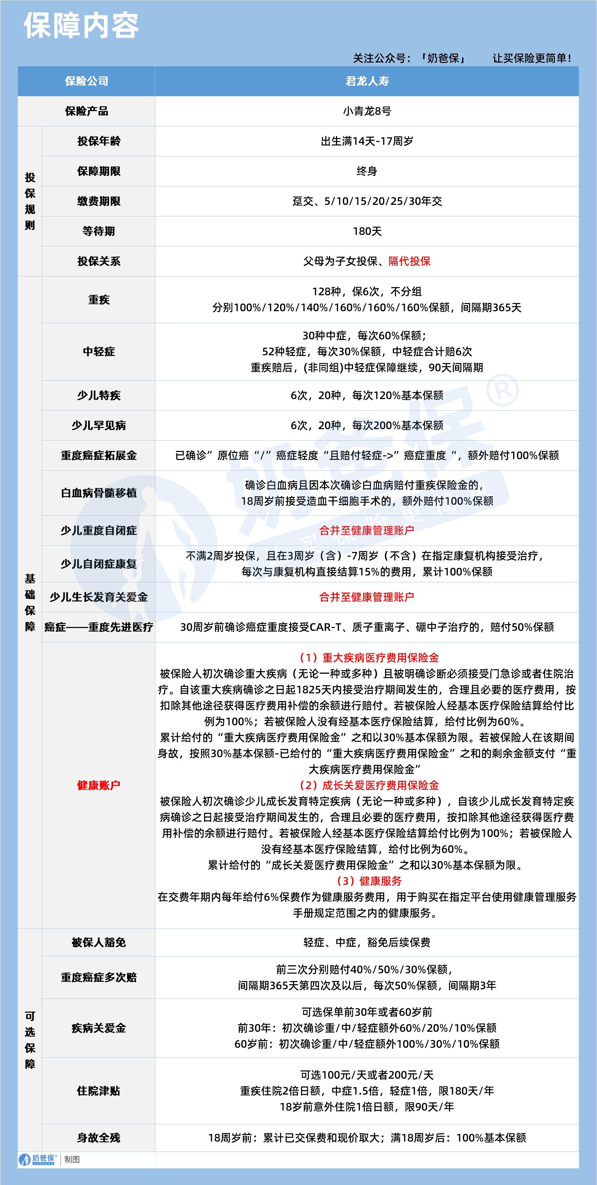
君龙小青龙 8 号的基础保障包含重疾、中症、轻症三大核心责任,同时搭配少儿专属特疾、罕见病保障,形成了较为完整的基础防护网。
重疾保障方面,产品覆盖 128 种重疾,可赔付 6 次且不分组,每次赔付比例依次为 100%、120%、140%、160%、160%、160% 基本保额,间隔期为 365 天。
多次不分组的重疾赔付设计,能应对儿童成长过程中多种重疾发生的风险,较高的后期赔付比例,也能在重疾复发或多次确诊时提供更充足的经济支撑。

中症与轻症保障是儿童重疾险的重要补充,该产品覆盖 30 种中症、52 种轻症。
中症每次赔付 60% 保额,轻症每次赔付 30% 保额,且中症和轻症合计可赔付 6 次。
值得注意的是,重疾赔付后,中症保障会继续赔付,轻症保障则在非同组中继续赔付,中症间隔期为 90 天,这种设计能避免重疾赔付后保障断层,让孩子在后续患病时仍能获得相应赔付。
少儿特疾与罕见病保障贴合儿童群体需求,产品包含 20 种少儿特疾、20 种少儿罕见病,两者均可赔付 6 次。
其中少儿特疾每次赔付 120% 基本保额,少儿罕见病每次赔付 200% 基本保额,高额的赔付比例能应对儿童特疾、罕见病治疗费用高昂的问题,为孩子的特殊疾病治疗提供经济支持。
此外,基础保障还涵盖重度癌症拓展金、白血骨髓移植、少儿重度自闭症、少儿自闭症康复、少儿生长发育关爱金、癌症 - 重度先进医疗等责任。
重度癌症拓展金针对确诊 “原位癌”“癌症轻度” 且赔付轻症后进展为癌症重度的情况,额外赔付 100% 保额;白血病骨髓移植责任在 18 周岁前接受造血干细胞手术时,额外赔付 100% 保额,这些责任精准覆盖儿童常见重疾的特殊治疗场景。
君龙小青龙 8 号在基础保障之外,还设计了健康账户合并、可选责任等特色内容,进一步提升产品的实用性与灵活性。
健康账户合并是其重要亮点,少儿重度自闭症、少儿生长发育关爱金等责任可合并至健康管理账户,能让相关保障责任的赔付更集中,也便于家长统一管理孩子的保障权益,避免责任分散带来的理赔繁琐问题。
可选保障部分包含被保人豁免、重度癌症多次赔、疾病关爱金、住院津贴、身故全残等责任,可根据家庭需求灵活选择。
被保人豁免责任中,轻症、中症赔付后可豁免后续保费,能在孩子患病时减少家庭的保费支出压力。
重度癌症多次赔责任针对重度癌症设置,前三次分别赔付 40%、50%、30% 保额,间隔期 365 天,第四次及以后每次赔付 50% 保额,间隔期 3 年,针对癌症复发、转移等情况提供持续保障。
疾病关爱金可选择投保前 30 年或 60 岁前生效,不同年龄段确诊重疾、中症、轻症可获得额外保额赔付,能在孩子成长关键期或家庭经济责任较重阶段,提供额外的经济补充。
住院津贴责任分为重疾住院、中症住院、18 周岁前意外住院等不同场景,赔付金额从 100 元 / 天到 200 元 / 天不等,可覆盖孩子住院期间的护理、营养等额外支出。
身故全残责任则规定,18 周岁前赔付累计已交保费和现价取大者,满 18 周岁后赔付 100% 基本保额,完善了产品的全生命周期保障。
从投保规则来看,君龙小青龙 8 号的投保年龄覆盖 14 天至 17 周岁,父母可为子女投保,也支持隔代投保,缴费期限可选择趸交、5/10/15/20/25/30 年交,等待期为 180 天。
灵活的投保关系和缴费期限,能适配不同家庭的投保需求和经济状况,隔代投保也满足了祖辈为孙辈配置保障的需求。
二、奶爸总结
整体而言,君龙小青龙 8 号重疾险适合为孩子投保,其核心优势十分突出。
一是保障责任全面,覆盖重疾、中症、轻症及少儿专属特疾、罕见病,多次赔付设计能应对儿童长期成长中的健康风险;
二是少儿专属责任精准,针对儿童常见的白血病、自闭症等疾病设置高额赔付,贴合儿童健康保障需求;三是可选责任灵活,可根据家庭实际情况搭配附加责任,让保障更具针对性。
不过投保时也需注意一些事项。
等待期为 180 天,相较于部分 180 天以下等待期的产品,等待期稍长,需家长提前规划投保时间。
此外,部分责任有年龄限制,如白血病骨髓移植、少儿自闭症康复等责任仅针对 18 周岁前,家长需明确各责任的适用范围,避免误解。
同时,重疾赔付比例虽逐步提升,但首次赔付仅为 100% 基本保额,若追求更高的首次重疾赔付额度,可结合自身需求对比其他产品。
君龙小青龙 8 号重疾险以儿童为核心投保群体,构建了全面且灵活的保障体系,无论是基础责任的覆盖广度,还是少儿专属责任的精准度,都能满足多数家庭为孩子配置重疾保障的需求。
其多次赔付、高额特疾赔付、灵活可选责任等优势,使其在儿童重疾险产品中具备一定竞争力。
家长在投保时,需结合孩子的健康状况、家庭经济状况,明确自身保障需求,同时仔细阅读保险条款,了解各责任的适用条件、赔付比例等细节。
若追求全面的少儿重疾保障,且认可其责任设计,君龙小青龙 8 号是值得考虑的选择;若有特定保障偏好,也可进一步对比其他产品,最终选择最适合孩子的保障方案。
奶爸也给大家推荐几款优质的重疾险产品:
1、君龙人寿超级玛丽15号
第一,结节保障超全面
自带保障在原有肺结节基础上,拓展到乳腺/甲状腺结节,范围更广了。
可以说是目前市场上,少有的三大高发结节都有保障的产品。
第二,癌症保障丰富
超玛15号的癌症保障,从早期到晚期,都安排得妥妥的。
本身自带癌症拓展金,
首次确诊原位癌/轻度癌症后,确诊恶性肿瘤—重度,额外赔50%。
如果觉得不够,还可以附加以下保障:
癌症津贴或癌症多次赔(二选一):间隔一定周期后,可以赔一笔钱用于癌症持续治疗,癌症津贴有次数限制,多次赔则不限次数。
癌症重度特药治疗金:确诊癌症后需要吃高价特药,做过相关手术可以赔50%保额。

第三,重疾多次赔灵活选
重疾多次赔可以按需选择:
65周岁版,要求是65岁前确诊,额外赔2次,每次赔120%保额;
另一版则是不限年龄,额外赔2次,每次赔120%保额。

同种不同种都赔,且同种间隔周期短,只要2年
像心脏病术后复发了也能保,不用怕赔过一次就没保障了。
【适合人群】
看中结节、癌症保障,预算不多的朋友。
2、复星联合达尔文12号
第一,自带意外重疾额外赔和住院津贴。
前者因为意外导致首次重疾,可多赔35%基本保额。
等于一张保单覆盖重疾+意外,且是保至终身的双重保障!
后者在60周岁前未发生重疾,60岁后确诊,每天给付0.1%基本保额作为住院津贴。
人一辈子不一定会得重疾,但60岁后难免因小病小痛住院,
达尔文12号这个保障,可以让不确定的赔付变得更确定。
不过,这里需要注意的是,如果后续重疾/身故/全残,
会扣掉累计已给付的住院津贴金额后,再赔付。
第二,可选责任丰富
达尔文12号多重附加保障:
重疾多次赔:分65周岁版和终身版(二选一),满足多种人群需要;
重疾保费补偿:缴费期内发生重疾返还保费,实现“重疾免单”;
疾病关爱金/顶梁柱关爱保险金:家庭责任最重阶段赔更多;
癌症津贴:癌症间隔一定周期就能获得一笔理赔金。
第三,理赔门槛更低
5种特定重疾(如严重心肌炎)、原位癌、癌症津贴赔付,都比同类产品更宽松。
【适合人群】
看重理赔门槛、重疾返还保费的朋友
3、复星联合医联有盟
第一,轻中症保障灵活
必选保障是重疾,像轻中症保障、身故保障,可以加钱获得。
如果预算有限,也可以只买个重疾,先把大病保障做好;
如果预算多一点,建议大家还是要附加轻中症保障。
第二,自带一般医疗金
医联有盟自带医疗金,非常实用:
保单前5年,每年提供报销额度=0.5%*保额,100%报销,
未用完可累计,终身有效,身故/全残一次性赔剩余额度!

像买药、体检、看牙等日常开支,都能用上。
可以说是实打实把钱返还给客户使用!
第三,健康告知非常宽松
健康告知只有4条:
比如过去1年内的检查异常、是否有被医生建议住院或手术;
过去2年内的手术情况以及过去5年内的疾病情况。
针对非常高发的甲状腺/乳腺/肺结节,没有问询是否有进行手术,也没有问询是否多发,
只要结节等级在3级以内,结节直径符合要求,就有机会标体承保!
就连癌症,如果5年前已经治愈,没有复发和转移,
同时不涉及其他健康告知,也有机会投保!
【适合人群】
有健康异常的、注重就医资源和健康管理,看中产品实用性的朋友。
4、瑞华健康华佗1号康泰版
第一,基础保障扎实
轻中重疾保障都涵盖了,且轻症+中症赔付次数共7次,
目前市场上赔付次数算比较高的。
且重疾赔完,轻中症不分组还能继续赔,
不分组的好处就在于,赔付规则更宽松。
第二,性价比高
同样50万保额,保终身,基础保障,分30年交,
30岁人群投保华佗1号康泰版,比超级玛丽和达尔文便宜100元/年!
30年下来立省3000块!
第三,可选保障丰富
如果预算比较多,还可以附加:
重疾多次赔、疾病关爱金、癌症津贴、重疾保费补偿金和身故保障。
都是目前市场上热门可选保障内容,实用性强。
【适合人群】
追求高性价比、看中基础保障全面的朋友。
微信扫一扫
微信扫一扫
关注微信
客服热线
奶爸保

