在为孩子规划保障的路上,不少家长都会陷入选择困境,
既要覆盖高发重疾,又要兼顾医疗补充,还希望产品性价比足够高。
君龙人寿小青龙8号作为当前少儿重疾险市场的热门选择,
凭借全面的基础保障与灵活的可选责任,成为很多家庭的优先选项。
不少家长关心这款产品的投保入口,以及可选保障该如何配置,
今天,奶爸就来为大家梳理一下。
一、小青龙8号投保入口在哪?
小青龙8号由君龙人寿承保,除了在君龙人寿官方渠道投保之外,
还可以再奶爸保平台投保。
很多家长在投保时会担心信息不对称、产品看不懂、后续理赔无人协助等问题,
这也是奶爸推荐通过奶爸保投保小青龙8号的核心原因。
奶爸保成立多年,为多位用户和家庭提供保险服务,

作为专业的保险服务平台,始终站在中立客观的角度,
为家庭提供全流程的保障服务。从咨询初期开始,就会有专属对接,不会上来就推销产品,
而是先深入了解孩子的年龄、健康状况、家庭预算以及保障需求,
比如是否有家族病史、是否需要覆盖特定少儿疾病等,再基于这些信息定制专属的保障方案。
在产品匹配阶段,顾问会结合小青龙8号的保障特点,
与其他同类型产品做客观对比,
清晰告知优势与不足,让家长明白为什么小青龙8号更适合自家孩子。
如果孩子有过往体检异常或小病记录,顾问还会协助准备核保资料,指导如何进行智能核保或人工核保,最大程度争取有利的核保结论,
避免因为健康告知问题影响投保或后续理赔。
后续服务方面,奶爸保的优势更加凸显。
保单生效后,顾问会持续跟进,提醒续保、协助变更保单信息,
一旦孩子发生保险事故,还会全程协助理赔,从收集理赔资料、对接保险公司理赔部门,
到跟进理赔进度、解读理赔结果,每一步都有专业人员陪同,大大降低了家长独自处理理赔的难度与焦虑。这种全周期的服务,
让家长在投保后不再孤单,真正实现买保险简单,用保险更放心。
二、小青龙8号可选保障怎么选?
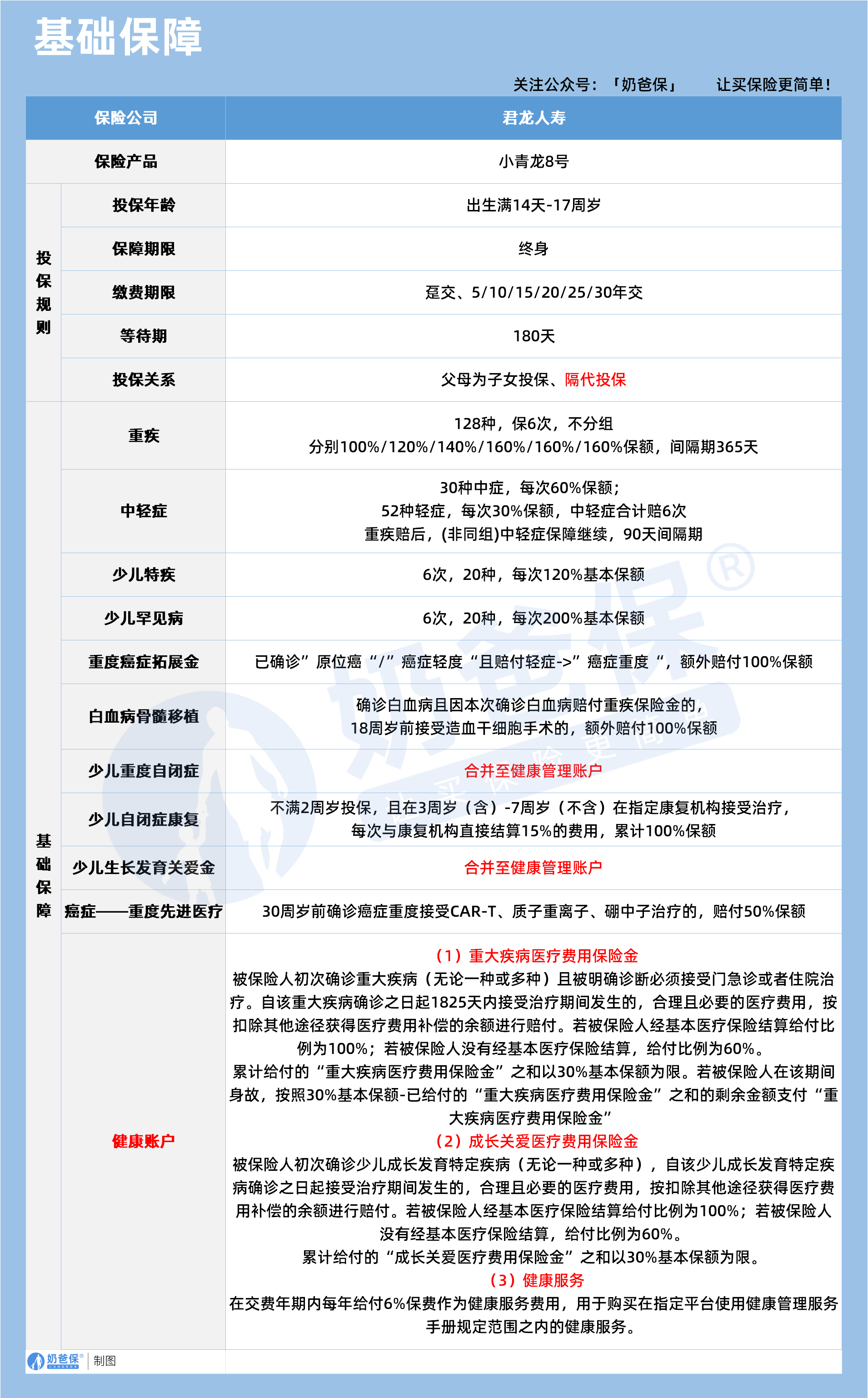
小青龙8号上线时间不久,奶爸先简单介绍一下产品的基础保障:
小青龙8号的基础保障已经足够扎实,能够覆盖孩子成长过程中的大部分重疾风险。
核心保障方面,重疾覆盖128种疾病,支持6次赔付且不分组,赔付比例依次为100%/120%/140%/160%/160%/160%保额。
中症保障30种疾病,每次赔付60%保额;
轻症保障52种疾病,每次赔付30%保额,中轻症合计可赔付6次,
且在重疾赔付后,非同组的中轻症保障仍可继续,间隔期仅90天,保障的持续性更强。
针对少儿高发疾病,小青龙8号设置了20种少儿特疾与20种少儿罕见病,分别赔付120%与200%保额,各支持6次赔付,覆盖了白血病、严重川崎病等孩子阶段高发的重疾,赔付比例远超行业平均水平,能够在孩子遭遇特定疾病时给予更充足的经济支持。
此外,还包含重度癌症拓展金与白血病骨髓移植额外赔付责任,进一步强化了癌症相关保障,让家长更安心。
而基础保障中最具特色的,就是健康账号的设计,这也是小青龙8号区别于其他少儿重疾险的核心优势。
健康账号整合了三项关键责任:
一是重大疾病医疗费用保险金、二是成长关爱医疗费用保险金、三是健康服务费用,
以上三项责任将保障从事后赔付延伸到事前预防与事中管理,真正实现全周期的健康守护。
简单说完基础保障,再来看看可选保障:
在扎实的基础保障之上,小青龙8号还提供了多项可选保障,
家长可以根据预算与需求灵活搭配,我们结合实际场景给出具体配置建议。
首先是被保人豁免责任,这是强烈建议选择的一项。
被保人豁免指的是,若被保险人确诊轻症或中症,可豁免后续未交的保费,而保单的所有保障继续有效。对于少儿重疾险来说,孩子的保障周期长,交费期通常为20或30年,
一旦孩子发生轻症或中症,后续保费的豁免能够极大减轻家庭的经济压力,
同时保障不中断,是性价比极高的选择。
其次是重度癌症多次赔责任,预算充足的家庭建议附加。
癌症是少儿重疾中高发的类型,且复发转移持续的概率较高,小青龙8号的重度癌症多次赔责任,前三次分别赔付40%/50%/30%保额,间隔期365天,第四次及以后每次赔付50%保额,间隔期3年,能够有效应对癌症的长期治疗与复发风险,为孩子提供更持久的癌症保障。
第三是疾病关爱金,这是一项提升赔付比例的可选责任,
分为两个版本:若选择保单前30年版本,初次确诊重中轻症可额外赔付60%/20%/10%保额;若选择60岁前版本,初次确诊重中轻症可额外赔付100%/30%/10%保额。
对于孩子来说,60岁前是人生的关键阶段,若预算允许,选择60岁前版本能够在孩子成年后的重要人生阶段获得更高额度的赔付,应对可能面临的家庭责任与经济压力;
若预算有限,选择前30年版本也能在孩子成长的关键时期提供额外保障。
第四是住院津贴责任,可根据家庭需求选择。
住院津贴分为100元/天与200元/天两个档位,重疾住院按2倍日额给付,中症1.5倍,轻症1倍,每年限180天;
18岁前意外住院按1倍日额给付,每年限90天。这项责任能够在孩子住院期间提供一定的收入补贴,缓解家长因照顾孩子而产生的误工损失,适合希望进一步提升保障实用性的家庭。
最后是身故全残责任,一般不建议家长选择。
少儿阶段的核心保障需求是重疾,身故全残的发生概率极低,
附加这项责任会增加保费支出,性价比不高。
若家庭有特殊的需求,可再考虑附加,
否则将预算集中在重疾相关保障上,更能发挥保险的核心作用。
三、奶爸总结
整体来看,君龙人寿小青龙8号是一款基础保障扎实、可选责任灵活、特色鲜明的少儿重疾险,尤其是健康账号的设计,将重疾赔付与医疗补充、健康管理相结合,突破了传统重疾险的保障边界。
而通过奶爸保投保,更是能让家长在产品选择、核保、理赔等环节获得专业支持,避免踩坑。
建议家长在配置时,优先完善基础保障,重点关注健康账号的价值,
再根据预算合理选择可选责任,
为孩子搭建起覆盖全生命周期的保障体系,让孩子在成长路上拥有更坚实的守护。
奶爸也给大家推荐几款优质的重疾险产品:
1、君龙人寿超级玛丽15号
第一,结节保障超全面
自带保障在原有肺结节基础上,拓展到乳腺/甲状腺结节,范围更广了。
可以说是目前市场上,少有的三大高发结节都有保障的产品。
第二,癌症保障丰富
超玛15号的癌症保障,从早期到晚期,都安排得妥妥的。
本身自带癌症拓展金,
首次确诊原位癌/轻度癌症后,确诊恶性肿瘤—重度,额外赔50%。
如果觉得不够,还可以附加以下保障:
癌症津贴或癌症多次赔(二选一):间隔一定周期后,可以赔一笔钱用于癌症持续治疗,癌症津贴有次数限制,多次赔则不限次数。
癌症重度特药治疗金:确诊癌症后需要吃高价特药,做过相关手术可以赔50%保额。

第三,重疾多次赔灵活选
重疾多次赔可以按需选择:
65周岁版,要求是65岁前确诊,额外赔2次,每次赔120%保额;
另一版则是不限年龄,额外赔2次,每次赔120%保额。

同种不同种都赔,且同种间隔周期短,只要2年
像心脏病术后复发了也能保,不用怕赔过一次就没保障了。
【适合人群】
看中结节、癌症保障,预算不多的朋友。
2、复星联合达尔文12号
第一,自带意外重疾额外赔和住院津贴。
前者因为意外导致首次重疾,可多赔35%基本保额。
等于一张保单覆盖重疾+意外,且是保至终身的双重保障!
后者在60周岁前未发生重疾,60岁后确诊,每天给付0.1%基本保额作为住院津贴。
人一辈子不一定会得重疾,但60岁后难免因小病小痛住院,
达尔文12号这个保障,可以让不确定的赔付变得更确定。
不过,这里需要注意的是,如果后续重疾/身故/全残,
会扣掉累计已给付的住院津贴金额后,再赔付。
第二,可选责任丰富
达尔文12号多重附加保障:
重疾多次赔:分65周岁版和终身版(二选一),满足多种人群需要;
重疾保费补偿:缴费期内发生重疾返还保费,实现“重疾免单”;
疾病关爱金/顶梁柱关爱保险金:家庭责任最重阶段赔更多;
癌症津贴:癌症间隔一定周期就能获得一笔理赔金。
第三,理赔门槛更低
5种特定重疾(如严重心肌炎)、原位癌、癌症津贴赔付,都比同类产品更宽松。
【适合人群】
看重理赔门槛、重疾返还保费的朋友
3、复星联合医联有盟
第一,轻中症保障灵活
必选保障是重疾,像轻中症保障、身故保障,可以加钱获得。
如果预算有限,也可以只买个重疾,先把大病保障做好;
如果预算多一点,建议大家还是要附加轻中症保障。
第二,自带一般医疗金
医联有盟自带医疗金,非常实用:
保单前5年,每年提供报销额度=0.5%*保额,100%报销,
未用完可累计,终身有效,身故/全残一次性赔剩余额度!

像买药、体检、看牙等日常开支,都能用上。
可以说是实打实把钱返还给客户使用!
第三,健康告知非常宽松
健康告知只有4条:
比如过去1年内的检查异常、是否有被医生建议住院或手术;
过去2年内的手术情况以及过去5年内的疾病情况。
针对非常高发的甲状腺/乳腺/肺结节,没有问询是否有进行手术,也没有问询是否多发,
只要结节等级在3级以内,结节直径符合要求,就有机会标体承保!
就连癌症,如果5年前已经治愈,没有复发和转移,
同时不涉及其他健康告知,也有机会投保!
【适合人群】
有健康异常的、注重就医资源和健康管理,看中产品实用性的朋友。
4、瑞华健康华佗1号康泰版
第一,基础保障扎实
轻中重疾保障都涵盖了,且轻症+中症赔付次数共7次,
目前市场上赔付次数算比较高的。
且重疾赔完,轻中症不分组还能继续赔,
不分组的好处就在于,赔付规则更宽松。
第二,性价比高
同样50万保额,保终身,基础保障,分30年交,
30岁人群投保华佗1号康泰版,比超级玛丽和达尔文便宜100元/年!
30年下来立省3000块!
第三,可选保障丰富
如果预算比较多,还可以附加:
重疾多次赔、疾病关爱金、癌症津贴、重疾保费补偿金和身故保障。
都是目前市场上热门可选保障内容,实用性强。
【适合人群】
追求高性价比、看中基础保障全面的朋友。
微信扫一扫
微信扫一扫
关注微信
客服热线
奶爸保

