很多人在接触保险理财时,都会被分红型保险的“高收益演示”吸引,
看着表格里几十年后可观的数字,很容易心动不已。
但也有不少人买了之后又后悔,觉得自己掉进了“陷阱”,前期看不到收益,
想取钱还会亏本金,于是对分红险充满质疑。
其实,分红型保险本身并非陷阱,只是它的设计逻辑和我们习惯的短期理财完全不同,
很多所谓的“坑”,本质上是我们对这类产品的认知误区。
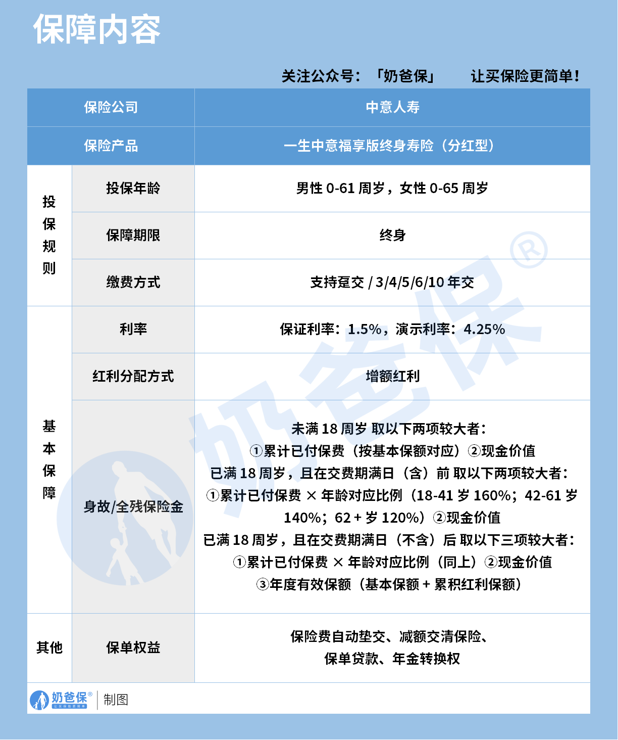
今天我们就结合一生中意福享版具体的分红型终身寿险,
好好聊聊分红险到底是什么,
以及那些被大家误解的“陷阱”究竟是什么。
一、分红型保险陷阱在哪?
不少人觉得分红险是陷阱,核心集中在三个点:
前期收益几乎为零、资金流动性差、退保会损失本金。
我们先从实际收益数据来看,以一生中意福享版终身寿险为例,
20岁女性年交20万,交3年,总保费60万。

从收益演示表能看到,前三年是封闭期,21到23岁没有任何可领取的收益,
24岁时固定收益才52万多,还没超过总保费,含分红也只有55万多,此时如果退保,不仅没赚到钱,还要亏掉近5万本金。
到30岁时,固定收益才刚超过总保费,IRR只有0.12%,
含分红也才2.02%,这个收益水平远低于很多短期理财,难怪有人会觉得“被骗了”。
但这并不是产品的陷阱,而是分红险作为长期储蓄型保险的天然属性。
分红险的设计初衷,是为了帮助投保人进行长期资金规划,
而不是满足短期的资金周转需求。
它的收益增长是一个缓慢爬坡的过程,前期现金价值低,
主要是因为保险公司要扣除保障成本、运营费用等,
所以前十年甚至前二十年,收益都不会太亮眼。
比如到40岁时,固定收益70万多,IRR0.83%,含分红突破百万,IRR2.74%;
到60岁时,固定收益接近95万,IRR1.17%,含分红接近200万,IRR3.09%;
到80岁时,固定收益127万多,IRR1.28%,含分红385万多,IRR3.20%;
到105岁时,固定收益接近185万,IRR1.35%,含分红接近900万,IRR3.27%。
可以看到,随着时间的推移,收益会逐步累积,长期持有才能体现出它的价值。
资金流动性差也是同理,分红险的资金锁定性很强,虽然有保单贷款等权益,但贷款额度有限,且需要支付利息,无法像银行存款那样随时支取。
如果在交费期内退保,比如刚交了一年或两年就想退,现金价值会远低于已交保费,损失会非常大。
这其实是在提醒我们,买分红险的钱必须是短期内用不到的闲钱,
是可以放几十年不动的资金,只有这样,才能避免因为临时用钱而陷入退保亏损的困境。
所以,这些所谓的“陷阱”,本质上是我们用短期理财的标准去要求一款长期储蓄产品,
是认知错位带来的误解。分红险从来不是用来赚快钱的工具,
它更像一颗慢慢生长的树,需要时间的浇灌,才能在几十年后结出丰硕的果实。
二、分红型保险是什么意思?
从定义上来说,分红型保险是指保险公司将其实际经营成果优于定价假设的盈余,
按照一定比例向保单持有人进行分配的人寿保险。
它和普通寿险的核心区别,就在于多了“分红”这一部分,
收益结构由保证利率和分红两部分组成。

我们还是以一生中意福享版为例,它的保证利率是1.5%,
这部分是确定的,不管保险公司经营情况如何,这部分收益都会按照合同约定兑现。
而分红部分则是不确定的,它来自于保险公司的可分配盈余,包括死差益、利差益、费差益等,演示利率4.25%只是一个假设的参考值,实际分红可能高于或低于这个水平,甚至在极端情况下可能为零。
这款产品的红利分配方式是增额红利,也就是分红不会直接以现金形式发放,
而是会增加到基本保额上,让保额逐年增长,
对应的现金价值和身故保险金也会随之增加,
这也是为什么长期来看,含分红的收益会远高于固定收益。
除了收益结构,分红型保险还兼具保障功能。
以一生中意福享版为例,它的保障期限是终身,针对身故或全残有明确的赔付约定:
未满18周岁,赔付累计已付保费和现金价值的较大者;已满18周岁且在交费期满日前,赔付累计已付保费乘以年龄对应比例和现金价值的较大者;
已满18周岁且在交费期满日后,赔付累计已付保费乘以年龄对应比例、现金价值、年度有效保额的较大者。
这意味着,它不仅能帮我们储蓄资金,还能在家庭遭遇变故时,提供一笔稳定的赔付金,承担起家庭责任的保障作用。
同时,分红型保险还具备一些灵活的保单权益,比如保险费自动垫交、减额交清保险、保单贷款、年金转换权等。这些权益让分红险在长期储蓄的基础上,多了一些应对变化的弹性。
需要明确的是,分红险的“分红”不是保底的,演示收益只是参考,
不能作为未来实际收益的承诺。
很多人被高演示利率吸引,误以为分红是确定的,这是最大的认知误区。
我们在看待分红险时,要理性区分保证部分和分红部分,
保证部分是我们的底线收益,分红部分是锦上添花的可能,
不能把希望完全寄托在不确定的分红上。
三、奶爸总结
总的来说,分红型保险不是洪水猛兽,也不是一夜暴富的捷径,
它是一种兼具保障和长期储蓄功能的金融工具。
那些被大家诟病的“陷阱”,其实是我们没有读懂它的设计逻辑,用错了场景。
它适合那些有长期资金规划需求、能接受资金长期锁定、追求稳健增值的人群,
比如为子女准备教育金、为自己规划养老金,或者做家庭资产的长期配置。
在选择分红险时,我们要放下对短期高收益的执念,看清保证利率和演示利率的区别,
明白分红的不确定性,同时评估自己的资金状况,确保投入的钱是短期内不会用到的。
只有这样,才能让分红险真正发挥它的价值,
在时间的沉淀下,为我们的家庭资产筑起一道稳健的防线,
也为未来的生活提供一份可靠的保障。
奶爸也给大家推荐几款目前值得选择的终身寿险产品:
1、一生中意福享版(分红型)
中意人寿经典款——一生中意系列!
虽然保底收益都在1.3%左右,但演示利率是目前少有的4.25%产品。
叠加分红收益后,封闭期只有7年,
10年预期红利IRR达1.8%以上,最高红利IRR有机会超过3.2%,目前5款产品最高。
保单权益丰富、增值服务又多,资金周转更方便。
【适用人群】
能接受较低的确定性,来换取更高的分红预期的朋友。
2、一生中意鑫享版(分红型)
同样也出自中意人寿热门IP,但和福享版优点不一样的是,
鑫享版的保底收益更高一点,演示红利就下调了些。
30岁女性,5年交,年交10万,叠加红利收益,
封闭期只有7年,而持有10年预期IRR就超过1.5%,
最高无限接近3%!
【适用人群】
追求更稳定收益、看重保司综合实力、产品保单权益的朋友。
3、鸿利鑫享3.0(分红型)
陆家嘴国泰人寿出品,和中意人寿一样,有着20多年的分红险运营经验。
保司实力出众,产品也很优秀:
30岁女性,5年交,年交10万,单保证收益最高也超过1.5%,
如果叠加红利收益,最高超过3.1%!
可以说两者都兼得。
【适用人群】
看中保司综合实力,兼顾保底+分红的朋友。
4、悦享盈佳福享版(分红型)
中邮人寿出品,妥妥的大保司系分红险。
且投保门槛超低的,年交5000元起就能买了,普通工薪阶层都能拥有!
30岁女性,5年交,年交10万,
单看保证收益,比鸿利鑫享3.0还略高一点点。
附加红利收益后,封闭期只有6年,
持有10年,预期红利超过1.7%,最高有机会超过3.1%!
【适用人群】
看中大品牌产品、预算不多,兼顾保底+分红收益的朋友。
5、光明至尊乐享版(分红型)
光大永明人寿的爆款系列——光明至尊,一直以来好评都非常不错。
新上的光明至尊乐享版,前期现价增长非常快,
单看保证收益,回本只要8年;叠加分红只要6年。
而且,保证收益是这里面最高的:
30岁女性,5年交,年交10万,最高超过1.6%!
如果叠加红利收益,
保单第10年,预期红利IRR>2%,市场少有,
最高预期红利IRR>3%
【适用人群】
看中前期回本速度快、保证收益高,有养老社区需求朋友。
想要了解产品详细信息的朋友,也可以私聊奶爸~
微信扫一扫
微信扫一扫
关注微信
客服热线
奶爸保

