对于很多家长来说,给孩子配置一份合适的少儿重疾险,是守护孩子成长的重要一步。
大黄蜂16号全能版作为市场上关注度较高的产品,
一直以来都凭借全面的保障和亲民的价格,受到不少家庭的青睐。
不过最近有不少消息提到,
大黄蜂16号全能版少儿重疾险可能于本月16日下架(最后是否下架以官方为准)。
这样算下来,留给家长们的选择时间已经不多。
今天我们就来深度解析这款产品,看看它到底值不值得入手。
一、大黄蜂重疾险怎么样?
大黄蜂16号全能版的保障设计,完全围绕家长的核心需求展开,亮点十足。

125种重疾保障一次,赔付100%基本保额,30种中症赔付60%基本保额,43种轻症赔付30%基本保额,中轻症共享6次赔付次数。
更重要的是,重疾赔付后,与重疾非同组的中轻症保障继续有效,且无间隔期。
这一点对于家长来说意义重大,很多产品在重疾赔付后,中轻症保障会直接终止。而这款产品让孩子在重疾理赔后,依然能获得中轻症的保障,不会因为一次重疾就失去后续的保障支撑。尤其是选择保终身的家庭,孩子一辈子的保障都能得到延续,给孩子更长久的守护。
在基础保障之上,产品的特色保障,
更是精准贴合少儿群体的风险特点,给孩子更全面的守护。
首先是少儿高发疾病的额外赔付。
20种少儿特定疾病,额外赔付120%基本保额,20种少儿罕见病,额外赔付200%基本保额。孩子一旦患上白血病重症手足口病等少儿高发重疾,治疗费用康复费用家长误工损失都是一笔不小的开支。
额外赔付的设计,让保额直接翻倍甚至更高,足够覆盖孩子治疗和康复的全流程开支,给家庭足够的经济缓冲。
其次是针对癌症的专项保障。
很多家长担心孩子先出现癌前病变,
后续发展为重度癌症,却因为已经赔付过轻症,无法再获得重度癌症的保障。
这项责任完美解决了这个问题,给孩子的癌症保障加上了双重防护,
确保孩子在癌症发展的不同阶段,都能获得足额的赔付,给家庭更安心的保障。
针对少儿高发的器官移植需求,产品设置了特疾器官移植保障,
可以一定程度上覆盖移植手术的高额费用,
以及术后长期的抗排异治疗开支,给孩子获得根治的机会。
针对孩子活泼好动的特点,产品设置了13种特定意外重疾额外赔付。
孩子在成长过程中,意外风险无处不在,意外导致的重度颅脑损伤重度烧伤等重疾,
都能获得额外赔付,给孩子的意外风险多一层保障。
针对少儿常见的生长发育问题,产品设置了特定少儿生长发育手术保障。
这项责任能直接赔付一笔钱,覆盖手术开支,减轻家庭负担。
针对家长关心的少儿神经发育和心理健康问题,产品设置了自闭症保险金和严重抑郁保障。3到17周岁确诊严重抑郁,赔付10%基本保额,一次赔付。
自闭症的早期干预和抑郁的心理治疗,都需要长期的资金投入,
这两项责任能给家庭提供及时的经济支持,
帮助孩子尽早接受干预和治疗,守护孩子的身心健康。
针对癌症的高端治疗需求,产品设置了质子重离子治疗保障。
质子重离子是目前癌症治疗的高端手段,治疗费用高昂,
这项责任能覆盖一半的治疗费用,让孩子有机会接受更先进的治疗,提高治愈率。
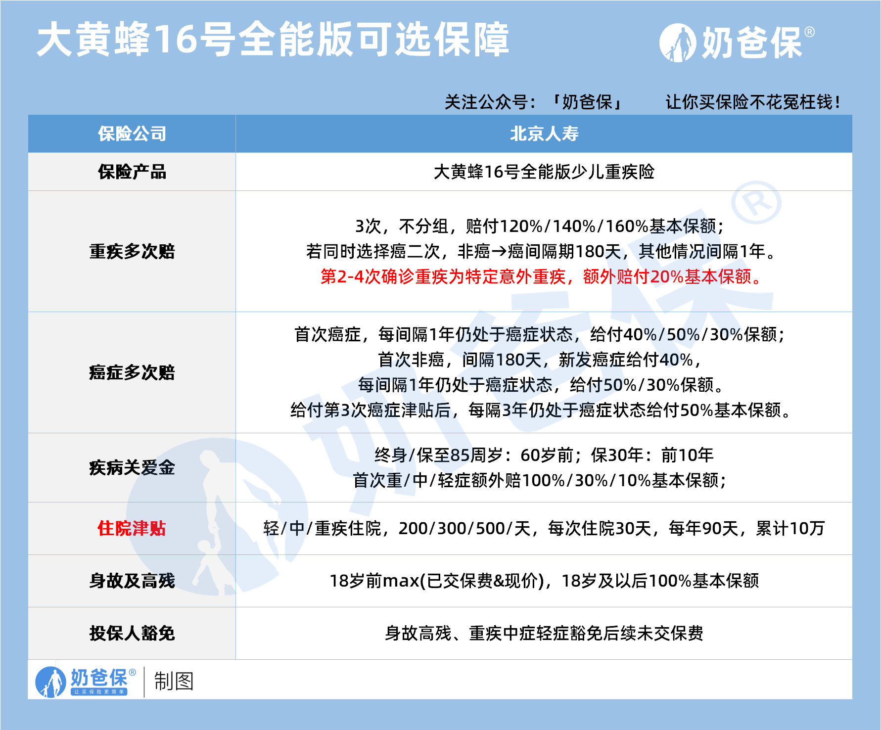
除了必选的基础和特色保障,产品的可选保障也非常实用,其中最值得关注的是重疾多次赔和住院津贴。
重疾多次赔责任,提供三次不分组的重疾赔付,赔付比例逐次提升,
分别为120%140%160%基本保额。
同时,第2到4次确诊重疾为特定意外重疾,额外赔付20%基本保额。不分组的多次赔付,意味着孩子只要患上不同的重疾,就能获得多次赔付,不会因为分组限制而失去赔付机会。
逐次提升的赔付比例,让孩子在年龄增长重疾风险升高的阶段,能获得更高的保额赔付,应对未来的重疾风险。
如果同时选择癌二次责任,非癌到癌的间隔期仅为180天,其他情况间隔期为1年,较短的间隔期让孩子更容易获得二次赔付,给孩子一辈子的重疾保障,不会因为一次重疾就失去保障。
住院津贴责任,针对轻中重疾住院,提供每天200/300/500元的津贴,每次住院赔付30天,每年赔付90天,累计最高赔付10万。
孩子生病住院,除了治疗费用,家长的误工费住宿费营养费都是一笔不小的开支。
这项能完美覆盖这些额外开支,给家庭经济补偿,
让家长能安心照顾孩子,不用为生活开支担忧。
二、大黄蜂重疾险保费贵吗?
很多家长在给孩子选择重疾险时,都会关心保费的问题,
毕竟家庭预算有限,想要用最少的钱,给孩子最全面的保障。
我们通过横向对比,来看看大黄蜂16号全能版的保费水平。
我们以30万基本保额,30年缴费,保终身,
仅基础保障为测算标准,对比市场上主流的少儿重疾险产品。
大黄蜂16号全能版,0岁男宝宝年交保费1839元,女宝宝年交保费1629元;
招商仁和青云卫6号,0岁男宝宝年交保费2106元,女宝宝年交保费1854元;
信美相互达尔文宝贝计划12号,0岁男宝宝年交保费1829.7元,女宝宝年交保费1639.5元;
复星联合妈咪保贝爱在B款,0岁男宝宝年交保费1871元,女宝宝年交保费1688元;君龙人寿小青龙8号A款,0岁男宝宝年交保费2682元,女宝宝年交保费2460元。
从整体保费数据来看,大黄蜂16号全能版的保费在市场上处于极具竞争力的水平,
男女宝宝的保费均与达尔文宝贝计划12号十分接近,
远低于青云卫6号、妈咪保贝爱在B款以及小青龙8号A款,性价比表现突出。
需要提醒大家的是,这里的保费仅供参考,
不同产品之间的保障责任存在差异,不能单纯以保费高低来评判产品好坏。
君龙人寿小青龙8号A款是采用第四套生命表的新产品,
定价有所上调,但保障责任更丰富,保障力度更大,价格更高是合理的。
整体来看,大黄蜂16号全能版在保障全面的前提下,
依然能保持如此亲民的保费,对于普通家庭来说,是非常友好的。
家长们不需要为了全面的保障,承担过高的保费压力,
就能给孩子配置足额的重疾保障,守护孩子的成长。
三、奶爸总结
大黄蜂16号全能版作为一款少儿重疾险,
从保障责任到保费水平,都做到了市场第一梯队的水平。
它的基础保障扎实,特色保障精准贴合少儿群体的风险特点,
可选保障灵活实用,能满足不同家庭的保障需求。
对于家长来说,给孩子配置重疾险,最核心的就是要覆盖孩子成长过程中的各类重疾风险,同时兼顾家庭的经济承受能力。
大黄蜂16号全能版完美契合了这一需求,全面的保障给孩子足够的守护,
亲民的保费让家庭没有太大的压力,是一款非常值得考虑的少儿重疾险产品。
不过需要注意的是,根据相关消息,
这款产品可能于本月16日下架(最后是否下架以官方为准),
留给家长们的选择时间已经不多,家长们可以密切关注这款产品,抓住最后的配置机会。
奶爸也给大家推荐几款优质的重疾险产品:
1、君龙人寿超级玛丽15号
第一,结节保障超全面
自带保障在原有肺结节基础上,拓展到乳腺/甲状腺结节,范围更广了。
可以说是目前市场上,少有的三大高发结节都有保障的产品。
第二,癌症保障丰富
超玛15号的癌症保障,从早期到晚期,都安排得妥妥的。
本身自带癌症拓展金,
首次确诊原位癌/轻度癌症后,确诊恶性肿瘤—重度,额外赔50%。
如果觉得不够,还可以附加以下保障:
癌症津贴或癌症多次赔(二选一):间隔一定周期后,可以赔一笔钱用于癌症持续治疗,癌症津贴有次数限制,多次赔则不限次数。
癌症重度特药治疗金:确诊癌症后需要吃高价特药,做过相关手术可以赔50%保额。

第三,重疾多次赔灵活选
重疾多次赔可以按需选择:
65周岁版,要求是65岁前确诊,额外赔2次,每次赔120%保额;
另一版则是不限年龄,额外赔2次,每次赔120%保额。

同种不同种都赔,且同种间隔周期短,只要2年
像心脏病术后复发了也能保,不用怕赔过一次就没保障了。
【适合人群】
看中结节、癌症保障,预算不多的朋友。
2、复星联合达尔文12号
第一,自带意外重疾额外赔和住院津贴。
前者因为意外导致首次重疾,可多赔35%基本保额。
等于一张保单覆盖重疾+意外,且是保至终身的双重保障!
后者在60周岁前未发生重疾,60岁后确诊,每天给付0.1%基本保额作为住院津贴。
人一辈子不一定会得重疾,但60岁后难免因小病小痛住院,
达尔文12号这个保障,可以让不确定的赔付变得更确定。
不过,这里需要注意的是,如果后续重疾/身故/全残,
会扣掉累计已给付的住院津贴金额后,再赔付。
第二,可选责任丰富
达尔文12号多重附加保障:
重疾多次赔:分65周岁版和终身版(二选一),满足多种人群需要;
重疾保费补偿:缴费期内发生重疾返还保费,实现“重疾免单”;
疾病关爱金/顶梁柱关爱保险金:家庭责任最重阶段赔更多;
癌症津贴:癌症间隔一定周期就能获得一笔理赔金。
第三,理赔门槛更低
5种特定重疾(如严重心肌炎)、原位癌、癌症津贴赔付,都比同类产品更宽松。
【适合人群】
看重理赔门槛、重疾返还保费的朋友
3、复星联合医联有盟
第一,轻中症保障灵活
必选保障是重疾,像轻中症保障、身故保障,可以加钱获得。
如果预算有限,也可以只买个重疾,先把大病保障做好;
如果预算多一点,建议大家还是要附加轻中症保障。
第二,自带一般医疗金
医联有盟自带医疗金,非常实用:
保单前5年,每年提供报销额度=0.5%*保额,100%报销,
未用完可累计,终身有效,身故/全残一次性赔剩余额度!

像买药、体检、看牙等日常开支,都能用上。
可以说是实打实把钱返还给客户使用!
第三,健康告知非常宽松
健康告知只有4条:
比如过去1年内的检查异常、是否有被医生建议住院或手术;
过去2年内的手术情况以及过去5年内的疾病情况。
针对非常高发的甲状腺/乳腺/肺结节,没有问询是否有进行手术,也没有问询是否多发,
只要结节等级在3级以内,结节直径符合要求,就有机会标体承保!
就连癌症,如果5年前已经治愈,没有复发和转移,
同时不涉及其他健康告知,也有机会投保!
【适合人群】
有健康异常的、注重就医资源和健康管理,看中产品实用性的朋友。
4、瑞华健康华佗1号康泰版
第一,基础保障扎实
轻中重疾保障都涵盖了,且轻症+中症赔付次数共7次,
目前市场上赔付次数算比较高的。
且重疾赔完,轻中症不分组还能继续赔,
不分组的好处就在于,赔付规则更宽松。
第二,性价比高
同样50万保额,保终身,基础保障,分30年交,
30岁人群投保华佗1号康泰版,比超级玛丽和达尔文便宜100元/年!
30年下来立省3000块!
第三,可选保障丰富
如果预算比较多,还可以附加:
重疾多次赔、疾病关爱金、癌症津贴、重疾保费补偿金和身故保障。
都是目前市场上热门可选保障内容,实用性强。
【适合人群】
追求高性价比、看中基础保障全面的朋友。
微信扫一扫
微信扫一扫
关注微信
客服热线
奶爸保

