身边总有朋友跟我聊起,挑选重疾险的时候特别纠结,
既怕保障做不到位,真遇上风险的时候帮不上大忙,
又怕保费超出日常预算,给自己的生活添额外压力。
毕竟重疾险是长期配置的保障,保费也不便宜,一旦选定就要陪伴很多年。
今天,奶爸就跟大家好好聊一聊华佗1号康泰版2026这款终身重疾险,
结合产品的保障和保费,一步步讲透,帮大家清清楚楚看懂产品,明明白白做选择。
一、瑞华健康华佗1号康泰版2026保障如何?
其实在2025年,华佗1号康泰版就已经登陆了重疾险市场,受到了不少朋友的关注。
此次是瑞华健康推出2026版的新品,相较于之前,保障没有什么大的变化。

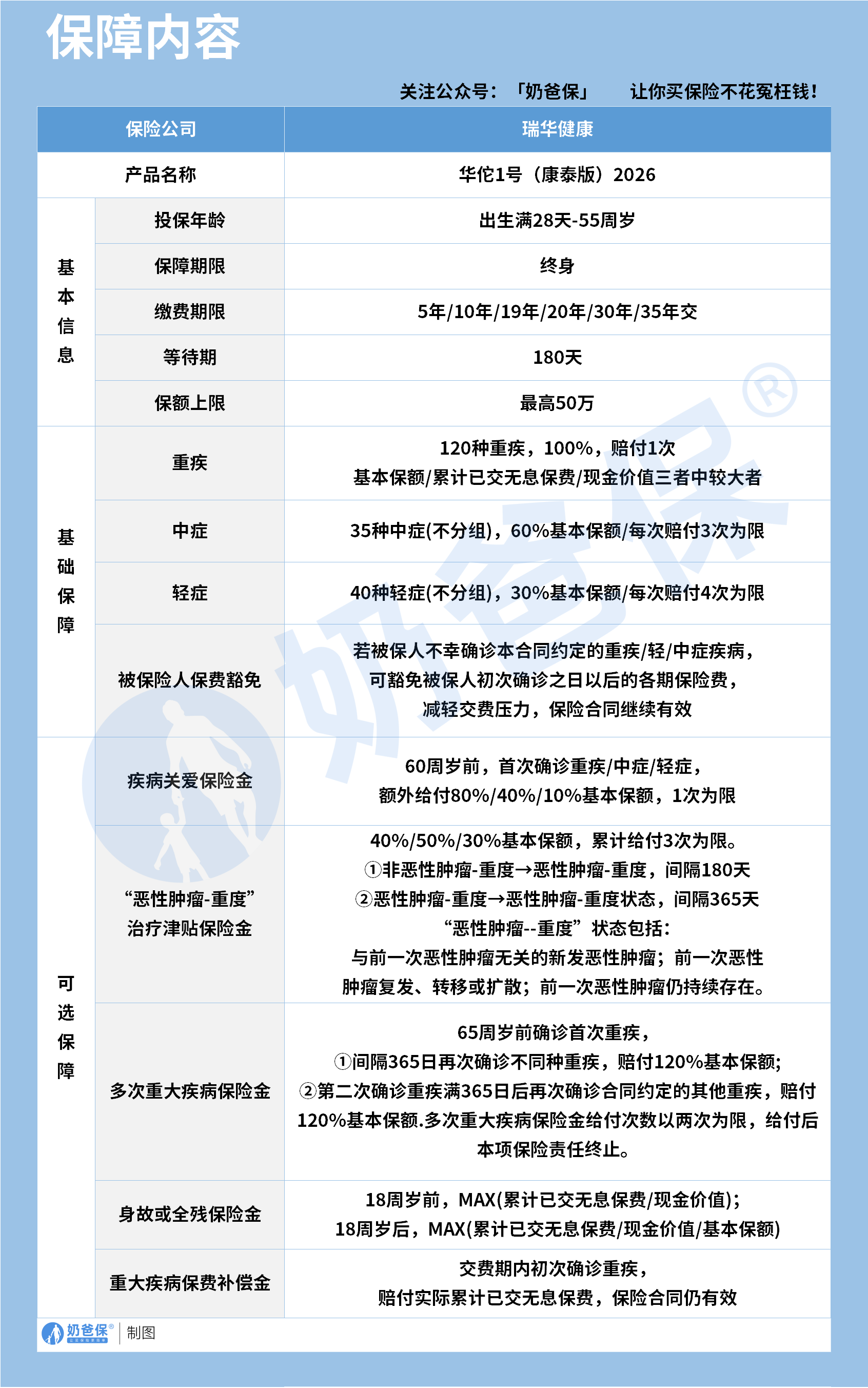
1、投保规则
华佗1号康泰版2026是一款保障终身的重疾险,
投保年龄覆盖从出生满28天的婴幼儿,
到55周岁的中老年群体,覆盖人群范围很广,
不管是给自己配置、给伴侣规划,还是给孩子提前筹备,都能纳入考虑范围。
它的缴费期限选择十分灵活,
从短期的5年、10年交,到长期的19年、20年、30年,甚至35年交都有,大家完全可以根据自己的收入水平、日常开支预算来灵活调整,找到最适合自己的交费节奏。
2、保障内容
首先是重大疾病保障,涵盖120种常见高发重大疾病,仅赔付1次,
赔付金额按照基本保额、累计已交无息保费、现金价值三者中最大的数值来计算,
这个设计格外贴心,避免了大家长期交费后出现保费倒挂、吃亏的情况,
相比市面上只赔付固定基本保额的产品,多了一层人性化保障,长期持有更划算。
中症和轻症保障作为重疾保障的补充,
覆盖也十分全面,而且全程采用不分组赔付的设计,大大降低了赔付门槛,不会因为疾病分组限制后续的赔付权益。
其中中症涵盖35种高发疾病,每次赔付60%基本保额,最多可以赔付3次;
轻症涵盖40种高发轻症,像原位癌、轻微脑中风这类日常高发的轻症都包含在内,
每次赔付30%基本保额,最多可赔付4次。
不分组的设计彻底避开了分组产品高发疾病同组、
一次赔付后同组疾病无法再理赔的短板,给大家更全面的轻中症守护。
产品还自带被保险人保费豁免责任,
这是一项非常实用的隐藏福利,不需要额外加费就能享受。
如果被保人在保障期间,不幸确诊合同约定的重疾、中症或者轻症,从确诊之日起,后续还没交的所有保费都可以不用再交,但是保障合同依旧持续有效,不会因为暂停交费而终止。
这项责任能在大家最需要用钱治病、康复的时候,减轻经济交费压力,
让大家能安心养病,不用兼顾保费负担,实用性极强。
除了基础保障之外,产品还搭配了多项可选附加责任,大家不用盲目全附加,完全可以根据自己的风险需求和预算灵活搭配。
比如60岁前疾病关爱金,针对家庭责任最重的人生阶段,额外提升赔付比例,加大保障力度;
恶性肿瘤重度治疗津贴,针对癌症复发、转移、持续治疗等常见情况,提供多次资金支持;
多次重疾赔付、身故全残保障以及保费补偿金等责任,
也能满足不同人群的个性化保障需求,整体保障灵活性很高,能适配不同人的保障规划。
二、瑞华健康华佗1号康泰版2026保费贵吗?
聊完保障,大家最关心的就是保费问题,毕竟重疾险是长期支出,
保费是否亲民、是否在自己的预算范围内,直接影响后续的配置决策。
咱们以市场主流的50万保额、30年长期交费、保障终身为标准,
以30岁投保人为例,测算不同责任组合的保费,
让大家直观看到这款产品的性价比,数据清晰不模糊,方便大家对照自身预算做判断。
如果只选择基础保障,不附加任何可选责任,
30岁男性每年保费6645元,30岁女性每年保费6185元,折算到每个月,平均只需500多元,就能拿下终身重疾+中症+轻症+保费豁免的全面基础保障,
在同类型终身重疾险产品中,这个价格竞争力很强,
对于预算不算充裕、想要先配齐基础保障的人群来说,格外友好。
如果想要提升保障力度,附加核心的可选责任。
比如附加60岁前疾病关爱金,男性每年保费8045元,女性每年7575元,每年仅多交一千多元,就能在家庭责任最重的阶段获得额外赔付;
附加癌症治疗津贴、多次重疾赔付这类针对性责任,每年仅需多交几百元,就能补齐对应风险缺口。
整体来看,女性保费略低于男性,符合行业常规定价逻辑,
长期交费的方式也能最大程度摊薄每年保费压力,
搭配自带的保费豁免责任,整体性价比格外突出。
这款产品的保费设计没有套路,基础保障平价亲民,附加责任按需加价,
不管是预算有限、只想配齐基础保障,还是预算充足、想要做全面保障升级,
都能找到适合自己的方案,不会因为保费压力被迫放弃核心保障,
也不用为用不上的责任额外花钱。
三、瑞华健康华佗1号康泰版2026适合哪些人买?
买重疾险从来不是越贵越好,也不是保障越多越好,适合自己的才是最划算的,
华佗1号康泰版2026保障灵活、保费亲民,能适配多个年龄段、不同需求的人群,
大家可以对照自身情况,快速判断是否契合自己的保障规划。
首先是刚步入社会、预算有限的年轻人,
这类人群刚开始积累财富,没有太多闲置资金配置高额保障,
这款产品的基础保障性价比极高,每月几百元的保费,
不会影响日常开支,就能提前配齐终身重疾保障,
尽早锁定低费率,避开年龄增长带来的保费上涨和健康告知变严问题。
其次是上有老下有小的家庭主力人群,
这类人群承担着整个家庭的经济重担,
一旦患病会直接影响家庭正常生活,适合在基础保障上,
附加60岁前疾病关爱金和癌症治疗津贴,在收入最高、责任最重的阶段,提升保额和针对性保障,全面覆盖治疗费用、康复费用和家庭日常开支,给家人更踏实的兜底。
再者是有家族病史、风险意识较强的人群,
不管是癌症家族病史,还是有多类重疾家族病史,
都可以针对性附加多次重疾赔付或癌症津贴责任,
提前做好长期风险防范,应对疾病复发、转移等潜在风险;
四、奶爸总结
整体来看,华佗1号康泰版2026是一款兼顾保障扎实性、
保费亲民性和配置灵活性的终身重疾险,没有华而不实的虚设责任,
基础保障到位,可选责任实用,定价贴合大众预算,
能满足大多数普通家庭和个人的重疾保障需求。
最后想跟大家说,配置重疾险一定要理性,先明确自己的预算和核心风险需求,
不要盲目跟风附加所有责任,也不要为了省保费砍掉核心保障,
结合自身情况选择最合适的责任组合就好。
如果大家挑选保险有什么困难,可以扫码关注:奶爸保公众号进行1对1咨询。
现在关注“奶爸保”公众号,回复“官网”,还可以免费领取价值199元的保障大礼包哦,让您买保险变得更简单。
微信扫一扫
微信扫一扫
关注微信
客服热线
奶爸保

