很多人在做养老规划或者资产传承时,会把年金险作为重要的配置选择。
太保蛮好的人生 2025 年金险是近期市场上关注度较高的年金险产品。
我们从产品保障、收益情况、适合人群与购买建议三个维度全面分析。
帮大家判断这款产品是否符合自身需求,是否值得投入资金进行购买。
一、太保蛮好的人生年金险值得买吗?收益高吗?

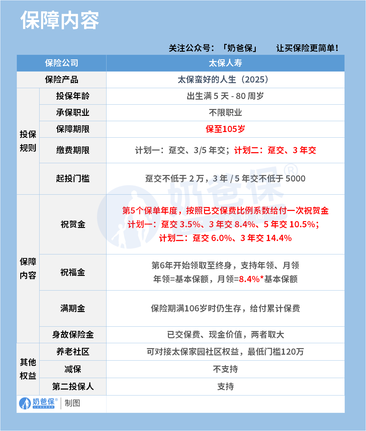
一太保蛮好的人生 2025 由太保人寿承保,是保障期至 105 岁的终身年金险产品。
投保年龄覆盖出生满 5 天到 80 周岁,承保职业不限,投保门槛相对宽松。
缴费期分两个计划,计划一支持趸交 3 年交 5 年交,计划二支持趸交 3 年交。
起投门槛方面,趸交不低于 2 万元,3 年交 5 年交不低于 5000 元,适配不同预算。
产品保障包含祝贺金、祝福金、满期金以及身故保险金四个核心责任。
祝贺金在第 5 个保单年度给付,不同缴费计划对应的给付比例有明显区别。
计划一趸交 3.5%、3 年交 8.4%、5 年交 10.5%,缴费期越长给付比例越高。
计划二趸交 6%、3 年交 14.4%,3 年交的给付比例远高于趸交的给付比例。
祝福金从第 6 年开始领取,支持年领或月领,领取期限为终身,活多久领多久。
年领金额为基本保额,月领为 8.4% 乘以基本保额,满足不同领取习惯需求。
满期金在 106 岁生存时给付,金额为累计已交保费,保障长寿人群权益。
身故金给付已交保费和现金价值的较大者,为被保人身故提供基础保障。
产品可对接太保家园养老社区,最低门槛为累计保费 120 万元,享受养老服务。
支持第二投保人方便保单传承,不支持减保,资金灵活性存在一定限制。

以 50 岁女性投保计划二,趸交 100 万元为例,演示产品的实际收益情况。
第 1 年保费 100 万,现金价值 59 万,身故金 100 万,前期现金价值相对较低。
第 2 到第 4 年现金价值逐年增长,第 4 年现金价值 102.1 万,完成保费回本。
第 5 年给付祝贺金 6 万,对应趸交 6% 的比例,此时现金价值为 98.1 万元。
第 6 年开始每年给付生存金 19160 元,也就是年领的基本保额,终身领取。
现金价值在第 6 年后保持 98 万以上,逐年小幅增长,身故金同步稳定增长。
若生存至 106 岁,可领取满期金 100 万,也就是累计已交的全部保费金额。
以活到 85 岁测算,IRR 约 3.0%,长寿人群领取年限更长,IRR 会相应提升。
产品收益属于同类年金险中等水平,稳健性强,安全性有充分保障。
回本时间在第 4 年,适合长期持有,不适合短期退保,否则会产生较大损失。
太保蛮好的人生 2025 年金险有明确的适合人群,也有不适合的人群,需要区分。
适合有长期养老规划,希望终身领取稳定养老金,补充养老收入的人群。
适合有资产传承需求,想安全传承资产给下一代,支持第二投保人的人群。
适合想对接高端养老社区,享受专业养老服务,满足 120 万保费门槛的人群。
适合有长期闲置资金,短期内不会动用,追求稳健安全收益的人群配置。
不适合有短期资金需求,5 年内可能动用资金的人群,退保会有较大损失。
不适合追求高收益,能接受高风险投资的人群,年金险收益稳健但上限不高。
不适合需要灵活减保取用资金的人群,产品不支持减保,资金灵活性不足。
购买时要先明确核心需求,是养老保障还是资产传承,再选择缴费计划。
养老需求优先选 3 年交,祝贺金比例更高,领取金额更可观,性价比更高。
有一次性闲钱可选趸交,操作简单,一次性完成保费缴纳,省心省力。
要注意产品不支持减保,投入资金必须是长期闲置的,避免流动性风险。
对接养老社区需累计保费 120 万,要根据自身需求判断是否需要这项权益。
结合寿命预期选择,产品终身领取,长寿人群能获得更高的收益回报。
购买前仔细阅读条款,了解各项责任细节,避免后续出现认知偏差问题。
二、奶爸总结
总的来说,太保蛮好的人生 2025 是保障全面的终身年金险产品。
优势是终身领取、祝贺金比例可观、支持第二投保人、可对接养老社区。
劣势是不支持减保,资金灵活性不足,收益属于市场中等水平,不算顶尖。
是否值得购买,核心看是否符合自身需求,是否匹配自己的资金规划。
有长期养老、传承需求,资金长期闲置的人群,这款产品值得重点考虑。
短期用款、追求高收益、需要灵活减保的人群,这款产品并不适合。
投保前要结合自身情况,理性分析,选择最适合自己的保险产品。
奶爸也汇总了几款优质的年金险产品:

1、固收型年金险
推荐大富翁6.0,出自富德生命人寿。
目前市场少有有保证领取的年金险,安全感十足:
方案一保证领取25年;方案二保证领取已交保费。
到80岁还有一笔祝寿金到账,领100%保费,基本不少朋友以后都有机会拿到。
活多久领多久,提供细水长流的现金流:
30岁女性,5年交,年交10万,投保方案二,55岁每年都能领18930元。
【适用人群】
有养老补充需求、看中保证领取的朋友。
2、快返型年金险
推荐3款产品:蛮好的人生2025、星颐朱雀版分红型和悦活人生B款分红型。
前面一款是固收型,后面两款是分红型。
这3款产品,最快第5年起就可以开始领钱了。
以30岁女性,5年交,年交10万为例子:
蛮好的人生2025计划一:第5年领10500元;第6年~74年领9690元;
星颐朱雀版分红型:保证最低可领7992元/年;叠加分红有机会领7992~50311元/年;
悦活人生B款分红型:第5~9年保证领4290元;第10~74年则是8580元;叠加分红有机会领4290~83824元。
可以说,
蛮好的人生2025领取是非常稳定的,收益IRR在1.8%左右。
星颐朱雀版分红型保证领取高,且前期现价增长非常快!
保单第10年,收益IRR为2.129%,最高有机会超过3%!
悦活人生B款分红型,前面9年领取不高,第9年后是翻倍领取,先低后高,
且产品分红也很大方。
保单第10年,收益IRR为2.136%,最高接近3%!
【适用人群】
这3款产品可以这么选:
看中大保司、追求稳定领取,推荐蛮好的人生2025;
看中总体领取水平较高,推荐星颐朱雀版分红型;
看中养老社区、希望后面可以多领一些的朋友,推荐悦活人生B款分红型。
想要了解产品详细信息的朋友,也可以私聊奶爸~
微信扫一扫
微信扫一扫
关注微信
客服热线
奶爸保

