很多人在选择分红险的时候,最关心的永远是一个问题就是实际拿到的分红能不能跟上演示的水平。
毕竟分红险的核心价值,就在于保险公司的分红兑现能力,
这直接决定了我们的收益预期能不能真正落地。
中意人寿作为国内老牌合资寿险公司,凭借稳健的经营风格和扎实的投资管理能力,
旗下分红险产品一直受到不少稳健型投资者的关注。
今天我们就从大家最关心的分红实现率入手,全面解读中意人寿的分红实力,
再详细分析两款代表性产品的核心特点,明确不同产品的适配人群,
帮大家理清配置逻辑,找到适合自己的分红险选择。
一、中意保险的分红实现率表现如何?

从近3年的分红实现率数据来看,
中意人寿的分红兑现能力整体呈现分层明显但长期稳健的特点,综合表现可圈可点。
从产品上市时间维度来看,不同周期的产品分红实现率呈现出清晰的分层。
上市时间超过10年的长期经典产品,尤其是2010年之前推出的多款年金两全类产品,分红实现率长期保持高位。
2022年多款产品实现率超过100%,部分产品甚至达到200%以上,充分体现了这类产品分红账户的长期增值能力。
2023年和2024年,受整体市场环境波动影响,这类长期产品的分红实现率有所回落,但多数仍维持在60%以上,更有十余款产品连续3年稳定保持100%的兑现水平,说明这类产品经过多轮市场周期的检验,分红兑现能力已经非常成熟,能够为投保人提供稳定的收益支撑。
中期存续的产品,也就是2011年到2021年左右上市的产品,分红实现率整体处于中等水平,多数产品维持在70%到90%之间。
这类产品受市场环境变化的影响更为明显,部分产品实现率有小幅调整,但始终没有出现大幅偏离演示预期的情况,核心收益得到了有效保障,不会让投保人的收益出现大幅缩水。
近年推出的新产品,尤其是2022年之后上市的终身寿险类产品,分红实现率表现尤为亮眼。
2024年多款新产品的分红实现率达到100%,部分产品甚至超过133%,远高于演示水平。这说明公司在新产品的分红演示上采取了更为审慎的策略,实际投资收益能够轻松覆盖演示预期,让投保人的收益更有保障,不会出现预期过高实际兑现不足的情况。
综合近3年所有产品的分红实现率来看,中意人寿的平均实现率维持在85%左右。其中2022年受市场行情影响,平均实现率超过110%,2023年和2024年虽有回落,但平均水平仍在80%左右,远高于行业平均水平。
整体来看,公司没有出现大面积低实现率的情况,长期产品的兑现能力优于中期产品,新产品的兑现表现突出,充分体现了公司稳健的投资管理风格和穿越经济周期的能力。
这种稳健的分红表现,离不开公司雄厚的股东背景和成熟的投资体系。
中意人寿由中石油与意大利忠利保险联合组建,两大股东在资金实力全球投资经验上形成互补,让公司在资产配置上更具优势,能够通过多元化的投资组合分散风险,为分红账户提供持续稳定的收益支撑。
二、中意人寿哪些产品值得买?
在稳健的分红实力支撑下,中意人寿推出了多款定位清晰的分红险产品,
覆盖长期终身保障与中期资金规划两大核心场景,
其中一生中意福享版终身寿险和悠然金生两全保险分红型是两款极具代表性的产品,
分别适配不同人群的财务规划需求。
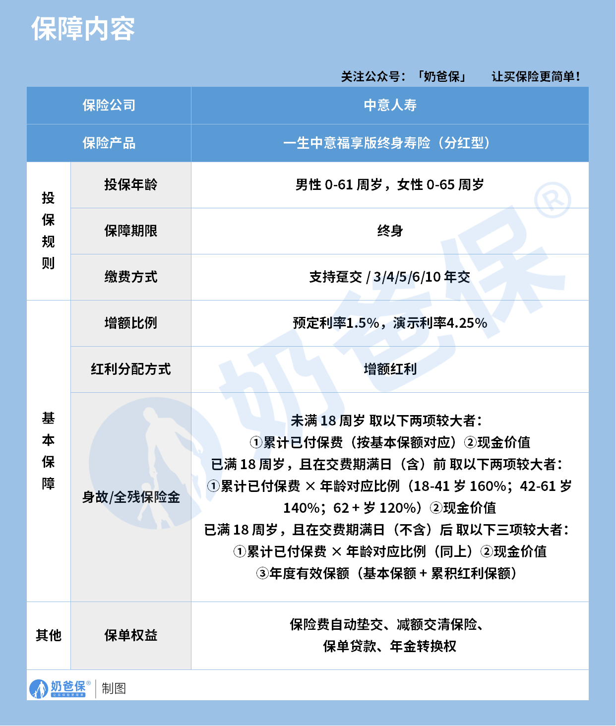
(一)一生中意福享版

一生中意福享版是一款分红型终身寿险,保障期限为终身,支持多种缴费方式,能够适配不同的资金规划节奏。
产品保证利率为1.5%,采用增额红利的分配方式,每年的分红直接增加保单有效保额,带动现金价值实现复利增长。
保障责任方面,产品覆盖身故全残保障,为家庭提供了全面的风险兜底。
收益层面,产品分为固定保证收益部分和分红浮动收益部分,长期持有现金价值持续增长。
从收益演示来看,20岁女性年交20万交3年,
60岁时含分红总收益接近197万,固定收益部分也达到94万以上,含分红IRR长期可达到3%以上,固定部分IRR也稳步提升,充分体现了长期持有的复利价值。
这款产品的核心定位是长期保障与财富增值,
适合追求终身保障和长期财富增值的人群,尤其是希望给子女留下稳定资产的家庭。
终身保障的属性让保单能够陪伴被保险人一生,搭配复利增值的特性,
长期持有可以充分发挥时间的价值,实现财富的稳步增长,
最终完成财富的代际传递,给子女留下一笔稳定可靠的资产。
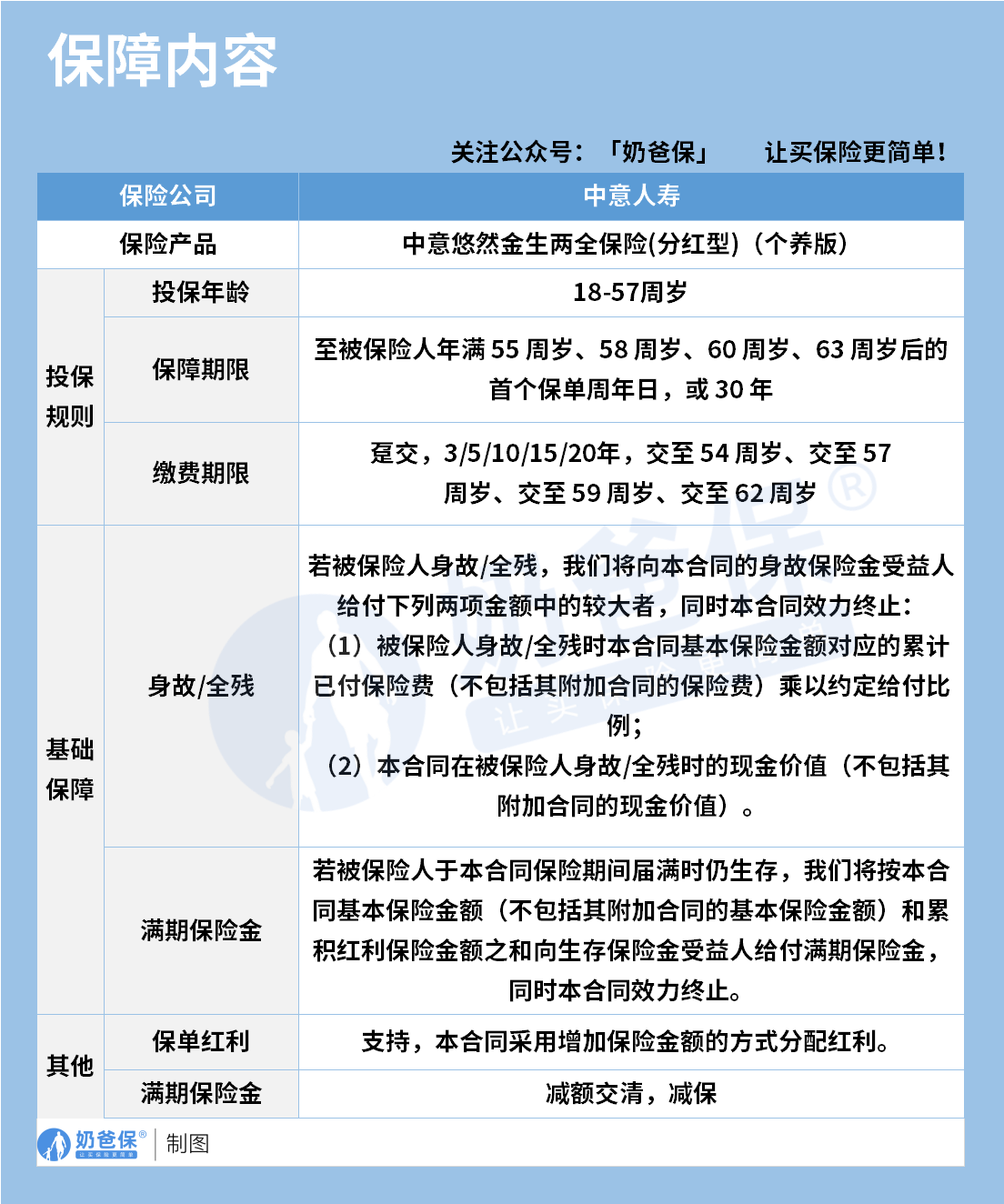
(二)悠然金生两全保险分红型
悠然金生两全保险分红型是一款侧重中期资金规划的分红型产品,
兼顾保障与储蓄功能,与一生中意福享版形成了清晰的定位互补。
产品投保年龄为18到57周岁,保障期限可灵活选择,
既可以选择至被保险人55周岁、58周岁、60周岁、63周岁后的首个保单周年日,也可以选择30年保障,能够匹配不同阶段的资金需求。缴费方式同样灵活,支持趸交、3年、5年、10年、15年、20年等多种选择,可根据自身收入情况合理规划。
保障责任方面,产品包含身故全残保障和满期保险金。
身故全残保障赔付累计已付保费对应比例或现金价值两者中的较大者,为被保险人提供基础的风险兜底。满期保险金则在保障期满被保险人生存时给付,实现资金的回笼与增值。
产品同样采用增额红利的分配方式,每年分红增加保单保额,带动现金价值增长,同时支持减额交清减保等权益,提升资金使用的灵活性。
收益层面,产品同样分为固定保证收益部分和分红浮动收益部分,中期持有即可看到明显的收益增长。
从收益演示来看,20岁女性年交2万交10年,
50岁时含分红总收益超过40万,固定收益部分也达到26万以上,含分红IRR可达到2.82%,
中期收益表现清晰,回本节奏符合多数人的中期储蓄预期。
这款产品的核心定位是中期资金规划,适合以下这两类人群配置。
第一类是有阶段性养老规划需求的人群。
这类人群可以根据自己的退休年龄选择对应的保障期限,在退休时领取满期金作为养老补充,提前锁定特定阶段的养老资金,让退休生活更有底气,不用为养老资金不足而担忧。
第二类是有子女财务规划需求的家长。
家长可以为孩子投保,并设定合适的保障期限,满期金可以作为孩子的教育金创业金或婚嫁金,提前为孩子人生的关键阶段做好资金储备,助力孩子顺利成长与发展,减轻孩子未来的经济压力。
三、奶爸总结
总的来说,中意人寿的分红实现率表现不错,整体非常稳健,
旗下的分红险产品,能够满足不同人群的财务规划需求。
一生中意福享版终身寿险偏向长期布局,
适合做终身保障养老储备与财富传承,
能够陪伴投保人一生,实现长期的财富增值与风险保障。
悠然金生两全保险分红型聚焦中期规划,
适合阶段性的养老教育与储蓄需求,
能够在相对短的周期内实现资金增值,满足特定阶段的资金目标。
选购分红险的核心,始终是结合自身的资金使用周期保障需求和风险偏好来选择,而非盲目跟风。
我们需要明确自己的财务目标,是追求长期的财富传承与养老储备,
还是中期的资金规划与阶段性需求,再匹配对应的产品定位,
才能让分红险真正适配家庭财务规划,
发挥保障与增值的核心作用,成为家庭财务的稳定支撑。
如果大家挑选保险有什么困难,可以扫码关注:奶爸保公众号 进行1对1咨询,
现在关注“奶爸保”公众号,回复“官网”,还可以免费领取价值199元的保障大礼包哦,让您买保险变得更简单。
微信扫一扫
微信扫一扫
关注微信
客服热线
奶爸保

