在当下的财富规划与风险保障需求日益多元的市场环境中,增额终身寿险凭借其兼具保障与增值的特性,成为不少家庭资产配置的选择。
新华人寿推出的 E 增福优享版终身寿险(互联网),凭借保险公司的稳健实力与产品设计的合理性,受到市场关注。
本文将从保障内容、收益表现、适用人群三个维度,对该产品进行详细解析,帮助大家更清晰地了解其价值与特点。
一、新华E增福优享版终身寿险(互联网)保障如何?收益表现怎么样?

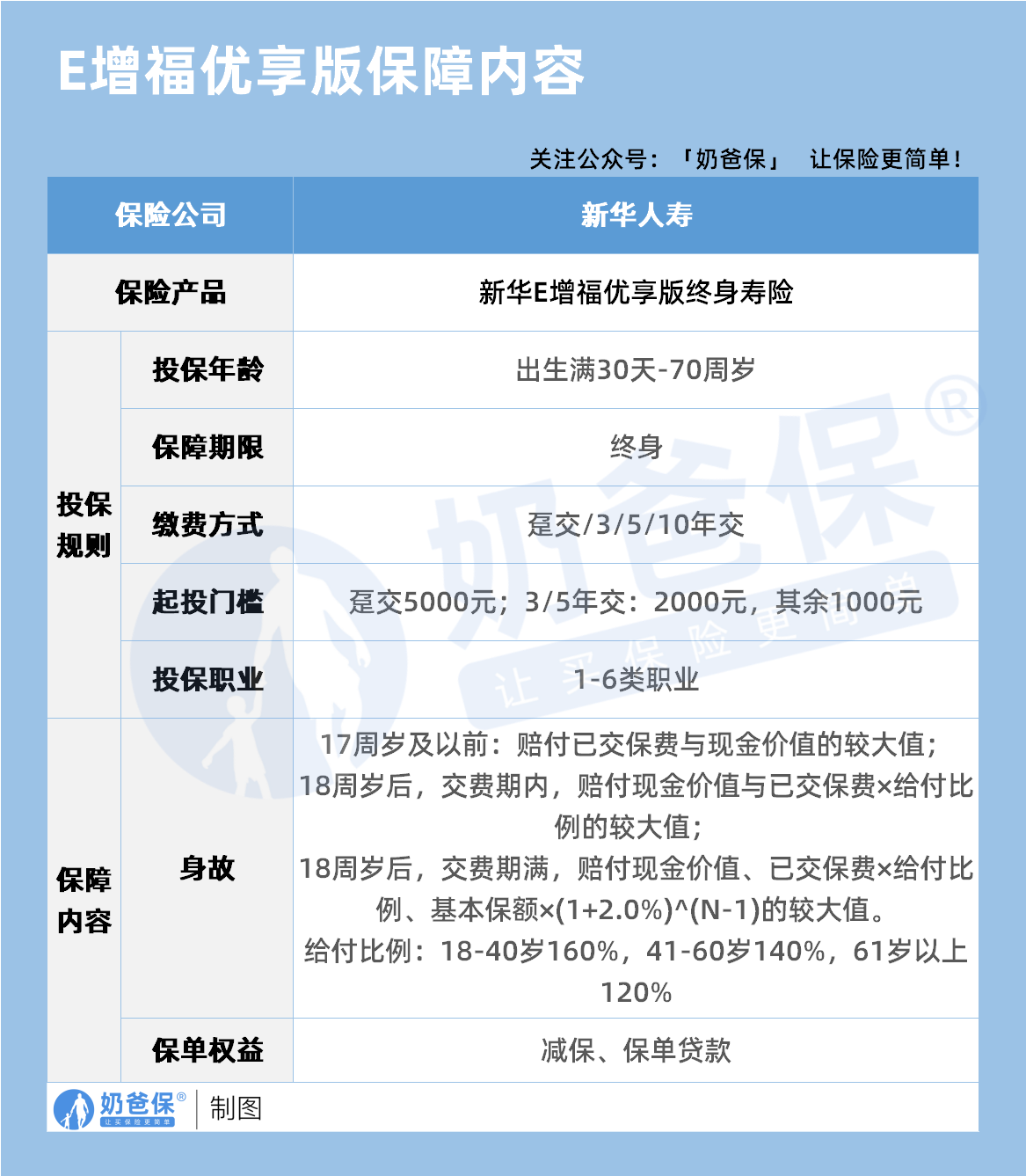
新华 E 增福优享版终身寿险由新华人寿承保,是一款面向互联网渠道的增额终身寿险产品。
产品投保规则覆盖范围较广,投保年龄为出生满 30 天至 70 周岁,不同年龄段的人群都有投保机会。
保障期限设定为终身,能够为被保险人提供长期的风险保障,契合长期财富规划的需求。
缴费方式支持多种选择,包括趸交、3 年交、5 年交、10 年交,可根据自身资金状况灵活安排缴费节奏。
起投门槛设置较为亲民,趸交最低 5000 元,3 年或 5 年交最低 2000 元,10 年交最低 1000 元,降低了投保入门难度。
投保职业覆盖 1-6 类职业,涵盖了大部分普通职业群体,职业准入限制较少,适配人群范围广。
核心保障聚焦身故责任,针对不同年龄段和缴费阶段制定了差异化的赔付标准,保障逻辑清晰。
17 周岁及以前的被保险人,身故赔付为已交保费与现金价值的较大值,充分保障未成年人的保费权益。
18 周岁后处于交费期内的被保险人,赔付现金价值与已交保费 × 给付比例的较大值,兼顾保障与资金价值。
18 周岁后交费期满的被保险人,需对比现金价值、已交保费 × 给付比例、基本保额 ×(1+2.0%)^(N-1) 三者,取较大值赔付。
给付比例按年龄分层,18-40 岁为 160%,41-60 岁为 140%,61 岁以上为 120%,贴合不同年龄段的风险保障需求。
保单权益包含减保和保单贷款两项核心功能,可在有应急资金需求时灵活支取,提升资金的使用灵活性。
整体来看,产品的保障内容兼顾了不同人群的风险保障需求,同时通过基础规则设计,为后续的收益增值奠定了基础。

增额终身寿险的核心价值之一在于长期收益,新华 E 增福优享版的收益表现可通过长期现金价值增长与 IRR(内部收益率)等指标体现。
从长期现金价值增长来看,产品的基本保额按固定比例递增,这为现金价值的持续增长提供了支撑。
以投保案例中小王的情况为例,22 岁投保、每年投入 2000 元、交 5 年,随着时间推移,总利益呈现稳步上升趋势。
第 5 年交费期满时,总利益达到 10076 元,此时 IRR 为 0.25%,单利也为 0.25%,处于产品交费期内的收益阶段。
第 10 年时,总利益增长至 11102 元,IRR 提升至 1.31%,单利达到 1.38%,收益水平开始逐步攀升。
到第 20 年,总利益为 13490 元,IRR 升至 1.68%,单利为 1.94%,长期增值的趋势逐渐显现。
第 30 年总利益达 16442 元,IRR 为 1.79%,单利为 2.30%,随着持有时间延长,收益增速有所加快。
第 40 年总利益为 20044 元,IRR 为 1.85%,单利提升至 2.64%,收益增长的持续性较强。
第 50 年总利益 24432 元,IRR 维持 1.88%,单利为 3.01%,长期持有下收益的稳定性得到体现。
第 60 年总利益 29784 元,IRR 为 1.90%,单利 3.41%,收益水平持续稳步提升。
第 70 年总利益 36306 元,IRR 升至 1.91%,单利 3.87%,长期增值的效果逐渐凸显。
第 80 年及之后,总利益进一步增长至 46966 元,IRR 稳定在 1.93%,单利达到 4.56%,收益增长趋于平稳。
从 IRR 的变化趋势来看,产品的内部收益率随持有时间延长逐步提升,长期持有下 IRR 接近 1.93%,处于增额终身寿险产品的合理收益区间。
单利表现也随时间推移持续上升,80 年及之后单利达到 4.56%,能为投保人提供清晰的收益参考。
需要注意的是,增额终身寿险的收益以长期持有为前提,短期退保可能会面临本金损失,这是投保时需明确的要点。
新华 E 增福优享版终身寿险的产品特性,使其适配特定的财富规划与风险保障场景。
对于有长期财富增值需求的人群,如年轻上班族、家庭稳健型投资者,产品的长期收益特性契合其财富积累目标。
22 岁刚毕业的小王这类人群,收入稳定且有长期规划意识,通过每年投入资金并长期持有,可实现养老等长期财富目标。
对于有家庭责任的人群,如父母、家庭经济支柱,产品的身故保障可在意外发生时,为家庭提供经济支撑。
父母可为出生满 30 天的子女投保,通过长期的保费投入,为子女积累教育金、婚嫁金等财富,同时提供身故保障。
家庭经济支柱投保后,若发生身故风险,按约定比例赔付的保险金可保障家庭其他成员的生活稳定。
对于有资金灵活配置需求的人群,产品的减保和保单贷款权益,能满足应急资金支取的需求,提升资金流动性。
在配置应急资金的同时,还能通过长期持有实现财富增值,兼顾资金的灵活性与增值性。
对于风险偏好较低的投资者,产品由新华人寿承保,保险公司实力稳健,收益稳定,契合其低风险的投资诉求。
增额终身寿险的收益波动小,长期收益稳定,适合追求稳健增值、不愿承担较高投资风险的人群。
在配置时需注意,产品适合长期持有,若有短期资金使用需求,需合理评估自身资金状况,避免盲目投保。
同时,投保前需结合自身的家庭责任、收入状况等因素,确定合适的缴费金额与缴费期限,确保保费支出不影响日常生活。
二、奶爸总结
新华 E 增福优享版终身寿险(互联网)凭借新华人寿的品牌实力、合理的保障设计与稳健的收益表现,成为增额终身寿险市场中颇具竞争力的产品。
其宽松的投保规则、全面的保障内容、长期稳步的收益表现,适配不同人群的财富规划与风险保障需求。
但投保时需明确产品长期持有、短期退保有损失的特性,结合自身实际情况进行配置,才能充分发挥产品的价值,实现保障与财富增值的双重目标。
奶爸也给大家推荐几款目前值得选择的终身寿险产品:
1、如意尊(泰来2026)
出自信泰人寿,妥妥的【快速收益黑马】。
30岁女性,5年交,年交10万,
缴费期刚结束,就已经回本了!
保单第10年,复利IRR>1.6%,就跟存个国债差不多的感觉。
如果后续没有更好的选择,还可以继续存着复利增值,最高达1.95%!
【适用人群】
看中回本速度,打算当国债来用,又或者是工薪族想存钱的朋友。
2、福有余2025
太平洋人寿承保的大品牌产品,老七家出品,保司实力不用多说。
合同期内就可以减保,而这款产品封闭期也短:
30岁女性,5年交,年交10万,回本只要5年,
搭配减保规则来看,资金使用超级灵活!
收益也在线:
长期复利IRR最高达1.91%。
【适用人群】
看中品牌实力、偏好短期回本、预算有限的月光族。
3、守护神5.0尊享版
这款产品出自爱心人寿,产品收益和如意尊(泰来2026)差不多。
30岁女性,5年交,年交10万,也是保单第5年回本,
保单第1年复利IRR接近1.6%,最高复利IRR接近1.95%
【适用人群】
看中回本速度快、整体收益还不错的朋友。
4、岁岁享3.0
出自中荷人寿,和前面几款有点不同,
这款是税优产品,最高可抵扣个税2400元/年。
还提供护理保障,确诊合同约定特疾,可以获得一笔护理金。
真的就是节税+保障+增值三合一!
收益也不错的:
30岁女生,年交2400元交10年,按3级(20%税率)来算:
每年可节税480元,累计节税4800元,
保单第10年,复利IRR(含节税)达4.251%,非常高!
【适用人群】
准备即将年底了,有节税需求的朋友,可以着手安排一波!
想要了解产品详细信息的朋友,也可以私聊奶爸~
微信扫一扫
微信扫一扫
关注微信
客服热线
奶爸保

