陆家嘴国泰鸿利鑫享 3.0 终身寿险是陆家嘴国泰人寿推出的分红型增额终身寿险。
产品具备终身身故保障和长期储蓄增值功能,适合有长期资金规划需求的消费者。
接下来从产品保障、收益表现、适合人群与注意事项三个维度全面分析这款产品。
一、陆家嘴国泰鸿利鑫享增额终身寿险表现如何?收益怎么样?

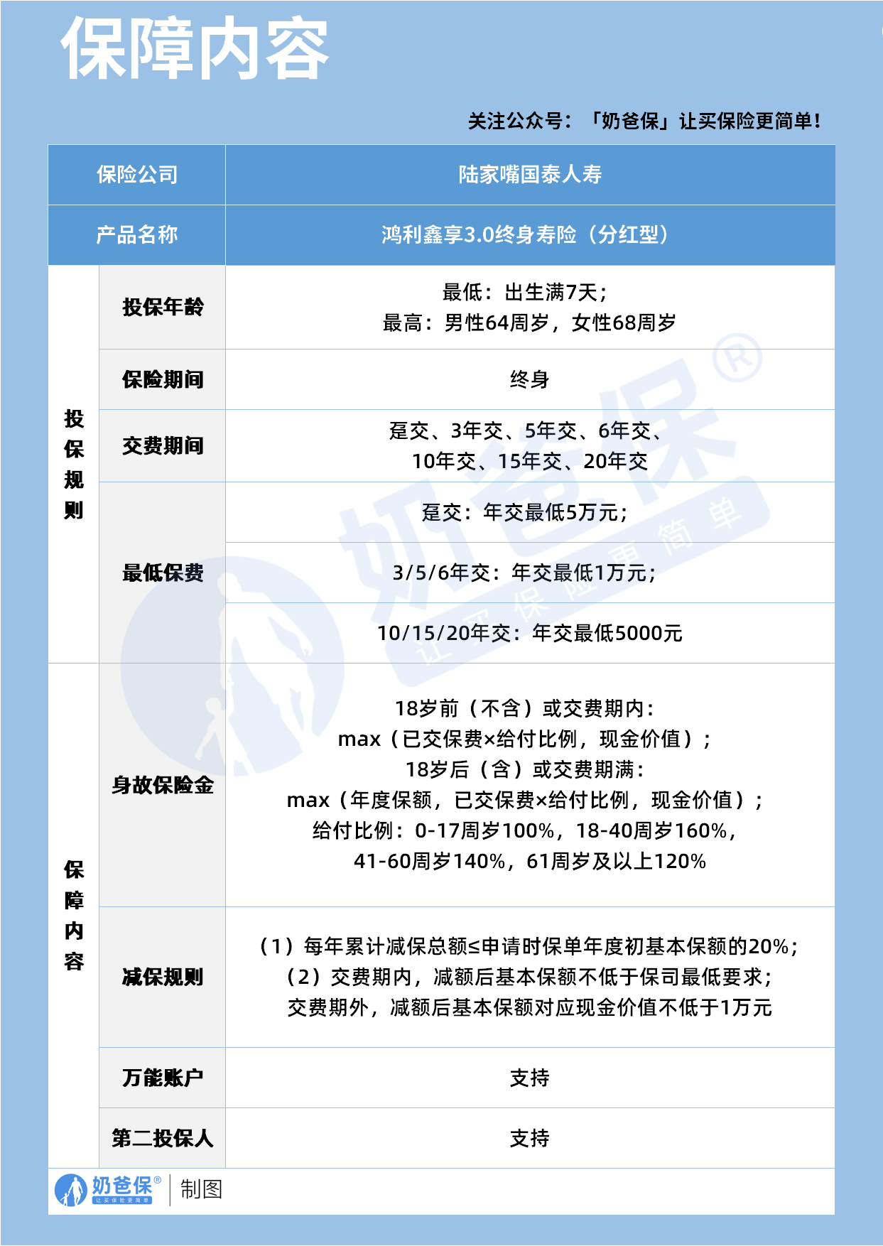
一这款产品投保年龄范围较广,最低出生满 7 天,最高男性 64 周岁、女性 68 周岁。
保险期间为终身,交费期选择丰富,支持趸交、3 年、5 年、6 年、10 年、15 年、20 年交。
不同交费期对应不同最低保费,趸交年交最低 5 万,3 至 6 年交年交最低 1 万,10 年及以上交最低 5000 元。
身故保险金分两类场景给付,18 岁前或交费期内,取已交保费比例与现金价值较大值。
18 岁后或交费期满,取年度保额、已交保费比例、现金价值三者中的最大值。
给付比例按年龄划分,0 至 17 岁 100%,18 至 40 岁 160%,41 至 60 岁 140%,61 岁及以上 120%。
产品减保规则明确,每年累计减保不超过申请时保单年度初基本保额的 20%。
交费期内减保后保额不低于公司要求,交费期外减保后现金价值不低于 1 万元。
同时支持万能账户和第二投保人,方便资金二次增值和保单传承规划。
万能账户可转入分红或减保资金,第二投保人可承接保单,避免权益继承纠纷。

本次收益演示以 0 岁女宝、趸交 100 万为条件,展示固定与含分红两类收益表现。
固定收益为保证部分,第 5 年总收益 948573 元,尚未回本,不建议提前支取。
第 10 年固定总收益 1119894 元,IRR1.14%,实现回本并产生正向投资收益。
随保单年度增长,固定收益 IRR 逐步提升,第 30 年 2.04%,第 60 年 2.27%,长期稳定在 2.36%。
第 100 年固定总收益达 10330613 元,为投保人提供确定的长期储蓄收益。
含分红收益为非保证部分,第 5 年总收益 1015150 元,IRR0.30%,接近回本状态。
第 10 年含分红总收益 1282610 元,IRR2.52%,收益水平大幅高于固定收益部分。
分红收益 IRR 增长更快,第 30 年 3.44%,第 60 年 3.67%,长期稳定在 3.75% 以上。
第 100 年含分红总收益达 40114154 元,为长期持有者带来更高的潜在收益。
需要明确,分红收益不确定,演示收益仅为假设演算,不代表实际可获得的收益。
实际分红受公司经营、市场投资等影响,可能高于或低于演示数据,需理性看待。
分红型设计带来更高收益空间,但需承担不确定性风险,适合能接受风险的人群。
三这款产品核心优势是保障与收益兼顾,身故保障覆盖全年龄段,对中青年更友好。
18 至 40 岁身故给付 160% 已交保费,为家庭经济支柱提供充足的身故风险保障。
交费期选择灵活,满足不同家庭资金规划需求,短期、长期交费均可选择。
支持减保、万能账户和第二投保人,提升保单灵活性,方便资金规划与资产传承。
分红型设计在保证固定收益基础上,增加收益提升空间,适合长期持有实现增值。
适合有长期储蓄规划的家庭,比如为孩子配置教育金、婚嫁金的父母群体。
有资产传承需求的高净值人群,可通过第二投保人实现保单无缝传承,规避风险。
能接受分红不确定性、追求长期稳健增值的投资者,可通过分红获得更高复利。
需注意分红不确定性是核心风险,不要盲目追求高收益,理性看待演示数据。
减保有额度限制,每年不超 20% 基本保额,无法一次性全额取出资金。
前期现金价值低,封闭期内退保会损失本金,适合长期持有,不适合短期投资。
投保前结合自身资金、风险承受能力和规划,判断产品是否符合自身需求。
二、奶爸总结
总的来说,陆家嘴国泰鸿利鑫享 3.0 终身寿险是保障全面、收益潜力可观的分红型增额寿。
产品兼顾终身身故保障和长期储蓄收益,适合有长期资金规划和传承需求的人群。
投保人需理性看待分红不确定性,长期持有才能充分发挥产品的保障和收益价值。
投保前充分了解产品规则,结合自身情况选择,让保险真正发挥应有的作用。
奶爸也给大家推荐几款目前值得选择的终身寿险产品:
1、如意尊(泰来2026)
出自信泰人寿,妥妥的【快速收益黑马】。
30岁女性,5年交,年交10万,
缴费期刚结束,就已经回本了!
保单第10年,复利IRR>1.6%,就跟存个国债差不多的感觉。
如果后续没有更好的选择,还可以继续存着复利增值,最高达1.95%!
【适用人群】
看中回本速度,打算当国债来用,又或者是工薪族想存钱的朋友。
2、福有余2025
太平洋人寿承保的大品牌产品,老七家出品,保司实力不用多说。
合同期内就可以减保,而这款产品封闭期也短:
30岁女性,5年交,年交10万,回本只要5年,
搭配减保规则来看,资金使用超级灵活!
收益也在线:
长期复利IRR最高达1.91%。
【适用人群】
看中品牌实力、偏好短期回本、预算有限的月光族。
3、守护神5.0尊享版
这款产品出自爱心人寿,产品收益和如意尊(泰来2026)差不多。
30岁女性,5年交,年交10万,也是保单第5年回本,
保单第1年复利IRR接近1.6%,最高复利IRR接近1.95%
【适用人群】
看中回本速度快、整体收益还不错的朋友。
4、岁岁享3.0
出自中荷人寿,和前面几款有点不同,
这款是税优产品,最高可抵扣个税2400元/年。
还提供护理保障,确诊合同约定特疾,可以获得一笔护理金。
真的就是节税+保障+增值三合一!
收益也不错的:
30岁女生,年交2400元交10年,按3级(20%税率)来算:
每年可节税480元,累计节税4800元,
保单第10年,复利IRR(含节税)达4.251%,非常高!
【适用人群】
准备即将年底了,有节税需求的朋友,可以着手安排一波!
想要了解产品详细信息的朋友,也可以私聊奶爸~
微信扫一扫
微信扫一扫
关注微信
客服热线
奶爸保

