在利率持续下行的当下,越来越多人开始重新审视家庭资产的配置逻辑,
不再盲目追求高风险高收益,而是将目光投向更安全、更确定的理财工具。
年金险凭借其安全性高、收益确定、现金流可规划的特性,
逐渐成为家庭资产配置的压舱石。
今天奶爸要介绍的,就是太平洋人寿推出的盈有余2026年金险,
这款产品不仅能为投保人提供全面的保障与实用的增值服务,
更在收益表现上亮点突出,尤其适合作为挪储的优质选择。
一、太保盈有余2026年金保险保障如何?

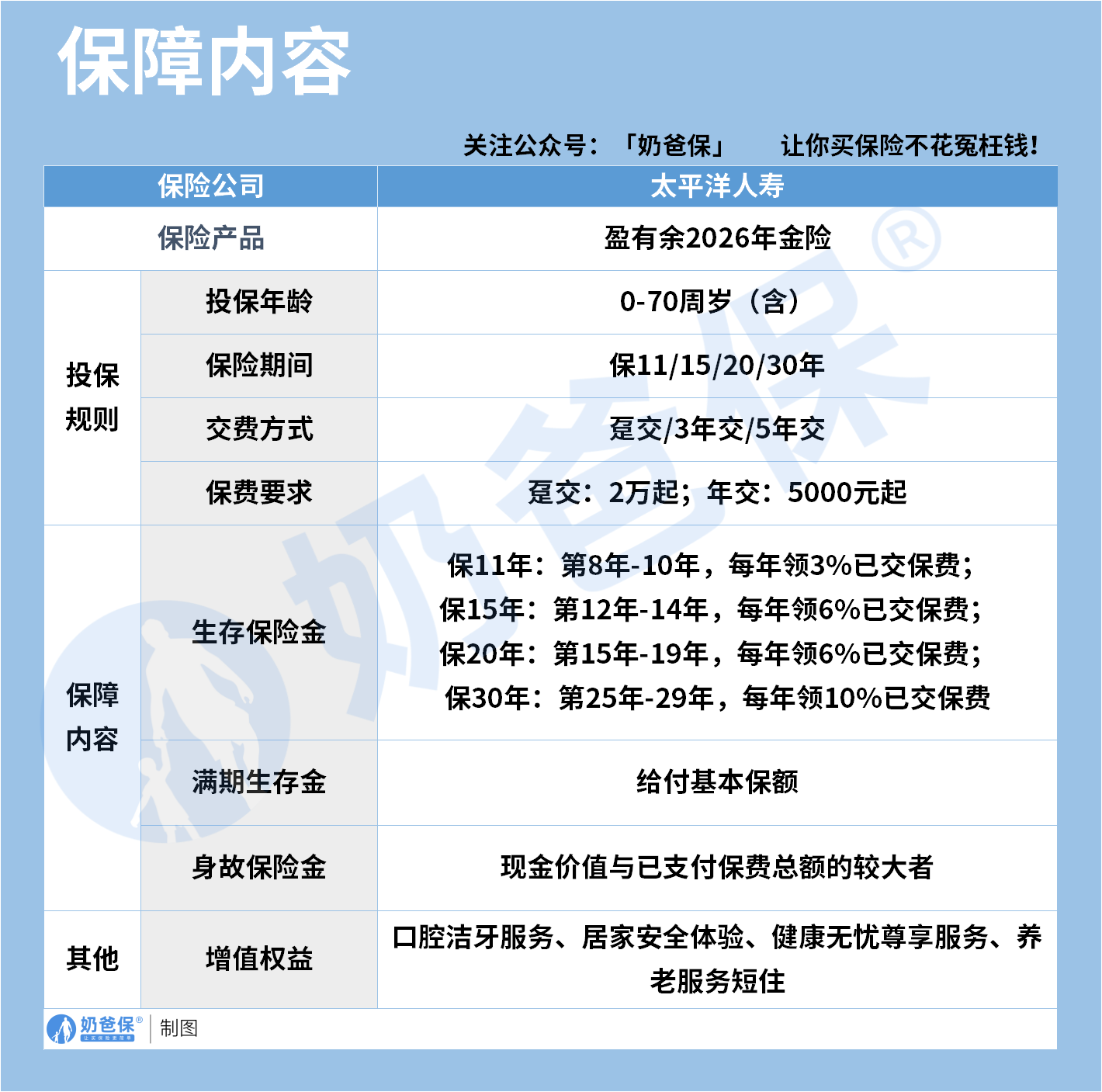
1、投保规则
这款产品的覆盖范围十分广泛,投保年龄从0岁到70周岁,
无论是为刚出生的孩子规划长期教育金,还是为临近退休的长辈补充养老资金,都能找到合适的投保方式。
保险期间提供11年、15年、20年、30年四种选择,投保人可以根据自己的资金使用计划灵活选择,比如为10年后子女上大学做准备,就可以选择保15年的方案;
若想为自己的养老做更长期的规划,30年的保障期间则更合适。
交费方式上,支持趸交、3年交、5年交三种,保费门槛也十分友好,趸交2万元起,年交5000元起,无论是预算有限的工薪阶层,还是有一定积蓄的中产家庭,都能轻松参与,实现资产的稳步积累。
2、保障内容
在核心保障内容上,盈有余2026年金险为投保人构建了清晰的现金流规划。
生存保险金根据不同的保障期间设置了不同的领取规则,
比如选择保20年的方案,在第15年到第19年,每年可以领取6%的已交保费,这笔稳定的现金流可以精准匹配中期的资金需求,比如子女的教育支出、家庭的创业启动金,或是职场中期的生活品质提升。
满期生存金则在保障期满时一次性给付基本保额,相当于为投保人的资金画上一个圆满的句号,这笔钱可以作为养老储备、子女婚嫁金,或是实现自己的人生小目标。
身故保险金则为投保人的家庭责任提供了兜底保障,若投保人不幸身故,将给付现金价值与已支付保费总额的较大者,确保家人的生活不会因意外而受到太大影响,延续投保人对家庭的关爱。
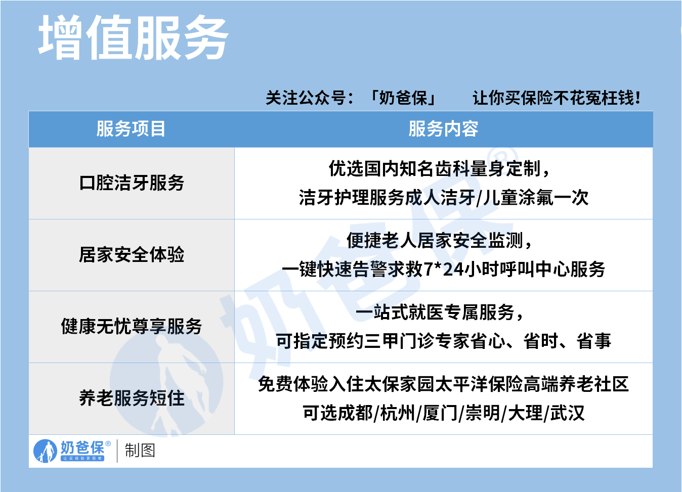
3、增值服务
除了核心保障,盈有余2026年金险还为投保人准备了四项实用的增值服务,
从健康、安全、养老等多个维度提升生活品质。
口腔洁牙服务可以让投保人或家人享受成人洁牙或儿童涂氟,关注日常口腔健康,避免小问题演变成大麻烦;
居家安全体验服务则为家里的老人提供便捷的居家安全监测,搭配7*24小时的呼叫中心,一键就能快速告警求救,让子女在外工作也能更放心;
健康无忧尊享服务解决了就医难的痛点,投保人可以指定预约三甲医院的门诊专家,省去排队挂号的麻烦,省时又省心;
养老服务短住则让投保人有机会免费体验太保家园的高端养老社区,可选成都、杭州、厦门等多个城市,提前感受舒适的养老生活,为未来的养老规划做好准备。
这些增值服务不再是冰冷的条款,而是实实在在的生活关怀,让保险不仅是资产的保障,更是生活方式的升级。
二、太保盈有余2026年金保险收益表现怎么样?

在收益表现上,盈有余2026年金险的表现同样可圈可点,
尤其是在回本速度和长期IRR增长上,展现出了极强的竞争力,非常适合作为挪储的工具。
奶爸以30岁女性,年交10万元,交5年,保20年的方案为例,
来详细看看这款产品的收益情况。
首先是令人惊喜的回本速度,在交费的第五年,也就是投保人刚交完最后一笔保费的时候,产品的总利益就达到了517200元,已经超过了累计交纳的50万元保费,实现了资金的回本。
相比很多需要十年甚至更久才能回本的理财工具,
盈有余2026年金险的资金回笼速度非常快,
这意味着投保人的资金在短期内就实现了安全增值,
大大降低了资金的机会成本,也让投保人更有底气进行长期规划。
回本之后,产品的IRR(内部收益率)开始持续稳步增长,展现出优秀的长期收益能力。
第五年的IRR就达到了1.13%,第九年更是攀升至1.62%,
在交费完成后的短短三四年时间里,就实现了IRR的快速提升,
到第11年时,IRR已经达到1.71%,之后继续稳步增长,
到第20年满期时,IRR达到1.85%,单利更是达到2.19%。
在当前利率持续下行的大环境下,这样的长期稳健收益水平十分难得,
尤其是在第10、第11年就能达到1.7%左右的IRR,在同类年金险产品中属于较高水平,充分体现了产品的收益优势。
年金领取方面,在第15到19年每年领取3万元的生存金,
用于子女的高中或大学教育,满期时再拿到536826元的满期金,
作为自己的养老补充,实现了资金的灵活规划,
既照顾了中期的生活需求,又为晚年生活做好了储备。
对于那些担心资金长期锁定、
希望在保障安全的同时获得稳定增值的投保人来说,这款产品无疑是理想的选择。
三、奶爸总结
总的来说,太平洋人寿盈有余2026年金险是一款兼顾保障、服务与收益的优质年金险产品。
它不仅为投保人提供了全面的保障,覆盖生存、满期、身故等多种场景,还搭配了实用的增值服务,从健康、安全、养老等多个维度提升生活品质;
在收益上,它凭借快速的回本速度和优秀的IRR表现,帮助投保人在安全的前提下,实现资产的长期稳健增值。
在当下复杂的理财环境中,我们更需要的是能让人安心的资产配置工具,盈有余2026年金险正是这样的工具。
它没有复杂的条款,没有不确定的收益,每一笔现金流都清晰可见,每一项服务都实实在在。
如果你正在寻找一款安全、稳健、能锁定长期收益,
同时兼顾中期现金流规划的理财工具,想要在保障资金安全的同时,
获得确定的收益和贴心的服务,那么太平洋人寿盈有余2026年金险值得你深入了解。
奶爸也汇总了几款优质的年金险产品:

1、固收型年金险
推荐大富翁6.0,出自富德生命人寿。
目前市场少有有保证领取的年金险,安全感十足:
方案一保证领取25年;方案二保证领取已交保费。
到80岁还有一笔祝寿金到账,领100%保费,基本不少朋友以后都有机会拿到。
活多久领多久,提供细水长流的现金流:
30岁女性,5年交,年交10万,投保方案二,55岁每年都能领18930元。
【适用人群】
有养老补充需求、看中保证领取的朋友。
2、快返型年金险
推荐3款产品:蛮好的人生2025、星颐朱雀版分红型和悦活人生B款分红型。
前面一款是固收型,后面两款是分红型。
这3款产品,最快第5年起就可以开始领钱了。
以30岁女性,5年交,年交10万为例子:
蛮好的人生2025计划一:第5年领10500元;第6年~74年领9690元;
星颐朱雀版分红型:保证最低可领7992元/年;叠加分红有机会领7992~50311元/年;
悦活人生B款分红型:第5~9年保证领4290元;第10~74年则是8580元;叠加分红有机会领4290~83824元。
可以说,
蛮好的人生2025领取是非常稳定的,收益IRR在1.8%左右。
星颐朱雀版分红型保证领取高,且前期现价增长非常快!
保单第10年,收益IRR为2.129%,最高有机会超过3%!
悦活人生B款分红型,前面9年领取不高,第9年后是翻倍领取,先低后高,
且产品分红也很大方。
保单第10年,收益IRR为2.136%,最高接近3%!
【适用人群】
这3款产品可以这么选:
看中大保司、追求稳定领取,推荐蛮好的人生2025;
看中总体领取水平较高,推荐星颐朱雀版分红型;
看中养老社区、希望后面可以多领一些的朋友,推荐悦活人生B款分红型。
想要了解产品详细信息的朋友,也可以私聊奶爸~
微信扫一扫
微信扫一扫
关注微信
客服热线
奶爸保

