在家庭财富传承与风险保障需求日益凸显的当下,终身寿险成为不少高净值人群的核心选择。
中意人寿推出的臻享一生(金玺版)终身寿险(分红型),兼顾保障与资产增值双重功能。
我们将从产品基础规则、收益表现和适配场景三个维度,全面解析这款产品的实际价值。
一、中意臻享一生(金玺版)终身寿险(分红型)值得买吗?收益高吗?

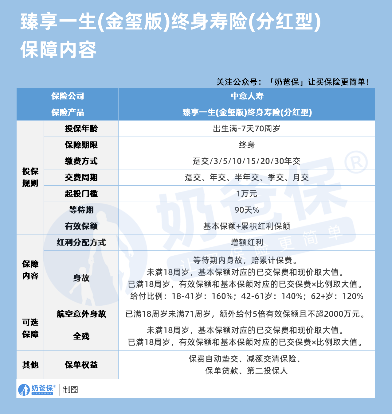
这款产品的投保年龄覆盖出生满 7 天至 70 周岁,能满足不同年龄段人群的投保需求。
保障期限为终身,缴费方式灵活多样,支持趸交、3/5/10/15/20/30 年交等多种选择。
起投门槛设定为 1 万元,等待期 90 天,有效保额由基本保额与累积红利保额共同构成。
红利分配方式为增额红利,红利会直接增加有效保额,实现保障与资产的同步增长。
身故保障区分被保险人年龄,未满 18 周岁赔付已交保费与现金价值的较大值。
已满 18 周岁后,按有效保额与已交保费对应比例的较大值赔付,比例随年龄动态调整。
18-41 岁赔付比例为 160%,42-61 岁为 140%,62 岁及以上为 120%,保障力度适配不同人生阶段。
可选保障包含航空意外身故与全残责任,航空意外可额外赔付 5 倍有效保额,上限 2000 万元。
全残保障与身故保障逻辑一致,按对应规则赔付,为被保险人提供全面的风险防护。
其他保单权益丰富,支持保费自动垫交、减额交清、保单贷款及第二投保人等实用功能。
这些权益大幅提升了保单的灵活性,能适配不同阶段的家庭财务需求与规划变化。

我们以 40 岁男性,20 年交,基本保额 100 万,年交保费 32330 元为例进行收益演示。
保单前 10 年,现金价值逐步累积,第 10 年现金价值达 150945 元,已超年交保费总额的 23%。
到第 20 年缴费期满时,已交保费 646600 元,现金价值为 418950 元,累积红利保额 182200 元。
第 30 年时,被保险人 70 岁,现金价值升至 557460 元,累积红利保额 372640 元,有效保额显著增长。
到第 60 年被保险人 100 岁时,现金价值达 904390 元,累积红利保额 1121850 元,有效保额超 212 万元。
增额红利的特性让有效保额随时间持续增长,长期持有下资产增值效应逐步凸显。
需要注意的是,分红为非保证利益,实际红利水平受保险公司经营状况影响,存在一定波动。
演示数据中的红利仅为参考,实际收益可能高于或低于演示水平,投保人需保持理性认知。
对比传统非分红终身寿险,这款产品在保障基础上增加了增值潜力,但也伴随一定不确定性。
长期持有下,增额红利的累积能有效提升保单的现金价值与身故赔付额度,适配财富传承需求。
这款产品适合有长期财富传承需求,希望兼顾保障与资产增值的高净值家庭群体。
对于想要为子女预留财富、实现代际传承,同时规避婚姻风险等的人群较为适配。
40 岁左右的家庭经济支柱投保,能在保障家庭责任的同时,为晚年生活储备稳健资产。
需要注意的是,终身寿险的流动性较弱,前期退保会面临较大损失,适合长期资金规划。
若家庭短期资金需求较高,需谨慎评估,避免因流动性不足影响日常财务运转。
对于能接受分红不确定性,且有长期持有意愿(至少 20 年以上)的投资者更具吸引力。
在配置时,建议结合家庭负债、子女教育、养老等需求,合理确定保额与缴费期限。
同时,可搭配其他理财工具,构建多元化的家庭资产配置方案,有效分散投资风险。
二、奶爸总结
中意臻享一生(金玺版)终身寿险(分红型)是一款兼顾保障与增值的分红型终身寿险产品。
灵活的投保规则、全面的保障责任与增额红利特性,使其在终身寿险市场具备一定竞争力。
长期持有下的资产增值潜力,能满足家庭财富传承与风险保障的双重核心需求。
不过投保人需理性看待分红的不确定性,结合自身财务状况与长期目标做出审慎选择。
在家庭资产规划中,这款产品可作为长期保障与传承的重要工具,助力实现财富稳健增长。
奶爸也给大家推荐几款目前值得选择的终身寿险产品:
1、如意尊(泰来2026)
出自信泰人寿,妥妥的【快速收益黑马】。
30岁女性,5年交,年交10万,
缴费期刚结束,就已经回本了!
保单第10年,复利IRR>1.6%,就跟存个国债差不多的感觉。
如果后续没有更好的选择,还可以继续存着复利增值,最高达1.95%!
【适用人群】
看中回本速度,打算当国债来用,又或者是工薪族想存钱的朋友。
2、福有余2025
太平洋人寿承保的大品牌产品,老七家出品,保司实力不用多说。
合同期内就可以减保,而这款产品封闭期也短:
30岁女性,5年交,年交10万,回本只要5年,
搭配减保规则来看,资金使用超级灵活!
收益也在线:
长期复利IRR最高达1.91%。
【适用人群】
看中品牌实力、偏好短期回本、预算有限的月光族。
3、守护神5.0尊享版
这款产品出自爱心人寿,产品收益和如意尊(泰来2026)差不多。
30岁女性,5年交,年交10万,也是保单第5年回本,
保单第1年复利IRR接近1.6%,最高复利IRR接近1.95%
【适用人群】
看中回本速度快、整体收益还不错的朋友。
4、岁岁享3.0
出自中荷人寿,和前面几款有点不同,
这款是税优产品,最高可抵扣个税2400元/年。
还提供护理保障,确诊合同约定特疾,可以获得一笔护理金。
真的就是节税+保障+增值三合一!
收益也不错的:
30岁女生,年交2400元交10年,按3级(20%税率)来算:
每年可节税480元,累计节税4800元,
保单第10年,复利IRR(含节税)达4.251%,非常高!
【适用人群】
准备即将年底了,有节税需求的朋友,可以着手安排一波!
想要了解产品详细信息的朋友,也可以私聊奶爸~
微信扫一扫
微信扫一扫
关注微信
客服热线
奶爸保

