在人口老龄化加剧的当下,提前规划养老资金成为不少家庭的重要财务目标。
养老年金险凭借稳定的现金流和长期储蓄属性,成为养老规划的热门选择之一。
复星保德信推出的星海赢家火凤版(分红型),是一款兼顾保障与收益的养老年金产品。
接下来我们从产品规则、收益表现和增值服务三个维度,全面解析这款产品的特点。
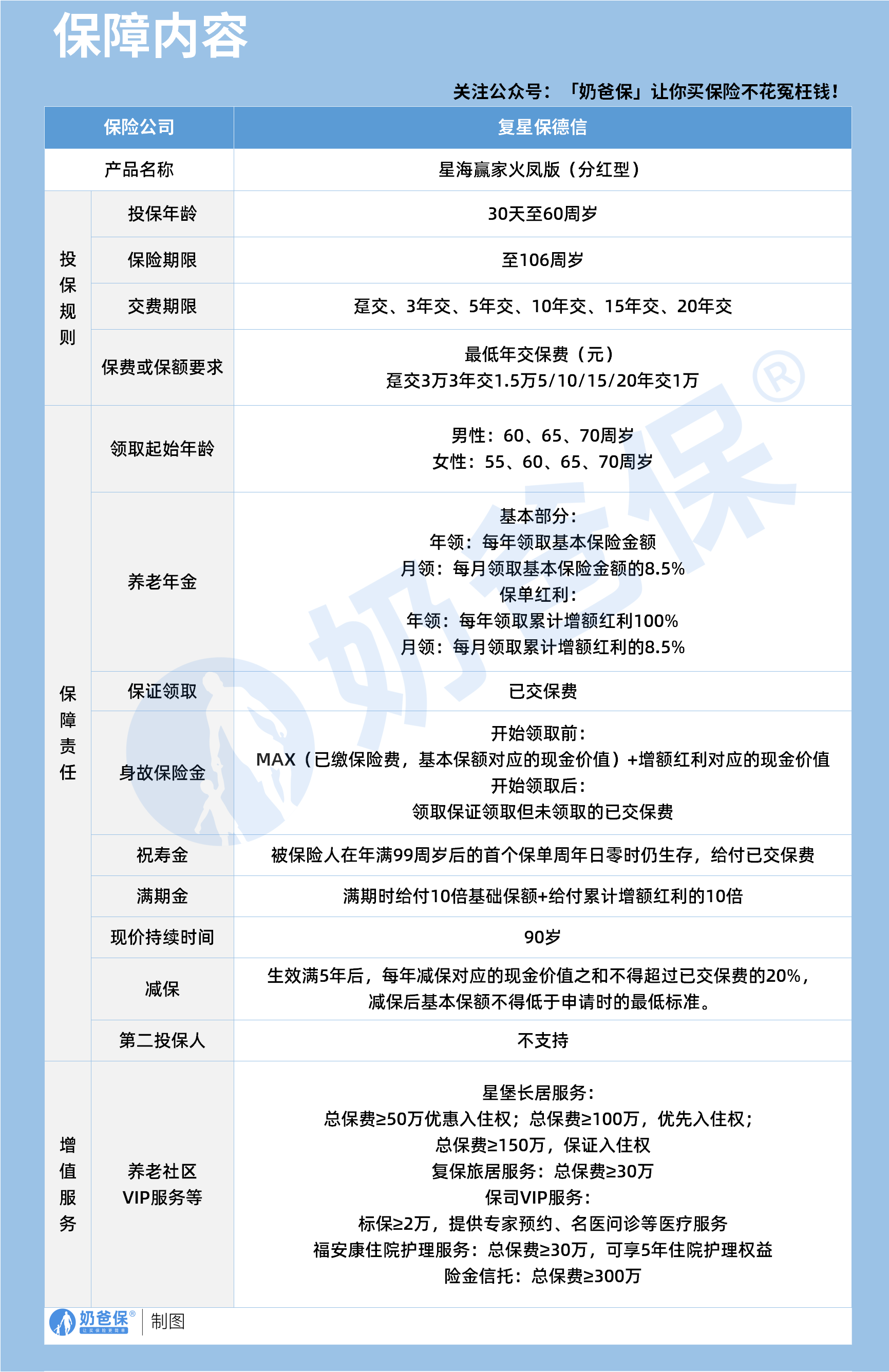
一、复星保德信星海赢家火凤版养老年金保险是分红型产品吗?有哪些特色?

这款产品的投保年龄范围覆盖 30 天至 60 周岁,能满足不同年龄段人群的养老规划需求。
保险期限可保至 106 周岁,交费期限灵活,支持趸交、3 年交、5 年交等多种选择。
保费门槛设置清晰,趸交最低 3 万,3 年交最低 1.5 万,长期交费最低年交 1 万。
养老年金领取起始年龄区分性别,女性可选 55、60、65、70 周岁,男性稍晚。
养老年金分为基本部分和保单红利,年领可领基本保额,月领为基本保额的 8.5%。
保单红利部分,年领可领累计增额红利的 100%,月领则为其 8.5%。
保证领取责任明确,若被保险人在领取期内身故,可赔付已交保费作为保证领取。
身故保险金区分领取前后,领取前赔付已交保费、现金价值与增额红利现金价值的最大值。
领取后身故则赔付保证领取但未领取的已交保费,保障家庭资金安全。
此外产品还设置了祝寿金和满期金,99 周岁后生存可领已交保费,满期时领 10 倍基础保额等。
现价持续至 90 岁,减保规则也有明确限制,生效满 5 年后每年减保不超已交保费 20%。
产品不支持第二投保人,这一点需要有相关需求的投保人特别注意。

我们以张女士为 25 岁女儿投保的案例为例,年交 10 万,交 3 年,55 岁开始领取。
从收益表可以看到,产品前 25 年为封闭期,无领取,资金在账户内累积增值。
到第 20 年时,固定总收益为 237350 元,含分红则达 315583 元,IRR 开始显现。
55 岁开始领取后,固定年领 17754 元,含分红则逐年提升,体现分红型产品的弹性。
到 60 岁时,累计固定领取 550374 元,含分红则达 1089802 元,收益差距随时间逐步扩大。
到 80 岁时,累计固定领取 1205454 元,含分红则达 2518533 元,IRR 表现亮眼。
固定领取 IRR 从 55 岁的 1.7% 逐步提升至 80 岁的 2.5%,含分红则从 3.2% 升至 3.9%。
这意味着长期持有下,分红型产品的收益潜力更足,能对抗通胀带来的资金贬值。
不过需要注意,分红是不确定的,实际收益可能低于演示水平,存在一定波动风险。
对比纯固定收益型年金险,这款产品在长期回报上更具弹性,但也需要接受分红的不确定性。
除了核心保障与收益,这款产品还配套了丰富的养老与增值服务,提升产品价值。
养老社区方面,总保费达 50 万可享优惠入住权,100 万享优先入住权,150 万享保证入住权。
复保旅居服务要求总保费≥30 万,能为投保人提供旅居养老的选择,丰富养老生活。
VIP 服务方面,年交保费≥2 万可享专家预约、名医问诊等医疗服务,覆盖健康管理需求。
福安康住院护理服务要求总保费≥30 万,可享 5 年住院护理权益,解决养老照护难题。
险金信托服务则要求总保费≥300 万,能实现资产的精准传承与风险隔离。
从产品特性来看,这款产品适合有长期养老规划、追求稳定现金流与潜在收益的人群。
尤其是希望提前为子女或自身规划养老,同时关注养老社区与医疗服务的高净值人群。
对于风险偏好适中,能接受分红收益波动,且有长期储蓄需求的家庭也较为适配。
但需要注意,产品交费期限较长,短期资金需求旺盛的人群需谨慎评估流动性问题。
同时,分红收益的不确定性也要求投保人理性看待,避免过度依赖演示收益做决策。
二、奶爸总结
复星保德信星海赢家火凤版(分红型)是一款兼顾保障、收益与服务的养老年金产品。
它灵活的投保规则、清晰的保障责任和丰富的增值服务,能满足不同家庭的养老需求。
长期持有下的收益表现亮眼,尤其是分红部分带来的潜在增长,适合长期养老规划。
不过投保人在选择时,仍需结合自身财务状况、风险偏好和养老目标,理性评估产品适配性。
养老规划是一场长期马拉松,选择合适的年金险产品,能为晚年生活筑牢财务安全垫。
奶爸也汇总了几款优质的年金险产品:

1、固收型年金险
推荐大富翁6.0,出自富德生命人寿。
目前市场少有有保证领取的年金险,安全感十足:
方案一保证领取25年;方案二保证领取已交保费。
到80岁还有一笔祝寿金到账,领100%保费,基本不少朋友以后都有机会拿到。
活多久领多久,提供细水长流的现金流:
30岁女性,5年交,年交10万,投保方案二,55岁每年都能领18930元。
【适用人群】
有养老补充需求、看中保证领取的朋友。
2、快返型年金险
推荐3款产品:蛮好的人生2025、星颐朱雀版分红型和悦活人生B款分红型。
前面一款是固收型,后面两款是分红型。
这3款产品,最快第5年起就可以开始领钱了。
以30岁女性,5年交,年交10万为例子:
蛮好的人生2025计划一:第5年领10500元;第6年~74年领9690元;
星颐朱雀版分红型:保证最低可领7992元/年;叠加分红有机会领7992~50311元/年;
悦活人生B款分红型:第5~9年保证领4290元;第10~74年则是8580元;叠加分红有机会领4290~83824元。
可以说,
蛮好的人生2025领取是非常稳定的,收益IRR在1.8%左右。
星颐朱雀版分红型保证领取高,且前期现价增长非常快!
保单第10年,收益IRR为2.129%,最高有机会超过3%!
悦活人生B款分红型,前面9年领取不高,第9年后是翻倍领取,先低后高,
且产品分红也很大方。
保单第10年,收益IRR为2.136%,最高接近3%!
【适用人群】
这3款产品可以这么选:
看中大保司、追求稳定领取,推荐蛮好的人生2025;
看中总体领取水平较高,推荐星颐朱雀版分红型;
看中养老社区、希望后面可以多领一些的朋友,推荐悦活人生B款分红型。
想要了解产品详细信息的朋友,也可以私聊奶爸~
微信扫一扫
微信扫一扫
关注微信
客服热线
奶爸保

