完美人生8号作为一款热门终身重疾险,
凭借扎实的基础保障和灵活的可选责任,成为很多人配置重疾保障的优选。
但不少消费者在了解这款产品时,常会困惑两个核心问题:
这款产品是否包含身故保障?各类可选保障该如何合理附加?
下面我们就围绕这两个问题,结合产品细节和保费参考,为大家详细解读。
一、完美人生8号包含身故保障吗?可选保障怎么附加?
基础的重疾保障覆盖135种疾病,30种中症,50种轻症保障,非常全面。
除此之外,它还自带了女性特定疾病保障、癌症重度拓展金以及被保人豁免责任,
这些基础责任已经能为被保人搭建起一道覆盖轻中重症的疾病防护网,
应对常见的疾病风险基本足够。
很多朋友在看这款产品时,都会关心一个问题:完美人生8号包含身故保障吗?
这里要明确告诉大家,身故保障并不是这款产品的基础责任,而是作为可选责任存在的。
也就是说,你可以自主选择是否附加,不过一旦附加,保费会有比较明显的提升。
我们可以看一组实际的保费参考,30岁人群投保50万保额,保终身,分30年缴费,只选择基础保障的话,男性每年保费是6770元,女性是6330元;
如果附加了身故保障,男性保费会直接涨到11080元,女性则是10560元,
涨幅接近六成,这是一个需要大家重点权衡的成本变化。
那身故保障到底有什么实际作用呢?
简单来说,附加身故保障后,被保人如果在18周岁前身故,保险公司会赔付已交保费;
如果在18周岁后身故,就会赔付100%保额。
这份责任本质上是把重疾险的保障范围从“疾病导致的经济风险”延伸到了“身故导致的家庭经济缺口”,相当于把重疾险和一部分寿险责任融合在了一起。
哪些人适合附加身故保障呢?
首先是家庭经济支柱,这类人往往承担着房贷、车贷、子女抚养和老人赡养的多重责任,一旦身故,家庭的主要收入来源会瞬间中断,身故保额可以作为一笔应急补偿金,帮助家人维持基本生活,偿还债务,完成子女的教育和老人的赡养;
其次是看重资产传承的人群,身故保额可以定向留给指定受益人,实现财富的有序传承,避免遗产纠纷;还有一些没有单独配置定期寿险的朋友,也可以通过附加身故保障来补充身故层面的保障,省去单独投保寿险的麻烦。
那哪些人不适合附加呢?
如果你的预算非常有限,基础重疾保障已经占据了大部分保费开支,就没必要强行附加身故责任,毕竟重疾保障才是我们配置重疾险的核心目的,先把基础的疾病风险兜住才是关键;
年轻单身或者刚步入职场的人群,暂时没有家庭责任,优先把预算放在重疾险和医疗险上会更合适,等未来有了家庭再考虑身故保障也不迟;
另外,如果已经单独配置了足额的定期寿险,也不需要再重复附加身故保障,避免造成保费浪费,毕竟两份身故保障不能重复赔付。
二、完美人生8号可选保障怎么附加?
除了身故保障,完美人生8号还有不少实用的可选责任,
我们逐一来看它们的保障内容和实际意义。
除了身故保障,完美人生8号还有多项实用的可选责任,
我们先逐一梳理它们的保障内容和实际意义。
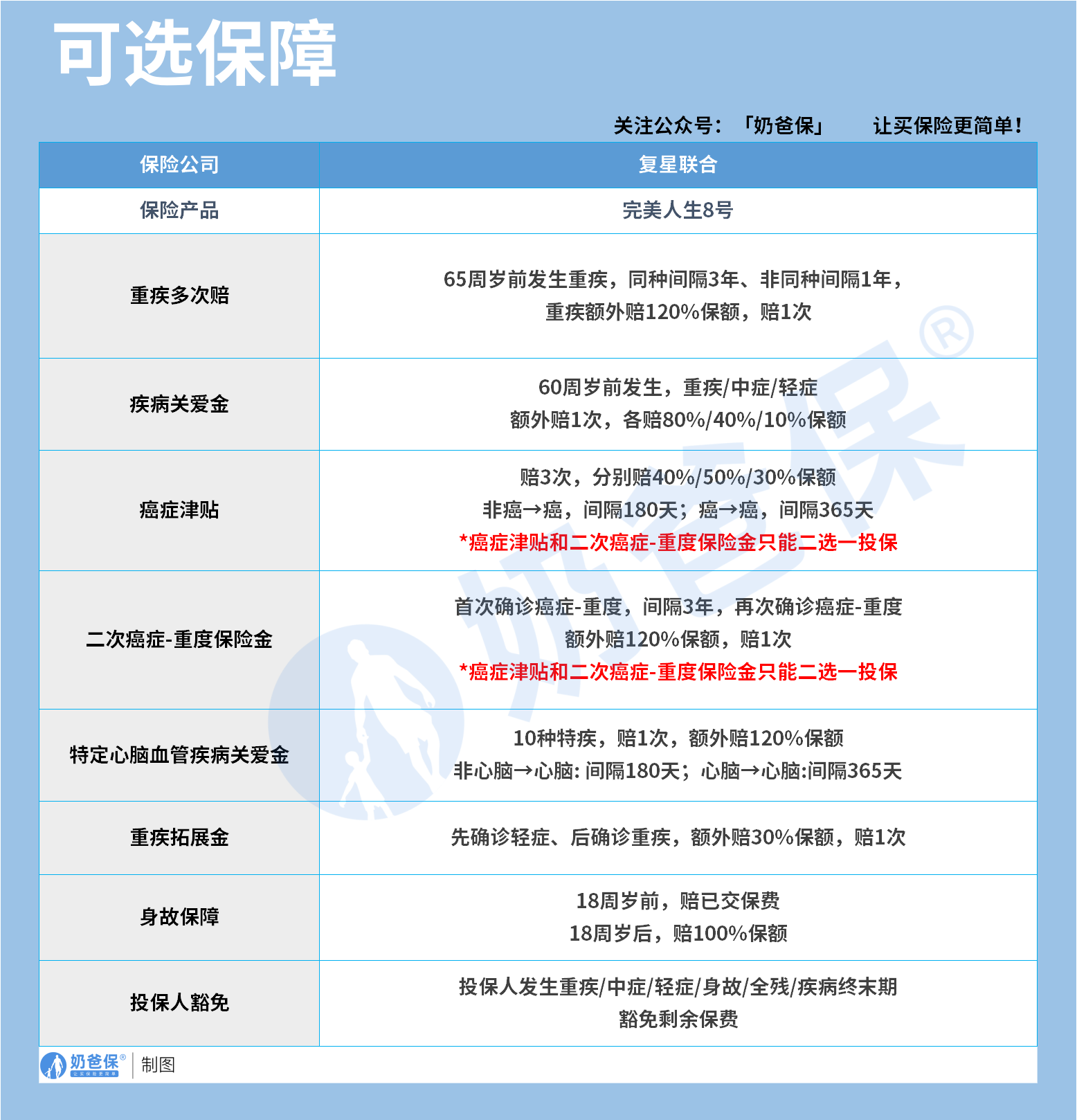
首先是重疾多次赔,这项责任要求被保人在65周岁前发生重疾,同种重疾需要间隔3年,非同种重疾间隔1年,之后可以额外赔付120%保额,仅赔付1次。
随着医疗技术的进步,重疾的治愈率在不断提升,很多患者康复后可能再次遭遇重疾,尤其是癌症的复发、转移或者新发其他重疾,单次赔付的重疾险在赔付一次后保障就终止了,
而多次赔付能为被保人提供更长期的保障,避免康复后再次陷入无保障的困境。
接下来是疾病关爱金,要求被保人在60周岁前发生重疾、中症或者轻症,都可以额外赔付1次,分别赔付80%、40%、10%的保额。
60岁前通常是人生中责任最重的阶段,收入水平较高,但同时也背负着沉重的家庭负担,额外赔付能在这个关键时期大幅提升保障力度,缓解因为疾病带来的收入损失和治疗费用压力,让被保人更安心地接受治疗。
然后是癌症津贴和二次癌症重度保险金,这两项责任只能二选一投保。
癌症津贴可以赔付3次,分别赔付40%、50%、30%的保额,非癌到癌间隔180天,癌到癌间隔365天,赔付门槛相对宽松,能在癌症治疗期间持续提供现金流,覆盖长期的治疗和康复费用;
二次癌症重度保险金则要求首次确诊癌症重度后间隔3年,再次确诊癌症重度,额外赔付120%保额,更适合看重癌症长期保障、担心癌症复发转移的人群。
还有特定心脑血管疾病关爱金,覆盖10种特定心脑血管疾病,赔付1次,额外赔付120%保额,非心脑到心脑间隔180天,心脑到心脑间隔365天。
心脑血管疾病是中老年人高发的重疾,尤其是有家族病史、长期吸烟饮酒或者患有高血压、高血脂的人群,发病风险更高,这项责任能针对性地加强这方面的保障,应对高发的心脑血管疾病风险。
重疾拓展金则是针对先确诊轻症、后确诊重疾的情况,额外赔付30%保额,仅赔付1次。轻症是重疾的早期阶段,很多人会先经历轻症再发展为重疾,这项责任能在重疾来临时多一笔赔付金,减轻治疗和康复的经济负担,相当于给轻症到重疾的演变过程多了一层保障。
最后是投保人豁免,当投保人发生重疾、中症、轻症、身故、全残或者疾病终末期时,保险公司会豁免剩余未交的保费,保障继续有效。
这项责任非常适合父母给孩子投保,或者夫妻互保的情况,能避免因为投保人发生风险导致保单中断,确保被保人的保障始终有效,是一种非常人性化的保障设计。
了解完所有可选责任的保障内容后,
我们再来看看附加这些责任后的保费变化,方便大家结合预算做选择。
再看其他可选责任的保费参考,
我们以50万保额、保终身、分30年缴费为基础,结合不同附加组合来看:
如果在基础保障上附加第二次癌症重度保险金,30岁男性每年保费是7500元,女性是7060元;如果附加的是癌症津贴,30岁男性每年保费是7045元,女性是6750元,两者保费差距不大,癌症津贴的保费略低一些。
如果在基础保障上附加疾病关爱金,30岁男性每年保费是8380元,女性是7905元,这项责任的保费相对较高,但能在60岁前大幅提升轻中重症的赔付比例,适合看重关键时期保障的人群。
除此之外,重疾多次赔、特定心脑血管疾病关爱金、重疾拓展金和投保人豁免这些责任,也会根据保额和年龄产生相应的保费增加,大家可以根据自己的需求组合选择,不过要注意,癌症津贴和二次癌症重度保险金只能二选一,不能同时附加。
基于以上的保障内容和保费情况,奶爸可以给出一些实用的选择建议。
如果预算充足,想要全面的保障,可以优先考虑重疾多次赔、疾病关爱金和投保人豁免,这几项责任能从保障次数、关键时期保障和保单稳定性三个维度提升保障水平;
如果家族有癌症病史,或者自己更关注癌症的长期保障,可以在癌症津贴和二次癌症重度保险金中选一项附加,针对性加强癌症保障;
如果有心血管疾病家族史,或者自己有高血压、高血脂等问题,特定心脑血管疾病关爱金就很值得考虑;
如果预算有限,就先把基础保障做足,再根据自己的核心需求选择1-2项最实用的可选责任,比如疾病关爱金或者投保人豁免,避免过度透支预算,影响生活质量。
三、奶爸总结
总的来说,完美人生8号是一款基础保障扎实、可选责任灵活的终身重疾险,
身故保障的可选设计给了消费者更多的自主权,
大家可以根据自己的家庭责任、预算情况和健康状况来理性选择。
在配置保险时,我们始终要记住一个核心原则:
先保障基础风险,再根据需求补充可选责任,
不要为了追求全面保障而过度透支预算,适合自己的才是最好的。
希望今天的分享能帮助大家更好地了解完美人生8号,做出适合自己的保障选择。
奶爸也给大家推荐几款优质的重疾险产品:
1、君龙人寿超级玛丽15号
第一,结节保障超全面
自带保障在原有肺结节基础上,拓展到乳腺/甲状腺结节,范围更广了。
可以说是目前市场上,少有的三大高发结节都有保障的产品。
第二,癌症保障丰富
超玛15号的癌症保障,从早期到晚期,都安排得妥妥的。
本身自带癌症拓展金,
首次确诊原位癌/轻度癌症后,确诊恶性肿瘤—重度,额外赔50%。
如果觉得不够,还可以附加以下保障:
癌症津贴或癌症多次赔(二选一):间隔一定周期后,可以赔一笔钱用于癌症持续治疗,癌症津贴有次数限制,多次赔则不限次数。
癌症重度特药治疗金:确诊癌症后需要吃高价特药,做过相关手术可以赔50%保额。

第三,重疾多次赔灵活选
重疾多次赔可以按需选择:
65周岁版,要求是65岁前确诊,额外赔2次,每次赔120%保额;
另一版则是不限年龄,额外赔2次,每次赔120%保额。

同种不同种都赔,且同种间隔周期短,只要2年
像心脏病术后复发了也能保,不用怕赔过一次就没保障了。
【适合人群】
看中结节、癌症保障,预算不多的朋友。
2、复星联合达尔文12号
第一,自带意外重疾额外赔和住院津贴。
前者因为意外导致首次重疾,可多赔35%基本保额。
等于一张保单覆盖重疾+意外,且是保至终身的双重保障!
后者在60周岁前未发生重疾,60岁后确诊,每天给付0.1%基本保额作为住院津贴。
人一辈子不一定会得重疾,但60岁后难免因小病小痛住院,
达尔文12号这个保障,可以让不确定的赔付变得更确定。
不过,这里需要注意的是,如果后续重疾/身故/全残,
会扣掉累计已给付的住院津贴金额后,再赔付。
第二,可选责任丰富
达尔文12号多重附加保障:
重疾多次赔:分65周岁版和终身版(二选一),满足多种人群需要;
重疾保费补偿:缴费期内发生重疾返还保费,实现“重疾免单”;
疾病关爱金/顶梁柱关爱保险金:家庭责任最重阶段赔更多;
癌症津贴:癌症间隔一定周期就能获得一笔理赔金。
第三,理赔门槛更低
5种特定重疾(如严重心肌炎)、原位癌、癌症津贴赔付,都比同类产品更宽松。
【适合人群】
看重理赔门槛、重疾返还保费的朋友
3、复星联合医联有盟
第一,轻中症保障灵活
必选保障是重疾,像轻中症保障、身故保障,可以加钱获得。
如果预算有限,也可以只买个重疾,先把大病保障做好;
如果预算多一点,建议大家还是要附加轻中症保障。
第二,自带一般医疗金
医联有盟自带医疗金,非常实用:
保单前5年,每年提供报销额度=0.5%*保额,100%报销,
未用完可累计,终身有效,身故/全残一次性赔剩余额度!

像买药、体检、看牙等日常开支,都能用上。
可以说是实打实把钱返还给客户使用!
第三,健康告知非常宽松
健康告知只有4条:
比如过去1年内的检查异常、是否有被医生建议住院或手术;
过去2年内的手术情况以及过去5年内的疾病情况。
针对非常高发的甲状腺/乳腺/肺结节,没有问询是否有进行手术,也没有问询是否多发,
只要结节等级在3级以内,结节直径符合要求,就有机会标体承保!
就连癌症,如果5年前已经治愈,没有复发和转移,
同时不涉及其他健康告知,也有机会投保!
【适合人群】
有健康异常的、注重就医资源和健康管理,看中产品实用性的朋友。
4、瑞华健康华佗1号康泰版
第一,基础保障扎实
轻中重疾保障都涵盖了,且轻症+中症赔付次数共7次,
目前市场上赔付次数算比较高的。
且重疾赔完,轻中症不分组还能继续赔,
不分组的好处就在于,赔付规则更宽松。
第二,性价比高
同样50万保额,保终身,基础保障,分30年交,
30岁人群投保华佗1号康泰版,比超级玛丽和达尔文便宜100元/年!
30年下来立省3000块!
第三,可选保障丰富
如果预算比较多,还可以附加:
重疾多次赔、疾病关爱金、癌症津贴、重疾保费补偿金和身故保障。
都是目前市场上热门可选保障内容,实用性强。
【适合人群】
追求高性价比、看中基础保障全面的朋友。
微信扫一扫
微信扫一扫
关注微信
客服热线
奶爸保

