在保险行业从业多年以来,我们经常被问得最多的一个问题就是:
买保险是不是选大公司(比如老七家的国寿、太平)更靠谱?
线上的保险公司,都没怎么听过,是不是小公司?万一出事了怎么办?
其实,这种大公司=安全,小公司=不靠谱的想法,是很多人买保险的最大误区。
甚至我们也遇到过,明明对某一款分红险收益非常满意,
但是因为承保公司是中意、中英这类非老七家的保司,纠结犹豫过后,
就放弃了,买了大公司收益更低的产品。
大家的这些顾虑我们都能理解,毕竟保险是一份长期的承诺,
关乎未来的风险保障、收益理财,谨慎是必要的。
但我想说:
老七家成立久、成名早,确实实力雄厚;
那些我们没听说过的小公司,比如中意、中英等,也没有大家想象的那么弱。
甚至实力还挺强的!
今天我们来好好聊一聊,顺便跟大家分享一下,怎么选一家靠谱的保险公司。
一、小公司安全吗?
很多人担心小保险公司不安全,本质是怕两点:
一是公司倒闭,保单没人管;
二是公司实力弱,理赔会扯皮。
但其实,在中国,只要能开保险公司的,就没有真正的“小公司”。
它只是相比老七家来说,知名度低一点、广告可能打得少一点而已。
这是因为——
第一,保险公司的准入门槛,真的很高
很多人觉得,开保险公司应该很容易,实则不然。
根据《保险法》规定,
主要股东必须具有持续盈利能力,信誉良好,最近三年内无重大违法违规记录,
不能是小作坊式企业,还要有专业管理团队。
而且注册资本最低要2亿元,且必须是实缴资本,
要知道,一家公司想要上市,资本要求不过也才5000万而已。

满足这些要求,还要通过监管严格审核后,才能通过。
所以现实中,能成功发起设立保险公司的,
往往是实力雄厚的央企、地方国资、大型民企或外资巨头,比如:

就拿中意人寿来说,背后股东之一就是中石油,
中石油在国内的名气和实力,这里就不用我过多介绍了。
另一个股东意大利忠利,大家可能不是那么了解,
但它也是欧洲第3、世界前10的保险集团。
你觉得它们小,只是因为它们不擅长打广告、铺线下网点,
把更多钱花在了产品研发和客户服务上,其实实力真不弱。
第二,还要经过层层筛选,真的很难。
有钱、有实力,还有靠谱的人,这仅仅是获得一脚踏入保险公司申请的门槛而已。
想要把保险公司真正开起来,还要拿到保险公司牌照。
在满足上面提到的要求后,申请人才可以开始着手准备筹建申请,
国家金融监督管理局在收到申请材料后,会进行审查。
一般来说,审查期限最长是六个月。
如果幸运通过筹备申请,拿到筹备批复,申请人就可以进行具体的筹建工作,
比如股东注资到位、有完整的风控制度等等。
完成筹建后,才能提出开业申请,
国家金融监督管理局会再次进行审查、验收,以及是否批准开业。
只有获得批准、领到营业执照后,才能正式开业。
所以保险牌照非常稀缺,每年都会有几百家公司排队申请,但能通过审核的却寥寥无几。
而能够经过监管的层层审批、核准经营、站到你面前的保险公司,实际上都是优中选优。
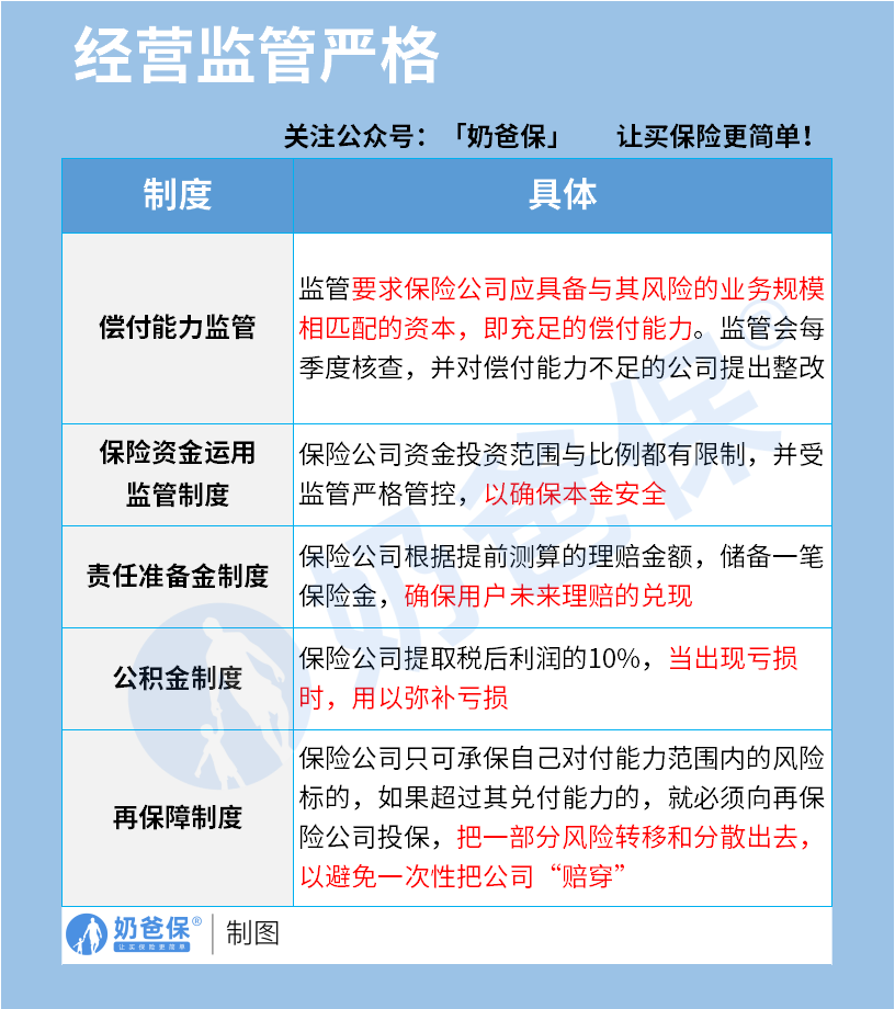
第三,国家的层层监管,真的很严
顺利拿到牌照后,也不是就能直接躺平了。
监管对所有保险公司的经营状况,都有一套监管流程,
从资金运营、偿付能力到理赔服务,每一环都管得极严。

比如对偿付能力的监管,保险公司每季度都有大考:
核心偿付能力要高于50%,综合偿付能力要高于100%。
一旦不达标,监管就会出手整治,
保险公司从可销售的产品种类,到投资都得带上“紧箍咒”。
比如:停止开展新业务、限制高管薪酬、股东分红,责令增资等等来提升偿付能力。
所以,不管是大公司,还是小公司,
安全性都是一样的,大家可以放心。
二、买保险,到底选大公司还是小公司?
保险的安全性,其实和公司大小真的关系不大,
那么在买保险的时候,到底是选大公司还是小公司好呢?
关键看这几点:
1、看自己预算和需求
买保险要先明确需求(给谁买、买什么险种、担心什么风险),再结合预算选择。
如果预算不多,不太在意公司名气,更看中性价比,
可以看看小公司产品,在产品保障、条款上会更具性价比。
若预算充足、看重线下服务,可以优先选择大公司产品。
2、看产品是否合适
买保险,本质上买的就是产品,
不同产品,挑选的侧重点不一样:
就拿重疾来说,关键看产品的保障内容、理赔门槛、健康告知和性价比等等。
至于保险公司的经营情况、风险管理,都有监管部门帮我们把关。
比较在意的朋友,可以看以下3个指标:
偿付能力:保险公司兑付理赔款能力,官网可查;
经营评级:一般≥B级,说明经营能力良好;
理赔服务:重点看获赔率、理赔时效,每年保司会在理赔半年报、年报中公布。
储蓄险,重点看产品收益、回本时间,再关注保险公司情况。
固收类的好说,收益白纸黑字写入合同里面,
谁收益高、回本快,更符合你的需求,就考虑哪一款产品。
如果想知道保险公司经营稳不稳健,可以关注保险公司的偿付能力、经营评级。
如果是分红险,除了产品收益,保险公司也要重点关注,
毕竟它除了保证收益外,还有分红收益。
可以关注以下几点:
保险公司实力(包括保险公司经营情况、偿付能力等);
保险公司投资收益率(包括近3年平均综合投资收益率、近3年平均投资收益率);
过往分红实现率,分红有没有给到位。
保险公司的偿付能力过关、经营稳定、投资能力强,
过往分红实现率高的保险公司,我们获得高分红的胜算才更大。
这里我也汇总了几家保险公司数据:

别看公司名气没有平安、国寿大,但公司实力还是在线的,
就拿中意、中英和恒安来说,是为数不多连续两年都突破限高令的保险公司(仅有5家)。
投资收益率、综合偿付能力多年都是第一梯队实力。
3、比服务,看细节
保险是长期服务,可以从这几点上进行考察:
理赔流程:是否支持线上报案、上传资料?流程是否便捷透明?
增值服务:是否提供重疾绿通、住院垫付、专家二次诊疗等实用服务?这些服务在关键时刻价值连城。
客服体验:拨打客服电话,感受一下接通速度和专业程度。
许多中外合资的小公司(如中英、中意),往往将其外方股东在全球积累的成熟服务理念和医疗资源网络引入国内,服务体验可能更细致、人性化。
三、关于保险公司,这些常见问题你要了解
当然,除了以上情况外,我也汇总了大家比较关心的几个问题:
1、小公司理赔会不会很麻烦?会不会故意拒赔?
不会!
我们买的所有保险,出险了,只要符合合同条款规定就都能赔。
也就是说,能否顺利理赔,与保险公司大小、知名度无关。
重点看是否达到了理赔条件、且是否符合理赔范围。
我们可以来看看,2025年度部分保险公司理赔数据统计:

这里统计的保险公司,理赔率都在98%以上(除太平洋健康外)。
虽然不排除一些大保司的人员配置更齐全、技术和渠道投入相对较大,
在理赔服务体验感上,有可能会更好一点,但这些不影响最终的理赔结果。
2、小公司的产品便宜,是不是保障会缩水?
并不是!
小公司产品之所以便宜,一则是因为他们大多采用线上为主、线下为辅的运营模式,
不需要投入大量的资金用于品牌宣传,也不需要铺设大量的线下网点,
代理人数量也相对较少,所以它们的运营成本,比大公司低很多。
二则,是为了吸引更多的客户。
毕竟名气不够,保障来凑,
为了争取更多的市场和客户,同等保障的情况下,给出更低的保费;
或者保费相同的前提下,给出更全面的保障。
比如30岁买30万保额保终身,君龙人寿旗下的超级玛丽15号,只要3-4千元一年,
而大保司同等保障,一年要贵个两三千。
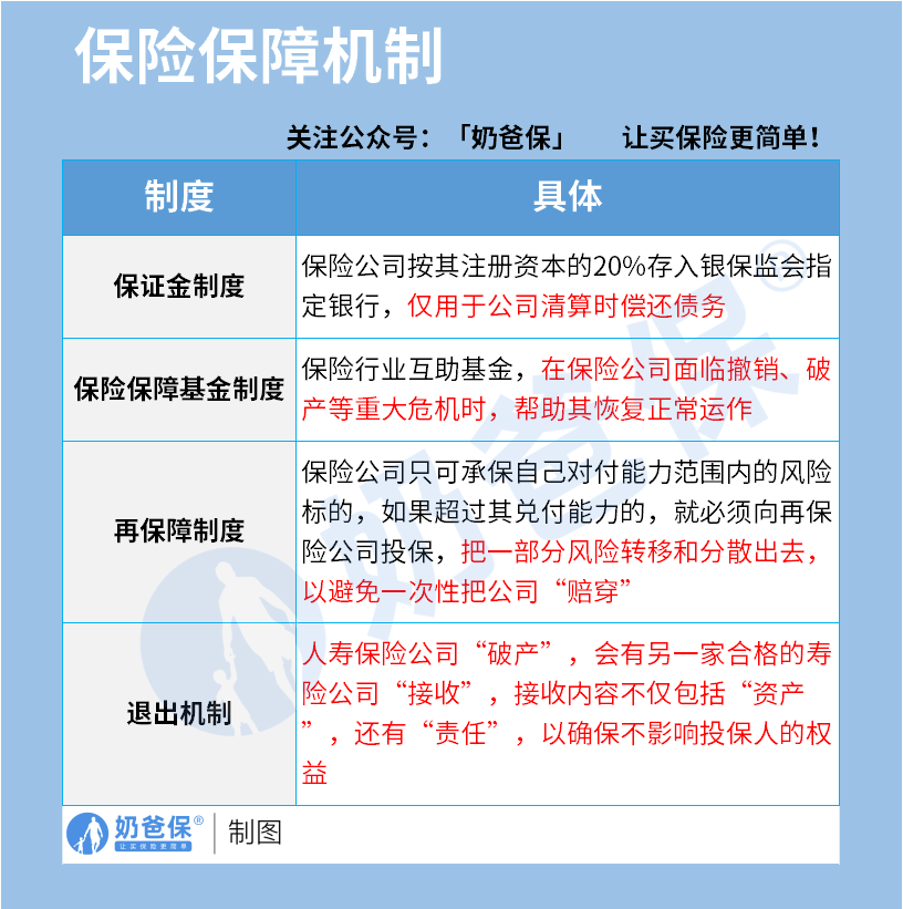
3、小公司倒闭了怎么办?我的保单会不会作废?
这是大家最担心的问题,也是我被问得最多的问题。
这里先直接跟大家说:
放心,即使保险公司真的很不幸,走到了倒闭这一步,
我们的保单也会得到妥善处置。
根据《保险法》第九十二条:
经营人寿保险业务的保险公司被依法撤销或破产,其持有的人寿保险合同及责任准备金,必须转让给其他经营人寿保险业务的保险公司。
如果不能达成转让协议,则由监管指定保险公司接受转让。
不仅如此,监管也设置了事后保障机制,比如:
保证金制度、保险保障基金制度、再保障制度和退出机制等。

历史上也不是没有倒闭或被接管,比如:
安邦保险→现由大家保险接手;
华夏人寿→现由瑞众人寿接手;
天安人寿→现由中汇人寿接手;
恒大人寿→现由海港人寿接手。
目前这些保单都在正常兑付中,不会因为公司破产而消失。
四、奶爸总结
其实,买保险的核心,从来都不是公司大小,
而是保障是否适合自己、公司是否靠谱、理赔是否省心等等。
一份靠谱的保险,应该是条款好、偿付能力达标、理赔服务好,
能在你遇到风险的时候,真正帮你抵御风险、减轻家庭经济负担,
而不是仅仅有一个大公司的名头。
不管是老七家,还是中意、中英人寿这些保司公司,都是靠谱的,
更建议大家把重心放回自己的需求、预算、产品保障或收益上!
如果大家还有其他关于保险的疑问,比如具体产品挑选、偿付能力查询、理赔流程等,欢迎私信我们,1V1聊一聊。
如果大家挑选保险有什么困难,可以扫码关注:奶爸保公众号 进行1对1咨询,
现在关注“奶爸保”公众号,回复“官网”,还可以免费领取价值199元的保障大礼包哦,让您买保险变得更简单。
微信扫一扫
微信扫一扫
关注微信
客服热线
奶爸保

